• 文献检索
  • 文档翻译
  • 深度研究
  • 学术资讯
  • Suppr Zotero 插件Zotero 插件
  • 邀请有礼
  • 套餐&价格
  • 历史记录
应用&插件
Suppr Zotero 插件Zotero 插件浏览器插件Mac 客户端Windows 客户端微信小程序
定价
高级版会员购买积分包购买API积分包
服务
文献检索文档翻译深度研究API 文档MCP 服务
关于我们
关于 Suppr公司介绍联系我们用户协议隐私条款
关注我们

Suppr 超能文献

核心技术专利:CN118964589B侵权必究
粤ICP备2023148730 号-1Suppr @ 2026

文献检索

告别复杂PubMed语法,用中文像聊天一样搜索,搜遍4000万医学文献。AI智能推荐,让科研检索更轻松。

立即免费搜索

文件翻译

保留排版,准确专业,支持PDF/Word/PPT等文件格式,支持 12+语言互译。

免费翻译文档

深度研究

AI帮你快速写综述,25分钟生成高质量综述,智能提取关键信息,辅助科研写作。

立即免费体验

PRAS40基因敲除诱导的头颈部鳞状细胞癌的分子图谱和生物学改变

The Molecular Landscape and Biological Alterations Induced by PRAS40-Knockout in Head and Neck Squamous Cell Carcinoma.

作者信息

Chen Gang, Li Zhexuan, Chen Changhan, Liu Jiajia, Zhu Weiming, She Li, Huang Huimei, Qin Yuexiang, Liu Guancheng, Wang Juncheng, Liu Yong, Huang Donghai, Tang Qinglai, Zhang Xin, Zhu Gangcai

机构信息

Department of Otolaryngology-Head and Neck Surgery, The Xiangya Hospital, Central South University, Changsha, China.

Department of Otolaryngology-Head and Neck Surgery, The Second Xiangya Hospital, Central South University, Changsha, China.

出版信息

Front Oncol. 2021 Jan 8;10:565669. doi: 10.3389/fonc.2020.565669. eCollection 2020.

DOI:10.3389/fonc.2020.565669
PMID:33489877
原文链接:https://pmc.ncbi.nlm.nih.gov/articles/PMC7821427/
Abstract

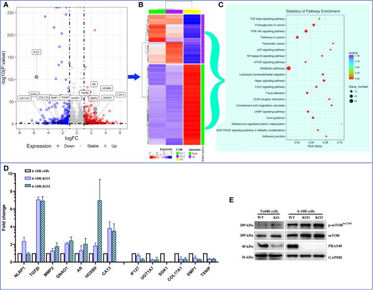
PRAS40 (Prolin-rich Akt substrate of 40 kDa) is a critical protein, which directly connects PI3K/Akt and mTORC1 pathway. It plays an indispensable role in the development of various diseases. However, the relationship between PRAS40 and head and neck squamous cell carcinoma (HNSCC) remains unclear. Here, our study indicated that high expression of PRAS40 mRNA is a favorable prognostic factor in HNSCC patients by analyzing 498 clinical and mRNA data. Moreover, we confirmed that CRISPR/Cas9 induced PRAS40-knockout would promote colony formation, cell migration, and invasion in several HNSCC cell lines. RNA-seq was employed to investigate the further possible mechanisms involving the above regulations by PRAS40 in HNSCC cells. The molecular landscape contributed by 253 differentially expressed mRNA after PRAS40-knockout was enriched in TGF-beta, PI3K-Akt, P53, mTOR, NF-B signaling pathway. Partial molecular alternations within these pathways were validated by qPCR or Western blotting. Besides, we found that high expression of PRAS40 in HNSC patients would present more CD8 T and T follicular helper cells, but less Th17 cells than the patients with low expression of PRAS40. The altered molecular pathways and tumor-infiltrating immune cells might associate with the mechanism of PRAS40 being a suppressor in HNSCC cells, which would provide a potential prognostic predictor and therapeutic target in HNSCC patients.

摘要

富含脯氨酸的40kDa Akt底物(PRAS40)是一种关键蛋白,它直接连接PI3K/Akt和mTORC1信号通路。它在多种疾病的发展中起着不可或缺的作用。然而,PRAS40与头颈部鳞状细胞癌(HNSCC)之间的关系仍不清楚。在此,我们的研究通过分析498例临床和mRNA数据表明,PRAS40 mRNA的高表达是HNSCC患者的一个有利预后因素。此外,我们证实CRISPR/Cas9诱导的PRAS40基因敲除会促进几种HNSCC细胞系的集落形成、细胞迁移和侵袭。采用RNA测序来研究PRAS40在HNSCC细胞中上述调控作用的进一步可能机制。PRAS40基因敲除后253个差异表达mRNA所呈现的分子图谱在TGF-β、PI3K-Akt、P53、mTOR、NF-κB信号通路中富集。这些信号通路中的部分分子变化通过qPCR或蛋白质印迹法得到验证。此外,我们发现HNSC患者中PRAS40的高表达相较于PRAS40低表达的患者会呈现更多的CD8 T细胞和滤泡辅助性T细胞,但Th17细胞较少。分子通路的改变和肿瘤浸润免疫细胞可能与PRAS40作为HNSCC细胞抑制因子的机制相关,这将为HNSCC患者提供一个潜在的预后预测指标和治疗靶点。

https://cdn.ncbi.nlm.nih.gov/pmc/blobs/d568/7821427/9787967e4d4e/fonc-10-565669-g005.jpg
https://cdn.ncbi.nlm.nih.gov/pmc/blobs/d568/7821427/e6ad7c3f7839/fonc-10-565669-g001.jpg
https://cdn.ncbi.nlm.nih.gov/pmc/blobs/d568/7821427/f64f31ce4ca3/fonc-10-565669-g002.jpg
https://cdn.ncbi.nlm.nih.gov/pmc/blobs/d568/7821427/7e8bb334a89a/fonc-10-565669-g003.jpg
https://cdn.ncbi.nlm.nih.gov/pmc/blobs/d568/7821427/b4ebc3603c95/fonc-10-565669-g004.jpg
https://cdn.ncbi.nlm.nih.gov/pmc/blobs/d568/7821427/9787967e4d4e/fonc-10-565669-g005.jpg
https://cdn.ncbi.nlm.nih.gov/pmc/blobs/d568/7821427/e6ad7c3f7839/fonc-10-565669-g001.jpg
https://cdn.ncbi.nlm.nih.gov/pmc/blobs/d568/7821427/f64f31ce4ca3/fonc-10-565669-g002.jpg
https://cdn.ncbi.nlm.nih.gov/pmc/blobs/d568/7821427/7e8bb334a89a/fonc-10-565669-g003.jpg
https://cdn.ncbi.nlm.nih.gov/pmc/blobs/d568/7821427/b4ebc3603c95/fonc-10-565669-g004.jpg
https://cdn.ncbi.nlm.nih.gov/pmc/blobs/d568/7821427/9787967e4d4e/fonc-10-565669-g005.jpg

相似文献

1
The Molecular Landscape and Biological Alterations Induced by PRAS40-Knockout in Head and Neck Squamous Cell Carcinoma.PRAS40基因敲除诱导的头颈部鳞状细胞癌的分子图谱和生物学改变
Front Oncol. 2021 Jan 8;10:565669. doi: 10.3389/fonc.2020.565669. eCollection 2020.
2
A positive feedback loop involving EGFR/Akt/mTORC1 and IKK/NF-kB regulates head and neck squamous cell carcinoma proliferation.一个涉及表皮生长因子受体/蛋白激酶B/哺乳动物雷帕霉素靶蛋白复合物1(EGFR/Akt/mTORC1)和IkB激酶/核因子-κB(IKK/NF-κB)的正反馈回路调节头颈部鳞状细胞癌的增殖。
Oncotarget. 2016 May 31;7(22):31892-906. doi: 10.18632/oncotarget.7441.
3
PRAS40 signaling in tumor.肿瘤中的PRAS40信号传导
Oncotarget. 2017 Apr 20;8(40):69076-69085. doi: 10.18632/oncotarget.17299. eCollection 2017 Sep 15.
4
Targeting EGFR-PI3K-AKT-mTOR signaling enhances radiosensitivity in head and neck squamous cell carcinoma.靶向表皮生长因子受体-磷脂酰肌醇-3-激酶-蛋白激酶B-哺乳动物雷帕霉素靶蛋白信号通路可增强头颈部鳞状细胞癌的放射敏感性。
Expert Opin Ther Targets. 2015 Jun;19(6):795-805. doi: 10.1517/14728222.2015.1012157. Epub 2015 Feb 5.
5
PDK1 Mediates -Mutated Head and Neck Squamous Carcinoma Vulnerability to Therapeutic PI3K/mTOR Inhibition.PDK1 介导 - 突变型头颈部鳞状细胞癌对治疗性 PI3K/mTOR 抑制的敏感性。
Clin Cancer Res. 2019 Jun 1;25(11):3329-3340. doi: 10.1158/1078-0432.CCR-18-3276. Epub 2019 Feb 15.
6
PRAS40 alleviates neurotoxic prion peptide-induced apoptosis via mTOR-AKT signaling.Pras40 通过 mTOR-AKT 信号减轻神经毒性朊病毒肽诱导的细胞凋亡。
CNS Neurosci Ther. 2017 May;23(5):416-427. doi: 10.1111/cns.12685. Epub 2017 Mar 14.
7
Proline-rich AKT substrate of 40-kDa (PRAS40) in the pathophysiology of cancer.富含脯氨酸的40 kDa AKT底物(PRAS40)在癌症病理生理学中的作用
Biochem Biophys Res Commun. 2015 Jul 31;463(3):161-6. doi: 10.1016/j.bbrc.2015.05.041. Epub 2015 May 20.
8
DKK3 Overexpression Increases the Malignant Properties of Head and Neck Squamous Cell Carcinoma Cells.DKK3 过表达增加头颈部鳞状细胞癌细胞的恶性特性。
Oncol Res. 2018 Jan 19;26(1):45-58. doi: 10.3727/096504017X14926874596386. Epub 2017 May 4.
9
HOXB5 acts as an oncogenic driver in head and neck squamous cell carcinoma via EGFR/Akt/Wnt/β-catenin signaling axis.HOXB5 通过 EGFR/Akt/Wnt/β-catenin 信号通路在头颈部鳞状细胞癌中充当致癌驱动因子。
Eur J Surg Oncol. 2020 Jun;46(6):1066-1073. doi: 10.1016/j.ejso.2019.12.009. Epub 2019 Dec 12.
10
JunB promotes cell invasion, migration and distant metastasis of head and neck squamous cell carcinoma.JunB促进头颈部鳞状细胞癌的细胞侵袭、迁移和远处转移。
J Exp Clin Cancer Res. 2016 Jan 12;35:6. doi: 10.1186/s13046-016-0284-4.

引用本文的文献

1
Vitexicarpin Induces Apoptosis and Inhibits Metastatic Properties via the AKT-PRAS40 Pathway in Human Osteosarcoma.牡荆素通过 AKT-PRAS40 通路诱导人骨肉瘤细胞凋亡并抑制其转移特性。
Int J Mol Sci. 2024 Mar 22;25(7):3582. doi: 10.3390/ijms25073582.
2
Cognitive Impairment in Multiple Sclerosis.多发性硬化症中的认知障碍
Bioengineering (Basel). 2023 Jul 23;10(7):871. doi: 10.3390/bioengineering10070871.
3
The Metabolic Basis for Nervous System Dysfunction in Alzheimer's Disease, Parkinson's Disease, and Huntington's Disease.

本文引用的文献

1
PI3K/AKT/mTOR signaling as a molecular target in head and neck cancer.PI3K/AKT/mTOR 信号通路作为头颈部肿瘤的分子靶点。
Biochem Pharmacol. 2020 Feb;172:113729. doi: 10.1016/j.bcp.2019.113729. Epub 2019 Nov 27.
2
Identification of Potential Biomarkers and Survival Analysis for Head and Neck Squamous Cell Carcinoma Using Bioinformatics Strategy: A Study Based on TCGA and GEO Datasets.基于 TCGA 和 GEO 数据集的生物信息学策略对头颈部鳞状细胞癌潜在生物标志物的鉴定和生存分析研究。
Biomed Res Int. 2019 Aug 7;2019:7376034. doi: 10.1155/2019/7376034. eCollection 2019.
3
Transforming growth factor beta-induced, an extracellular matrix interacting protein, enhances glycolysis and promotes pancreatic cancer cell migration.
阿尔茨海默病、帕金森病和亨廷顿病的神经系统功能障碍的代谢基础。
Curr Neurovasc Res. 2023;20(3):314-333. doi: 10.2174/1567202620666230721122957.
4
Cellular Metabolism: A Fundamental Component of Degeneration in the Nervous System.细胞代谢:神经系统退行性变的基本组成部分。
Biomolecules. 2023 May 11;13(5):816. doi: 10.3390/biom13050816.
5
Ferroptosis-associated DNA methylation signature predicts overall survival in patients with head and neck squamous cell carcinoma.铁死亡相关的DNA甲基化特征可预测头颈部鳞状细胞癌患者的总生存期。
BMC Genomics. 2022 Jan 18;23(1):63. doi: 10.1186/s12864-022-08296-z.
转化生长因子β诱导的细胞外基质相互作用蛋白增强糖酵解并促进胰腺癌细胞迁移。
Int J Cancer. 2019 Sep 15;145(6):1570-1584. doi: 10.1002/ijc.32247. Epub 2019 Mar 28.
4
AKT as a Therapeutic Target for Cancer.AKT 作为癌症治疗靶点。
Cancer Res. 2019 Mar 15;79(6):1019-1031. doi: 10.1158/0008-5472.CAN-18-2738. Epub 2019 Feb 26.
5
CCL18 promotes the metastasis of squamous cell carcinoma of the head and neck through MTDH-NF-κB signalling pathway.CCL18 通过 MTDH-NF-κB 信号通路促进头颈部鳞状细胞癌的转移。
J Cell Mol Med. 2019 Apr;23(4):2689-2701. doi: 10.1111/jcmm.14168. Epub 2019 Feb 15.
6
MAPK4 overexpression promotes tumor progression via noncanonical activation of AKT/mTOR signaling.MAPK4 过表达通过非经典激活 AKT/mTOR 信号促进肿瘤进展。
J Clin Invest. 2019 Mar 1;129(3):1015-1029. doi: 10.1172/JCI97712. Epub 2019 Jan 28.
7
PIM1 kinase promotes gallbladder cancer cell proliferation via inhibition of proline-rich Akt substrate of 40 kDa (PRAS40).PIM1激酶通过抑制富含脯氨酸的40 kDa Akt底物(PRAS40)促进胆囊癌细胞增殖。
J Cell Commun Signal. 2019 Jun;13(2):163-177. doi: 10.1007/s12079-018-00503-5. Epub 2019 Jan 21.
8
NF-κB, inflammation, immunity and cancer: coming of age.NF-κB、炎症、免疫与癌症:崭露头角。
Nat Rev Immunol. 2018 May;18(5):309-324. doi: 10.1038/nri.2017.142. Epub 2018 Jan 22.
9
NFκB Promotes Ovarian Tumorigenesis via Classical Pathways That Support Proliferative Cancer Cells and Alternative Pathways That Support ALDH Cancer Stem-like Cells.核因子κB通过支持增殖性癌细胞的经典途径和支持醛脱氢酶癌症干细胞样细胞的替代途径促进卵巢肿瘤发生。
Cancer Res. 2017 Dec 15;77(24):6927-6940. doi: 10.1158/0008-5472.CAN-17-0366. Epub 2017 Oct 26.
10
PRAS40 promotes NF-κB transcriptional activity through association with p65.PRAS40通过与p65结合来促进NF-κB转录活性。
Oncogenesis. 2017 Sep 25;6(9):e381. doi: 10.1038/oncsis.2017.80.