• 文献检索
  • 文档翻译
  • 深度研究
  • 学术资讯
  • Suppr Zotero 插件Zotero 插件
  • 邀请有礼
  • 套餐&价格
  • 历史记录
应用&插件
Suppr Zotero 插件Zotero 插件浏览器插件Mac 客户端Windows 客户端微信小程序
定价
高级版会员购买积分包购买API积分包
服务
文献检索文档翻译深度研究API 文档MCP 服务
关于我们
关于 Suppr公司介绍联系我们用户协议隐私条款
关注我们

Suppr 超能文献

核心技术专利:CN118964589B侵权必究
粤ICP备2023148730 号-1Suppr @ 2026

文献检索

告别复杂PubMed语法,用中文像聊天一样搜索,搜遍4000万医学文献。AI智能推荐,让科研检索更轻松。

立即免费搜索

文件翻译

保留排版,准确专业,支持PDF/Word/PPT等文件格式,支持 12+语言互译。

免费翻译文档

深度研究

AI帮你快速写综述,25分钟生成高质量综述,智能提取关键信息,辅助科研写作。

立即免费体验

长链非编码RNA LSINCT5通过靶向miR-30a使Wnt/β-连环蛋白信号通路失活,从而调节MCF-7细胞的增殖和迁移。

Long non-coding RNA LSINCT5 inactivates Wnt/β-catenin pathway to regulate MCF-7 cell proliferation and motility through targeting the miR-30a.

作者信息

Zhang Guizhi, Song Wenbo

机构信息

Department of Radiology, The Eighth Affiliated Hospital Sun Yat-sen University, Shenzhen, China.

Department of Oncology, Jiangdu People's Hospital Affiliated to Medical College of Yangzhou University, Yangzhou, China.

出版信息

Ann Transl Med. 2020 Dec;8(24):1635. doi: 10.21037/atm-20-7253.

DOI:10.21037/atm-20-7253
PMID:33490147
原文链接:https://pmc.ncbi.nlm.nih.gov/articles/PMC7812233/
Abstract

BACKGROUND

Breast cancer (BC) is the most common malignant tumor among women. Earlier studies showed that long stress-induced non-coding transcript 5 (LSINCT5) was implicated in BC. However, the potential mechanisms of LSINCT5 in BC is still elusive.

METHODS

Relative expression of LSINCT5 in BC tissues and cells were quantified by quantitative real-time reverse transcription PCR (qRT-PCR). shRNA was employed to specifically knockdown endogenous LSINCT5 in BC cells. Cell growth and invasion activity of BC cells was assessed by colony formation and transwell migration assay, respectively. The association between LSINCT5 and miR-30a was conducted by luciferase reporter assay. Subcutaneous injection of sh-LSINCT5 transfected MCF-7 cells into the ventral regions of mice to form tumors. Mice were divided into three groups (n=10): control group, sh-NC group, sh-LSINCT5 group (sh-NC or sh-LSINCT5 transfected MCF-7 cells injected into mice). Tumor weight was checked after 30 days post-injection.

RESULTS

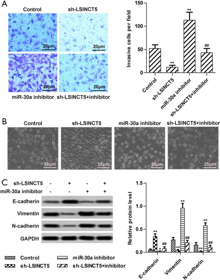
LSINCT5 was significantly up-regulated in BC tissues and cells. LSINCT5 knockdown suppressed proliferation, invasion, and epithelial-mesenchymal transition (EMT) and . LSINCT5 acted as a sponge molecule and targeted miR-30a in BC cells. Further mechanistic study exhibited that overexpression of LSINCT5 promoted the expression of Wnt/β-catenin-related proteins (β-catenin, TCF4, and c-Myc). enograft nude mice experiment indicated sh-LSINCT5 inhibited tumor growth and motility by targeting miR-30a through modulating Wnt/β-catenin pathway.

CONCLUSIONS

The present results uncovered that LSINCT5 knockdown suppressed BC growth and metastasis via the miR-30a/Wnt/β-catenin axis, and it served as a potential therapeutic target for early diagnosis and treatment of BC patients..

摘要

背景

乳腺癌(BC)是女性中最常见的恶性肿瘤。早期研究表明,长链应激诱导非编码转录本5(LSINCT5)与乳腺癌有关。然而,LSINCT5在乳腺癌中的潜在机制仍不清楚。

方法

采用定量实时逆转录PCR(qRT-PCR)定量检测BC组织和细胞中LSINCT5的相对表达。利用短发夹RNA(shRNA)特异性敲低BC细胞中的内源性LSINCT5。分别通过集落形成实验和Transwell迁移实验评估BC细胞的生长和侵袭活性。通过荧光素酶报告基因实验检测LSINCT5与miR-30a之间的关系。将sh-LSINCT5转染的MCF-7细胞皮下注射到小鼠腹部形成肿瘤。将小鼠分为三组(n=10):对照组、sh-NC组、sh-LSINCT5组(将sh-NC或sh-LSINCT5转染的MCF-7细胞注射到小鼠体内)。注射后30天检查肿瘤重量。

结果

LSINCT5在BC组织和细胞中显著上调。敲低LSINCT5可抑制BC细胞的增殖、侵袭及上皮-间质转化(EMT)。在BC细胞中,LSINCT5作为海绵分子靶向miR-30a。进一步的机制研究表明,LSINCT5过表达促进Wnt/β-连环蛋白相关蛋白(β-连环蛋白、TCF4和c-Myc)的表达。异种移植裸鼠实验表明,sh-LSINCT5通过靶向miR-30a调节Wnt/β-连环蛋白通路抑制肿瘤生长和转移。

结论

本研究结果表明,敲低LSINCT5可通过miR-30a/Wnt/β-连环蛋白轴抑制BC的生长和转移,它可能是早期诊断和治疗BC患者的潜在治疗靶点。

https://cdn.ncbi.nlm.nih.gov/pmc/blobs/1065/7812233/2ae630896273/atm-08-24-1635-f6.jpg
https://cdn.ncbi.nlm.nih.gov/pmc/blobs/1065/7812233/9fa238c0144c/atm-08-24-1635-f1.jpg
https://cdn.ncbi.nlm.nih.gov/pmc/blobs/1065/7812233/7c075af336c7/atm-08-24-1635-f2.jpg
https://cdn.ncbi.nlm.nih.gov/pmc/blobs/1065/7812233/2747d51e078e/atm-08-24-1635-f3.jpg
https://cdn.ncbi.nlm.nih.gov/pmc/blobs/1065/7812233/bf8fc7054b26/atm-08-24-1635-f4.jpg
https://cdn.ncbi.nlm.nih.gov/pmc/blobs/1065/7812233/8c1f4d456c67/atm-08-24-1635-f5.jpg
https://cdn.ncbi.nlm.nih.gov/pmc/blobs/1065/7812233/2ae630896273/atm-08-24-1635-f6.jpg
https://cdn.ncbi.nlm.nih.gov/pmc/blobs/1065/7812233/9fa238c0144c/atm-08-24-1635-f1.jpg
https://cdn.ncbi.nlm.nih.gov/pmc/blobs/1065/7812233/7c075af336c7/atm-08-24-1635-f2.jpg
https://cdn.ncbi.nlm.nih.gov/pmc/blobs/1065/7812233/2747d51e078e/atm-08-24-1635-f3.jpg
https://cdn.ncbi.nlm.nih.gov/pmc/blobs/1065/7812233/bf8fc7054b26/atm-08-24-1635-f4.jpg
https://cdn.ncbi.nlm.nih.gov/pmc/blobs/1065/7812233/8c1f4d456c67/atm-08-24-1635-f5.jpg
https://cdn.ncbi.nlm.nih.gov/pmc/blobs/1065/7812233/2ae630896273/atm-08-24-1635-f6.jpg

相似文献

1
Long non-coding RNA LSINCT5 inactivates Wnt/β-catenin pathway to regulate MCF-7 cell proliferation and motility through targeting the miR-30a.长链非编码RNA LSINCT5通过靶向miR-30a使Wnt/β-连环蛋白信号通路失活,从而调节MCF-7细胞的增殖和迁移。
Ann Transl Med. 2020 Dec;8(24):1635. doi: 10.21037/atm-20-7253.
2
Long non-coding RNA NORAD contributes to the proliferation, invasion and EMT progression of prostate cancer via the miR-30a-5p/RAB11A/WNT/β-catenin pathway.长链非编码RNA NORAD通过miR-30a-5p/RAB11A/WNT/β-连环蛋白通路促进前列腺癌的增殖、侵袭和上皮-间质转化进程。
Cancer Cell Int. 2020 Nov 27;20(1):571. doi: 10.1186/s12935-020-01665-2.
3
In vivo and in vitro effects of microRNA-27a on proliferation, migration and invasion of breast cancer cells through targeting of SFRP1 gene via Wnt/β-catenin signaling pathway.微小RNA-27a通过Wnt/β-连环蛋白信号通路靶向SFRP1基因对乳腺癌细胞增殖、迁移和侵袭的体内外作用
Oncotarget. 2017 Feb 28;8(9):15507-15519. doi: 10.18632/oncotarget.14662.
4
Long noncoding RNA LSINCT5 promotes endometrial carcinoma cell proliferation, cycle, and invasion by promoting the Wnt/β-catenin signaling pathway HMGA2.长链非编码RNA LSINCT5通过促进Wnt/β-连环蛋白信号通路中的HMGA2来促进子宫内膜癌细胞的增殖、周期进展和侵袭。
Ther Adv Med Oncol. 2019 Sep 29;11:1758835919874649. doi: 10.1177/1758835919874649. eCollection 2019.
5
miR-30a inhibits breast cancer progression through the Wnt/β-catenin pathway.微小RNA-30a通过Wnt/β-连环蛋白信号通路抑制乳腺癌进展。
Int J Clin Exp Pathol. 2019 Jan 1;12(1):241-250. eCollection 2019.
6
Knockdown of lncRNA LSINCT5 suppresses growth and metastasis of human glioma cells via up-regulating miR-451.敲低长链非编码 RNA LSINCT5 通过上调 miR-451 抑制人神经胶质瘤细胞的生长和转移。
Artif Cells Nanomed Biotechnol. 2019 Dec;47(1):2507-2515. doi: 10.1080/21691401.2019.1626404.
7
MiR-34a Inhibits Breast Cancer Proliferation and Progression by Targeting Wnt1 in Wnt/β-Catenin Signaling Pathway.微小RNA-34a通过靶向Wnt/β-连环蛋白信号通路中的Wnt1抑制乳腺癌的增殖和进展。
Am J Med Sci. 2016 Aug;352(2):191-9. doi: 10.1016/j.amjms.2016.05.002. Epub 2016 May 7.
8
The inhibitive effect of sh-HIF1A-AS2 on the proliferation, invasion, and pathological damage of breast cancer via targeting miR-548c-3p through regulating HIF-1α/VEGF pathway in vitro and vivo.sh-HIF1A-AS2通过在体外和体内调节HIF-1α/VEGF通路靶向miR-548c-3p对乳腺癌的增殖、侵袭和病理损伤的抑制作用。
Onco Targets Ther. 2019 Jan 24;12:825-834. doi: 10.2147/OTT.S192377. eCollection 2019.
9
Downregulation of lncRNA HOTTIP Suppresses the Proliferation, Migration, and Invasion of Oral Tongue Squamous Cell Carcinoma by Regulation of HMGA2-Mediated Wnt/β-Catenin Pathway.长链非编码 RNA HOTTIP 下调通过 HMGA2 介导的 Wnt/β-连环蛋白通路抑制口腔舌鳞癌细胞的增殖、迁移和侵袭。
Cancer Biother Radiopharm. 2020 Nov;35(9):720-730. doi: 10.1089/cbr.2019.3017. Epub 2020 Jan 8.
10
LSINCT5 activates Wnt/β-catenin signaling by interacting with NCYM to promote bladder cancer progression.LSINCT5 通过与 NCYM 相互作用激活 Wnt/β-catenin 信号通路,促进膀胱癌的进展。
Biochem Biophys Res Commun. 2018 Jul 20;502(3):299-306. doi: 10.1016/j.bbrc.2018.05.076. Epub 2018 May 30.

引用本文的文献

1
LSINCT5: a pivotal oncogenic long non-coding RNA in cancers.LSINCT5:癌症中一种关键的致癌长链非编码RNA。
Funct Integr Genomics. 2025 Jun 2;25(1):115. doi: 10.1007/s10142-025-01610-4.
2
Long non-coding RNAs in breast cancer stem cells.长链非编码 RNA 在乳腺癌干细胞中的作用。
Med Oncol. 2023 May 13;40(6):177. doi: 10.1007/s12032-023-02046-1.
3
Non Coding RNAs as Regulators of Wnt/β-Catenin and Hippo Pathways in Arrhythmogenic Cardiomyopathy.非编码RNA作为致心律失常性心肌病中Wnt/β-连环蛋白和Hippo信号通路的调节因子

本文引用的文献

1
Long non-coding RNAs in diseases related to inflammation and immunity.与炎症和免疫相关疾病中的长链非编码RNA
Ann Transl Med. 2019 Sep;7(18):494. doi: 10.21037/atm.2019.08.37.
2
Emerging new predictive biomarkers in metastatic breast cancer: Caveolin-1 and weekly nab-paclitaxel plus gemcitabine, are we on for tomorrow?转移性乳腺癌中新兴的预测性生物标志物:小窝蛋白-1与每周一次的白蛋白结合型紫杉醇加吉西他滨联合治疗,我们是否正迈向未来?
Chin Clin Oncol. 2019 Oct;8(S1):S14. doi: 10.21037/cco.2019.01.08. Epub 2019 Feb 13.
3
Long non-coding RNA SNHG6 enhances cell proliferation, migration and invasion by regulating miR-26a-5p/MAPK6 in breast cancer.
Biomedicines. 2022 Oct 18;10(10):2619. doi: 10.3390/biomedicines10102619.
4
Functional interplay between long non-coding RNAs and Breast CSCs.长链非编码RNA与乳腺肿瘤干细胞之间的功能相互作用
Cancer Cell Int. 2022 Jul 21;22(1):233. doi: 10.1186/s12935-022-02653-4.
5
ALCAP2 inhibits lung adenocarcinoma cell proliferation, migration and invasion via the ubiquitination of β-catenin by upregulating the E3 ligase NEDD4L.ALCAP2 通过上调 E3 连接酶 NEDD4L 对 β-连环蛋白进行泛素化,从而抑制肺腺癌细胞的增殖、迁移和侵袭。
Cell Death Dis. 2021 Jul 31;12(8):755. doi: 10.1038/s41419-021-04043-6.
长链非编码 RNA SNHG6 通过调控 miR-26a-5p/MAPK6 促进乳腺癌细胞增殖、迁移和侵袭。
Biomed Pharmacother. 2019 Feb;110:294-301. doi: 10.1016/j.biopha.2018.11.016. Epub 2018 Dec 3.
4
Long noncoding RNA H19 mediated the chemosensitivity of breast cancer cells via Wnt pathway and EMT process.长链非编码RNA H19通过Wnt信号通路和上皮-间质转化过程介导乳腺癌细胞的化学敏感性。
Onco Targets Ther. 2018 Nov 9;11:8001-8012. doi: 10.2147/OTT.S172379. eCollection 2018.
5
Long noncoding RNA ATB promotes the epithelial-mesenchymal transition by upregulating the miR-200c/Twist1 axe and predicts poor prognosis in breast cancer.长链非编码 RNA ATB 通过上调 miR-200c/Twist1 轴促进乳腺癌的上皮-间充质转化,并预测乳腺癌的预后不良。
Cell Death Dis. 2018 Dec 5;9(12):1171. doi: 10.1038/s41419-018-1210-9.
6
AFAP1-AS1 Promotes Epithelial-Mesenchymal Transition and Tumorigenesis Through Wnt/β-Catenin Signaling Pathway in Triple-Negative Breast Cancer.AFAP1-AS1通过Wnt/β-连环蛋白信号通路促进三阴性乳腺癌的上皮-间质转化和肿瘤发生。
Front Pharmacol. 2018 Nov 16;9:1248. doi: 10.3389/fphar.2018.01248. eCollection 2018.
7
Long Non-Coding RNA H19 Acts as an Estrogen Receptor Modulator that is Required for Endocrine Therapy Resistance in ER+ Breast Cancer Cells.长链非编码RNA H19作为雌激素受体调节剂,是雌激素受体阳性乳腺癌细胞内分泌治疗耐药所必需的。
Cell Physiol Biochem. 2018;51(4):1518-1532. doi: 10.1159/000495643. Epub 2018 Nov 29.
8
Long noncoding RNA LSINCT5 acts as an oncogene via increasing EZH2-induced inhibition of APC expression in osteosarcoma.长链非编码 RNA LSINCT5 通过增加 EZH2 诱导的 APC 表达抑制在骨肉瘤中发挥癌基因作用。
Biochem Biophys Res Commun. 2018 Dec 9;507(1-4):193-197. doi: 10.1016/j.bbrc.2018.11.005. Epub 2018 Nov 10.
9
LGR5 acts as a target of miR-340-5p in the suppression of cell progression and drug resistance in breast cancer via Wnt/β-catenin pathway.LGR5 在乳腺癌中作为 miR-340-5p 的靶标,通过 Wnt/β-catenin 通路抑制细胞进展和耐药性。
Gene. 2019 Jan 30;683:47-53. doi: 10.1016/j.gene.2018.10.014. Epub 2018 Oct 6.
10
Long Non-Coding MALAT1 Functions as a Competing Endogenous RNA to Regulate Vimentin Expression by Sponging miR-30a-5p in Hepatocellular Carcinoma.长链非编码RNA MALAT1作为竞争性内源性RNA,通过海绵吸附miR-30a-5p调控肝细胞癌中波形蛋白的表达。
Cell Physiol Biochem. 2018;50(1):108-120. doi: 10.1159/000493962. Epub 2018 Oct 2.