• 文献检索
  • 文档翻译
  • 深度研究
  • 学术资讯
  • Suppr Zotero 插件Zotero 插件
  • 邀请有礼
  • 套餐&价格
  • 历史记录
应用&插件
Suppr Zotero 插件Zotero 插件浏览器插件Mac 客户端Windows 客户端微信小程序
定价
高级版会员购买积分包购买API积分包
服务
文献检索文档翻译深度研究API 文档MCP 服务
关于我们
关于 Suppr公司介绍联系我们用户协议隐私条款
关注我们

Suppr 超能文献

核心技术专利:CN118964589B侵权必究
粤ICP备2023148730 号-1Suppr @ 2026

文献检索

告别复杂PubMed语法,用中文像聊天一样搜索,搜遍4000万医学文献。AI智能推荐,让科研检索更轻松。

立即免费搜索

文件翻译

保留排版,准确专业,支持PDF/Word/PPT等文件格式,支持 12+语言互译。

免费翻译文档

深度研究

AI帮你快速写综述,25分钟生成高质量综述,智能提取关键信息,辅助科研写作。

立即免费体验

小檗碱通过调节多种途径预防非酒精性脂肪性肝炎的疾病进展。

Berberine Prevents Disease Progression of Nonalcoholic Steatohepatitis through Modulating Multiple Pathways.

机构信息

Department of Microbiology and Immunology, Medical College of Virginia and McGuire Veterans Affairs Medical Center, Virginia Commonwealth University, 1220 East Broad Street, MMRB-5044, Richmond, VA 23298, USA.

School of Pharmaceutical Science, Anhui University of Chinese Medicine, Qianjiang, Hefei 230012, China.

出版信息

Cells. 2021 Jan 21;10(2):210. doi: 10.3390/cells10020210.

DOI:10.3390/cells10020210
PMID:33494295
原文链接:https://pmc.ncbi.nlm.nih.gov/articles/PMC7912096/
Abstract

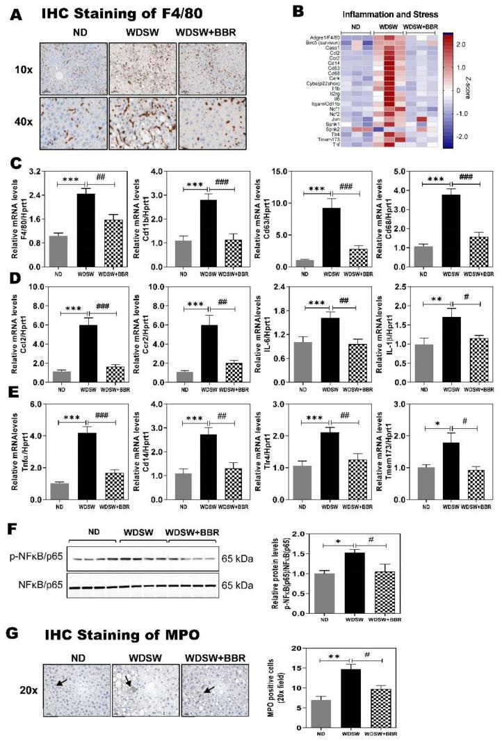
The disease progression of nonalcoholic fatty liver disease (NAFLD) from simple steatosis (NAFL) to nonalcoholic steatohepatitis (NASH) is driven by multiple factors. Berberine (BBR) is an ancient Chinese medicine and has various beneficial effects on metabolic diseases, including NAFLD/NASH. However, the underlying mechanisms remain incompletely understood due to the limitation of the NASH animal models used. A high-fat and high-fructose diet-induced mouse model of NAFLD, the best available preclinical NASH mouse model, was used. RNAseq, histological, and metabolic pathway analyses were used to identify the potential signaling pathways modulated by BBR. LC-MS was used to measure bile acid levels in the serum and liver. The real-time RT-PCR and Western blot analysis were used to validate the RNAseq data. BBR not only significantly reduced hepatic lipid accumulation by modulating fatty acid synthesis and metabolism but also restored the bile acid homeostasis by targeting multiple pathways. In addition, BBR markedly inhibited inflammation by reducing immune cell infiltration and inhibition of neutrophil activation and inflammatory gene expression. Furthermore, BBR was able to inhibit hepatic fibrosis by modulating the expression of multiple genes involved in hepatic stellate cell activation and cholangiocyte proliferation. Consistent with our previous findings, BBR's beneficial effects are linked with the downregulation of microRNA34a and long noncoding RNA H19, which are two important players in promoting NASH progression and liver fibrosis. : BBR is a promising therapeutic agent for NASH by targeting multiple pathways. These results provide a strong foundation for a future clinical investigation.

摘要

非酒精性脂肪性肝病 (NAFLD) 从单纯性脂肪变性 (NAFL) 向非酒精性脂肪性肝炎 (NASH) 的疾病进展是由多种因素驱动的。小檗碱 (BBR) 是一种古老的中药,对代谢性疾病有多种有益作用,包括 NAFLD/NASH。然而,由于使用的 NASH 动物模型的限制,其潜在机制仍不完全清楚。使用高脂肪和高果糖饮食诱导的 NAFLD 小鼠模型,这是目前可用的最佳临床前 NASH 小鼠模型。使用 RNAseq、组织学和代谢途径分析来确定 BBR 调节的潜在信号通路。LC-MS 用于测量血清和肝脏中的胆汁酸水平。实时 RT-PCR 和 Western blot 分析用于验证 RNAseq 数据。BBR 通过调节脂肪酸合成和代谢不仅显著减少肝脏脂质积累,而且通过靶向多种途径恢复胆汁酸稳态。此外,BBR 通过减少免疫细胞浸润和抑制中性粒细胞活化和炎症基因表达来显著抑制炎症。此外,BBR 通过调节参与肝星状细胞活化和胆管细胞增殖的多个基因的表达来抑制肝纤维化。与我们之前的发现一致,BBR 的有益作用与 microRNA34a 和长链非编码 RNA H19 的下调有关,这两个基因是促进 NASH 进展和肝纤维化的重要因素。BBR 通过靶向多种途径是治疗 NASH 的有前途的药物。这些结果为未来的临床研究提供了坚实的基础。

https://cdn.ncbi.nlm.nih.gov/pmc/blobs/4bf7/7912096/f7a84a1123c2/cells-10-00210-g008.jpg
https://cdn.ncbi.nlm.nih.gov/pmc/blobs/4bf7/7912096/3e310471b8f7/cells-10-00210-g001.jpg
https://cdn.ncbi.nlm.nih.gov/pmc/blobs/4bf7/7912096/655fafea75b9/cells-10-00210-g002.jpg
https://cdn.ncbi.nlm.nih.gov/pmc/blobs/4bf7/7912096/38d9a4d937e7/cells-10-00210-g003.jpg
https://cdn.ncbi.nlm.nih.gov/pmc/blobs/4bf7/7912096/bfc5532d5e50/cells-10-00210-g004.jpg
https://cdn.ncbi.nlm.nih.gov/pmc/blobs/4bf7/7912096/1c65724b6c44/cells-10-00210-g005.jpg
https://cdn.ncbi.nlm.nih.gov/pmc/blobs/4bf7/7912096/31cacfc34172/cells-10-00210-g006.jpg
https://cdn.ncbi.nlm.nih.gov/pmc/blobs/4bf7/7912096/266bc5b05bf9/cells-10-00210-g007.jpg
https://cdn.ncbi.nlm.nih.gov/pmc/blobs/4bf7/7912096/f7a84a1123c2/cells-10-00210-g008.jpg
https://cdn.ncbi.nlm.nih.gov/pmc/blobs/4bf7/7912096/3e310471b8f7/cells-10-00210-g001.jpg
https://cdn.ncbi.nlm.nih.gov/pmc/blobs/4bf7/7912096/655fafea75b9/cells-10-00210-g002.jpg
https://cdn.ncbi.nlm.nih.gov/pmc/blobs/4bf7/7912096/38d9a4d937e7/cells-10-00210-g003.jpg
https://cdn.ncbi.nlm.nih.gov/pmc/blobs/4bf7/7912096/bfc5532d5e50/cells-10-00210-g004.jpg
https://cdn.ncbi.nlm.nih.gov/pmc/blobs/4bf7/7912096/1c65724b6c44/cells-10-00210-g005.jpg
https://cdn.ncbi.nlm.nih.gov/pmc/blobs/4bf7/7912096/31cacfc34172/cells-10-00210-g006.jpg
https://cdn.ncbi.nlm.nih.gov/pmc/blobs/4bf7/7912096/266bc5b05bf9/cells-10-00210-g007.jpg
https://cdn.ncbi.nlm.nih.gov/pmc/blobs/4bf7/7912096/f7a84a1123c2/cells-10-00210-g008.jpg

相似文献

1
Berberine Prevents Disease Progression of Nonalcoholic Steatohepatitis through Modulating Multiple Pathways.小檗碱通过调节多种途径预防非酒精性脂肪性肝炎的疾病进展。
Cells. 2021 Jan 21;10(2):210. doi: 10.3390/cells10020210.
2
Berberine alleviates nonalcoholic fatty liver induced by a high-fat diet in mice by activating SIRT3.小檗碱通过激活 SIRT3 缓解高脂饮食诱导的小鼠非酒精性脂肪肝。
FASEB J. 2019 Jun;33(6):7289-7300. doi: 10.1096/fj.201802316R. Epub 2019 Mar 8.
3
Berberine directly targets AKR1B10 protein to modulate lipid and glucose metabolism disorders in NAFLD.小檗碱通过靶向 AKR1B10 蛋白来调节非酒精性脂肪性肝病中的脂质和葡萄糖代谢紊乱。
J Ethnopharmacol. 2024 Oct 5;332:118354. doi: 10.1016/j.jep.2024.118354. Epub 2024 May 17.
4
Orally Administered Berberine Modulates Hepatic Lipid Metabolism by Altering Microbial Bile Acid Metabolism and the Intestinal FXR Signaling Pathway.口服黄连素通过改变微生物胆汁酸代谢和肠道法尼醇X受体信号通路来调节肝脏脂质代谢。
Mol Pharmacol. 2017 Feb;91(2):110-122. doi: 10.1124/mol.116.106617. Epub 2016 Dec 8.
5
Berberine attenuates nonalcoholic hepatic steatosis through the AMPK-SREBP-1c-SCD1 pathway.小檗碱通过 AMPK-SREBP-1c-SCD1 通路减轻非酒精性肝脂肪变性。
Free Radic Biol Med. 2019 Sep;141:192-204. doi: 10.1016/j.freeradbiomed.2019.06.019. Epub 2019 Jun 18.
6
Berberine improves glucogenesis and lipid metabolism in nonalcoholic fatty liver disease.黄连素改善非酒精性脂肪性肝病中的糖异生和脂质代谢。
BMC Endocr Disord. 2017 Feb 28;17(1):13. doi: 10.1186/s12902-017-0165-7.
7
Berberine ameliorates nonalcoholic fatty liver disease by a global modulation of hepatic mRNA and lncRNA expression profiles.黄连素通过全面调节肝脏mRNA和lncRNA表达谱改善非酒精性脂肪性肝病。
J Transl Med. 2015 Jan 27;13:24. doi: 10.1186/s12967-015-0383-6.
8
Bile acid sequestration reverses liver injury and prevents progression of nonalcoholic steatohepatitis in Western diet-fed mice.胆汁酸螯合剂可逆转西方饮食喂养小鼠的肝损伤并阻止非酒精性脂肪性肝炎的进展。
J Biol Chem. 2020 Apr 3;295(14):4733-4747. doi: 10.1074/jbc.RA119.011913. Epub 2020 Feb 19.
9
The American lifestyle-induced obesity syndrome diet in male and female rodents recapitulates the clinical and transcriptomic features of nonalcoholic fatty liver disease and nonalcoholic steatohepatitis.美国生活方式引起的肥胖综合征饮食在雄性和雌性啮齿动物中再现了非酒精性脂肪性肝病和非酒精性脂肪性肝炎的临床和转录组特征。
Am J Physiol Gastrointest Liver Physiol. 2020 Sep 1;319(3):G345-G360. doi: 10.1152/ajpgi.00055.2020. Epub 2020 Aug 5.
10
Fucoxanthin inhibits hepatic oxidative stress, inflammation, and fibrosis in diet-induced nonalcoholic steatohepatitis model mice.岩藻黄质可抑制饮食诱导的非酒精性脂肪性肝炎模型小鼠的肝氧化应激、炎症和纤维化。
Biochem Biophys Res Commun. 2020 Jul 23;528(2):305-310. doi: 10.1016/j.bbrc.2020.05.050. Epub 2020 May 29.

引用本文的文献

1
Pharmacological properties and therapeutic potential of berberine: a comprehensive review.小檗碱的药理特性与治疗潜力:综述
Front Pharmacol. 2025 Aug 14;16:1604071. doi: 10.3389/fphar.2025.1604071. eCollection 2025.
2
in metabolic-associated fatty liver disease treatment: research progress.代谢相关脂肪性肝病的治疗:研究进展
Front Pharmacol. 2025 Jun 5;16:1565461. doi: 10.3389/fphar.2025.1565461. eCollection 2025.
3
Disrupting bile acid metabolism by suppressing Fxr causes hepatocellular carcinoma induced by YAP activation.

本文引用的文献

1
Gut microbiome-related effects of berberine and probiotics on type 2 diabetes (the PREMOTE study).肠道微生物群相关的黄连素和益生菌对 2 型糖尿病的影响(PREMOTE 研究)。
Nat Commun. 2020 Oct 6;11(1):5015. doi: 10.1038/s41467-020-18414-8.
2
Insulin resistance dysregulates CYP7B1 leading to oxysterol accumulation: a pathway for NAFL to NASH transition.胰岛素抵抗使 CYP7B1 失调导致氧化固醇积累:NAFL 向 NASH 转化的途径。
J Lipid Res. 2020 Dec;61(12):1629-1644. doi: 10.1194/jlr.RA120000924. Epub 2020 Oct 2.
3
Berberine hydrochloride inhibits inflammation and fibrosis after canalicular laceration repair in rabbits.
通过抑制法尼醇X受体(Fxr)破坏胆汁酸代谢会导致由Yes相关蛋白(YAP)激活诱导的肝细胞癌。
Nat Commun. 2025 Apr 15;16(1):3583. doi: 10.1038/s41467-025-58809-z.
4
Transcriptomics, lipidomics, and single-nucleus RNA sequencing integration: exploring sphingolipids in MASH-HCC progression.转录组学、脂质组学和单核RNA测序整合:探索MASH-HCC进展中的鞘脂
Cell Biosci. 2025 Mar 8;15(1):34. doi: 10.1186/s13578-025-01362-5.
5
Bile acid dysmetabolism in Bangladeshi infants is associated with poor linear growth, enteric inflammation, and small intestine bacterial overgrowth.孟加拉国婴儿的胆汁酸代谢异常与生长发育迟缓、肠道炎症及小肠细菌过度生长有关。
medRxiv. 2025 Feb 5:2025.02.04.25321650. doi: 10.1101/2025.02.04.25321650.
6
Liver specific transgenic expression of CYP7B1 attenuates early western diet-induced MASLD progression.肝脏特异性CYP7B1转基因表达可减轻早期西方饮食诱导的代谢相关脂肪性肝病进展。
J Lipid Res. 2025 Mar;66(3):100757. doi: 10.1016/j.jlr.2025.100757. Epub 2025 Feb 12.
7
Gut Microbiome and Bile Acid Interactions: Mechanistic Implications for Cholangiocarcinoma Development, Immune Resistance, and Therapy.肠道微生物群与胆汁酸的相互作用:对胆管癌发生、免疫抵抗和治疗的机制影响
Am J Pathol. 2025 Mar;195(3):397-408. doi: 10.1016/j.ajpath.2024.11.004. Epub 2024 Dec 19.
8
The impact of traditional Chinese medicine and dietary compounds on modulating gut microbiota in hepatic fibrosis: A review.中药和膳食化合物对肝纤维化中肠道微生物群调节作用的研究综述
Heliyon. 2024 Sep 26;10(19):e38339. doi: 10.1016/j.heliyon.2024.e38339. eCollection 2024 Oct 15.
9
Altered Mitochondrial Function in MASLD: Key Features and Promising Therapeutic Approaches.代谢相关脂肪性肝病中改变的线粒体功能:关键特征与有前景的治疗方法。
Antioxidants (Basel). 2024 Jul 26;13(8):906. doi: 10.3390/antiox13080906.
10
Dysregulated bile acid homeostasis: unveiling its role in metabolic diseases.胆汁酸稳态失调:揭示其在代谢性疾病中的作用。
Med Rev (2021). 2024 Jun 4;4(4):262-283. doi: 10.1515/mr-2024-0020. eCollection 2024 Aug.
盐酸小檗碱抑制兔胆管裂伤修复后炎症和纤维化。
Life Sci. 2020 Nov 15;261:118479. doi: 10.1016/j.lfs.2020.118479. Epub 2020 Sep 20.
4
Multiple Parallel Hits Hypothesis in Nonalcoholic Fatty Liver Disease: Revisited After a Decade.非酒精性脂肪性肝病的多重平行打击假说:十年后再审视
Hepatology. 2021 Feb;73(2):833-842. doi: 10.1002/hep.31518. Epub 2021 Feb 6.
5
Hepatic HuR modulates lipid homeostasis in response to high-fat diet.肝脏 HuR 调节脂质代谢平衡以响应高脂肪饮食。
Nat Commun. 2020 Jun 16;11(1):3067. doi: 10.1038/s41467-020-16918-x.
6
Berberine inhibits free fatty acid and LPS-induced inflammation via modulating ER stress response in macrophages and hepatocytes.小檗碱通过调节巨噬细胞和肝细胞中的内质网应激反应抑制游离脂肪酸和 LPS 诱导的炎症反应。
PLoS One. 2020 May 1;15(5):e0232630. doi: 10.1371/journal.pone.0232630. eCollection 2020.
7
Nonalcoholic Fatty Liver Disease in Children: Unique Considerations and Challenges.儿童非酒精性脂肪性肝病:独特的考虑因素和挑战。
Gastroenterology. 2020 May;158(7):1967-1983.e1. doi: 10.1053/j.gastro.2020.01.048. Epub 2020 Mar 20.
8
Berberine Inhibits Nod-Like Receptor Family Pyrin Domain Containing 3 Inflammasome Activation and Pyroptosis in Nonalcoholic Steatohepatitis the ROS/TXNIP Axis.小檗碱通过ROS/TXNIP轴抑制非酒精性脂肪性肝炎中含NOD样受体家族吡咯结构域蛋白3炎性小体的激活和细胞焦亡
Front Pharmacol. 2020 Mar 3;11:185. doi: 10.3389/fphar.2020.00185. eCollection 2020.
9
Berberine pharmacology and the gut microbiota: A hidden therapeutic link.小檗碱的药理学和肠道微生物群:隐藏的治疗联系。
Pharmacol Res. 2020 May;155:104722. doi: 10.1016/j.phrs.2020.104722. Epub 2020 Feb 24.
10
The Anti-Cancer Mechanisms of Berberine: A Review.小檗碱的抗癌机制:综述
Cancer Manag Res. 2020 Jan 30;12:695-702. doi: 10.2147/CMAR.S242329. eCollection 2020.