• 文献检索
  • 文档翻译
  • 深度研究
  • 学术资讯
  • Suppr Zotero 插件Zotero 插件
  • 邀请有礼
  • 套餐&价格
  • 历史记录
应用&插件
Suppr Zotero 插件Zotero 插件浏览器插件Mac 客户端Windows 客户端微信小程序
定价
高级版会员购买积分包购买API积分包
服务
文献检索文档翻译深度研究API 文档MCP 服务
关于我们
关于 Suppr公司介绍联系我们用户协议隐私条款
关注我们

Suppr 超能文献

核心技术专利:CN118964589B侵权必究
粤ICP备2023148730 号-1Suppr @ 2026

文献检索

告别复杂PubMed语法,用中文像聊天一样搜索,搜遍4000万医学文献。AI智能推荐,让科研检索更轻松。

立即免费搜索

文件翻译

保留排版,准确专业,支持PDF/Word/PPT等文件格式,支持 12+语言互译。

免费翻译文档

深度研究

AI帮你快速写综述,25分钟生成高质量综述,智能提取关键信息,辅助科研写作。

立即免费体验

脱落酸通过对 NST1 的磷酸化调节 的次生细胞壁形成和木质素沉积。

Abscisic acid regulates secondary cell-wall formation and lignin deposition in through phosphorylation of NST1.

机构信息

BioDiscovery Institute and Department of Biological Sciences, University of North Texas, Denton, TX 76203.

National Key Laboratory of Plant Molecular Genetics & CAS Center for Excellence in Molecular Plant Sciences, Shanghai Institute of Plant Physiology and Ecology, Chinese Academy of Sciences, Shanghai 200032, China.

出版信息

Proc Natl Acad Sci U S A. 2021 Feb 2;118(5). doi: 10.1073/pnas.2010911118.

DOI:10.1073/pnas.2010911118
PMID:33495344
原文链接:https://pmc.ncbi.nlm.nih.gov/articles/PMC7865148/
Abstract

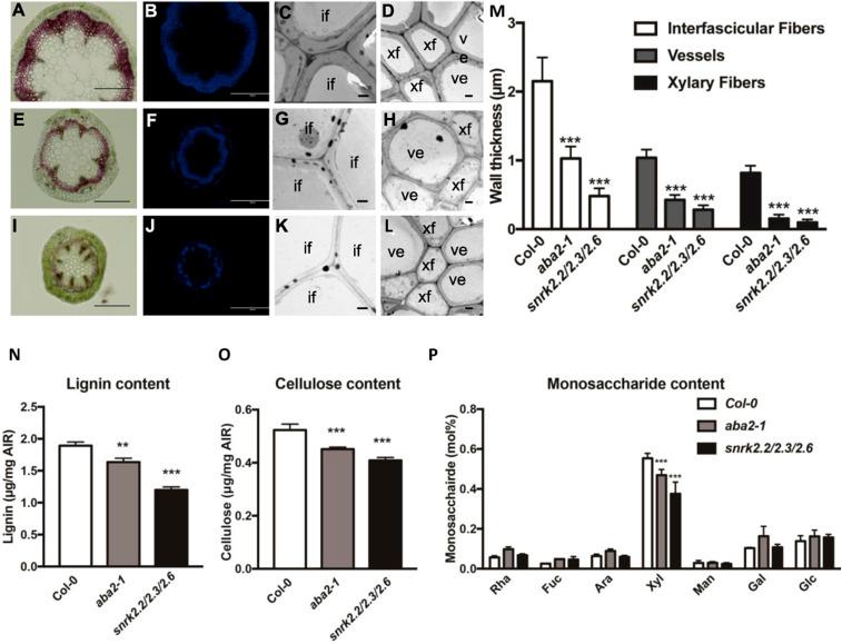
Plant secondary cell-wall (SCW) deposition and lignification are affected by both seasonal factors and abiotic stress, and these responses may involve the hormone abscisic acid (ABA). However, the mechanisms involved are not clear. Here we show that mutations that limit ABA synthesis or signaling reduce the extent of SCW thickness and lignification in through the core ABA-signaling pathway involving SnRK2 kinases. SnRK2.2. 3 and 6 physically interact with the SCW regulator NAC SECONDARY WALL THICKENING PROMOTING FACTOR 1 (NST1), a NAC family transcription factor that orchestrates the transcriptional activation of a suite of downstream SCW biosynthesis genes, some of which are involved in the biosynthesis of cellulose and lignin. This interaction leads to phosphorylation of NST1 at Ser316, a residue that is highly conserved among NST1 proteins from dicots, but not monocots, and is required for transcriptional activation of downstream SCW-related gene promoters. Loss of function of NST1 in the mutant background results in lack of SCWs in the interfascicular fiber region of the stem, and the Ser316Ala mutant of NST1 fails to complement this phenotype and ABA-induced lignin pathway gene expression. The discovery of NST1 as a key substrate for phosphorylation by SnRK2 suggests that the ABA-mediated core-signaling cascade provided land plants with a hormone-modulated, competitive desiccation-tolerance strategy allowing them to differentiate water-conducting and supporting tissues built of cells with thicker cell walls.

摘要

植物次生细胞壁 (SCW) 的沉积和木质化既受季节性因素的影响,也受非生物胁迫的影响,而这些反应可能涉及激素脱落酸 (ABA)。然而,其中涉及的机制尚不清楚。在这里,我们表明通过涉及 SnRK2 激酶的核心 ABA 信号通路,限制 ABA 合成或信号转导的突变会减少 通过核心 ABA 信号通路,限制 ABA 合成或信号转导的突变会减少 的 SCW 厚度和木质化程度。SnRK2.2.3 和 6 与 SCW 调节因子 NAC 次生壁增厚促进因子 1 (NST1) 物理相互作用,NST1 是一个 NAC 家族转录因子,它协调一组下游 SCW 生物合成基因的转录激活,其中一些基因参与纤维素和木质素的生物合成。这种相互作用导致 NST1 在丝氨酸 316 处发生磷酸化,该残基在双子叶植物的 NST1 蛋白中高度保守,但在单子叶植物中不存在,并且是下游与 SCW 相关基因启动子转录激活所必需的。在 突变背景中 NST1 的功能丧失导致茎的居间纤维区域缺乏 SCWs,并且 NST1 的 Ser316Ala 突变体不能弥补这种表型和 ABA 诱导的木质素途径基因表达。发现 NST1 是 SnRK2 磷酸化的关键底物,这表明 ABA 介导的核心信号级联为陆生植物提供了一种激素调节的、具有竞争力的耐旱策略,使它们能够分化出由具有更厚细胞壁的细胞组成的输水和支持组织。

https://cdn.ncbi.nlm.nih.gov/pmc/blobs/5b1f/7865148/1d8111dd7824/pnas.2010911118fig07.jpg
https://cdn.ncbi.nlm.nih.gov/pmc/blobs/5b1f/7865148/ae69716c003c/pnas.2010911118fig01.jpg
https://cdn.ncbi.nlm.nih.gov/pmc/blobs/5b1f/7865148/515ac3ac1ded/pnas.2010911118fig02.jpg
https://cdn.ncbi.nlm.nih.gov/pmc/blobs/5b1f/7865148/eec82b23136c/pnas.2010911118fig03.jpg
https://cdn.ncbi.nlm.nih.gov/pmc/blobs/5b1f/7865148/c956ef2539c6/pnas.2010911118fig04.jpg
https://cdn.ncbi.nlm.nih.gov/pmc/blobs/5b1f/7865148/785144f8d964/pnas.2010911118fig05.jpg
https://cdn.ncbi.nlm.nih.gov/pmc/blobs/5b1f/7865148/61c6713ba23a/pnas.2010911118fig06.jpg
https://cdn.ncbi.nlm.nih.gov/pmc/blobs/5b1f/7865148/1d8111dd7824/pnas.2010911118fig07.jpg
https://cdn.ncbi.nlm.nih.gov/pmc/blobs/5b1f/7865148/ae69716c003c/pnas.2010911118fig01.jpg
https://cdn.ncbi.nlm.nih.gov/pmc/blobs/5b1f/7865148/515ac3ac1ded/pnas.2010911118fig02.jpg
https://cdn.ncbi.nlm.nih.gov/pmc/blobs/5b1f/7865148/eec82b23136c/pnas.2010911118fig03.jpg
https://cdn.ncbi.nlm.nih.gov/pmc/blobs/5b1f/7865148/c956ef2539c6/pnas.2010911118fig04.jpg
https://cdn.ncbi.nlm.nih.gov/pmc/blobs/5b1f/7865148/785144f8d964/pnas.2010911118fig05.jpg
https://cdn.ncbi.nlm.nih.gov/pmc/blobs/5b1f/7865148/61c6713ba23a/pnas.2010911118fig06.jpg
https://cdn.ncbi.nlm.nih.gov/pmc/blobs/5b1f/7865148/1d8111dd7824/pnas.2010911118fig07.jpg

相似文献

1
Abscisic acid regulates secondary cell-wall formation and lignin deposition in through phosphorylation of NST1.脱落酸通过对 NST1 的磷酸化调节 的次生细胞壁形成和木质素沉积。
Proc Natl Acad Sci U S A. 2021 Feb 2;118(5). doi: 10.1073/pnas.2010911118.
2
Two NAC domain transcription factors, SND1 and NST1, function redundantly in regulation of secondary wall synthesis in fibers of Arabidopsis.两个NAC结构域转录因子SND1和NST1在拟南芥纤维次生壁合成调控中发挥冗余功能。
Planta. 2007 May;225(6):1603-11. doi: 10.1007/s00425-007-0498-y. Epub 2007 Mar 1.
3
UBC6, a ubiquitin-conjugating enzyme, participates in secondary cell wall thickening in the inflorescence stem of Arabidopsis.UBC6,一种泛素连接酶,参与拟南芥花序茎次生细胞壁的加厚。
Plant Physiol Biochem. 2023 Dec;205:108152. doi: 10.1016/j.plaphy.2023.108152. Epub 2023 Oct 31.
4
The Arabidopsis NAC transcription factor NST2 functions together with SND1 and NST1 to regulate secondary wall biosynthesis in fibers of inflorescence stems.拟南芥NAC转录因子NST2与SND1和NST1共同作用,调控花序茎纤维中的次生壁生物合成。
Plant Signal Behav. 2015;10(2):e989746. doi: 10.4161/15592324.2014.989746.
5
Blue Light Regulates Secondary Cell Wall Thickening via MYC2/MYC4 Activation of the -Directed Transcriptional Network in Arabidopsis.蓝光通过 MYC2/MYC4 激活 - 定向转录网络调节拟南芥次生细胞壁增厚。
Plant Cell. 2018 Oct;30(10):2512-2528. doi: 10.1105/tpc.18.00315. Epub 2018 Sep 21.
6
Modulation of NAC transcription factor NST1 activity by XYLEM NAC DOMAIN1 regulates secondary cell wall formation in Arabidopsis.木质部NAC结构域1对NAC转录因子NST1活性的调控作用影响拟南芥次生细胞壁的形成。
J Exp Bot. 2020 Feb 19;71(4):1449-1458. doi: 10.1093/jxb/erz513.
7
Tissue and cell-specific transcriptomes in cotton reveal the subtleties of gene regulation underlying the diversity of plant secondary cell walls.棉花中组织和细胞特异性转录组揭示了植物次生细胞壁多样性背后基因调控的微妙之处。
BMC Genomics. 2017 Jul 18;18(1):539. doi: 10.1186/s12864-017-3902-4.
8
NAC domain function and transcriptional control of a secondary cell wall master switch.NAC 结构域功能和次生细胞壁主开关的转录控制。
Plant J. 2011 Dec;68(6):1104-14. doi: 10.1111/j.1365-313X.2011.04764.x. Epub 2011 Oct 10.
9
Dual role of SND1 facilitates efficient communication between abiotic stress signalling and normal growth in Arabidopsis.SND1 的双重作用促进了拟南芥中非生物胁迫信号与正常生长之间的有效通讯。
Sci Rep. 2018 Jul 4;8(1):10114. doi: 10.1038/s41598-018-28413-x.
10
Histone methyltransferase ATX1 dynamically regulates fiber secondary cell wall biosynthesis in Arabidopsis inflorescence stem.组蛋白甲基转移酶 ATX1 动态调控拟南芥花序茎纤维次生细胞壁生物合成。
Nucleic Acids Res. 2021 Jan 11;49(1):190-205. doi: 10.1093/nar/gkaa1191.

引用本文的文献

1
Comprehensive evolutionary, differential expression and VIGS analyses reveal the function of GhNST1 in regulating drought tolerance and early maturity in upland cotton.综合进化、差异表达和病毒诱导基因沉默分析揭示了陆地棉中GhNST1在调节耐旱性和早熟性方面的功能。
Funct Integr Genomics. 2025 Sep 18;25(1):195. doi: 10.1007/s10142-025-01707-w.
2
SCL15 Regulates the Release of Seed Dormancy in Arabidopsis thaliana by Integrating the Circadian Clock, Hormonal Signals and Cell Wall Remodelling.SCL15通过整合生物钟、激素信号和细胞壁重塑来调控拟南芥种子休眠的解除。
Physiol Plant. 2025 Sep-Oct;177(5):e70467. doi: 10.1111/ppl.70467.
3

本文引用的文献

1
Arabidopsis Raf-like kinases act as positive regulators of subclass III SnRK2 in osmostress signaling.拟南芥 Raf 类激酶在渗透胁迫信号中作为亚类 III SnRK2 的正调控因子发挥作用。
Plant J. 2020 Jul;103(2):634-644. doi: 10.1111/tpj.14756. Epub 2020 Apr 18.
2
Mass-spectrometry-based draft of the Arabidopsis proteome.基于质谱的拟南芥蛋白质组草图。
Nature. 2020 Mar;579(7799):409-414. doi: 10.1038/s41586-020-2094-2. Epub 2020 Mar 11.
3
Root-specific NF-Y family transcription factor, PdNF-YB21, positively regulates root growth and drought resistance by abscisic acid-mediated indoylacetic acid transport in Populus.
Identification and expression analysis of cinnamyl CoA reductase gene family and function of in potato ( L.).
马铃薯(茄属)肉桂酰辅酶A还原酶基因家族的鉴定、表达分析及功能研究
Front Plant Sci. 2025 Aug 11;16:1638073. doi: 10.3389/fpls.2025.1638073. eCollection 2025.
4
Overexpression of Improving Resistance to Aluminum Toxicity in Rapeseed ( L.).提高油菜(L.)对铝毒性抗性的过表达
Int J Mol Sci. 2025 Jun 16;26(12):5780. doi: 10.3390/ijms26125780.
5
Extracellular Vesicles From Xylella fastidiosa Carry sRNAs and Genomic Islands, Suggesting Roles in Recipient Cells.来自桑萎蔫病菌的细胞外囊泡携带小RNA和基因组岛,表明其在受体细胞中发挥作用。
J Extracell Vesicles. 2025 Jun;14(6):e70102. doi: 10.1002/jev2.70102.
6
Genotype-dependent response to water deficit: increases in maize cell wall digestibility occurs through reducing both p-coumaric acid and lignification of the rind.基因型对水分亏缺的响应:玉米细胞壁消化率的提高是通过降低对香豆酸和果皮木质化实现的。
Front Plant Sci. 2025 May 9;16:1571407. doi: 10.3389/fpls.2025.1571407. eCollection 2025.
7
Ca suppresses stone cell through PuNAC21-PuDof2.5 module regulates lignin biosynthesis in pear fruits.钙通过PuNAC21-PuDof2.5模块抑制石细胞,调控梨果实中木质素的生物合成。
Hortic Res. 2025 Apr 9;12(7):uhaf102. doi: 10.1093/hr/uhaf102. eCollection 2025 Jul.
8
A Role for the Plastidial GPT2 Translocator in the Modulation of Lignin Biosynthesis.质体GPT2转运体在木质素生物合成调控中的作用
Plant Cell Environ. 2025 Sep;48(9):6458-6472. doi: 10.1111/pce.15623. Epub 2025 May 16.
9
SnRK2s: Kinases or Substrates?蔗糖非发酵相关蛋白激酶2:激酶还是底物?
Plants (Basel). 2025 Apr 9;14(8):1171. doi: 10.3390/plants14081171.
10
Hierarchical Regulatory Networks Reveal Conserved Drivers of Plant Drought Response at the Cell-Type Level.层次化调控网络揭示了细胞类型水平上植物干旱响应的保守驱动因素。
Adv Sci (Weinh). 2025 May;12(18):e2415106. doi: 10.1002/advs.202415106. Epub 2025 Mar 16.
根特异性NF-Y家族转录因子PdNF-YB21通过脱落酸介导的吲哚乙酸转运在杨树中正向调控根系生长和抗旱性。
New Phytol. 2020 Jul;227(2):407-426. doi: 10.1111/nph.16524. Epub 2020 Apr 2.
4
A RAF-SnRK2 kinase cascade mediates early osmotic stress signaling in higher plants.一个 RAF-SnRK2 激酶级联反应在高等植物中介导早期渗透胁迫信号转导。
Nat Commun. 2020 Jan 30;11(1):613. doi: 10.1038/s41467-020-14477-9.
5
A ligand-independent origin of abscisic acid perception.一种非依赖配体的脱落酸感知起源。
Proc Natl Acad Sci U S A. 2019 Dec 3;116(49):24892-24899. doi: 10.1073/pnas.1914480116. Epub 2019 Nov 19.
6
Modulation of NAC transcription factor NST1 activity by XYLEM NAC DOMAIN1 regulates secondary cell wall formation in Arabidopsis.木质部NAC结构域1对NAC转录因子NST1活性的调控作用影响拟南芥次生细胞壁的形成。
J Exp Bot. 2020 Feb 19;71(4):1449-1458. doi: 10.1093/jxb/erz513.
7
Phosphorylation of LTF1, an MYB Transcription Factor in Populus, Acts as a Sensory Switch Regulating Lignin Biosynthesis in Wood Cells.磷酸化 LTF1,杨树 MYB 转录因子,作为调节木质部细胞木质素生物合成的感觉开关。
Mol Plant. 2019 Oct 7;12(10):1325-1337. doi: 10.1016/j.molp.2019.05.008. Epub 2019 May 27.
8
SUMO modification of LBD30 by SIZ1 regulates secondary cell wall formation in Arabidopsis thaliana.SIZ1 通过 SUMO 修饰 LBD30 调控拟南芥次生细胞壁形成。
PLoS Genet. 2019 Jan 18;15(1):e1007928. doi: 10.1371/journal.pgen.1007928. eCollection 2019 Jan.
9
Recent Advances in the Transcriptional Regulation of Secondary Cell Wall Biosynthesis in the Woody Plants.木本植物次生细胞壁生物合成转录调控的最新进展
Front Plant Sci. 2018 Oct 23;9:1535. doi: 10.3389/fpls.2018.01535. eCollection 2018.
10
Regulation of Lignin Biosynthesis and Its Role in Growth-Defense Tradeoffs.木质素生物合成的调控及其在生长-防御权衡中的作用。
Front Plant Sci. 2018 Sep 28;9:1427. doi: 10.3389/fpls.2018.01427. eCollection 2018.