Cancer Research Program and Department of Biochemistry and Molecular Biology, Biomedicine Discovery Institute, Monash University, Clayton, VIC, 3800, Australia.
Program in Cancer and Stem Cell Biology, Duke-NUS Medical School, Singapore, 169857, Singapore.
Genome Biol. 2021 Jan 26;22(1):47. doi: 10.1186/s13059-021-02266-6.
Genes contain multiple promoters that can drive the expression of various transcript isoforms. Although transcript isoforms from the same gene could have diverse and non-overlapping functions, current loss-of-function methodologies are not able to differentiate between isoform-specific phenotypes.
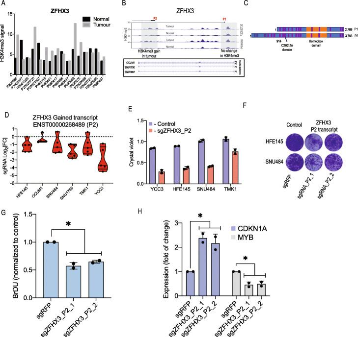
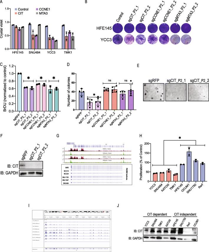
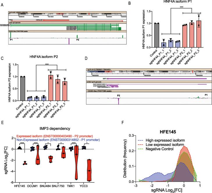
Here, we show that CRISPR interference (CRISPRi) can be adopted for targeting specific promoters within a gene, enabling isoform-specific loss-of-function genetic screens. We use this strategy to test functional dependencies of 820 transcript isoforms that are gained in gastric cancer (GC). We identify a subset of GC-gained transcript isoform dependencies, and of these, we validate CIT kinase as a novel GC dependency. We further show that some genes express isoforms with opposite functions. Specifically, we find that the tumour suppressor ZFHX3 expresses an isoform that has a paradoxical oncogenic role that correlates with poor patient outcome.
Our work finds isoform-specific phenotypes that would not be identified using current loss-of-function approaches that are not designed to target specific transcript isoforms.
基因包含多个启动子,可以驱动各种转录本异构体的表达。虽然来自同一基因的转录本异构体可能具有不同且不重叠的功能,但目前的功能丧失方法无法区分异构体特异性表型。
在这里,我们表明 CRISPR 干扰(CRISPRi)可用于针对基因内的特定启动子,从而实现异构体特异性功能丧失遗传筛选。我们使用这种策略来测试在胃癌(GC)中获得的 820 个转录本异构体的功能依赖性。我们确定了 GC 获得的转录本异构体依赖性的一个子集,其中我们验证 CIT 激酶是一种新的 GC 依赖性。我们进一步表明,一些基因表达具有相反功能的异构体。具体来说,我们发现肿瘤抑制因子 ZFHX3 表达的一种异构体具有悖论性的致癌作用,与患者预后不良相关。
我们的工作发现了使用目前不是为了针对特定转录本异构体而设计的功能丧失方法无法识别的异构体特异性表型。