• 文献检索
  • 文档翻译
  • 深度研究
  • 学术资讯
  • Suppr Zotero 插件Zotero 插件
  • 邀请有礼
  • 套餐&价格
  • 历史记录
应用&插件
Suppr Zotero 插件Zotero 插件浏览器插件Mac 客户端Windows 客户端微信小程序
定价
高级版会员购买积分包购买API积分包
服务
文献检索文档翻译深度研究API 文档MCP 服务
关于我们
关于 Suppr公司介绍联系我们用户协议隐私条款
关注我们

Suppr 超能文献

核心技术专利:CN118964589B侵权必究
粤ICP备2023148730 号-1Suppr @ 2026

文献检索

告别复杂PubMed语法,用中文像聊天一样搜索,搜遍4000万医学文献。AI智能推荐,让科研检索更轻松。

立即免费搜索

文件翻译

保留排版,准确专业,支持PDF/Word/PPT等文件格式,支持 12+语言互译。

免费翻译文档

深度研究

AI帮你快速写综述,25分钟生成高质量综述,智能提取关键信息,辅助科研写作。

立即免费体验

TROAP 可切换 DYRK1 的活性以驱动肝细胞癌进展。

TROAP switches DYRK1 activity to drive hepatocellular carcinoma progression.

机构信息

State Key Laboratory of Oncology in South China and Collaborative Innovation Center for Cancer Medicine, Sun Yat-sen University Cancer Center, 510060, Guangzhou, China.

Department of Clinical Oncology, State Key Laboratory for Liver Research, The University of Hong Kong, Hong Kong, China.

出版信息

Cell Death Dis. 2021 Jan 26;12(1):125. doi: 10.1038/s41419-021-03422-3.

DOI:10.1038/s41419-021-03422-3
PMID:33500384
原文链接:https://pmc.ncbi.nlm.nih.gov/articles/PMC7838256/
Abstract

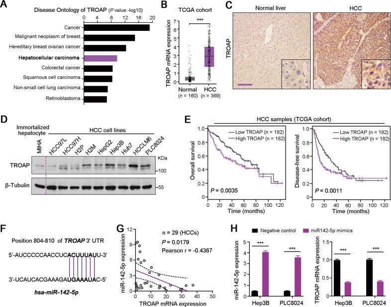
Hepatocellular carcinoma (HCC) is one of the common malignancy and lacks effective therapeutic targets. Here, we demonstrated that ectopic expression of trophinin-associated protein (TROAP) dramatically drove HCC cell growth assessed by foci formation in monolayer culture, colony formation in soft agar and orthotopic liver transplantation in nude mice. Inversely, silencing TROAP expression with short-hairpin RNA attenuated the malignant proliferation of HCC cells in vitro and in vivo. Next, mechanistic investigation revealed that TROAP directly bound to dual specificity tyrosine phosphorylation regulated kinase 1A/B (DYRK1A/B), resulting in the cytoplasmic retention of proteins DYRK1A/B and promoting cell cycle process via activation of Akt/GSK-3β signaling. Combination of cisplatin with an inhibitor of DYRK1 AZ191 effectively inhibited tumor growth in mouse model for HCC cells with high level of TROAP. Clinically, TROAP was significantly upregulated by miR-142-5p in HCC tissues, which predicted the poor survival of patients with HCC. Therefore, TROAP/DYRK1/Akt axis may be a promising therapeutic target and prognostic indicator for patients with HCC.

摘要

肝细胞癌 (HCC) 是一种常见的恶性肿瘤,缺乏有效的治疗靶点。在这里,我们证明了外源性表达滋养蛋白相关蛋白 (TROAP) 通过单层培养中的焦点形成、软琼脂中的集落形成以及裸鼠原位肝移植显著驱动 HCC 细胞生长。相反,用短发夹 RNA 沉默 TROAP 表达可减弱 HCC 细胞在体外和体内的恶性增殖。接下来,机制研究表明 TROAP 可直接与双特异性酪氨酸磷酸化调节激酶 1A/B (DYRK1A/B) 结合,导致 DYRK1A/B 蛋白的细胞质滞留,并通过激活 Akt/GSK-3β 信号通路促进细胞周期进程。顺铂与 DYRK1A 的抑制剂 AZ191 的联合使用可有效抑制高 TROAP 水平的 HCC 细胞在小鼠模型中的肿瘤生长。临床上,TROAP 在 HCC 组织中被 miR-142-5p 显著上调,这预示着 HCC 患者的生存不良。因此,TROAP/DYRK1/Akt 轴可能是 HCC 患者有前途的治疗靶点和预后指标。

https://cdn.ncbi.nlm.nih.gov/pmc/blobs/df80/7838256/e09e5d49df4a/41419_2021_3422_Fig8_HTML.jpg
https://cdn.ncbi.nlm.nih.gov/pmc/blobs/df80/7838256/2377a56feaeb/41419_2021_3422_Fig1_HTML.jpg
https://cdn.ncbi.nlm.nih.gov/pmc/blobs/df80/7838256/74874cec3349/41419_2021_3422_Fig2_HTML.jpg
https://cdn.ncbi.nlm.nih.gov/pmc/blobs/df80/7838256/0b35f8111daa/41419_2021_3422_Fig3_HTML.jpg
https://cdn.ncbi.nlm.nih.gov/pmc/blobs/df80/7838256/6fa64e0974da/41419_2021_3422_Fig4_HTML.jpg
https://cdn.ncbi.nlm.nih.gov/pmc/blobs/df80/7838256/059e694ae707/41419_2021_3422_Fig5_HTML.jpg
https://cdn.ncbi.nlm.nih.gov/pmc/blobs/df80/7838256/fe339517a63b/41419_2021_3422_Fig6_HTML.jpg
https://cdn.ncbi.nlm.nih.gov/pmc/blobs/df80/7838256/4b115d696b46/41419_2021_3422_Fig7_HTML.jpg
https://cdn.ncbi.nlm.nih.gov/pmc/blobs/df80/7838256/e09e5d49df4a/41419_2021_3422_Fig8_HTML.jpg
https://cdn.ncbi.nlm.nih.gov/pmc/blobs/df80/7838256/2377a56feaeb/41419_2021_3422_Fig1_HTML.jpg
https://cdn.ncbi.nlm.nih.gov/pmc/blobs/df80/7838256/74874cec3349/41419_2021_3422_Fig2_HTML.jpg
https://cdn.ncbi.nlm.nih.gov/pmc/blobs/df80/7838256/0b35f8111daa/41419_2021_3422_Fig3_HTML.jpg
https://cdn.ncbi.nlm.nih.gov/pmc/blobs/df80/7838256/6fa64e0974da/41419_2021_3422_Fig4_HTML.jpg
https://cdn.ncbi.nlm.nih.gov/pmc/blobs/df80/7838256/059e694ae707/41419_2021_3422_Fig5_HTML.jpg
https://cdn.ncbi.nlm.nih.gov/pmc/blobs/df80/7838256/fe339517a63b/41419_2021_3422_Fig6_HTML.jpg
https://cdn.ncbi.nlm.nih.gov/pmc/blobs/df80/7838256/4b115d696b46/41419_2021_3422_Fig7_HTML.jpg
https://cdn.ncbi.nlm.nih.gov/pmc/blobs/df80/7838256/e09e5d49df4a/41419_2021_3422_Fig8_HTML.jpg

相似文献

1
TROAP switches DYRK1 activity to drive hepatocellular carcinoma progression.TROAP 可切换 DYRK1 的活性以驱动肝细胞癌进展。
Cell Death Dis. 2021 Jan 26;12(1):125. doi: 10.1038/s41419-021-03422-3.
2
Downregulated Trophinin-Associated Protein Plays a Critical Role in Human Hepatocellular Carcinoma Through Upregulation of Tumor Cell Growth and Migration.下调的滋养蛋白相关蛋白通过上调肿瘤细胞生长和迁移在人肝癌中发挥关键作用。
Oncol Res. 2018 Jun 11;26(5):691-701. doi: 10.3727/096504017X15101398724809. Epub 2017 Nov 8.
3
High Trophinin-Associated Protein Expression Is an Independent Predictor of Poor Survival in Liver Cancer.高肿瘤蛋白相关蛋白表达是肝癌不良生存的独立预测因子。
Dig Dis Sci. 2019 Jan;64(1):137-143. doi: 10.1007/s10620-018-5315-x. Epub 2018 Oct 4.
4
STK17B promotes carcinogenesis and metastasis via AKT/GSK-3β/Snail signaling in hepatocellular carcinoma.STK17B 通过 AKT/GSK-3β/Snail 信号通路促进肝癌的发生发展和转移。
Cell Death Dis. 2018 Feb 14;9(2):236. doi: 10.1038/s41419-018-0262-1.
5
Circular RNA-ABCB10 suppresses hepatocellular carcinoma progression through upregulating NRP1/ABL2 via sponging miR-340-5p/miR-452-5p.环状 RNA-ABCB10 通过海绵吸附 miR-340-5p/miR-452-5p 上调 NRP1/ABL2 抑制肝癌进展。
Eur Rev Med Pharmacol Sci. 2020 Mar;24(5):2347-2357. doi: 10.26355/eurrev_202003_20501.
6
JCAD Promotes Progression of Nonalcoholic Steatohepatitis to Liver Cancer by Inhibiting LATS2 Kinase Activity.JCAD 通过抑制 LATS2 激酶活性促进非酒精性脂肪性肝炎向肝癌的进展。
Cancer Res. 2017 Oct 1;77(19):5287-5300. doi: 10.1158/0008-5472.CAN-17-0229. Epub 2017 Aug 3.
7
STK39 is a novel kinase contributing to the progression of hepatocellular carcinoma by the PLK1/ERK signaling pathway.STK39 是一种新型激酶,通过 PLK1/ERK 信号通路促进肝细胞癌的进展。
Theranostics. 2021 Jan 1;11(5):2108-2122. doi: 10.7150/thno.48112. eCollection 2021.
8
Overexpression of microRNA-30a-5p inhibits liver cancer cell proliferation and induces apoptosis by targeting MTDH/PTEN/AKT pathway.微小RNA-30a-5p的过表达通过靶向MTDH/PTEN/AKT通路抑制肝癌细胞增殖并诱导其凋亡。
Tumour Biol. 2016 May;37(5):5885-95. doi: 10.1007/s13277-015-4456-1. Epub 2015 Nov 21.
9
miR-29c-3p regulates DNMT3B and LATS1 methylation to inhibit tumor progression in hepatocellular carcinoma.miR-29c-3p 通过调控 DNMT3B 和 LATS1 的甲基化抑制肝癌的肿瘤进展。
Cell Death Dis. 2019 Jan 18;10(2):48. doi: 10.1038/s41419-018-1281-7.
10
A novel lncRNA MCM3AP-AS1 promotes the growth of hepatocellular carcinoma by targeting miR-194-5p/FOXA1 axis.一种新型长链非编码 RNA MCM3AP-AS1 通过靶向 miR-194-5p/FOXA1 轴促进肝癌的生长。
Mol Cancer. 2019 Feb 19;18(1):28. doi: 10.1186/s12943-019-0957-7.

引用本文的文献

1
Bioinformatics analysis across pan-cancer and experimental validation in hepatocellular carcinoma revealed the oncogenic role of SF3B6.跨泛癌的生物信息学分析及在肝细胞癌中的实验验证揭示了SF3B6的致癌作用。
Front Pharmacol. 2025 Apr 28;16:1516534. doi: 10.3389/fphar.2025.1516534. eCollection 2025.
2
TROAP promotes esophageal squamous cell carcinoma progression via the PI3K/AKT pathway.TROAP通过PI3K/AKT途径促进食管鳞状细胞癌进展。
J Cancer Res Clin Oncol. 2025 Apr 19;151(4):144. doi: 10.1007/s00432-025-06200-2.
3
PCBP2 stabilizes TROAP to promote the malignant progression of gastric cancer.

本文引用的文献

1
Trophinin-associated protein expression is an independent prognostic biomarker in lung adenocarcinoma.滋养素相关蛋白表达是肺腺癌的一种独立预后生物标志物。
J Thorac Dis. 2019 May;11(5):2043-2050. doi: 10.21037/jtd.2019.04.86.
2
TROAP Promotes Breast Cancer Proliferation and Metastasis.TROAP 促进乳腺癌增殖和转移。
Biomed Res Int. 2019 May 6;2019:6140951. doi: 10.1155/2019/6140951. eCollection 2019.
3
The Upregulation of Trophinin-Associated Protein (TROAP) Predicts a Poor Prognosis in Hepatocellular Carcinoma.滋养素相关蛋白(TROAP)的上调预示肝细胞癌预后不良。
PCBP2使TROAP稳定,以促进胃癌的恶性进展。
Naunyn Schmiedebergs Arch Pharmacol. 2025 May;398(5):5649-5659. doi: 10.1007/s00210-024-03503-y. Epub 2024 Nov 26.
4
Evaluating trophinin associated protein as a biomarker of prognosis and therapy response in renal cell carcinoma.评估原钙黏蛋白相关蛋白作为肾细胞癌预后和治疗反应的生物标志物。
BMC Cancer. 2024 Aug 17;24(1):1021. doi: 10.1186/s12885-024-12802-9.
5
LncRNA ERICD interacts with TROAP to regulate TGF-β signaling in hepatocellular carcinoma.长链非编码RNA ERICD与TROAP相互作用以调节肝细胞癌中的转化生长因子-β信号通路。
Heliyon. 2024 Jul 19;10(14):e34810. doi: 10.1016/j.heliyon.2024.e34810. eCollection 2024 Jul 30.
6
Investigation on the molecular mechanism of SPA interference with osteogenic differentiation of bone marrow mesenchymal stem cells.探讨 SPA 干扰骨髓间充质干细胞成骨分化的分子机制。
Sci Rep. 2024 Jul 6;14(1):15600. doi: 10.1038/s41598-024-66502-2.
7
Clinical significance of TROAP in endometrial cancer and the antiproliferative and proapoptotic effects of TROAP knockdown in endometrial cancer cells: integrated utilization of bioinformatic analysis and in vitro test verification.TROAP 在子宫内膜癌中的临床意义及 TROAP 敲低对子宫内膜癌细胞的抗增殖和促凋亡作用:生物信息学分析与体外试验验证的综合利用。
Naunyn Schmiedebergs Arch Pharmacol. 2024 Dec;397(12):10049-10059. doi: 10.1007/s00210-024-03260-y. Epub 2024 Jul 5.
8
Mirk/Dyrk1B Kinase Inhibitors in Targeted Cancer Therapy.靶向癌症治疗中的Mirk/Dyrk1B激酶抑制剂
Pharmaceutics. 2024 Apr 11;16(4):528. doi: 10.3390/pharmaceutics16040528.
9
Development of a cell adhesion-based prognostic model for multiple myeloma: Insights into chemotherapy response and potential reversal of adhesion effects.基于细胞黏附的多发性骨髓瘤预后模型的建立:对化疗反应的深入了解及黏附作用逆转的可能性。
Oncol Res. 2024 Mar 20;32(4):753-768. doi: 10.32604/or.2023.043647. eCollection 2024.
10
Microglia Polarization and Antiglioma Effects Fostered by Dual Cell Membrane-Coated Doxorubicin-Loaded Hexagonal Boron Nitride Nanoflakes.双细胞膜包覆的载阿霉素六方氮化硼纳米片促进小胶质细胞极化和抑瘤作用。
ACS Appl Mater Interfaces. 2023 Dec 20;15(50):58260-58273. doi: 10.1021/acsami.3c17097. Epub 2023 Dec 5.
J Cancer. 2019 Jan 29;10(4):957-967. doi: 10.7150/jca.26666. eCollection 2019.
4
HN1L-mediated transcriptional axis AP-2γ/METTL13/TCF3-ZEB1 drives tumor growth and metastasis in hepatocellular carcinoma.HN1L 介导的转录轴 AP-2γ/METTL13/TCF3-ZEB1 驱动肝细胞癌的肿瘤生长和转移。
Cell Death Differ. 2019 Nov;26(11):2268-2283. doi: 10.1038/s41418-019-0301-1. Epub 2019 Feb 18.
5
TROAP regulates prostate cancer progression via the WNT3/survivin signalling pathways.TROAP 通过 WNT3/生存素信号通路调节前列腺癌的进展。
Oncol Rep. 2019 Feb;41(2):1169-1179. doi: 10.3892/or.2018.6854. Epub 2018 Nov 9.
6
DYRK1B regulates Hedgehog-induced microtubule acetylation.DYRK1B 调控 Hedgehog 诱导的微管乙酰化。
Cell Mol Life Sci. 2019 Jan;76(1):193-207. doi: 10.1007/s00018-018-2942-5. Epub 2018 Oct 13.
7
High Trophinin-Associated Protein Expression Is an Independent Predictor of Poor Survival in Liver Cancer.高肿瘤蛋白相关蛋白表达是肝癌不良生存的独立预测因子。
Dig Dis Sci. 2019 Jan;64(1):137-143. doi: 10.1007/s10620-018-5315-x. Epub 2018 Oct 4.
8
Global cancer statistics 2018: GLOBOCAN estimates of incidence and mortality worldwide for 36 cancers in 185 countries.全球癌症统计数据 2018:GLOBOCAN 对全球 185 个国家/地区 36 种癌症的发病率和死亡率的估计。
CA Cancer J Clin. 2018 Nov;68(6):394-424. doi: 10.3322/caac.21492. Epub 2018 Sep 12.
9
Expansion of cancer stem cell pool initiates lung cancer recurrence before angiogenesis.肿瘤干细胞池的扩增先于血管生成引发肺癌复发。
Proc Natl Acad Sci U S A. 2018 Sep 18;115(38):E8948-E8957. doi: 10.1073/pnas.1806219115. Epub 2018 Aug 29.
10
MicroRNA-519d-3p inhibits cell proliferation and migration by targeting TROAP in colorectal cancer.微小 RNA-519d-3p 通过靶向 TROAP 抑制结直肠癌细胞增殖和迁移。
Biomed Pharmacother. 2018 Sep;105:879-886. doi: 10.1016/j.biopha.2018.04.114. Epub 2018 Jun 18.