• 文献检索
  • 文档翻译
  • 深度研究
  • 学术资讯
  • Suppr Zotero 插件Zotero 插件
  • 邀请有礼
  • 套餐&价格
  • 历史记录
应用&插件
Suppr Zotero 插件Zotero 插件浏览器插件Mac 客户端Windows 客户端微信小程序
定价
高级版会员购买积分包购买API积分包
服务
文献检索文档翻译深度研究API 文档MCP 服务
关于我们
关于 Suppr公司介绍联系我们用户协议隐私条款
关注我们

Suppr 超能文献

核心技术专利:CN118964589B侵权必究
粤ICP备2023148730 号-1Suppr @ 2026

文献检索

告别复杂PubMed语法,用中文像聊天一样搜索,搜遍4000万医学文献。AI智能推荐,让科研检索更轻松。

立即免费搜索

文件翻译

保留排版,准确专业,支持PDF/Word/PPT等文件格式,支持 12+语言互译。

免费翻译文档

深度研究

AI帮你快速写综述,25分钟生成高质量综述,智能提取关键信息,辅助科研写作。

立即免费体验

在33°C或36℃进行目标温度管理,通过抑制心肌缺血/再灌注损伤中HMGB1的释放,可诱导同等程度的心肌保护作用。

Targeted temperature management at 33°C or 36℃ induces equivalent myocardial protection by inhibiting HMGB1 release in myocardial ischemia/reperfusion injury.

作者信息

Beom Jin Ho, Kim Ju Hee, Seo Jeho, Lee Jung Ho, Chung Yong Eun, Chung Hyun Soo, Chung Sung Phil, Kim Chul Hoon, You Je Sung

机构信息

Department of Emergency Medicine, Yonsei University College of Medicine, Seoul, Republic of Korea.

Department of Pharmacology, BK21 PLUS Project for Medical Science, Brain Research Institute, Yonsei University College of Medicine, Seoul, Republic of Korea.

出版信息

PLoS One. 2021 Jan 27;16(1):e0246066. doi: 10.1371/journal.pone.0246066. eCollection 2021.

DOI:10.1371/journal.pone.0246066
PMID:33503060
原文链接:https://pmc.ncbi.nlm.nih.gov/articles/PMC7840046/
Abstract

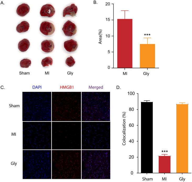
Acute myocardial infarction (AMI) is lethal and causes myocardial necrosis via time-dependent ischemia due to prolonged occlusion of the infarct-related artery. No effective therapy or potential therapeutic targets can prevent myocardial ischemia/reperfusion (I/R) injury. Targeted temperature management (TTM) may reduce peri-infarct regions by inhibiting the extracellular release of high mobility group box-1 (HMGB1) as a primary mediator of the innate immune response. We used a rat left anterior descending (LAD) coronary artery ligation model to determine if TTM at 33°C and 36°C had similar myocardial protective effects. Rats were divided into sham, LAD I/R+37°C normothermia, LAD I/R+33°C TTM, and LAD I/R+36°C TTM groups (n = 5 per group). To verify the cardioprotective effect of TTM by specifically inhibiting HMGB1, rats were assigned to sham, LAD I/R, and LAD I/R after pre-treatment with glycyrrhizin (known as a pharmacological inhibitor of HMGB1) groups (n = 5 per group). Different target temperatures of 33°C and 36°C caused equivalent reductions in infarct volume after myocardial I/R, inhibited the extracellular release of HMGB1 from infarct tissue, and suppressed the expression of inflammatory cytokines from peri-infarct regions. TTM at 33°C and 36°C significantly attenuated the elevation of cardiac troponin, a sensitive and specific marker of heart muscle damage, after injury. Similarly, glycyrrhizin alleviated myocardial damage by suppressing the extracellular release of HMGB1. TTM at 33°C and 36°C had equivalent myocardial protective effects by similar inhibiting HMGB1 release against myocardial I/R injury. This is the first study to suggest that a target core temperature of 36°C is applicable for cardioprotection.

摘要

急性心肌梗死(AMI)具有致死性,由于梗死相关动脉的长时间闭塞,通过时间依赖性缺血导致心肌坏死。目前尚无有效的治疗方法或潜在的治疗靶点能够预防心肌缺血/再灌注(I/R)损伤。靶向温度管理(TTM)可能通过抑制作为先天性免疫反应主要介质的高迁移率族蛋白B1(HMGB1)的细胞外释放来减少梗死周边区域。我们使用大鼠左冠状动脉前降支(LAD)结扎模型来确定33°C和36°C的TTM是否具有相似的心肌保护作用。大鼠被分为假手术组、LAD I/R + 37°C正常体温组、LAD I/R + 33°C TTM组和LAD I/R + 36°C TTM组(每组n = 5)。为了通过特异性抑制HMGB1来验证TTM的心脏保护作用,将大鼠分为假手术组、LAD I/R组以及在甘草酸(已知为HMGB1的药理学抑制剂)预处理后的LAD I/R组(每组n = 5)。心肌I/R后,33°C和36°C的不同目标温度导致梗死体积同等程度减小,抑制梗死组织中HMGB1的细胞外释放,并抑制梗死周边区域炎性细胞因子的表达。33°C和36°C的TTM在损伤后显著减轻了心肌肌钙蛋白(一种心肌损伤的敏感且特异标志物)的升高。同样,甘草酸通过抑制HMGB1的细胞外释放减轻了心肌损伤。33°C和36°C的TTM通过类似地抑制HMGB1释放对心肌I/R损伤具有同等的心肌保护作用。这是第一项表明36°C的目标核心温度适用于心脏保护的研究。

https://cdn.ncbi.nlm.nih.gov/pmc/blobs/14c0/7840046/8e589ac8b215/pone.0246066.g006.jpg
https://cdn.ncbi.nlm.nih.gov/pmc/blobs/14c0/7840046/3b032d59743f/pone.0246066.g001.jpg
https://cdn.ncbi.nlm.nih.gov/pmc/blobs/14c0/7840046/be04e130a227/pone.0246066.g002.jpg
https://cdn.ncbi.nlm.nih.gov/pmc/blobs/14c0/7840046/f5bb7a7339a4/pone.0246066.g003.jpg
https://cdn.ncbi.nlm.nih.gov/pmc/blobs/14c0/7840046/805031e0591b/pone.0246066.g004.jpg
https://cdn.ncbi.nlm.nih.gov/pmc/blobs/14c0/7840046/bf411f73216b/pone.0246066.g005.jpg
https://cdn.ncbi.nlm.nih.gov/pmc/blobs/14c0/7840046/8e589ac8b215/pone.0246066.g006.jpg
https://cdn.ncbi.nlm.nih.gov/pmc/blobs/14c0/7840046/3b032d59743f/pone.0246066.g001.jpg
https://cdn.ncbi.nlm.nih.gov/pmc/blobs/14c0/7840046/be04e130a227/pone.0246066.g002.jpg
https://cdn.ncbi.nlm.nih.gov/pmc/blobs/14c0/7840046/f5bb7a7339a4/pone.0246066.g003.jpg
https://cdn.ncbi.nlm.nih.gov/pmc/blobs/14c0/7840046/805031e0591b/pone.0246066.g004.jpg
https://cdn.ncbi.nlm.nih.gov/pmc/blobs/14c0/7840046/bf411f73216b/pone.0246066.g005.jpg
https://cdn.ncbi.nlm.nih.gov/pmc/blobs/14c0/7840046/8e589ac8b215/pone.0246066.g006.jpg

相似文献

1
Targeted temperature management at 33°C or 36℃ induces equivalent myocardial protection by inhibiting HMGB1 release in myocardial ischemia/reperfusion injury.在33°C或36℃进行目标温度管理,通过抑制心肌缺血/再灌注损伤中HMGB1的释放,可诱导同等程度的心肌保护作用。
PLoS One. 2021 Jan 27;16(1):e0246066. doi: 10.1371/journal.pone.0246066. eCollection 2021.
2
Glycyrrhizin protects rat heart against ischemia-reperfusion injury through blockade of HMGB1-dependent phospho-JNK/Bax pathway.甘草酸通过阻断 HMGB1 依赖的磷酸化 JNK/Bax 通路保护大鼠心脏免受缺血再灌注损伤。
Acta Pharmacol Sin. 2012 Dec;33(12):1477-87. doi: 10.1038/aps.2012.112. Epub 2012 Oct 15.
3
The HMGB1-TLR4 axis contributes to myocardial ischemia/reperfusion injury via regulation of cardiomyocyte apoptosis.高迁移率族蛋白 B1-Toll 样受体 4 轴通过调节心肌细胞凋亡参与心肌缺血/再灌注损伤。
Gene. 2013 Sep 15;527(1):389-93. doi: 10.1016/j.gene.2013.05.041. Epub 2013 May 30.
4
Dexmedetomidine-induced cardioprotection is mediated by inhibition of high mobility group box-1 and the cholinergic anti-inflammatory pathway in myocardial ischemia-reperfusion injury.右美托咪定诱导的心肌缺血再灌注损伤中的心脏保护作用是通过抑制高迁移率族蛋白 1 及胆碱能抗炎通路介导的。
PLoS One. 2019 Jul 25;14(7):e0218726. doi: 10.1371/journal.pone.0218726. eCollection 2019.
5
Fluvastatin attenuated ischemia/reperfusion-induced autophagy and apoptosis in cardiomyocytes through down-regulation HMGB1/TLR4 signaling pathway.氟伐他汀通过下调 HMGB1/TLR4 信号通路减轻心肌细胞缺血/再灌注诱导的自噬和凋亡。
Mol Biol Rep. 2021 May;48(5):3893-3901. doi: 10.1007/s11033-021-06326-9. Epub 2021 May 25.
6
Salvianolic acid B protects against myocardial ischaemia-reperfusion injury in rats via inhibiting high mobility group box 1 protein expression through the PI3K/Akt signalling pathway.丹酚酸 B 通过抑制高迁移率族蛋白 B1 表达经 PI3K/Akt 信号通路对大鼠心肌缺血再灌注损伤发挥保护作用。
Naunyn Schmiedebergs Arch Pharmacol. 2020 Aug;393(8):1527-1539. doi: 10.1007/s00210-019-01755-7. Epub 2019 Dec 18.
7
Intravenous high mobility group box 1 upregulates the expression of HIF-1α in the myocardium via a protein kinase B-dependent pathway in rats following acute myocardial ischemia.静脉内高迁移率族蛋白框 1 通过蛋白激酶 B 依赖途径在大鼠急性心肌缺血后上调心肌 HIF-1α 的表达。
Mol Med Rep. 2016 Feb;13(2):1211-9. doi: 10.3892/mmr.2015.4648. Epub 2015 Dec 7.
8
Inhibition of HMGB1 alleviates myocardial ischemia/reperfusion injury in diabetic mice via suppressing autophagy.高迁移率族蛋白 B1 的抑制作用通过抑制自噬减轻糖尿病小鼠心肌缺血/再灌注损伤。
Microvasc Res. 2021 Nov;138:104204. doi: 10.1016/j.mvr.2021.104204. Epub 2021 Jun 10.
9
Exendin-4 attenuates myocardial ischemia and reperfusion injury by inhibiting high mobility group box 1 protein expression.Exendin-4 通过抑制高迁移率族蛋白 1 表达减轻心肌缺血再灌注损伤。
Cardiol J. 2013;20(6):600-4. doi: 10.5603/CJ.2013.0159.
10
Effects of HMGB1 on ischemia-reperfusion injury in the rat heart.高迁移率族蛋白B1对大鼠心脏缺血再灌注损伤的影响。
Circ J. 2008 Jul;72(7):1178-84. doi: 10.1253/circj.72.1178.

引用本文的文献

1
Analysis of the effect of mild hypothermic circulatory arrest anesthesia on postoperative lung function in patients with aortic dissection.轻度低温循环停止麻醉对主动脉夹层患者术后肺功能影响的分析
Medicine (Baltimore). 2025 May 23;104(21):e42529. doi: 10.1097/MD.0000000000042529.
2
NRIP1 is a downstream target of YY1 in promoting OGD/R-induced H9c2 cardiomyocyte injury and mitochondrial dysfunction.NRIP1是YY1在促进氧糖剥夺/复氧诱导的H9c2心肌细胞损伤和线粒体功能障碍中的下游靶点。
Histol Histopathol. 2025 May;40(5):773-784. doi: 10.14670/HH-18-820. Epub 2024 Sep 24.
3
Differences in Outcome of Patients with Cardiogenic Shock Associated with In-Hospital or Out-of-Hospital Cardiac Arrest.

本文引用的文献

1
Time-Dependent Myocardial Necrosis in Patients With ST-Segment-Elevation Myocardial Infarction Without Angiographic Collateral Flow Visualized by Cardiac Magnetic Resonance Imaging: Results From the Multicenter STEMI-SCAR Project.心脏磁共振成像显示 ST 段抬高型心肌梗死患者无侧支循环血流与时间依赖性心肌坏死:来自多中心 STEMI-SCAR 项目的结果。
J Am Heart Assoc. 2019 Jun 18;8(12):e012429. doi: 10.1161/JAHA.119.012429. Epub 2019 Jun 11.
2
Dual faced HMGB1 plays multiple roles in cardiomyocyte senescence and cardiac inflammatory injury.双面 HMGB1 在心肌细胞衰老和心脏炎症损伤中发挥多种作用。
Cytokine Growth Factor Rev. 2019 Jun;47:74-82. doi: 10.1016/j.cytogfr.2019.05.009. Epub 2019 May 17.
3
与院内或院外心脏骤停相关的心源性休克患者的结局差异。
J Clin Med. 2023 Mar 6;12(5):2064. doi: 10.3390/jcm12052064.
4
HJ11 decoction restrains development of myocardial ischemia-reperfusion injury in rats by suppressing ACSL4-mediated ferroptosis.HJ11 方通过抑制 ACSL4 介导的铁死亡来抑制大鼠心肌缺血再灌注损伤的发展。
Front Pharmacol. 2022 Nov 22;13:1024292. doi: 10.3389/fphar.2022.1024292. eCollection 2022.
5
Therapeutic hypothermia for stroke: Unique challenges at the bedside.用于中风的治疗性低温:床边的独特挑战。
Front Neurol. 2022 Oct 3;13:951586. doi: 10.3389/fneur.2022.951586. eCollection 2022.
6
Recombinant Klotho Protein Ameliorates Myocardial Ischemia/Reperfusion Injury by Attenuating Sterile Inflammation.重组klotho蛋白通过减轻无菌性炎症改善心肌缺血/再灌注损伤。
Biomedicines. 2022 Apr 13;10(4):894. doi: 10.3390/biomedicines10040894.
7
The mechanism of HMGB1 secretion and release.HMGB1分泌与释放的机制。
Exp Mol Med. 2022 Feb;54(2):91-102. doi: 10.1038/s12276-022-00736-w. Epub 2022 Feb 25.
Inflammation in myocardial injury: mesenchymal stem cells as potential immunomodulators.
心肌损伤中的炎症:间充质干细胞作为潜在的免疫调节剂。
Am J Physiol Heart Circ Physiol. 2019 Aug 1;317(2):H213-H225. doi: 10.1152/ajpheart.00065.2019. Epub 2019 May 24.
4
Postresuscitation Care after Out-of-hospital Cardiac Arrest: Clinical Update and Focus on Targeted Temperature Management.心肺复苏后治疗:临床更新及目标体温管理重点
Anesthesiology. 2019 Jul;131(1):186-208. doi: 10.1097/ALN.0000000000002700.
5
The role of high mobility group box 1 protein in acute cerebrovascular diseases.高迁移率族蛋白B1在急性脑血管疾病中的作用
Biomed Rep. 2018 Sep;9(3):191-197. doi: 10.3892/br.2018.1127. Epub 2018 Jul 10.
6
Inflammation, Autophagy, and Apoptosis After Myocardial Infarction.心肌梗死后的炎症、自噬和细胞凋亡。
J Am Heart Assoc. 2018 Apr 21;7(9):e008024. doi: 10.1161/JAHA.117.008024.
7
Dose-Dependent Cardioprotection of Moderate (32°C) Versus Mild (35°C) Therapeutic Hypothermia in Porcine Acute Myocardial Infarction.中等(32°C)与轻度(35°C)治疗性低温对猪急性心肌梗死的剂量依赖性心脏保护作用。
JACC Cardiovasc Interv. 2018 Jan 22;11(2):195-205. doi: 10.1016/j.jcin.2017.08.056.
8
Targeted Temperature Management at 33°C or 36°C Produces Equivalent Neuroprotective Effects in the Middle Cerebral Artery Occlusion Rat Model of Ischemic Stroke.目标温度管理在 33°C 或 36°C 下对缺血性脑卒中大鼠模型的大脑中动脉闭塞产生等效的神经保护作用。
Shock. 2018 Dec;50(6):714-719. doi: 10.1097/SHK.0000000000001106.
9
Use of 2,3,5-triphenyltetrazolium chloride-stained brain tissues for immunofluorescence analyses after focal cerebral ischemia in rats.使用氯化 2,3,5-三苯基四氮唑染色的脑组织进行大鼠局灶性脑缺血后的免疫荧光分析。
Pathol Res Pract. 2018 Jan;214(1):174-179. doi: 10.1016/j.prp.2017.11.016. Epub 2017 Nov 21.
10
Identification of pharmacological agents that induce HMGB1 release.鉴定诱导高迁移率族蛋白 B1(HMGB1)释放的药物。
Sci Rep. 2017 Nov 2;7(1):14915. doi: 10.1038/s41598-017-14848-1.