Cambridge Institute for Therapeutic Immunology and Infectious Disease, Jeffrey Cheah Biomedical Centre, Cambridge, UK.
Department of Medicine, University of Cambridge School of Clinical Medicine, Cambridge, UK.
Nat Commun. 2021 Jan 27;12(1):635. doi: 10.1038/s41467-020-20594-2.
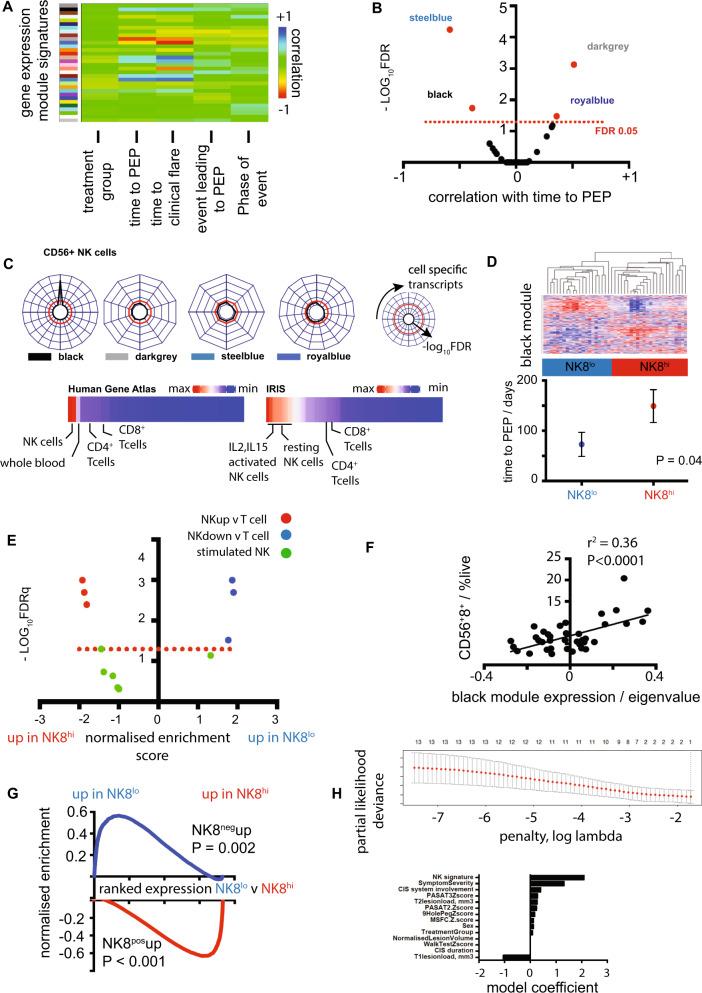
Multiple sclerosis (MS) is an inflammatory demyelinating disease of the central nervous system (CNS) with the majority of cases characterised by relapsing/remitting (RRMS) attacks of neurologic dysfunction followed by variable resolution. Improving clinical outcomes in RRMS requires both a better understanding of the immunological mechanisms driving recurrent demyelination and better means of predicting future disease course to facilitate early targeted therapy. Here, we apply hypothesis-generating network transcriptomics to CD8 cells isolated from patients in RRMS, identifying a signature reflecting expansion of a subset of CD8 natural killer cells (NK8) associated with favourable outcome. NK8 are capable of regulating CD4 T cell activation and proliferation in vitro, with reduced expression of HLA-G binding inhibitory receptors and consequent reduced sensitivity to HLA-G-mediated suppression. We identify surrogate markers of the NK8 signature in peripheral blood leucocytes and validate their association with clinical outcome in an independent cohort, suggesting their measurement may facilitate early, targeted therapy in RRMS.
多发性硬化症(MS)是一种中枢神经系统(CNS)的炎症性脱髓鞘疾病,大多数病例的特点是反复发作/缓解(RRMS)的神经功能障碍,随后有不同程度的恢复。改善 RRMS 的临床结果需要更好地了解驱动复发性脱髓鞘的免疫机制,以及更好地预测未来疾病进程的方法,以促进早期靶向治疗。在这里,我们应用产生假设的网络转录组学方法来分析 RRMS 患者的 CD8 细胞,鉴定出一个反映与良好预后相关的 CD8 自然杀伤细胞(NK8)亚群扩增的特征。NK8 能够在体外调节 CD4 T 细胞的激活和增殖,其 HLA-G 结合抑制受体表达减少,因此对 HLA-G 介导的抑制作用的敏感性降低。我们在外周血白细胞中鉴定出 NK8 特征的替代标志物,并在独立队列中验证其与临床结果的关联,这表明它们的测量可能有助于 RRMS 的早期靶向治疗。