• 文献检索
  • 文档翻译
  • 深度研究
  • 学术资讯
  • Suppr Zotero 插件Zotero 插件
  • 邀请有礼
  • 套餐&价格
  • 历史记录
应用&插件
Suppr Zotero 插件Zotero 插件浏览器插件Mac 客户端Windows 客户端微信小程序
定价
高级版会员购买积分包购买API积分包
服务
文献检索文档翻译深度研究API 文档MCP 服务
关于我们
关于 Suppr公司介绍联系我们用户协议隐私条款
关注我们

Suppr 超能文献

核心技术专利:CN118964589B侵权必究
粤ICP备2023148730 号-1Suppr @ 2026

文献检索

告别复杂PubMed语法,用中文像聊天一样搜索,搜遍4000万医学文献。AI智能推荐,让科研检索更轻松。

立即免费搜索

文件翻译

保留排版,准确专业,支持PDF/Word/PPT等文件格式,支持 12+语言互译。

免费翻译文档

深度研究

AI帮你快速写综述,25分钟生成高质量综述,智能提取关键信息,辅助科研写作。

立即免费体验

一项综合转录组分析揭示了创伤性脑损伤中血管内胰岛素样生长因子结合蛋白7(IGFBP7)的上调。

An Integrated Transcriptome Analysis Reveals IGFBP7 Upregulation in Vasculature in Traumatic Brain Injury.

作者信息

Wang Jianhao, Deng Xiangyi, Xie Yuan, Tang Jiefu, Zhou Ziwei, Yang Fan, He Qiyuan, Cao Qingze, Zhang Lei, He Liqun

机构信息

Key Laboratory of Post-Neuroinjury Neuro-Repair and Regeneration in Central Nervous System, Department of Neurosurgery, Tianjin Medical University General Hospital, Tianjin Neurological Institute, Ministry of Education and Tianjin City, Tianjin, China.

Key Laboratory of Ministry of Education for Medicinal Plant Resource and Natural Pharmaceutical Chemistry, National Engineering Laboratory for Resource Developing of Endangered Chinese Crude Drugs in Northwest of China, College of Life Sciences, Shaanxi Normal University, Xi'an, China.

出版信息

Front Genet. 2021 Jan 11;11:599834. doi: 10.3389/fgene.2020.599834. eCollection 2020.

DOI:10.3389/fgene.2020.599834
PMID:33505428
原文链接:https://pmc.ncbi.nlm.nih.gov/articles/PMC7831608/
Abstract

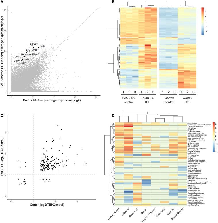
Vasculature plays critical roles in the pathogenesis and neurological repair of traumatic brain injury (TBI). However, how vascular endothelial cells respond to TBI at the molecular level has not been systematically reviewed. Here, by integrating three transcriptome datasets including whole cortex of mouse brain, FACS-sorted mouse brain endothelial cells, and single cell sequencing of mouse brain hippocampus, we revealed the key molecular alteration of endothelial cells characterized by increased Myc targets and Epithelial-Mesenchymal Transition signatures. In addition, immunofluorescence staining of patients' samples confirmed that IGFBP7 was up-regulated in vasculature in response to TBI. TGFβ1, mainly derived from microglia and endothelial cells, sufficiently induces IGFBP7 expression in cultured endothelial cells, and is significantly upregulated in response to TBI. Our results identified IGFBP7 as a potential biomarker of vasculature in response to TBI, and indicate that TGFβ signaling may contribute to the upregulation of IGFBP7 in the vasculature.

摘要

血管系统在创伤性脑损伤(TBI)的发病机制和神经修复中起着关键作用。然而,血管内皮细胞在分子水平上如何应对TBI尚未得到系统的综述。在这里,通过整合三个转录组数据集,包括小鼠全脑皮层、荧光激活细胞分选的小鼠脑内皮细胞以及小鼠脑海马体的单细胞测序,我们揭示了以Myc靶点增加和上皮-间质转化特征为特点的内皮细胞关键分子改变。此外,患者样本的免疫荧光染色证实,IGFBP7在TBI反应中在血管系统中上调。TGFβ1主要来源于小胶质细胞和内皮细胞,能充分诱导培养的内皮细胞中IGFBP7的表达,并且在TBI反应中显著上调。我们的结果确定IGFBP7是血管系统对TBI反应的潜在生物标志物,并表明TGFβ信号可能促成血管系统中IGFBP7的上调。

https://cdn.ncbi.nlm.nih.gov/pmc/blobs/0d2a/7831608/1063b6306700/fgene-11-599834-g004.jpg
https://cdn.ncbi.nlm.nih.gov/pmc/blobs/0d2a/7831608/262e2a80982c/fgene-11-599834-g001.jpg
https://cdn.ncbi.nlm.nih.gov/pmc/blobs/0d2a/7831608/651598eacadd/fgene-11-599834-g002.jpg
https://cdn.ncbi.nlm.nih.gov/pmc/blobs/0d2a/7831608/2a6a689a2099/fgene-11-599834-g003.jpg
https://cdn.ncbi.nlm.nih.gov/pmc/blobs/0d2a/7831608/1063b6306700/fgene-11-599834-g004.jpg
https://cdn.ncbi.nlm.nih.gov/pmc/blobs/0d2a/7831608/262e2a80982c/fgene-11-599834-g001.jpg
https://cdn.ncbi.nlm.nih.gov/pmc/blobs/0d2a/7831608/651598eacadd/fgene-11-599834-g002.jpg
https://cdn.ncbi.nlm.nih.gov/pmc/blobs/0d2a/7831608/2a6a689a2099/fgene-11-599834-g003.jpg
https://cdn.ncbi.nlm.nih.gov/pmc/blobs/0d2a/7831608/1063b6306700/fgene-11-599834-g004.jpg

相似文献

1
An Integrated Transcriptome Analysis Reveals IGFBP7 Upregulation in Vasculature in Traumatic Brain Injury.一项综合转录组分析揭示了创伤性脑损伤中血管内胰岛素样生长因子结合蛋白7(IGFBP7)的上调。
Front Genet. 2021 Jan 11;11:599834. doi: 10.3389/fgene.2020.599834. eCollection 2020.
2
Angiogenesis modulated by CD93 and its natural ligands IGFBP7 and MMRN2: a new target to facilitate solid tumor therapy by vasculature normalization.由CD93及其天然配体IGFBP7和MMRN2调节的血管生成:通过血管正常化促进实体瘤治疗的新靶点。
Cancer Cell Int. 2023 Sep 2;23(1):189. doi: 10.1186/s12935-023-03044-z.
3
Involvement of TG-interacting factor in microglial activation during experimental traumatic brain injury.实验性创伤性脑损伤期间,TG相互作用因子在小胶质细胞激活中的作用。
J Neurochem. 2014 Dec;131(6):816-24. doi: 10.1111/jnc.12971. Epub 2014 Oct 31.
4
Response of the cerebral vasculature following traumatic brain injury.创伤性脑损伤后脑血管系统的反应。
J Cereb Blood Flow Metab. 2017 Jul;37(7):2320-2339. doi: 10.1177/0271678X17701460. Epub 2017 Apr 5.
5
IGFBP7 contributes to epithelial-mesenchymal transition of HPAEpiC cells in response to radiation.IGFBP7 有助于 HPAEpiC 细胞在辐射响应中的上皮-间充质转化。
J Cell Biochem. 2019 Aug;120(8):12500-12507. doi: 10.1002/jcb.28516. Epub 2019 Mar 4.
6
Thrombospondin-1 Gene Deficiency Worsens the Neurological Outcomes of Traumatic Brain Injury in Mice.血小板反应蛋白 1 基因缺失可加重小鼠创伤性脑损伤的神经学预后。
Int J Med Sci. 2017 Jul 31;14(10):927-936. doi: 10.7150/ijms.18812. eCollection 2017.
7
Insulin-like growth factor binding protein-7 (IGFBP7) blocks vascular endothelial cell growth factor (VEGF)-induced angiogenesis in human vascular endothelial cells.胰岛素样生长因子结合蛋白7(IGFBP7)可阻断血管内皮生长因子(VEGF)诱导的人血管内皮细胞血管生成。
Eur J Pharmacol. 2009 May 21;610(1-3):61-7. doi: 10.1016/j.ejphar.2009.01.045. Epub 2009 Feb 5.
8
IGFBP7 regulates sepsis-induced epithelial-mesenchymal transition through ERK1/2 signaling.IGFBP7 通过 ERK1/2 信号调节脓毒症诱导的上皮-间充质转化。
Acta Biochim Biophys Sin (Shanghai). 2019 Aug 5;51(8):799-806. doi: 10.1093/abbs/gmz072.
9
Post-traumatic administration of the p53 inactivator pifithrin-α oxygen analogue reduces hippocampal neuronal loss and improves cognitive deficits after experimental traumatic brain injury.创伤后给予p53抑制剂pifithrin-α氧类似物可减少实验性创伤性脑损伤后海马神经元丢失并改善认知缺陷。
Neurobiol Dis. 2016 Dec;96:216-226. doi: 10.1016/j.nbd.2016.08.012. Epub 2016 Aug 20.
10
Salubrinal offers neuroprotection through suppressing endoplasmic reticulum stress, autophagy and apoptosis in a mouse traumatic brain injury model.沙利度胺通过抑制内质网应激、自噬和细胞凋亡为创伤性脑损伤模型小鼠提供神经保护。
Neurobiol Learn Mem. 2019 May;161:12-25. doi: 10.1016/j.nlm.2019.03.002. Epub 2019 Mar 6.

引用本文的文献

1
Deciphering Proteomic Expression in Inflammatory Disorders: A Mass Spectrometry Exploration Comparing Infectious, Noninfectious, and Traumatic Brain Injuries in Human Cerebrospinal Fluid.解析炎症性疾病中的蛋白质组学表达:一项通过质谱分析对人类脑脊液中感染性、非感染性和创伤性脑损伤进行比较的探索。
Neurotrauma Rep. 2024 Sep 20;5(1):857-873. doi: 10.1089/neur.2024.0050. eCollection 2024.
2
Insulin-like growth factor-binding protein 7 (IGFBP7): A microenvironment-dependent regulator of angiogenesis and vascular remodeling.胰岛素样生长因子结合蛋白7(IGFBP7):一种依赖微环境的血管生成和血管重塑调节因子。
Front Cell Dev Biol. 2024 Jul 9;12:1421438. doi: 10.3389/fcell.2024.1421438. eCollection 2024.
3

本文引用的文献

1
Angiomodulin (IGFBP7) is a cerebral specific angiocrine factor, but is probably not a blood-brain barrier inducer.血管调节素(IGFBP7)是一种脑特异性血管内分泌因子,但可能不是血脑屏障诱导剂。
Fluids Barriers CNS. 2020 Apr 1;17(1):27. doi: 10.1186/s12987-020-00188-2.
2
Mild Traumatic Brain Injury in 2019-2020.2019 - 2020年的轻度创伤性脑损伤
JAMA. 2020 Jan 14;323(2):177-178. doi: 10.1001/jama.2019.18134.
3
Profiling the mouse brain endothelial transcriptome in health and disease models reveals a core blood-brain barrier dysfunction module.
Inhibiting anti-angiogenic VEGF165b activates a miR-17-20a-Calcipressin-3 pathway that revascularizes ischemic muscle in peripheral artery disease.
抑制抗血管生成的VEGF165b可激活一条miR-17-20a-钙加压素3通路,该通路可使外周动脉疾病中的缺血肌肉实现血管再生。
Commun Med (Lond). 2024 Jan 5;4(1):3. doi: 10.1038/s43856-023-00431-5.
4
Angiogenesis modulated by CD93 and its natural ligands IGFBP7 and MMRN2: a new target to facilitate solid tumor therapy by vasculature normalization.由CD93及其天然配体IGFBP7和MMRN2调节的血管生成:通过血管正常化促进实体瘤治疗的新靶点。
Cancer Cell Int. 2023 Sep 2;23(1):189. doi: 10.1186/s12935-023-03044-z.
5
The Brain's Microvascular Response to High Glycemia and to the Inhibition of Soluble Epoxide Hydrolase Is Sexually Dimorphic.大脑对高血糖和可溶性环氧化物水解酶抑制的微血管反应存在性别二态性。
Nutrients. 2022 Aug 23;14(17):3451. doi: 10.3390/nu14173451.
在健康和疾病模型中分析小鼠脑内皮转录组,揭示了一个核心的血脑屏障功能障碍模块。
Nat Neurosci. 2019 Nov;22(11):1892-1902. doi: 10.1038/s41593-019-0497-x. Epub 2019 Oct 14.
4
Single cell molecular alterations reveal target cells and pathways of concussive brain injury.单细胞分子改变揭示了震荡性脑损伤的靶细胞和途径。
Nat Commun. 2018 Sep 25;9(1):3894. doi: 10.1038/s41467-018-06222-0.
5
Single-cell RNA sequencing of mouse brain and lung vascular and vessel-associated cell types.单细胞 RNA 测序分析小鼠脑和肺血管及血管相关细胞类型。
Sci Data. 2018 Aug 21;5:180160. doi: 10.1038/sdata.2018.160.
6
Phenotype molding of stromal cells in the lung tumor microenvironment.肺肿瘤微环境中基质细胞的表型塑造。
Nat Med. 2018 Aug;24(8):1277-1289. doi: 10.1038/s41591-018-0096-5. Epub 2018 Jul 9.
7
Integrating single-cell transcriptomic data across different conditions, technologies, and species.整合不同条件、技术和物种的单细胞转录组数据。
Nat Biotechnol. 2018 Jun;36(5):411-420. doi: 10.1038/nbt.4096. Epub 2018 Apr 2.
8
A molecular atlas of cell types and zonation in the brain vasculature.大脑血管的细胞类型和分区的分子图谱。
Nature. 2018 Feb 22;554(7693):475-480. doi: 10.1038/nature25739. Epub 2018 Feb 14.
9
Neuroimmunology of Traumatic Brain Injury: Time for a Paradigm Shift.创伤性脑损伤的神经免疫学:是时候进行范式转变了。
Neuron. 2017 Sep 13;95(6):1246-1265. doi: 10.1016/j.neuron.2017.07.010.
10
Administration of Tauroursodeoxycholic Acid Attenuates Early Brain Injury via Akt Pathway Activation.牛磺熊去氧胆酸的给药通过激活Akt途径减轻早期脑损伤。
Front Cell Neurosci. 2017 Jul 6;11:193. doi: 10.3389/fncel.2017.00193. eCollection 2017.