Suppr超能文献

益生元半乳糖低聚糖对衰老肠道的多效作用。

The pleiotropic effects of prebiotic galacto-oligosaccharides on the aging gut.

机构信息

Department of Medicine, Division of Gastroenterology and Hepatology, School of Medicine, University of North Carolina, Chapel Hill, NC, USA.

UNC Microbiome Core, Center for Gastrointestinal Biology and Disease (CGIBD), School of Medicine, University of North Carolina, Chapel Hill, NC, USA.

出版信息

Microbiome. 2021 Jan 28;9(1):31. doi: 10.1186/s40168-020-00980-0.

Abstract

BACKGROUND

Prebiotic galacto-oligosaccharides (GOS) have an extensively demonstrated beneficial impact on intestinal health. In this study, we determined the impact of GOS diets on hallmarks of gut aging: microbiome dysbiosis, inflammation, and intestinal barrier defects ("leaky gut"). We also evaluated if short-term GOS feeding influenced how the aging gut responded to antibiotic challenges in a mouse model of Clostridioides difficile infection. Finally, we assessed if colonic organoids could reproduce the GOS responder-non-responder phenotypes observed in vivo.

RESULTS

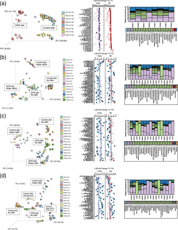
Old animals had a distinct microbiome characterized by increased ratios of non-saccharolytic versus saccharolytic bacteria and, correspondingly, a lower abundance of β-galactosidases compared to young animals. GOS reduced the overall diversity, increased the abundance of specific saccharolytic bacteria (species of Bacteroides and Lactobacillus), increased the abundance of β-galactosidases in young and old animals, and increased the non-saccharolytic organisms; however, a robust, homogeneous bifidogenic effect was not observed. GOS reduced age-associated increased intestinal permeability and increased MUC2 expression and mucus thickness in old mice. Clyndamicin reduced the abundance Bifidobacterium while increasing Akkermansia, Clostridium, Coprococcus, Bacillus, Bacteroides, and Ruminococcus in old mice. The antibiotics were more impactful than GOS on modulating serum markers of inflammation. Higher serum levels of IL-17 and IL-6 were observed in control and GOS diets in the antibiotic groups, and within those groups, levels of IL-6 were higher in the GOS groups, regardless of age, and higher in the old compared to young animals in the control diet groups. RTqPCR revealed significantly increased gene expression of TNFα in distal colon tissue of old mice, which was decreased by the GOS diet. Colon transcriptomics analysis of mice fed GOS showed increased expression of genes involved in small-molecule metabolic processes and specifically the respirasome in old animals, which could indicate an increased oxidative metabolism and energetic efficiency. In young mice, GOS induced the expression of binding-related genes. The galectin gene Lgals1, a β-galactosyl-binding lectin that bridges molecules by their sugar moieties and is an important modulator of the immune response, and the PI3K-Akt and ECM-receptor interaction pathways were also induced in young mice. Stools from mice exhibiting variable bifidogenic response to GOS injected into colon organoids in the presence of prebiotics reproduced the response and non-response phenotypes observed in vivo suggesting that the composition and functionality of the microbiota are the main contributors to the phenotype.

CONCLUSIONS

Dietary GOS modulated homeostasis of the aging gut by promoting changes in microbiome composition and host gene expression, which was translated into decreased intestinal permeability and increased mucus production. Age was a determining factor on how prebiotics impacted the microbiome and expression of intestinal epithelial cells, especially apparent from the induction of galectin-1 in young but not old mice. Video abstract.

摘要

背景

益生元半乳糖-低聚糖(GOS)对肠道健康有广泛的有益影响。在这项研究中,我们确定了 GOS 饮食对肠道衰老标志的影响:微生物失调、炎症和肠道屏障缺陷(“肠漏”)。我们还评估了短期 GOS 喂养是否会影响衰老肠道在艰难梭菌感染小鼠模型中对抗生素挑战的反应。最后,我们评估了结肠类器官是否可以复制体内观察到的 GOS 应答者-非应答者表型。

结果

老年动物的微生物组具有明显特征,表现为非糖化菌与糖化菌的比例增加,相应地,β-半乳糖苷酶的丰度低于年轻动物。GOS 降低了整体多样性,增加了特定糖化菌(双歧杆菌和乳杆菌属的物种)的丰度,增加了年轻和老年动物的β-半乳糖苷酶丰度,并增加了非糖化菌;然而,没有观察到强大、均匀的双歧杆菌效应。GOS 降低了与年龄相关的增加的肠道通透性,并增加了老年小鼠的 MUC2 表达和粘液厚度。克林霉素减少了双歧杆菌的丰度,同时增加了阿克曼氏菌、梭菌、真杆菌、芽孢杆菌、拟杆菌和瘤胃球菌在老年小鼠中的丰度。抗生素对调节血清炎症标志物的影响比 GOS 更大。在抗生素组中,对照组和 GOS 饮食组的血清中观察到更高水平的白细胞介素-17 和白细胞介素-6,并且在这些组中,无论年龄大小,GOS 组的白细胞介素-6 水平均较高,并且在对照组中,老年动物的水平高于年轻动物。RTqPCR 显示,老年小鼠远端结肠组织中 TNFα 的基因表达显著增加,而 GOS 饮食可降低其表达。接受 GOS 喂养的小鼠的结肠转录组学分析显示,小分子代谢过程相关基因的表达增加,特别是在老年动物中,这可能表明氧化代谢和能量效率增加。在年轻小鼠中,GOS 诱导了与结合相关的基因表达。半乳糖结合凝集素基因 Lgals1,一种通过糖基结合分子的 β-半乳糖基结合凝集素,是免疫反应的重要调节剂,以及 PI3K-Akt 和细胞外基质-受体相互作用途径,也在年轻小鼠中被诱导。在存在益生元的情况下,从对 GOS 具有可变双歧杆菌反应的小鼠粪便中注射到结肠类器官中,复制了体内观察到的应答和非应答表型,表明微生物群的组成和功能是表型的主要决定因素。

结论

膳食 GOS 通过促进微生物组组成和宿主基因表达的变化来调节衰老肠道的稳态,这转化为降低肠道通透性和增加粘液生成。年龄是影响益生元如何影响微生物组和肠道上皮细胞表达的决定因素,特别是在年轻但不是老年小鼠中诱导半乳糖凝集素-1 的表达。

https://cdn.ncbi.nlm.nih.gov/pmc/blobs/b3be/7845053/53784034119b/40168_2020_980_Fig1_HTML.jpg

文献AI研究员

20分钟写一篇综述,助力文献阅读效率提升50倍。

立即体验

用中文搜PubMed

大模型驱动的PubMed中文搜索引擎

马上搜索

文档翻译

学术文献翻译模型,支持多种主流文档格式。

立即体验