Suppr超能文献

比较基因组学和转录组学分析为东方拟无枝酸菌 NCPC 2-48 中诺凡霉素高产的调控机制提供了新的见解。

Comparative genomics and transcriptomics analyses provide insights into the high yield and regulatory mechanism of Norvancomycin biosynthesis in Amycolatopsis orientalis NCPC 2-48.

机构信息

NHC Key Laboratory of Biotechnology of Antibiotics, Beijing, China.

CAMS Key Laboratory of Synthetic Biology for Drug Innovation, Institute of Medicinal Biotechnology, Chinese Academy of Medical Sciences & Peking Union Medical College, No. 1 Tiantan Xili, Beijing, 100050, China.

出版信息

Microb Cell Fact. 2021 Feb 2;20(1):28. doi: 10.1186/s12934-021-01521-6.

Abstract

BACKGROUND

Norvancomycin has been widely used in clinic to treat against MRSA (Methicillin-resistant Staphylococcus aureus) and MRSE (Methicillin-resistant Staphylococcus epidermidis) infections in China. Amycolatopsis orientalis NCPC 2-48, a high yield strain derived from A. orientalis CPCC 200066, has been applied in industrial large-scale production of norvancomycin by North China Pharmaceutical Group. However, the potential high-yield and regulatory mechanism involved in norvancomycin biosynthetic pathway has not yet been addressed.

RESULTS

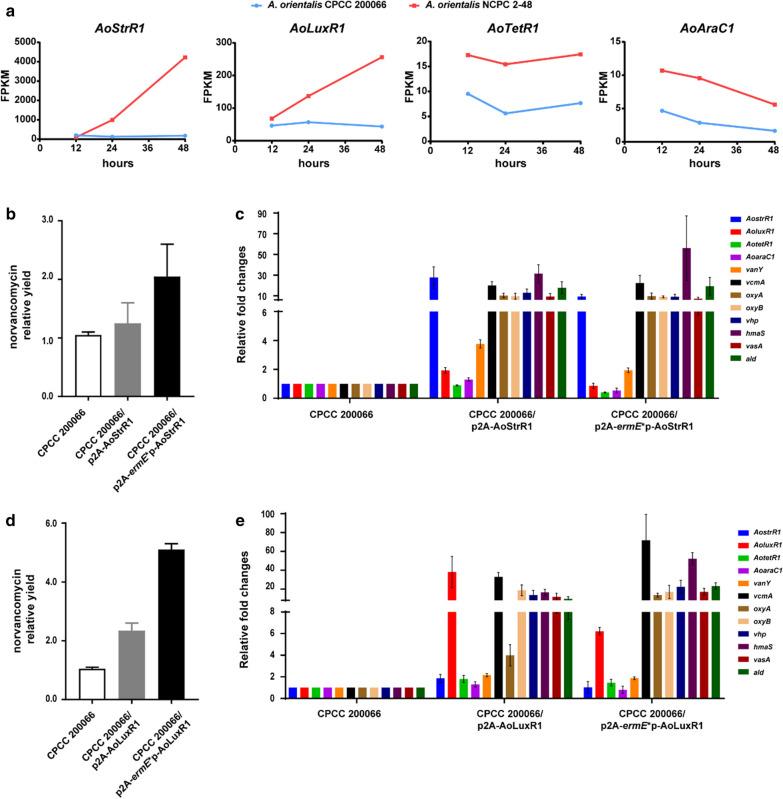
Here we sequenced and compared the genomes and transcriptomes of A. orientalis CPCC 200066 and NCPC 2-48. These two genomes are extremely similar with an identity of more than 99.9%, and no duplication and structural variation was found in the norvancomycin biosynthetic gene cluster. Comparative transcriptomic analysis indicated that biosynthetic genes of norvancomycin, as well as some primary metabolite pathways for the biosynthetic precursors of norvancomycin were generally upregulated. AoStrR1 and AoLuxR1, two cluster-situated regulatory genes in norvancomycin cluster, were 23.3-fold and 5.8-fold upregulated in the high yield strain at 48 h, respectively. Over-expression of AoStrR1 and AoLuxR1 in CPCC 200066 resulted in an increase of norvancomycin production, indicating their positive roles in norvancomycin biosynthesis. Furthermore, AoStrR1 can regulate the production of norvancomycin by directly interacting with at least 8 promoters of norvancomycin biosynthetic genes or operons.

CONCLUSION

Our results suggested that the high yield of NCPC 2-48 can be ascribed to increased expression level of norvancomycin biosynthetic genes in its cluster as well as the genes responsible for the supply of its precursors. The norvancomycin biosynthetic genes are presumably regulated by AoStrR1 and AoLuxR1, of them AoStrR1 is possibly the ultimate pathway-specific regulator for the norvancomycin production. These results are helpful for further clarification of the holistic and pathway-specific regulatory mechanism of norvancomycin biosynthesis in the industrial production strain.

摘要

背景

盐酸去甲万古霉素在中国被广泛用于治疗耐甲氧西林金黄色葡萄球菌(MRSA)和耐甲氧西林表皮葡萄球菌(MRSE)感染。阿维链霉菌 NCPC 2-48 是从阿维链霉菌 CPCC 200066 中衍生而来的高产菌株,已被华北制药集团应用于工业规模生产去甲万古霉素。然而,去甲万古霉素生物合成途径中的潜在高产和调控机制尚未得到解决。

结果

我们对阿维链霉菌 CPCC 200066 和 NCPC 2-48 的基因组和转录组进行了测序和比较。这两个基因组非常相似,相似度超过 99.9%,在去甲万古霉素生物合成基因簇中没有发现重复和结构变异。比较转录组分析表明,去甲万古霉素的生物合成基因以及一些去甲万古霉素生物合成前体的初级代谢途径通常上调。在高产菌株中,去甲万古霉素簇中的两个簇定位调节基因 AoStrR1 和 AoLuxR1 在 48 小时时分别上调了 23.3 倍和 5.8 倍。在 CPCC 200066 中转录过表达 AoStrR1 和 AoLuxR1 导致去甲万古霉素产量增加,表明它们在去甲万古霉素生物合成中起积极作用。此外,AoStrR1 可以通过直接与去甲万古霉素生物合成基因或操纵子的至少 8 个启动子相互作用来调节去甲万古霉素的产生。

结论

我们的结果表明,NCPC 2-48 的高产可归因于其簇中去甲万古霉素生物合成基因以及其前体供应基因的表达水平增加。去甲万古霉素生物合成基因可能受 AoStrR1 和 AoLuxR1 调控,其中 AoStrR1 可能是去甲万古霉素产生的最终途径特异性调节因子。这些结果有助于进一步阐明工业生产菌株中去甲万古霉素生物合成的整体和途径特异性调控机制。

https://cdn.ncbi.nlm.nih.gov/pmc/blobs/1aea/7852140/b6e3c6221521/12934_2021_1521_Fig1_HTML.jpg

文献检索

告别复杂PubMed语法,用中文像聊天一样搜索,搜遍4000万医学文献。AI智能推荐,让科研检索更轻松。

立即免费搜索

文件翻译

保留排版,准确专业,支持PDF/Word/PPT等文件格式,支持 12+语言互译。

免费翻译文档

深度研究

AI帮你快速写综述,25分钟生成高质量综述,智能提取关键信息,辅助科研写作。

立即免费体验