• 文献检索
  • 文档翻译
  • 深度研究
  • 学术资讯
  • Suppr Zotero 插件Zotero 插件
  • 邀请有礼
  • 套餐&价格
  • 历史记录
应用&插件
Suppr Zotero 插件Zotero 插件浏览器插件Mac 客户端Windows 客户端微信小程序
定价
高级版会员购买积分包购买API积分包
服务
文献检索文档翻译深度研究API 文档MCP 服务
关于我们
关于 Suppr公司介绍联系我们用户协议隐私条款
关注我们

Suppr 超能文献

核心技术专利:CN118964589B侵权必究
粤ICP备2023148730 号-1Suppr @ 2026

文献检索

告别复杂PubMed语法,用中文像聊天一样搜索,搜遍4000万医学文献。AI智能推荐,让科研检索更轻松。

立即免费搜索

文件翻译

保留排版,准确专业,支持PDF/Word/PPT等文件格式,支持 12+语言互译。

免费翻译文档

深度研究

AI帮你快速写综述,25分钟生成高质量综述,智能提取关键信息,辅助科研写作。

立即免费体验

RNA 聚合酶 II 亚基 RPB-9 将整合酶复合物招募到 Caenorhabditis elegans piRNA 转录的终止部位。

The RNA polymerase II subunit RPB-9 recruits the integrator complex to terminate Caenorhabditis elegans piRNA transcription.

机构信息

Wellcome Trust/Cancer Research UK Gurdon Institute, University of Cambridge, Cambridge, UK.

Department of Genetics, University of Cambridge, Cambridge, UK.

出版信息

EMBO J. 2021 Mar 1;40(5):e105565. doi: 10.15252/embj.2020105565. Epub 2021 Feb 3.

DOI:10.15252/embj.2020105565
PMID:33533030
原文链接:https://pmc.ncbi.nlm.nih.gov/articles/PMC7917558/
Abstract

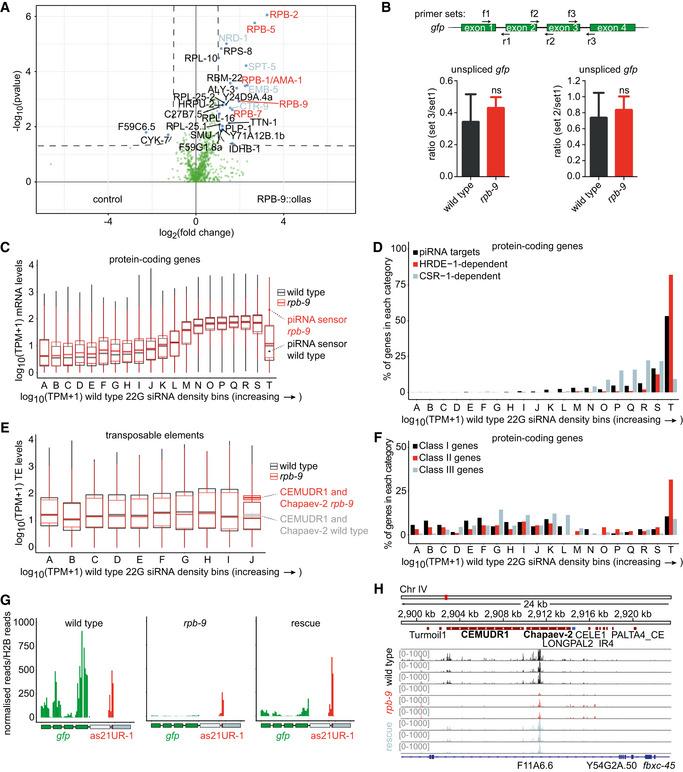
PIWI-interacting RNAs (piRNAs) are genome-encoded small RNAs that regulate germ cell development and maintain germline integrity in many animals. Mature piRNAs engage Piwi Argonaute proteins to silence complementary transcripts, including transposable elements and endogenous genes. piRNA biogenesis mechanisms are diverse and remain poorly understood. Here, we identify the RNA polymerase II (RNA Pol II) core subunit RPB-9 as required for piRNA-mediated silencing in the nematode Caenorhabditis elegans. We show that rpb-9 initiates heritable piRNA-mediated gene silencing at two DNA transposon families and at a subset of somatic genes in the germline. We provide genetic and biochemical evidence that RPB-9 is required for piRNA biogenesis by recruiting the Integrator complex at piRNA genes, hence promoting transcriptional termination. We conclude that, as a part of its rapid evolution, the piRNA pathway has co-opted an ancient machinery for high-fidelity transcription.

摘要

PIWI 相互作用 RNA(piRNAs)是一类基因组编码的小 RNA,它们在许多动物中调节生殖细胞的发育并维持生殖系的完整性。成熟的 piRNA 与 Piwi Argonaute 蛋白结合,沉默互补的转录本,包括转座元件和内源性基因。piRNA 的生物发生机制多种多样,目前仍知之甚少。在这里,我们鉴定出 RNA 聚合酶 II(RNA Pol II)核心亚基 RPB-9 是线虫秀丽隐杆线虫中 piRNA 介导沉默所必需的。我们表明,rpb-9 在两个 DNA 转座子家族和生殖系中一部分体细胞基因起始了可遗传的 piRNA 介导的基因沉默。我们提供遗传和生化证据表明,RPB-9 通过在 piRNA 基因上募集整合子复合物来促进转录终止,从而需要 piRNA 的生物发生。我们的结论是,作为其快速进化的一部分,piRNA 途径已经共同采用了一种用于高保真转录的古老机制。

https://cdn.ncbi.nlm.nih.gov/pmc/blobs/832c/7917558/ec1594b33c4f/EMBJ-40-e105565-g014.jpg
https://cdn.ncbi.nlm.nih.gov/pmc/blobs/832c/7917558/f53ac907623a/EMBJ-40-e105565-g002.jpg
https://cdn.ncbi.nlm.nih.gov/pmc/blobs/832c/7917558/f9316d81d23e/EMBJ-40-e105565-g003.jpg
https://cdn.ncbi.nlm.nih.gov/pmc/blobs/832c/7917558/759830800288/EMBJ-40-e105565-g004.jpg
https://cdn.ncbi.nlm.nih.gov/pmc/blobs/832c/7917558/f81701a37793/EMBJ-40-e105565-g006.jpg
https://cdn.ncbi.nlm.nih.gov/pmc/blobs/832c/7917558/f5e8858b73f9/EMBJ-40-e105565-g005.jpg
https://cdn.ncbi.nlm.nih.gov/pmc/blobs/832c/7917558/11b62eebb981/EMBJ-40-e105565-g008.jpg
https://cdn.ncbi.nlm.nih.gov/pmc/blobs/832c/7917558/27900fe1b4a8/EMBJ-40-e105565-g007.jpg
https://cdn.ncbi.nlm.nih.gov/pmc/blobs/832c/7917558/a8f8306094fb/EMBJ-40-e105565-g010.jpg
https://cdn.ncbi.nlm.nih.gov/pmc/blobs/832c/7917558/f47cc24f4e06/EMBJ-40-e105565-g012.jpg
https://cdn.ncbi.nlm.nih.gov/pmc/blobs/832c/7917558/84660795ea0a/EMBJ-40-e105565-g009.jpg
https://cdn.ncbi.nlm.nih.gov/pmc/blobs/832c/7917558/3cc496cd5ec8/EMBJ-40-e105565-g011.jpg
https://cdn.ncbi.nlm.nih.gov/pmc/blobs/832c/7917558/c8c9c41ec92e/EMBJ-40-e105565-g013.jpg
https://cdn.ncbi.nlm.nih.gov/pmc/blobs/832c/7917558/ec1594b33c4f/EMBJ-40-e105565-g014.jpg
https://cdn.ncbi.nlm.nih.gov/pmc/blobs/832c/7917558/f53ac907623a/EMBJ-40-e105565-g002.jpg
https://cdn.ncbi.nlm.nih.gov/pmc/blobs/832c/7917558/f9316d81d23e/EMBJ-40-e105565-g003.jpg
https://cdn.ncbi.nlm.nih.gov/pmc/blobs/832c/7917558/759830800288/EMBJ-40-e105565-g004.jpg
https://cdn.ncbi.nlm.nih.gov/pmc/blobs/832c/7917558/f81701a37793/EMBJ-40-e105565-g006.jpg
https://cdn.ncbi.nlm.nih.gov/pmc/blobs/832c/7917558/f5e8858b73f9/EMBJ-40-e105565-g005.jpg
https://cdn.ncbi.nlm.nih.gov/pmc/blobs/832c/7917558/11b62eebb981/EMBJ-40-e105565-g008.jpg
https://cdn.ncbi.nlm.nih.gov/pmc/blobs/832c/7917558/27900fe1b4a8/EMBJ-40-e105565-g007.jpg
https://cdn.ncbi.nlm.nih.gov/pmc/blobs/832c/7917558/a8f8306094fb/EMBJ-40-e105565-g010.jpg
https://cdn.ncbi.nlm.nih.gov/pmc/blobs/832c/7917558/f47cc24f4e06/EMBJ-40-e105565-g012.jpg
https://cdn.ncbi.nlm.nih.gov/pmc/blobs/832c/7917558/84660795ea0a/EMBJ-40-e105565-g009.jpg
https://cdn.ncbi.nlm.nih.gov/pmc/blobs/832c/7917558/3cc496cd5ec8/EMBJ-40-e105565-g011.jpg
https://cdn.ncbi.nlm.nih.gov/pmc/blobs/832c/7917558/c8c9c41ec92e/EMBJ-40-e105565-g013.jpg
https://cdn.ncbi.nlm.nih.gov/pmc/blobs/832c/7917558/ec1594b33c4f/EMBJ-40-e105565-g014.jpg

相似文献

1
The RNA polymerase II subunit RPB-9 recruits the integrator complex to terminate Caenorhabditis elegans piRNA transcription.RNA 聚合酶 II 亚基 RPB-9 将整合酶复合物招募到 Caenorhabditis elegans piRNA 转录的终止部位。
EMBO J. 2021 Mar 1;40(5):e105565. doi: 10.15252/embj.2020105565. Epub 2021 Feb 3.
2
Integrator is recruited to promoter-proximally paused RNA Pol II to generate Caenorhabditis elegans piRNA precursors.整合酶被招募到启动子近端暂停的 RNA Pol II 以产生秀丽隐杆线虫 piRNA 前体。
EMBO J. 2021 Mar 1;40(5):e105564. doi: 10.15252/embj.2020105564. Epub 2020 Dec 19.
3
Function, targets, and evolution of Caenorhabditis elegans piRNAs.秀丽隐杆线虫 piRNAs 的功能、靶标和进化。
Science. 2012 Aug 3;337(6094):574-578. doi: 10.1126/science.1220952. Epub 2012 Jun 14.
4
Sensitized piRNA reporter identifies multiple RNA processing factors involved in piRNA-mediated gene silencing.敏化 piRNA 报告基因鉴定出多个 RNA 加工因子参与 piRNA 介导的基因沉默。
Genetics. 2023 Aug 9;224(4). doi: 10.1093/genetics/iyad095.
5
Piwi and piRNAs act upstream of an endogenous siRNA pathway to suppress Tc3 transposon mobility in the Caenorhabditis elegans germline.Piwi蛋白和piRNA在一种内源性小干扰RNA(siRNA)途径的上游发挥作用,以抑制秀丽隐杆线虫生殖系中Tc3转座子的移动性。
Mol Cell. 2008 Jul 11;31(1):79-90. doi: 10.1016/j.molcel.2008.06.003. Epub 2008 Jun 19.
6
Protection of germline gene expression by the C. elegans Argonaute CSR-1.秀丽隐杆线虫 Argonaute CSR-1 对生殖系基因表达的保护
Dev Cell. 2013 Dec 23;27(6):664-71. doi: 10.1016/j.devcel.2013.11.016.
7
Diversity of the piRNA pathway for nonself silencing: worm-specific piRNA biogenesis factors.非自我沉默的 piRNA 通路多样性:线虫特异性 piRNA 生物发生因子。
Genes Dev. 2014 Apr 1;28(7):665-71. doi: 10.1101/gad.241323.114.
8
piRNAs initiate transcriptional silencing of spermatogenic genes during C. elegans germline development.piRNAs 在秀丽隐杆线虫生殖细胞发育过程中启动生殖基因的转录沉默。
Dev Cell. 2022 Jan 24;57(2):180-196.e7. doi: 10.1016/j.devcel.2021.11.025. Epub 2021 Dec 17.
9
SNPC-1.3 is a sex-specific transcription factor that drives male piRNA expression in .SNPC-1.3 是一种性别特异性转录因子,可驱动 中的雄性 piRNA 表达。
Elife. 2021 Feb 15;10:e60681. doi: 10.7554/eLife.60681.
10
Comparative Epigenomics Reveals that RNA Polymerase II Pausing and Chromatin Domain Organization Control Nematode piRNA Biogenesis.比较表观基因组学揭示 RNA 聚合酶 II 暂停和染色质结构域组织控制线虫 piRNA 的生物发生。
Dev Cell. 2019 Mar 25;48(6):793-810.e6. doi: 10.1016/j.devcel.2018.12.026. Epub 2019 Jan 31.

引用本文的文献

1
Integrator promotes the association of TFIID and RNA polymerase II to maintain pluripotency during development.整合因子促进TFIID与RNA聚合酶II的结合,以在发育过程中维持多能性。
Mol Cell. 2025 Aug 7;85(15):2937-2955.e10. doi: 10.1016/j.molcel.2025.07.006.
2
inositol hexaphosphate pathways couple to RNA interference and pathogen defense.肌醇六磷酸途径与 RNA 干扰和病原体防御相关。
Proc Natl Acad Sci U S A. 2024 Dec 3;121(49):e2416982121. doi: 10.1073/pnas.2416982121. Epub 2024 Nov 27.
3
Casein kinase II promotes piRNA production through direct phosphorylation of USTC component TOFU-4.

本文引用的文献

1
Integrator is recruited to promoter-proximally paused RNA Pol II to generate Caenorhabditis elegans piRNA precursors.整合酶被招募到启动子近端暂停的 RNA Pol II 以产生秀丽隐杆线虫 piRNA 前体。
EMBO J. 2021 Mar 1;40(5):e105564. doi: 10.15252/embj.2020105564. Epub 2020 Dec 19.
2
Distinctive regulatory architectures of germline-active and somatic genes in .在. 中,生殖细胞活跃基因和体细胞基因的独特调控结构。
Genome Res. 2020 Dec;30(12):1752-1765. doi: 10.1101/gr.265934.120. Epub 2020 Oct 22.
3
Widespread roles for piRNAs and WAGO-class siRNAs in shaping the germline transcriptome of Caenorhabditis elegans.
酪蛋白激酶 II 通过直接磷酸化 USTC 成分 TOFU-4 促进 piRNA 的产生。
Nat Commun. 2024 Mar 28;15(1):2727. doi: 10.1038/s41467-024-46882-9.
4
The histone chaperone SPT2 regulates chromatin structure and function in Metazoa.组蛋白伴侣 SPT2 调节后生动物中的染色质结构和功能。
Nat Struct Mol Biol. 2024 Mar;31(3):523-535. doi: 10.1038/s41594-023-01204-3. Epub 2024 Jan 18.
5
IntS6 and the Integrator phosphatase module tune the efficiency of select premature transcription termination events.IntS6和整合酶磷酸酶模块调节特定过早转录终止事件的效率。
Mol Cell. 2023 Dec 21;83(24):4445-4460.e7. doi: 10.1016/j.molcel.2023.10.035. Epub 2023 Nov 22.
6
Sensitized piRNA reporter identifies multiple RNA processing factors involved in piRNA-mediated gene silencing.敏化 piRNA 报告基因鉴定出多个 RNA 加工因子参与 piRNA 介导的基因沉默。
Genetics. 2023 Aug 9;224(4). doi: 10.1093/genetics/iyad095.
7
Never a dull enzyme, RNA polymerase II.酶从来都不无聊,Ⅱ型 RNA 聚合酶。
Transcription. 2023 Nov;14(1-2):49-67. doi: 10.1080/21541264.2023.2208023. Epub 2023 May 2.
8
Sensitized piRNA reporter identifies multiple RNA processing factors involved in piRNA-mediated gene silencing.敏感的piRNA报告基因鉴定出多个参与piRNA介导的基因沉默的RNA加工因子。
bioRxiv. 2023 Jan 22:2023.01.22.525052. doi: 10.1101/2023.01.22.525052.
9
Genomic regulation of transcription and RNA processing by the multitasking Integrator complex.多任务整合复合物对转录和 RNA 加工的基因组调控。
Nat Rev Mol Cell Biol. 2023 Mar;24(3):204-220. doi: 10.1038/s41580-022-00534-2. Epub 2022 Sep 30.
10
The RNA polymerase II subunit Rpb9 activates ATG1 transcription and autophagy.RNA 聚合酶 II 亚基 Rpb9 激活 ATG1 转录和自噬。
EMBO Rep. 2022 Nov 7;23(11):e54993. doi: 10.15252/embr.202254993. Epub 2022 Sep 14.
piRNAs 和 WAGO 类 siRNAs 在塑造秀丽隐杆线虫生殖细胞转录组中的广泛作用。
Nucleic Acids Res. 2020 Feb 28;48(4):1811-1827. doi: 10.1093/nar/gkz1178.
4
Disruption of the Caenorhabditis elegans Integrator complex triggers a non-conventional transcriptional mechanism beyond snRNA genes.破坏秀丽隐杆线虫整合复合物会触发一种超越 snRNA 基因的非常规转录机制。
PLoS Genet. 2019 Feb 26;15(2):e1007981. doi: 10.1371/journal.pgen.1007981. eCollection 2019 Feb.
5
Tissue- and sex-specific small RNAomes reveal sex differences in response to the environment.组织和性别特异性的小 RNA 组揭示了环境响应中的性别差异。
PLoS Genet. 2019 Feb 8;15(2):e1007905. doi: 10.1371/journal.pgen.1007905. eCollection 2019 Feb.
6
Comparative Epigenomics Reveals that RNA Polymerase II Pausing and Chromatin Domain Organization Control Nematode piRNA Biogenesis.比较表观基因组学揭示 RNA 聚合酶 II 暂停和染色质结构域组织控制线虫 piRNA 的生物发生。
Dev Cell. 2019 Mar 25;48(6):793-810.e6. doi: 10.1016/j.devcel.2018.12.026. Epub 2019 Jan 31.
7
The USTC co-opts an ancient machinery to drive piRNA transcription in .中国科学技术大学利用古老的机器驱动 piRNA 转录。
Genes Dev. 2019 Jan 1;33(1-2):90-102. doi: 10.1101/gad.319293.118. Epub 2018 Dec 19.
8
Widespread Backtracking by RNA Pol II Is a Major Effector of Gene Activation, 5' Pause Release, Termination, and Transcription Elongation Rate.RNA 聚合酶 II 的广泛回溯是基因激活、5' 暂停释放、终止和转录延伸率的主要影响因素。
Mol Cell. 2019 Jan 3;73(1):107-118.e4. doi: 10.1016/j.molcel.2018.10.031. Epub 2018 Nov 29.
9
piRNAs and PIWI proteins: regulators of gene expression in development and stem cells.piRNAs 和 PIWI 蛋白:发育和干细胞中基因表达的调控因子。
Development. 2018 Sep 7;145(17):dev161786. doi: 10.1242/dev.161786.
10
Identification of piRNA Binding Sites Reveals the Argonaute Regulatory Landscape of the C. elegans Germline.piRNA 结合位点的鉴定揭示了 C. elegans 生殖细胞中 Argonaute 的调控图谱。
Cell. 2018 Feb 22;172(5):937-951.e18. doi: 10.1016/j.cell.2018.02.002. Epub 2018 Feb 15.