Department of Neurosurgery, State Key Laboratory of Biotherapy, West China Hospital, Sichuan University, Chengdu, China.
West China Second University Hospital, Sichuan University, Chengdu, China.
EMBO Rep. 2022 Nov 7;23(11):e54993. doi: 10.15252/embr.202254993. Epub 2022 Sep 14.
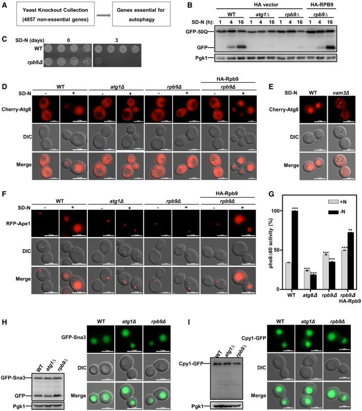
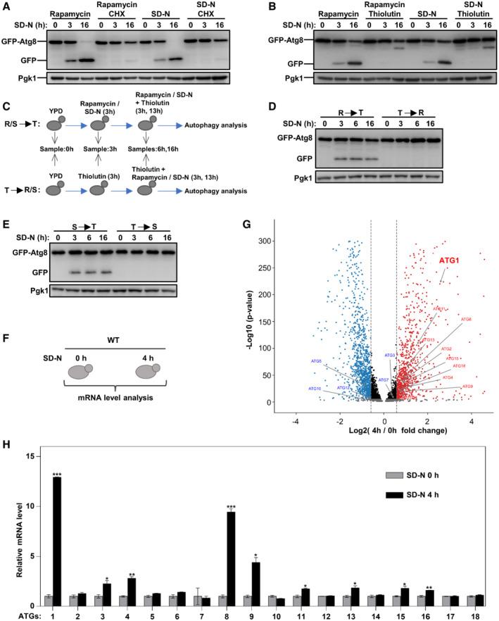
Macroautophagy/autophagy is a conserved process in eukaryotic cells that mediates the degradation and recycling of intracellular substrates. Proteins encoded by autophagy-related (ATG) genes are essentially involved in the autophagy process and must be tightly regulated in response to various circumstances, such as nutrient-rich and starvation conditions. However, crucial transcriptional activators of ATG genes have remained obscure. Here, we identify the RNA polymerase II subunit Rpb9 as an essential regulator of autophagy by a high-throughput screen of a Saccharomyces cerevisiae gene knockout library. Rpb9 plays a crucial and specific role in upregulating ATG1 transcription, and its deficiency decreases autophagic activities. Rpb9 promotes ATG1 transcription by binding to its promoter region, which is mediated by Gcn4. Furthermore, the function of Rpb9 in autophagy and its regulation of ATG1/ULK1 transcription are conserved in mammalian cells. Together, our results indicate that Rpb9 specifically activates ATG1 transcription and thus positively regulates the autophagy process.
自噬是真核细胞中一种保守的降解和再循环细胞内底物的过程。自噬相关(ATG)基因编码的蛋白质主要参与自噬过程,必须根据各种情况(如营养丰富和饥饿条件)进行严格调节。然而,ATG 基因的关键转录激活因子仍然不清楚。在这里,我们通过对酿酒酵母基因敲除文库的高通量筛选,鉴定 RNA 聚合酶 II 亚基 Rpb9 是自噬的必需调节因子。Rpb9 在上调 ATG1 转录中起着关键和特异性的作用,其缺乏会降低自噬活性。Rpb9 通过与 Gcn4 介导的其启动子区域结合来促进 ATG1 转录。此外,Rpb9 在自噬中的功能及其对 ATG1/ULK1 转录的调节在哺乳动物细胞中是保守的。总之,我们的结果表明,Rpb9 特异性地激活 ATG1 转录,从而正向调节自噬过程。