• 文献检索
  • 文档翻译
  • 深度研究
  • 学术资讯
  • Suppr Zotero 插件Zotero 插件
  • 邀请有礼
  • 套餐&价格
  • 历史记录
应用&插件
Suppr Zotero 插件Zotero 插件浏览器插件Mac 客户端Windows 客户端微信小程序
定价
高级版会员购买积分包购买API积分包
服务
文献检索文档翻译深度研究API 文档MCP 服务
关于我们
关于 Suppr公司介绍联系我们用户协议隐私条款
关注我们

Suppr 超能文献

核心技术专利:CN118964589B侵权必究
粤ICP备2023148730 号-1Suppr @ 2026

文献检索

告别复杂PubMed语法,用中文像聊天一样搜索,搜遍4000万医学文献。AI智能推荐,让科研检索更轻松。

立即免费搜索

文件翻译

保留排版,准确专业,支持PDF/Word/PPT等文件格式,支持 12+语言互译。

免费翻译文档

深度研究

AI帮你快速写综述,25分钟生成高质量综述,智能提取关键信息,辅助科研写作。

立即免费体验

一种利用载有球体的纳米纤维结构来实现高程度的成肌细胞排列和分化的模型。

An model using spheroids-laden nanofibrous structures for attaining high degree of myoblast alignment and differentiation.

机构信息

Department of Biomechatronic Engineering, College of Biotechnology and Bioengineering, Sungkyunkwan University (SKKU), Suwon 16419, South Korea.

Biomedical Institute for Convergence at SKKU (BICS), Sungkyunkwan University, Suwon 16419, South Korea.

出版信息

Theranostics. 2021 Jan 16;11(7):3331-3347. doi: 10.7150/thno.53928. eCollection 2021.

DOI:10.7150/thno.53928
PMID:33537090
原文链接:https://pmc.ncbi.nlm.nih.gov/articles/PMC7847672/
Abstract

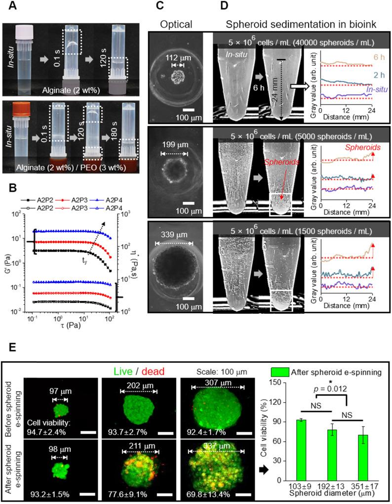
A spheroid is an aggregation of single cells with structural and functional characteristics similar to those of 3D native tissues, and it has been utilized as one of the typical three-dimensional (3D) cell models. Scaffold-free spheroids provide outstanding reflection of tissue complexity in a 3D -like environment, but they can neither fabricate realistic macroscale 3D complex structures without avoiding necrosis nor receive direct external stimuli (i.e., stimuli from mechanical or topographical cues). Here, we propose a spheroid-laden electrospinning process to obtain model achieved using the synergistic effect of the unique bioactive components provided by the spheroids and stimulating effects provided by the aligned nanofibers. To show the functional activity of the spheroid-laden structures, we used myoblast-spheroids to obtain skeletal muscle, comprising highly aligned myotubes, utilizing an uniaxially arranged topographical cue. The spheroid-electrospinning was used to align spheroids directly by embedding them in aligned alginate nanofibers, which were controlled with various materials and processing parameters. The spheroids laden in the alginate nanofibers showed high cell viability (>90%) and was compared with that of a cell-laden alginate nanofiber that was electrospun with single cells. Consequently, the spheroids laden in the aligned nanofibers showed a significantly higher degree of myotube formation and maturation. Results suggested that the model using electrospun spheroids could potentially be employed to understand myogenic responses for various drug tests.

摘要

球体是具有类似于 3D 天然组织的结构和功能特征的单细胞聚集体,它已被用作典型的 3D 细胞模型之一。无支架球体在类似于 3D 的环境中提供了对组织复杂性的出色反映,但它们既不能制造没有避免坏死的逼真的宏观 3D 复杂结构,也不能接收直接的外部刺激(即,来自机械或形貌线索的刺激)。在这里,我们提出了一种球体负载的静电纺丝工艺,以获得通过球体提供的独特生物活性成分的协同作用和取向纳米纤维提供的刺激作用来实现的模型。为了显示球体负载结构的功能活性,我们使用成肌细胞球体获得了骨骼肌,包含高度取向的肌管,利用单轴排列的形貌线索。通过将球体嵌入到受控的各种材料和处理参数的取向藻酸钠纳米纤维中,直接对球体进行静电纺丝排列。负载在藻酸钠纳米纤维中的球体表现出高细胞活力(>90%),并与用单细胞静电纺丝的负载藻酸钠纳米纤维中的细胞活力进行了比较。结果表明,使用静电纺丝球体的 模型可以潜在地用于理解各种 药物测试中的成肌反应。

https://cdn.ncbi.nlm.nih.gov/pmc/blobs/de23/7847672/4365abb9f2ab/thnov11p3331g007.jpg
https://cdn.ncbi.nlm.nih.gov/pmc/blobs/de23/7847672/1f2f5bfe32d0/thnov11p3331g001.jpg
https://cdn.ncbi.nlm.nih.gov/pmc/blobs/de23/7847672/3613b6cda247/thnov11p3331g002.jpg
https://cdn.ncbi.nlm.nih.gov/pmc/blobs/de23/7847672/58ea4f26c8f7/thnov11p3331g003.jpg
https://cdn.ncbi.nlm.nih.gov/pmc/blobs/de23/7847672/8d6f3bb6c586/thnov11p3331g004.jpg
https://cdn.ncbi.nlm.nih.gov/pmc/blobs/de23/7847672/5d3ce75f26d8/thnov11p3331g005.jpg
https://cdn.ncbi.nlm.nih.gov/pmc/blobs/de23/7847672/0c44f33f7cc0/thnov11p3331g006.jpg
https://cdn.ncbi.nlm.nih.gov/pmc/blobs/de23/7847672/4365abb9f2ab/thnov11p3331g007.jpg
https://cdn.ncbi.nlm.nih.gov/pmc/blobs/de23/7847672/1f2f5bfe32d0/thnov11p3331g001.jpg
https://cdn.ncbi.nlm.nih.gov/pmc/blobs/de23/7847672/3613b6cda247/thnov11p3331g002.jpg
https://cdn.ncbi.nlm.nih.gov/pmc/blobs/de23/7847672/58ea4f26c8f7/thnov11p3331g003.jpg
https://cdn.ncbi.nlm.nih.gov/pmc/blobs/de23/7847672/8d6f3bb6c586/thnov11p3331g004.jpg
https://cdn.ncbi.nlm.nih.gov/pmc/blobs/de23/7847672/5d3ce75f26d8/thnov11p3331g005.jpg
https://cdn.ncbi.nlm.nih.gov/pmc/blobs/de23/7847672/0c44f33f7cc0/thnov11p3331g006.jpg
https://cdn.ncbi.nlm.nih.gov/pmc/blobs/de23/7847672/4365abb9f2ab/thnov11p3331g007.jpg

相似文献

1
An model using spheroids-laden nanofibrous structures for attaining high degree of myoblast alignment and differentiation.一种利用载有球体的纳米纤维结构来实现高程度的成肌细胞排列和分化的模型。
Theranostics. 2021 Jan 16;11(7):3331-3347. doi: 10.7150/thno.53928. eCollection 2021.
2
Micro/nano-hierarchical scaffold fabricated using a cell electrospinning/3D printing process for co-culturing myoblasts and HUVECs to induce myoblast alignment and differentiation.采用细胞电纺/3D 打印工艺制备的微纳分级支架,用于共培养成肌细胞和 HUVECs 以诱导成肌细胞的取向和分化。
Acta Biomater. 2020 Apr 15;107:102-114. doi: 10.1016/j.actbio.2020.02.042. Epub 2020 Mar 4.
3
Anisotropically Aligned Cell-Laden Nanofibrous Bundle Fabricated via Cell Electrospinning to Regenerate Skeletal Muscle Tissue.通过细胞静电纺丝制造各向异性排列的细胞填充纳米纤维束以再生骨骼肌组织。
Small. 2018 Nov;14(48):e1803491. doi: 10.1002/smll.201803491. Epub 2018 Oct 11.
4
Nano/microscale topographically designed alginate/PCL scaffolds for inducing myoblast alignment and myogenic differentiation.用于诱导成肌细胞取向排列和生肌分化的纳米/微尺度形貌设计的藻酸盐/PCL 支架。
Carbohydr Polym. 2019 Nov 1;223:115041. doi: 10.1016/j.carbpol.2019.115041. Epub 2019 Jul 2.
5
Electrohydrodynamic-direct-printed cell-laden microfibrous structure using alginate-based bioink for effective myotube formation.基于海藻酸盐的生物墨水的静电纺丝直接打印细胞微纤维结构用于有效的肌管形成。
Carbohydr Polym. 2021 Nov 15;272:118444. doi: 10.1016/j.carbpol.2021.118444. Epub 2021 Jul 15.
6
Electrically conductive nanofibers with highly oriented structures and their potential application in skeletal muscle tissue engineering.具有高度取向结构的导电纳米纤维及其在骨骼肌组织工程中的潜在应用。
Acta Biomater. 2013 Mar;9(3):5562-72. doi: 10.1016/j.actbio.2012.10.024. Epub 2012 Oct 23.
7
Combining a micro/nano-hierarchical scaffold with cell-printing of myoblasts induces cell alignment and differentiation favorable to skeletal muscle tissue regeneration.将微/纳米分级支架与成肌细胞的细胞打印相结合,可诱导细胞排列和分化,有利于骨骼肌组织再生。
Biofabrication. 2016 Sep 16;8(3):035021. doi: 10.1088/1758-5090/8/3/035021.
8
Pigmented Silk Nanofibrous Composite for Skeletal Muscle Tissue Engineering.用于骨骼肌组织工程的色素化丝纳米纤维复合材料。
Adv Healthc Mater. 2016 May;5(10):1222-32. doi: 10.1002/adhm.201501066. Epub 2016 Mar 22.
9
Mesenchymal stem cells and myoblast differentiation under HGF and IGF-1 stimulation for 3D skeletal muscle tissue engineering.用于3D骨骼肌组织工程的间充质干细胞和成肌细胞在HGF和IGF-1刺激下的分化
BMC Cell Biol. 2017 Feb 28;18(1):15. doi: 10.1186/s12860-017-0131-2.
10
Synergistic interplay between human MSCs and HUVECs in 3D spheroids laden in collagen/fibrin hydrogels for bone tissue engineering.在胶原/纤维蛋白水凝胶负载的 3D 球体中人骨髓间充质干细胞和 HUVECs 的协同相互作用用于骨组织工程。
Acta Biomater. 2019 Sep 1;95:348-356. doi: 10.1016/j.actbio.2019.02.046. Epub 2019 Mar 1.

引用本文的文献

1
Three-dimensional cell sheet model improves prediction accuracy of osteogenic potential for biodegradable magnesium-based metals.三维细胞片层模型提高了可降解镁基金属成骨潜力的预测准确性。
Bioact Mater. 2025 Aug 23;54:291-310. doi: 10.1016/j.bioactmat.2025.08.013. eCollection 2025 Dec.
2
Tumor-on-a-chip models combined with mini-tissues or organoids for engineering tumor tissues.芯片上的肿瘤模型与微组织或类器官结合,用于工程化肿瘤组织。
Theranostics. 2024 Jan 1;14(1):33-55. doi: 10.7150/thno.90093. eCollection 2024.
3
Effect of GelMA Hydrogel Properties on Long-Term Encapsulation and Myogenic Differentiation of CC Spheroids.

本文引用的文献

1
Therapeutic potential of HERS spheroids in tooth regeneration.HERS 球体在牙齿再生中的治疗潜力。
Theranostics. 2020 Jun 12;10(16):7409-7421. doi: 10.7150/thno.44782. eCollection 2020.
2
A Myoblast-Laden Collagen Bioink with Fully Aligned Au Nanowires for Muscle-Tissue Regeneration.富含成肌细胞的胶原生物墨水,具有完全对齐的金纳米线,用于肌肉组织再生。
Nano Lett. 2019 Dec 11;19(12):8612-8620. doi: 10.1021/acs.nanolett.9b03182. Epub 2019 Nov 22.
3
In vivo engineered extracellular matrix scaffolds with instructive niches for oriented tissue regeneration.
甲基丙烯酰化明胶水凝胶特性对CC球状体长期包封及成肌分化的影响
Gels. 2023 Nov 23;9(12):925. doi: 10.3390/gels9120925.
4
Skeletal Muscle Spheroids as Building Blocks for Engineered Muscle Tissue.骨骼肌球体作为工程化肌肉组织的构建模块。
ACS Biomater Sci Eng. 2024 Jan 8;10(1):497-506. doi: 10.1021/acsbiomaterials.3c01078. Epub 2023 Dec 19.
5
Hybrid cell constructs consisting of bioprinted cell-spheroids.由生物打印细胞球体组成的混合细胞构建体。
Bioeng Transl Med. 2022 Aug 31;8(2):e10397. doi: 10.1002/btm2.10397. eCollection 2023 Mar.
6
Three-dimensional (3D) cell culture: a valuable step in advancing treatments for human hepatocellular carcinoma.三维(3D)细胞培养:推进人类肝细胞癌治疗的重要一步。
Cancer Cell Int. 2022 Jul 30;22(1):243. doi: 10.1186/s12935-022-02662-3.
7
Bioinks and Bioprinting Strategies for Skeletal Muscle Tissue Engineering.用于骨骼肌组织工程的生物墨水和生物打印策略。
Adv Mater. 2022 Mar;34(12):e2105883. doi: 10.1002/adma.202105883. Epub 2022 Feb 3.
体内构建具有指导作用的细胞外基质支架纳腔,以实现组织的定向再生。
Nat Commun. 2019 Oct 11;10(1):4620. doi: 10.1038/s41467-019-12545-3.
4
Effect of Hierarchical Scaffold Consisting of Aligned dECM Nanofibers and Poly(lactide--glycolide) Struts on the Orientation and Maturation of Human Muscle Progenitor Cells.由取向的 dECM 纳米纤维和聚(乳酸-共-乙醇酸)支架组成的分层支架对人肌祖细胞的取向和成熟的影响。
ACS Appl Mater Interfaces. 2019 Oct 30;11(43):39449-39458. doi: 10.1021/acsami.9b12639. Epub 2019 Oct 16.
5
Bioprinting of high cell-density constructs leads to controlled lumen formation with self-assembly of endothelial cells.生物打印高密度构建体可导致内皮细胞自组装形成受控的管腔。
J Tissue Eng Regen Med. 2019 Oct;13(10):1883-1895. doi: 10.1002/term.2939. Epub 2019 Jul 17.
6
Aligned conductive core-shell biomimetic scaffolds based on nanofiber yarns/hydrogel for enhanced 3D neurite outgrowth alignment and elongation.基于纳米纤维纱线/水凝胶的取向导电核壳仿生支架,用于增强 3D 神经突生长取向和延伸。
Acta Biomater. 2019 Sep 15;96:175-187. doi: 10.1016/j.actbio.2019.06.035. Epub 2019 Jun 29.
7
A rapid biofabrication technique for self-assembled collagen-based multicellular and heterogeneous 3D tissue constructs.一种用于自组装胶原基多细胞和异质 3D 组织构建体的快速生物制造技术。
Acta Biomater. 2019 Jul 1;92:172-183. doi: 10.1016/j.actbio.2019.05.024. Epub 2019 May 11.
8
Quantification of human neuromuscular function through optogenetics.通过光遗传学对人类神经肌肉功能进行量化。
Theranostics. 2019 Jan 31;9(5):1232-1246. doi: 10.7150/thno.25735. eCollection 2019.
9
Synergistic interplay between human MSCs and HUVECs in 3D spheroids laden in collagen/fibrin hydrogels for bone tissue engineering.在胶原/纤维蛋白水凝胶负载的 3D 球体中人骨髓间充质干细胞和 HUVECs 的协同相互作用用于骨组织工程。
Acta Biomater. 2019 Sep 1;95:348-356. doi: 10.1016/j.actbio.2019.02.046. Epub 2019 Mar 1.
10
Spontaneous migration of cellular aggregates from giant keratocytes to running spheroids.细胞聚集体从巨大的角膜细胞自发迁移到流动的球体。
Proc Natl Acad Sci U S A. 2018 Dec 18;115(51):12926-12931. doi: 10.1073/pnas.1811348115. Epub 2018 Nov 30.