Department of Pediatrics, Division of Rheumatology, Allergy and Immunology, School of Medicine, University of North Carolina, Chapel Hill, NC, United States.
UNC Food Allergy Initiative, School of Medicine, University of North Carolina, Chapel Hill, NC, United States.
Front Immunol. 2021 Jan 19;11:599637. doi: 10.3389/fimmu.2020.599637. eCollection 2020.
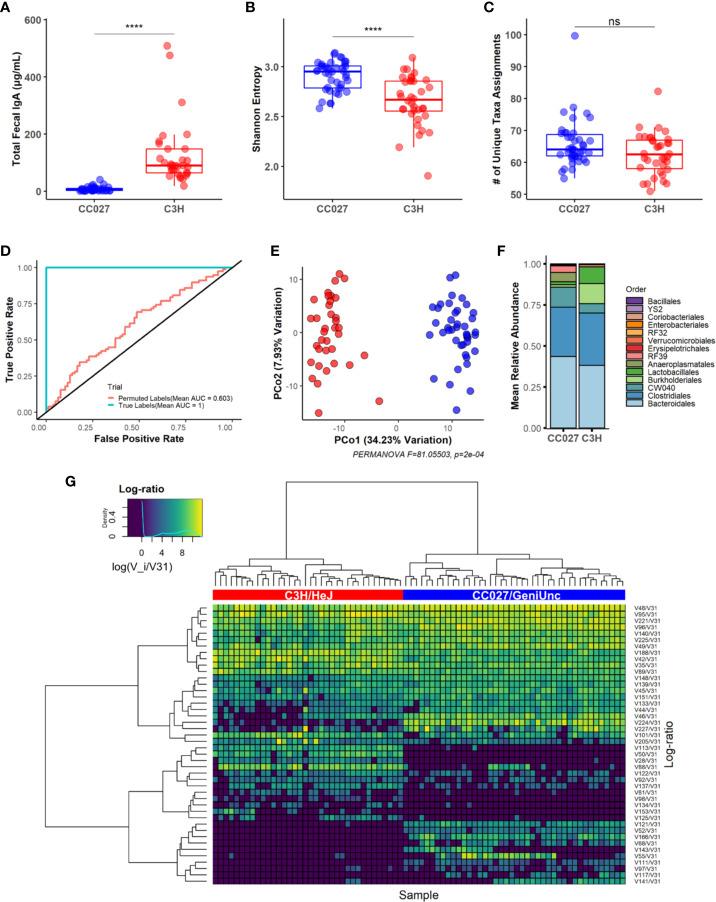
Food allergy is a potentially fatal disease affecting 8% of children and has become increasingly common in the past two decades. Despite the prevalence and severe nature of the disease, the mechanisms underlying sensitization remain to be further elucidated. The Collaborative Cross is a genetically diverse panel of inbred mice that were specifically developed to study the influence of genetics on complex diseases. Using this panel of mouse strains, we previously demonstrated CC027/GeniUnc mice, but not C3H/HeJ mice, develop peanut allergy after oral exposure to peanut in the absence of a Th2-skewing adjuvant. Here, we investigated factors associated with sensitization in CC027/GeniUnc mice following oral exposure to peanut, walnut, milk, or egg. CC027/GeniUnc mice mounted antigen-specific IgE responses to peanut, walnut and egg, but not milk, while C3H/HeJ mice were not sensitized to any antigen. Naïve CC027/GeniUnc mice had markedly lower total fecal IgA compared to C3H/HeJ, which was accompanied by stark differences in gut microbiome composition. Sensitized CC027/GeniUnc mice had significantly fewer CD3 T cells but higher numbers of CXCR5 B cells and T follicular helper cells in the mesenteric lymph nodes compared to C3H/HeJ mice, which is consistent with their relative immunoglobulin production. After oral challenge to the corresponding food, peanut- and walnut-sensitized CC027/GeniUnc mice experienced anaphylaxis, whereas mice exposed to milk and egg did not. Ara h 2 was detected in serum collected post-challenge from peanut-sensitized mice, indicating increased absorption of this allergen, while Bos d 5 and Gal d 2 were not detected in mice exposed to milk and egg, respectively. Machine learning on the change in gut microbiome composition as a result of food protein exposure identified a unique signature in CC027/GeniUnc mice that experienced anaphylaxis, including the depletion of . Overall, these results demonstrate several factors associated with enteral sensitization in CC027/GeniUnc mice, including diminished total fecal IgA, increased allergen absorption and altered gut microbiome composition. Furthermore, peanuts and tree nuts may have inherent properties distinct from milk and eggs that contribute to allergy.
食物过敏是一种潜在致命的疾病,影响 8%的儿童,在过去二十年中变得越来越普遍。尽管这种疾病的普遍性和严重性,但致敏的机制仍有待进一步阐明。合作交叉是一种遗传多样化的近交系小鼠群体,专门用于研究遗传对复杂疾病的影响。使用这种小鼠品系,我们之前证明 CC027/GeniUnc 小鼠在没有 Th2 偏向佐剂的情况下经口暴露于花生后会发展为花生过敏,但 C3H/HeJ 小鼠不会。在这里,我们研究了 CC027/GeniUnc 小鼠经口暴露于花生、核桃、牛奶或鸡蛋后致敏相关的因素。CC027/GeniUnc 小鼠对花生、核桃和鸡蛋产生抗原特异性 IgE 反应,但对牛奶没有反应,而 C3H/HeJ 小鼠对任何抗原均无致敏。与 C3H/HeJ 相比,幼稚的 CC027/GeniUnc 小鼠粪便总 IgA 明显较低,其肠道微生物组组成也存在明显差异。致敏的 CC027/GeniUnc 小鼠肠系膜淋巴结中的 CD3 T 细胞明显减少,但 CXCR5 B 细胞和滤泡辅助 T 细胞数量较多,与相对免疫球蛋白产生一致。经相应食物口服挑战后,花生和核桃致敏的 CC027/GeniUnc 小鼠发生过敏反应,而暴露于牛奶和鸡蛋的小鼠则没有。从花生致敏小鼠的挑战后血清中检测到 Ara h 2,表明这种过敏原的吸收增加,而在暴露于牛奶和鸡蛋的小鼠中未检测到 Bos d 5 和 Gal d 2。对食物蛋白暴露导致的肠道微生物组组成变化进行机器学习,在发生过敏反应的 CC027/GeniUnc 小鼠中鉴定出一个独特的特征,包括. 总之,这些结果表明 CC027/GeniUnc 小鼠肠内致敏的几个相关因素,包括粪便总 IgA 减少、过敏原吸收增加和肠道微生物组组成改变。此外,花生和坚果可能具有与牛奶和鸡蛋不同的内在特性,这可能导致过敏。