• 文献检索
  • 文档翻译
  • 深度研究
  • 学术资讯
  • Suppr Zotero 插件Zotero 插件
  • 邀请有礼
  • 套餐&价格
  • 历史记录
应用&插件
Suppr Zotero 插件Zotero 插件浏览器插件Mac 客户端Windows 客户端微信小程序
定价
高级版会员购买积分包购买API积分包
服务
文献检索文档翻译深度研究API 文档MCP 服务
关于我们
关于 Suppr公司介绍联系我们用户协议隐私条款
关注我们

Suppr 超能文献

核心技术专利:CN118964589B侵权必究
粤ICP备2023148730 号-1Suppr @ 2026

文献检索

告别复杂PubMed语法,用中文像聊天一样搜索,搜遍4000万医学文献。AI智能推荐,让科研检索更轻松。

立即免费搜索

文件翻译

保留排版,准确专业,支持PDF/Word/PPT等文件格式,支持 12+语言互译。

免费翻译文档

深度研究

AI帮你快速写综述,25分钟生成高质量综述,智能提取关键信息,辅助科研写作。

立即免费体验

通过反向磁转染在RHO P23H啮齿动物视网膜外植体中实现VCP siRNA的高效眼部递送

Efficient Ocular Delivery of VCP siRNA via Reverse Magnetofection in RHO P23H Rodent Retina Explants.

作者信息

Sen Merve, Bassetto Marco, Poulhes Florent, Zelphati Olivier, Ueffing Marius, Arango-Gonzalez Blanca

机构信息

Centre of Ophthalmology, Institute for Ophthalmic Research, University of Tübingen, 72076 Tübingen, Germany.

Graduate Training Centre of Neuroscience, University of Tübingen, 72074 Tübingen, Germany.

出版信息

Pharmaceutics. 2021 Feb 6;13(2):225. doi: 10.3390/pharmaceutics13020225.

DOI:10.3390/pharmaceutics13020225
PMID:33562020
原文链接:https://pmc.ncbi.nlm.nih.gov/articles/PMC7914601/
Abstract

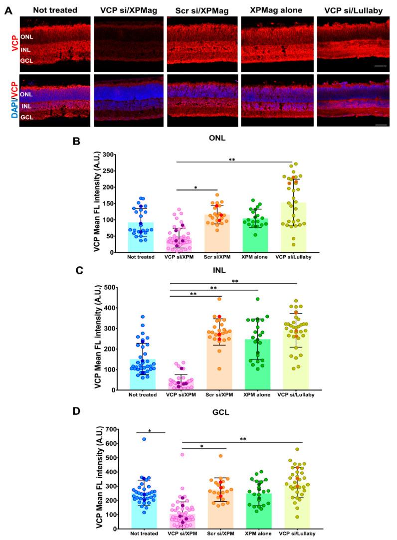
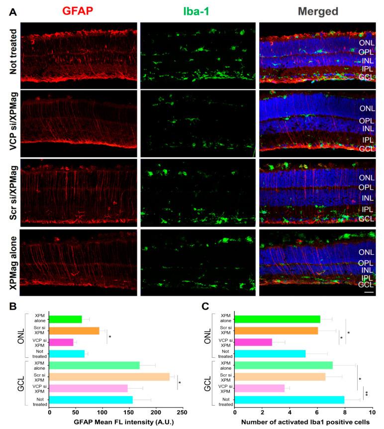
The use of synthetic RNA for research purposes as well as RNA-based therapy and vaccination has gained increasing importance. Given the anatomical seclusion of the eye, small interfering RNA (siRNA)-induced gene silencing bears great potential for targeted reduction of pathological gene expression that may allow rational treatment of chronic eye diseases in the future. However, there is yet an unmet need for techniques providing safe and efficient siRNA delivery to the retina. We used magnetic nanoparticles (MNPs) and magnetic force (Reverse Magnetofection) to deliver siRNA/MNP complexes into retinal explant tissue, targeting valosin-containing protein (VCP) previously established as a potential therapeutic target for autosomal dominant retinitis pigmentosa (adRP). Safe and efficient delivery of VCP siRNA was achieved into all retinal cell layers of retinal explants from the RHO P23H rat, a rodent model for adRP. No toxicity or microglial activation was observed. silencing led to a significant decrease of retinal degeneration. Reverse Magnetofection thus offers an effective method to deliver siRNA into retinal tissue. Used in combination with retinal organotypic explants, it can provide an efficient and reliable preclinical test platform of RNA-based therapy approaches for ocular diseases.

摘要

合成RNA在研究目的以及基于RNA的治疗和疫苗接种中的应用变得越来越重要。鉴于眼睛的解剖学隔离,小干扰RNA(siRNA)诱导的基因沉默对于靶向降低病理性基因表达具有巨大潜力,这可能在未来实现对慢性眼病的合理治疗。然而,目前仍需要一种能够将siRNA安全有效地递送至视网膜的技术。我们使用磁性纳米颗粒(MNP)和磁力(反向磁转染)将siRNA/MNP复合物递送至视网膜外植体组织,靶向含缬酪肽蛋白(VCP),该蛋白先前已被确立为常染色体显性遗传性视网膜色素变性(adRP)的潜在治疗靶点。在RHO P23H大鼠(一种adRP的啮齿动物模型)的视网膜外植体的所有视网膜细胞层中均实现了VCP siRNA的安全有效递送。未观察到毒性或小胶质细胞激活。基因沉默导致视网膜变性显著减少。因此,反向磁转染提供了一种将siRNA递送至视网膜组织的有效方法。与视网膜器官型外植体联合使用时,它可为眼部疾病的基于RNA的治疗方法提供一个高效且可靠的临床前测试平台。

https://cdn.ncbi.nlm.nih.gov/pmc/blobs/e93b/7914601/eacd7c330d47/pharmaceutics-13-00225-g007.jpg
https://cdn.ncbi.nlm.nih.gov/pmc/blobs/e93b/7914601/c745d751cfe4/pharmaceutics-13-00225-g001.jpg
https://cdn.ncbi.nlm.nih.gov/pmc/blobs/e93b/7914601/7a3edf131246/pharmaceutics-13-00225-g002.jpg
https://cdn.ncbi.nlm.nih.gov/pmc/blobs/e93b/7914601/5440f751b744/pharmaceutics-13-00225-g003.jpg
https://cdn.ncbi.nlm.nih.gov/pmc/blobs/e93b/7914601/d59c2a14d1b4/pharmaceutics-13-00225-g004.jpg
https://cdn.ncbi.nlm.nih.gov/pmc/blobs/e93b/7914601/87ab7f67c420/pharmaceutics-13-00225-g005.jpg
https://cdn.ncbi.nlm.nih.gov/pmc/blobs/e93b/7914601/d094adc9813d/pharmaceutics-13-00225-g006.jpg
https://cdn.ncbi.nlm.nih.gov/pmc/blobs/e93b/7914601/eacd7c330d47/pharmaceutics-13-00225-g007.jpg
https://cdn.ncbi.nlm.nih.gov/pmc/blobs/e93b/7914601/c745d751cfe4/pharmaceutics-13-00225-g001.jpg
https://cdn.ncbi.nlm.nih.gov/pmc/blobs/e93b/7914601/7a3edf131246/pharmaceutics-13-00225-g002.jpg
https://cdn.ncbi.nlm.nih.gov/pmc/blobs/e93b/7914601/5440f751b744/pharmaceutics-13-00225-g003.jpg
https://cdn.ncbi.nlm.nih.gov/pmc/blobs/e93b/7914601/d59c2a14d1b4/pharmaceutics-13-00225-g004.jpg
https://cdn.ncbi.nlm.nih.gov/pmc/blobs/e93b/7914601/87ab7f67c420/pharmaceutics-13-00225-g005.jpg
https://cdn.ncbi.nlm.nih.gov/pmc/blobs/e93b/7914601/d094adc9813d/pharmaceutics-13-00225-g006.jpg
https://cdn.ncbi.nlm.nih.gov/pmc/blobs/e93b/7914601/eacd7c330d47/pharmaceutics-13-00225-g007.jpg

相似文献

1
Efficient Ocular Delivery of VCP siRNA via Reverse Magnetofection in RHO P23H Rodent Retina Explants.通过反向磁转染在RHO P23H啮齿动物视网膜外植体中实现VCP siRNA的高效眼部递送
Pharmaceutics. 2021 Feb 6;13(2):225. doi: 10.3390/pharmaceutics13020225.
2
New Method for Efficient siRNA Delivery in Retina Explants: Reverse Magnetofection.新型高效视网膜外植体 siRNA 转染方法:反向磁转染。
Bioconjug Chem. 2021 Jun 16;32(6):1078-1093. doi: 10.1021/acs.bioconjchem.1c00132. Epub 2021 Jun 3.
3
Pharmacological Inhibition of the VCP/Proteasome Axis Rescues Photoreceptor Degeneration in RHO Rat Retinal Explants.VCP/蛋白酶体轴的药理学抑制可挽救 RHO 大鼠视网膜外植体中的光感受器变性。
Biomolecules. 2021 Oct 16;11(10):1528. doi: 10.3390/biom11101528.
4
Method for siRNA delivery in retina explants.视网膜外植体中的 siRNA 递呈方法。
Methods Cell Biol. 2023;176:199-216. doi: 10.1016/bs.mcb.2022.12.017. Epub 2023 Apr 5.
5
Genomic form of rhodopsin DNA nanoparticles rescued autosomal dominant Retinitis pigmentosa in the P23H knock-in mouse model.载脂蛋白 E 基因多态性与阿尔茨海默病的相关性:一项荟萃分析和系统综述
Biomaterials. 2018 Mar;157:26-39. doi: 10.1016/j.biomaterials.2017.12.004. Epub 2017 Dec 5.
6
Treatment of autosomal dominant retinitis pigmentosa caused by RHO-P23H mutation with high-fidelity Cas13X in mice.利用高保真Cas13X在小鼠中治疗由RHO-P23H突变引起的常染色体显性视网膜色素变性
Mol Ther Nucleic Acids. 2023 Aug 7;33:750-761. doi: 10.1016/j.omtn.2023.08.002. eCollection 2023 Sep 12.
7
Retinal neuroprotection by controlled release of a VCP inhibitor from self-assembled nanoparticles.自组装纳米颗粒中 VCP 抑制剂的控制释放对视网膜的神经保护作用。
J Control Release. 2021 Nov 10;339:307-320. doi: 10.1016/j.jconrel.2021.09.039. Epub 2021 Oct 2.
8
Human organotypic retinal flat-mount culture (HORFC) as a model for retinitis pigmentosa11.人视网膜组织块平板培养(HORFC)作为色素性视网膜炎的模型11。
J Cell Biochem. 2018 Aug;119(8):6775-6783. doi: 10.1002/jcb.26871. Epub 2018 May 10.
9
Efficient and gentle siRNA delivery by magnetofection.通过磁转染实现高效温和的小干扰RNA递送
Biotech Histochem. 2011 Aug;86(4):226-31. doi: 10.3109/10520291003675485. Epub 2010 Mar 18.
10
siRNA delivery by magnetofection.通过磁转染进行小干扰RNA递送。
Curr Opin Mol Ther. 2008 Oct;10(5):493-505.

引用本文的文献

1
Magnetic-Guided Delivery of Antisense Oligonucleotides for Targeted Transduction in Multiple Retinal Explant and Organoid Models.磁导向反义寡核苷酸递送用于多种视网膜外植体和类器官模型中的靶向转导
Adv Sci (Weinh). 2025 Jun;12(22):e2417363. doi: 10.1002/advs.202417363. Epub 2025 Apr 25.
2
Challenges in AAV-Based Retinal Gene Therapies and the Role of Magnetic Nanoparticle Platforms.基于腺相关病毒的视网膜基因治疗面临的挑战及磁性纳米颗粒平台的作用
J Clin Med. 2024 Dec 4;13(23):7385. doi: 10.3390/jcm13237385.
3
Mutant dominant-negative causes protein aggregates degraded via ERAD and prevents normal rhodopsin from proper membrane trafficking.

本文引用的文献

1
Progress on ocular siRNA gene-silencing therapy and drug delivery systems.眼内 siRNA 基因沉默治疗和药物传递系统的研究进展。
Fundam Clin Pharmacol. 2021 Feb;35(1):4-24. doi: 10.1111/fcp.12561. Epub 2020 May 8.
2
The current state and future directions of RNAi-based therapeutics.基于 RNAi 的治疗药物的现状和未来方向。
Nat Rev Drug Discov. 2019 Jun;18(6):421-446. doi: 10.1038/s41573-019-0017-4.
3
Delivery of miRNA-Targeted Oligonucleotides in the Rat Striatum by Magnetofection with Neuromag.利用 Neuromag 磁转染在大鼠纹状体中递送 miRNA 靶向寡核苷酸。
突变型显性负性蛋白导致蛋白质聚集体通过内质网相关降解途径被降解,并阻止正常视紫红质进行正确的膜运输。
Front Mol Biosci. 2024 May 17;11:1369000. doi: 10.3389/fmolb.2024.1369000. eCollection 2024.
4
Overcoming Treatment Challenges in Posterior Segment Diseases with Biodegradable Nano-Based Drug Delivery Systems.利用可生物降解的纳米药物递送系统克服后段疾病的治疗挑战
Pharmaceutics. 2023 Mar 29;15(4):1094. doi: 10.3390/pharmaceutics15041094.
5
Immune modulating nanoparticles for the treatment of ocular diseases.免疫调节纳米颗粒治疗眼部疾病。
J Nanobiotechnology. 2022 Nov 24;20(1):496. doi: 10.1186/s12951-022-01658-5.
6
Pathomechanisms of Inherited Retinal Degeneration and Perspectives for Neuroprotection.遗传性视网膜变性的发病机制及神经保护的展望。
Cold Spring Harb Perspect Med. 2023 Jun 1;13(6):a041310. doi: 10.1101/cshperspect.a041310.
7
Model Systems for Studies Into Retinal Neuroprotection.视网膜神经保护研究的模型系统
Front Neurosci. 2022 Jul 7;16:938089. doi: 10.3389/fnins.2022.938089. eCollection 2022.
8
Magnetically Assisted Drug Delivery of Topical Eye Drops Maintains Retinal Function In Vivo in Mice.磁性辅助滴眼剂给药可维持小鼠体内视网膜功能
Pharmaceutics. 2021 Oct 9;13(10):1650. doi: 10.3390/pharmaceutics13101650.
9
Pharmacological Inhibition of the VCP/Proteasome Axis Rescues Photoreceptor Degeneration in RHO Rat Retinal Explants.VCP/蛋白酶体轴的药理学抑制可挽救 RHO 大鼠视网膜外植体中的光感受器变性。
Biomolecules. 2021 Oct 16;11(10):1528. doi: 10.3390/biom11101528.
Molecules. 2018 Jul 23;23(7):1825. doi: 10.3390/molecules23071825.
4
Characterization of photoreceptor degeneration in the rhodopsin P23H transgenic rat line 2 using optical coherence tomography.使用光学相干断层扫描技术对 P23H 视紫红质转基因鼠系 2 中光感受器变性的特征进行描述。
PLoS One. 2018 Mar 9;13(3):e0193778. doi: 10.1371/journal.pone.0193778. eCollection 2018.
5
Phenotypic characterization of P23H and S334ter rhodopsin transgenic rat models of inherited retinal degeneration.遗传性视网膜变性 P23H 和 S334ter 视蛋白转基因大鼠模型的表型特征。
Exp Eye Res. 2018 Feb;167:56-90. doi: 10.1016/j.exer.2017.10.023. Epub 2017 Nov 6.
6
In vivo magnetofection: a novel approach for targeted topical delivery of nucleic acids for rectoanal motility disorders.体内磁转染:一种治疗直肠肛门运动障碍的新型靶向局部递核酸方法。
Am J Physiol Gastrointest Liver Physiol. 2018 Jan 1;314(1):G109-G118. doi: 10.1152/ajpgi.00233.2017. Epub 2017 Oct 19.
7
The Race of 10 Synthetic RNAi-Based Drugs to the Pharmaceutical Market.十款基于合成RNA干扰的药物角逐医药市场。
Pharm Res. 2017 Jul;34(7):1339-1363. doi: 10.1007/s11095-017-2134-2. Epub 2017 Apr 7.
8
Organotypic Cultures of Adult Mouse Retina: Morphologic Changes and Gene Expression.成年小鼠视网膜的器官型培养:形态学变化与基因表达
Invest Ophthalmol Vis Sci. 2017 Apr 1;58(4):1930-1940. doi: 10.1167/iovs.16-20718.
9
Magnetic nanoparticles: a strategy to target the choroidal layer in the posterior segment of the eye.磁性纳米颗粒:靶向眼部后节脉络膜层的策略。
Sci Rep. 2017 Mar 3;7:43092. doi: 10.1038/srep43092.
10
Astrocytes and Müller Cell Alterations During Retinal Degeneration in a Transgenic Rat Model of Retinitis Pigmentosa.视网膜色素变性转基因大鼠模型视网膜变性过程中星形胶质细胞和米勒细胞的改变
Front Cell Neurosci. 2015 Dec 22;9:484. doi: 10.3389/fncel.2015.00484. eCollection 2015.