• 文献检索
  • 文档翻译
  • 深度研究
  • 学术资讯
  • Suppr Zotero 插件Zotero 插件
  • 邀请有礼
  • 套餐&价格
  • 历史记录
应用&插件
Suppr Zotero 插件Zotero 插件浏览器插件Mac 客户端Windows 客户端微信小程序
定价
高级版会员购买积分包购买API积分包
服务
文献检索文档翻译深度研究API 文档MCP 服务
关于我们
关于 Suppr公司介绍联系我们用户协议隐私条款
关注我们

Suppr 超能文献

核心技术专利:CN118964589B侵权必究
粤ICP备2023148730 号-1Suppr @ 2026

文献检索

告别复杂PubMed语法,用中文像聊天一样搜索,搜遍4000万医学文献。AI智能推荐,让科研检索更轻松。

立即免费搜索

文件翻译

保留排版,准确专业,支持PDF/Word/PPT等文件格式,支持 12+语言互译。

免费翻译文档

深度研究

AI帮你快速写综述,25分钟生成高质量综述,智能提取关键信息,辅助科研写作。

立即免费体验

化学伴侣 TUDCA 对常氧和低氧条件下培养的 NHAC-kn 人关节软骨细胞内质网应激的分子和细胞作用。

Molecular and Cellular Effects of Chemical Chaperone-TUDCA on ER-Stressed NHAC-kn Human Articular Chondrocytes Cultured in Normoxic and Hypoxic Conditions.

机构信息

Department of Pharmaceutical Biochemistry, Medical University of Bialystok, Mickiewicza 2A, 15-222 Bialystok, Poland.

Faculty of Chemistry, University in Bialystok, K. Ciołkowskiego 1K, 15-245 Bialystok, Poland.

出版信息

Molecules. 2021 Feb 7;26(4):878. doi: 10.3390/molecules26040878.

DOI:10.3390/molecules26040878
PMID:33562298
原文链接:https://pmc.ncbi.nlm.nih.gov/articles/PMC7915106/
Abstract

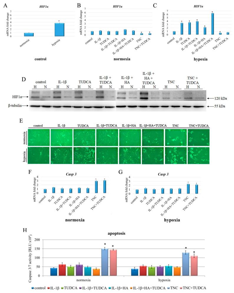
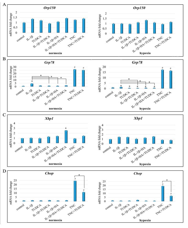
Osteoarthritis (OA) is considered one of the most common arthritic diseases characterized by progressive degradation and abnormal remodeling of articular cartilage. Potential therapeutics for OA aim at restoring proper chondrocyte functioning and inhibiting apoptosis. Previous studies have demonstrated that tauroursodeoxycholic acid (TUDCA) showed anti-inflammatory and anti-apoptotic activity in many models of various diseases, acting mainly via alleviation of endoplasmic reticulum (ER) stress. However, little is known about cytoprotective effects of TUDCA on chondrocyte cells. The present study was designed to evaluate potential effects of TUDCA on interleukin-1β (IL-1β) and tunicamycin (TNC)-stimulated NHAC-kn chondrocytes cultured in normoxic and hypoxic conditions. Our results showed that TUDCA alleviated ER stress in TNC-treated chondrocytes, as demonstrated by reduced CHOP expression; however, it was not effective enough to prevent apoptosis of NHAC-kn cells in either normoxia nor hypoxia. However, co-treatment with TUDCA alleviated inflammatory response induced by IL-1β, as shown by down regulation of , , and , and increased the expression of antioxidant enzyme . Additionally, TUDCA enhanced expression in IL-1β- and TNC-stimulated cells, but only in normoxic conditions. Altogether, these results suggest that although TUDCA may display chondoprotective potential in ER-stressed cells, further analyses are still necessary to fully confirm its possible recommendation as potential candidate in OA therapy.

摘要

骨关节炎(OA)被认为是最常见的关节炎疾病之一,其特征是关节软骨进行性退化和异常重塑。OA 的潜在治疗方法旨在恢复适当的软骨细胞功能并抑制细胞凋亡。先前的研究表明,牛磺熊脱氧胆酸(TUDCA)在许多不同疾病的模型中表现出抗炎和抗细胞凋亡活性,主要通过缓解内质网(ER)应激起作用。然而,关于 TUDCA 对软骨细胞的细胞保护作用知之甚少。本研究旨在评估 TUDCA 对在常氧和低氧条件下培养的白细胞介素 1β(IL-1β)和衣霉素(TNC)刺激的 NHAC-kn 软骨细胞的潜在影响。我们的结果表明,TUDCA 通过降低 CHOP 表达减轻 TNC 处理的软骨细胞中的 ER 应激;然而,它在常氧或低氧条件下均不足以预防 NHAC-kn 细胞的凋亡。然而,TUDCA 与 TUDCA 联合治疗减轻了由 IL-1β诱导的炎症反应,表现为下调 、 、 和 ,并增加抗氧化酶 的表达 。此外,TUDCA 增强了在 IL-1β和 TNC 刺激的细胞中的 表达,但仅在常氧条件下。总之,这些结果表明,尽管 TUDCA 可能在 ER 应激细胞中显示出软骨保护潜力,但仍需要进一步分析才能完全确认其作为 OA 治疗潜在候选药物的可能推荐。

https://cdn.ncbi.nlm.nih.gov/pmc/blobs/e6ae/7915106/f4dfc5145abd/molecules-26-00878-g007.jpg
https://cdn.ncbi.nlm.nih.gov/pmc/blobs/e6ae/7915106/c0f72f53b9f9/molecules-26-00878-g001.jpg
https://cdn.ncbi.nlm.nih.gov/pmc/blobs/e6ae/7915106/91582416737f/molecules-26-00878-g002.jpg
https://cdn.ncbi.nlm.nih.gov/pmc/blobs/e6ae/7915106/e9833175c37d/molecules-26-00878-g003a.jpg
https://cdn.ncbi.nlm.nih.gov/pmc/blobs/e6ae/7915106/dc9b5ec5af29/molecules-26-00878-g004a.jpg
https://cdn.ncbi.nlm.nih.gov/pmc/blobs/e6ae/7915106/85b9473f3ac6/molecules-26-00878-g005a.jpg
https://cdn.ncbi.nlm.nih.gov/pmc/blobs/e6ae/7915106/727e87d7df0b/molecules-26-00878-g006.jpg
https://cdn.ncbi.nlm.nih.gov/pmc/blobs/e6ae/7915106/f4dfc5145abd/molecules-26-00878-g007.jpg
https://cdn.ncbi.nlm.nih.gov/pmc/blobs/e6ae/7915106/c0f72f53b9f9/molecules-26-00878-g001.jpg
https://cdn.ncbi.nlm.nih.gov/pmc/blobs/e6ae/7915106/91582416737f/molecules-26-00878-g002.jpg
https://cdn.ncbi.nlm.nih.gov/pmc/blobs/e6ae/7915106/e9833175c37d/molecules-26-00878-g003a.jpg
https://cdn.ncbi.nlm.nih.gov/pmc/blobs/e6ae/7915106/dc9b5ec5af29/molecules-26-00878-g004a.jpg
https://cdn.ncbi.nlm.nih.gov/pmc/blobs/e6ae/7915106/85b9473f3ac6/molecules-26-00878-g005a.jpg
https://cdn.ncbi.nlm.nih.gov/pmc/blobs/e6ae/7915106/727e87d7df0b/molecules-26-00878-g006.jpg
https://cdn.ncbi.nlm.nih.gov/pmc/blobs/e6ae/7915106/f4dfc5145abd/molecules-26-00878-g007.jpg

相似文献

1
Molecular and Cellular Effects of Chemical Chaperone-TUDCA on ER-Stressed NHAC-kn Human Articular Chondrocytes Cultured in Normoxic and Hypoxic Conditions.化学伴侣 TUDCA 对常氧和低氧条件下培养的 NHAC-kn 人关节软骨细胞内质网应激的分子和细胞作用。
Molecules. 2021 Feb 7;26(4):878. doi: 10.3390/molecules26040878.
2
Tauroursodeoxycholic acid suppresses endoplasmic reticulum stress in the chondrocytes of patients with osteoarthritis.牛磺熊去氧胆酸抑制骨关节炎患者软骨细胞中的内质网应激。
Int J Mol Med. 2015 Oct;36(4):1081-7. doi: 10.3892/ijmm.2015.2295. Epub 2015 Jul 29.
3
Bushen Zhuangjin decoction inhibits TM-induced chondrocyte apoptosis mediated by endoplasmic reticulum stress.补肾壮筋汤抑制内质网应激介导的颞下颌关节紊乱病诱导的软骨细胞凋亡。
Int J Mol Med. 2015 Dec;36(6):1519-28. doi: 10.3892/ijmm.2015.2387. Epub 2015 Oct 22.
4
Vitexin alleviates ER-stress-activated apoptosis and the related inflammation in chondrocytes and inhibits the degeneration of cartilage in rats.牡荆素可减轻软骨细胞内质网应激激活的细胞凋亡和相关炎症,并抑制大鼠软骨退变。
Food Funct. 2018 Nov 14;9(11):5740-5749. doi: 10.1039/c8fo01509k.
5
Endoplasmic reticulum stress-induced apoptosis contributes to articular cartilage degeneration via C/EBP homologous protein.内质网应激诱导的细胞凋亡通过C/EBP同源蛋白促进关节软骨退变。
Osteoarthritis Cartilage. 2014 Jul;22(7):1007-17. doi: 10.1016/j.joca.2014.04.025. Epub 2014 May 2.
6
Panax quinquefolium saponin inhibits endoplasmic reticulum stress-induced apoptosis and the associated inflammatory response in chondrocytes and attenuates the progression of osteoarthritis in rat.西洋参总皂苷通过抑制内质网应激诱导的软骨细胞凋亡及炎症反应缓解骨关节炎进展。
Biomed Pharmacother. 2018 Jan;97:886-894. doi: 10.1016/j.biopha.2017.10.068. Epub 2017 Nov 7.
7
Ablation of PKM2 ameliorated ER stress-induced apoptosis and associated inflammation response in IL-1β-treated chondrocytes via blocking Rspo2-mediated Wnt/β-catenin signaling.PKM2 的消融通过阻断 Rspo2 介导的 Wnt/β-连环蛋白信号通路改善了 IL-1β 处理的软骨细胞中 ER 应激诱导的细胞凋亡和相关炎症反应。
J Cell Biochem. 2020 Oct;121(10):4204-4213. doi: 10.1002/jcb.29611. Epub 2020 Jan 9.
8
PFKFB3 modulates glycolytic metabolism and alleviates endoplasmic reticulum stress in human osteoarthritis cartilage.磷酸果糖激酶-2/果糖-2,6-二磷酸酶3(PFKFB3)调节人类骨关节炎软骨中的糖酵解代谢并减轻内质网应激。
Clin Exp Pharmacol Physiol. 2016 Mar;43(3):312-8. doi: 10.1111/1440-1681.12537.
9
Tauroursodeoxycholic acid (TUDCA) counters osteoarthritis by regulating intracellular cholesterol levels and membrane fluidity of degenerated chondrocytes.牛磺熊脱氧胆酸(TUDCA)通过调节退变软骨细胞内胆固醇水平和膜流动性来对抗骨关节炎。
Biomater Sci. 2019 Aug 1;7(8):3178-3189. doi: 10.1039/c9bm00426b. Epub 2019 May 30.
10
Diazoxide prevents HO-induced chondrocyte apoptosis and cartilage degeneration in a rat model of osteoarthritis by reducing endoplasmic reticulum stress.二氮嗪通过减少内质网应激预防 HO 诱导的软骨细胞凋亡和骨关节炎大鼠模型中的软骨退变。
Biomed Pharmacother. 2017 Nov;95:1886-1894. doi: 10.1016/j.biopha.2017.09.082. Epub 2017 Sep 28.

引用本文的文献

1
ER-transiting bacterial toxins amplify STING innate immune responses and elicit ER stress.内质网转位细菌毒素放大 STING 固有免疫反应并引发内质网应激。
Infect Immun. 2024 Aug 13;92(8):e0030024. doi: 10.1128/iai.00300-24. Epub 2024 Jul 26.
2
Discovery of Taurocholic Acid Sodium Hydrate as a Novel Repurposing Drug for Intervertebral Disc Degeneration by Targeting MAPK3.发现牛磺胆酸钠钠是一种通过靶向 MAPK3 用于治疗椎间盘退变的新型再利用药物。
Orthop Surg. 2024 Jan;16(1):183-195. doi: 10.1111/os.13909. Epub 2023 Nov 6.
3
The natural product salicin alleviates osteoarthritis progression by binding to IRE1α and inhibiting endoplasmic reticulum stress through the IRE1α-IκBα-p65 signaling pathway.

本文引用的文献

1
Trial of Sodium Phenylbutyrate-Taurursodiol for Amyotrophic Lateral Sclerosis.苯丁酸钠-牛磺酸二醇治疗肌萎缩侧索硬化症的试验。
N Engl J Med. 2020 Sep 3;383(10):919-930. doi: 10.1056/NEJMoa1916945.
2
Pathological Aspects of COVID-19 as a Conformational Disease and the Use of Pharmacological Chaperones as a Potential Therapeutic Strategy.新冠病毒病作为一种构象疾病的病理学方面以及使用药理学伴侣作为一种潜在治疗策略
Front Pharmacol. 2020 Jul 10;11:1095. doi: 10.3389/fphar.2020.01095. eCollection 2020.
3
Cigarette smoke induces endoplasmic reticulum stress and suppresses efferocytosis through the activation of RhoA.
天然产物水杨苷通过与 IRE1α 结合,并通过 IRE1α-IκBα-p65 信号通路抑制内质网应激,从而缓解骨关节炎的进展。
Exp Mol Med. 2022 Nov;54(11):1927-1939. doi: 10.1038/s12276-022-00879-w. Epub 2022 Nov 10.
4
A Novel Hypoxia Related Marker in Blood Link to Aid Diagnosis and Therapy in Osteoarthritis.一种与血液缺氧相关的新型标志物,有助于骨关节炎的诊断和治疗。
Genes (Basel). 2022 Aug 23;13(9):1501. doi: 10.3390/genes13091501.
香烟烟雾通过激活 RhoA 诱导内质网应激并抑制细胞吞噬作用。
Sci Rep. 2020 Jul 28;10(1):12620. doi: 10.1038/s41598-020-69610-x.
4
The endoplasmic reticulum stress induced by tunicamycin affects the viability and autophagy activity of chondrocytes.衣霉素诱导的内质网应激影响软骨细胞的活力和自噬活性。
J Clin Lab Anal. 2020 Oct;34(10):e23437. doi: 10.1002/jcla.23437. Epub 2020 Jun 26.
5
Nutraceutical Activity in Osteoarthritis Biology: A Focus on the Nutrigenomic Role.营养保健品在骨关节炎生物学中的作用:关注营养基因组学的作用。
Cells. 2020 May 16;9(5):1232. doi: 10.3390/cells9051232.
6
Stachydrine attenuates IL-1β-induced inflammatory response in osteoarthritis chondrocytes through the NF-κB signaling pathway.水黄皮碱通过 NF-κB 信号通路减轻骨关节炎软骨细胞中的 IL-1β诱导的炎症反应。
Chem Biol Interact. 2020 Aug 1;326:109136. doi: 10.1016/j.cbi.2020.109136. Epub 2020 May 15.
7
New developments in chondrocyte ER stress and related diseases.软骨细胞内质网应激及相关疾病的新进展
F1000Res. 2020 Apr 24;9. doi: 10.12688/f1000research.22275.1. eCollection 2020.
8
Importance of Osmolarity and Oxygen Tension for Cartilage Tissue Engineering.渗透压和氧张力对软骨组织工程的重要性。
Biores Open Access. 2020 Mar 31;9(1):106-115. doi: 10.1089/biores.2020.0009. eCollection 2020.
9
Protective effect of resveratrol on obesity-related osteoarthritis via alleviating JAK2/STAT3 signaling pathway is independent of SOCS3.白藜芦醇通过减轻 JAK2/STAT3 信号通路对肥胖相关性骨关节炎的保护作用不依赖于 SOCS3。
Toxicol Appl Pharmacol. 2020 Feb 1;388:114871. doi: 10.1016/j.taap.2019.114871. Epub 2019 Dec 24.
10
The protective role of omentin-1 in IL-1β-induced chondrocyte senescence.网膜素-1 在 IL-1β 诱导的软骨细胞衰老中的保护作用。
Artif Cells Nanomed Biotechnol. 2020 Dec;48(1):8-14. doi: 10.1080/21691401.2019.1699803.