• 文献检索
  • 文档翻译
  • 深度研究
  • 学术资讯
  • Suppr Zotero 插件Zotero 插件
  • 邀请有礼
  • 套餐&价格
  • 历史记录
应用&插件
Suppr Zotero 插件Zotero 插件浏览器插件Mac 客户端Windows 客户端微信小程序
定价
高级版会员购买积分包购买API积分包
服务
文献检索文档翻译深度研究API 文档MCP 服务
关于我们
关于 Suppr公司介绍联系我们用户协议隐私条款
关注我们

Suppr 超能文献

核心技术专利:CN118964589B侵权必究
粤ICP备2023148730 号-1Suppr @ 2026

文献检索

告别复杂PubMed语法,用中文像聊天一样搜索,搜遍4000万医学文献。AI智能推荐,让科研检索更轻松。

立即免费搜索

文件翻译

保留排版,准确专业,支持PDF/Word/PPT等文件格式,支持 12+语言互译。

免费翻译文档

深度研究

AI帮你快速写综述,25分钟生成高质量综述,智能提取关键信息,辅助科研写作。

立即免费体验

联合血管靶向、低分割放疗和免疫检查点抑制剂可引发强烈的抗肿瘤免疫反应并阻断肿瘤进展。

Combination of vasculature targeting, hypofractionated radiotherapy, and immune checkpoint inhibitor elicits potent antitumor immune response and blocks tumor progression.

机构信息

Department of Radiation Oncology, Perelman School of Medicine, University of Pennsylvania, Philadelphia, Pennsylvania, USA.

Ovarian Cancer Research Center, University of Pennsylvania, Philadelphia, Pennsylvania, USA.

出版信息

J Immunother Cancer. 2021 Feb;9(2). doi: 10.1136/jitc-2020-001636.

DOI:10.1136/jitc-2020-001636
PMID:33563772
原文链接:https://pmc.ncbi.nlm.nih.gov/articles/PMC7875275/
Abstract

BACKGROUND

Tumor endothelial marker 1 (TEM1) is a protein expressed in the tumor-associated endothelium and/or stroma of various types of cancer. We previously demonstrated that immunization with a plasmid-DNA vaccine targeting TEM1 reduced tumor progression in three murine cancer models. Radiation therapy (RT) is an established cancer modality used in more than 50% of patients with solid tumors. RT can induce tumor-associated vasculature injury, triggering immunogenic cell death and inhibition of the irradiated tumor and distant non-irradiated tumor growth (abscopal effect). Combination treatment of RT with TEM1 immunotherapy may complement and augment established immune checkpoint blockade.

METHODS

Mice bearing bilateral subcutaneous CT26 colorectal or TC1 lung tumors were treated with a novel heterologous TEM1-based vaccine, in combination with RT, and anti-programmed death-ligand 1 (PD-L1) antibody or combinations of these therapies, tumor growth of irradiated and abscopal tumors was subsequently assessed. Analysis of tumor blood perfusion was evaluated by CD31 staining and Doppler ultrasound imaging. Immunophenotyping of peripheral and tumor-infiltrating immune cells as well as functional analysis was analyzed by flow cytometry, ELISpot assay and adoptive cell transfer (ACT) experiments.

RESULTS

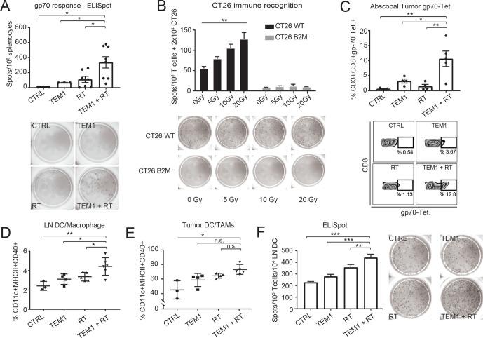
We demonstrate that addition of RT to heterologous TEM1 vaccination reduces progression of CT26 and TC1 irradiated and abscopal distant tumors as compared with either single treatment. Mechanistically, RT increased major histocompatibility complex class I molecule (MHCI) expression on endothelial cells and improved immune recognition of the endothelium by anti-TEM1 T cells with subsequent severe vascular damage as measured by reduced microvascular density and tumor blood perfusion. Heterologous TEM1 vaccine and RT combination therapy boosted tumor-associated antigen (TAA) cross-priming (ie, anti-gp70) and augmented programmed cell death protein 1 (PD-1)/PD-L1 signaling within CT26 tumor. Blocking the PD-1/PD-L1 axis in combination with dual therapy further increased the antitumor effect and gp70-specific immune responses. ACT experiments show that anti-gp70 T cells are required for the antitumor effects of the combination therapy.

CONCLUSION

Our findings describe novel cooperative mechanisms between heterologous TEM1 vaccination and RT, highlighting the pivotal role that TAA cross-priming plays for an effective antitumor strategy. Furthermore, we provide rationale for using heterologous TEM1 vaccination and RT as an add-on to immune checkpoint blockade as triple combination therapy into early-phase clinical trials.

摘要

背景

肿瘤内皮标志物 1(TEM1)是一种在多种类型癌症的肿瘤相关内皮细胞和/或基质中表达的蛋白质。我们之前的研究表明,针对 TEM1 的质粒-DNA 疫苗免疫可降低三种小鼠癌症模型中的肿瘤进展。放射治疗(RT)是一种已确立的癌症治疗方法,超过 50%的实体瘤患者都接受这种治疗。RT 可诱导肿瘤相关血管损伤,引发免疫原性细胞死亡并抑制辐照肿瘤和远处未辐照肿瘤的生长(远隔效应)。RT 联合 TEM1 免疫疗法的联合治疗可能会补充和增强已建立的免疫检查点阻断。

方法

在双侧皮下 CT26 结直肠或 TC1 肺癌肿瘤的小鼠中,用新型异源 TEM1 疫苗联合 RT 和抗程序性死亡配体 1(PD-L1)抗体或这些疗法的组合进行治疗,随后评估辐照和远隔肿瘤的肿瘤生长情况。通过 CD31 染色和多普勒超声成像评估肿瘤血液灌注的分析。通过流式细胞术、ELISpot 测定和过继细胞转移(ACT)实验分析外周和肿瘤浸润免疫细胞的免疫表型和功能分析。

结果

我们证明,与单一治疗相比,将 RT 添加到异源 TEM1 疫苗接种中可降低 CT26 和 TC1 辐照和远隔远处肿瘤的进展。从机制上讲,RT 增加了内皮细胞上的主要组织相容性复合物 I 类分子(MHCI)表达,并改善了抗 TEM1 T 细胞对内皮的免疫识别,随后通过降低微血管密度和肿瘤血液灌注来测量严重的血管损伤。异源 TEM1 疫苗和 RT 联合治疗增强了肿瘤相关抗原(TAA)交叉呈递(即抗-gp70),并增强了 CT26 肿瘤中的程序性死亡蛋白 1(PD-1)/PD-L1 信号传导。阻断 PD-1/PD-L1 轴与双重治疗相结合进一步增加了抗肿瘤作用和 gp70 特异性免疫反应。ACT 实验表明,抗-gp70 T 细胞是联合治疗抗肿瘤作用所必需的。

结论

我们的研究结果描述了异源 TEM1 疫苗接种和 RT 之间的新型合作机制,强调了 TAA 交叉呈递在有效抗肿瘤策略中的关键作用。此外,我们为将异源 TEM1 疫苗接种和 RT 作为免疫检查点阻断的附加物作为三重联合治疗纳入早期临床试验提供了依据。

https://cdn.ncbi.nlm.nih.gov/pmc/blobs/21ea/7875275/33ab36fbd41b/jitc-2020-001636f07.jpg
https://cdn.ncbi.nlm.nih.gov/pmc/blobs/21ea/7875275/c9666c82dbc2/jitc-2020-001636f01.jpg
https://cdn.ncbi.nlm.nih.gov/pmc/blobs/21ea/7875275/7a76a2cfe379/jitc-2020-001636f02.jpg
https://cdn.ncbi.nlm.nih.gov/pmc/blobs/21ea/7875275/72fa0bb4db7d/jitc-2020-001636f03.jpg
https://cdn.ncbi.nlm.nih.gov/pmc/blobs/21ea/7875275/eb0c6bc96518/jitc-2020-001636f04.jpg
https://cdn.ncbi.nlm.nih.gov/pmc/blobs/21ea/7875275/12ba9bb90473/jitc-2020-001636f05.jpg
https://cdn.ncbi.nlm.nih.gov/pmc/blobs/21ea/7875275/b2f2b6c0565f/jitc-2020-001636f06.jpg
https://cdn.ncbi.nlm.nih.gov/pmc/blobs/21ea/7875275/33ab36fbd41b/jitc-2020-001636f07.jpg
https://cdn.ncbi.nlm.nih.gov/pmc/blobs/21ea/7875275/c9666c82dbc2/jitc-2020-001636f01.jpg
https://cdn.ncbi.nlm.nih.gov/pmc/blobs/21ea/7875275/7a76a2cfe379/jitc-2020-001636f02.jpg
https://cdn.ncbi.nlm.nih.gov/pmc/blobs/21ea/7875275/72fa0bb4db7d/jitc-2020-001636f03.jpg
https://cdn.ncbi.nlm.nih.gov/pmc/blobs/21ea/7875275/eb0c6bc96518/jitc-2020-001636f04.jpg
https://cdn.ncbi.nlm.nih.gov/pmc/blobs/21ea/7875275/12ba9bb90473/jitc-2020-001636f05.jpg
https://cdn.ncbi.nlm.nih.gov/pmc/blobs/21ea/7875275/b2f2b6c0565f/jitc-2020-001636f06.jpg
https://cdn.ncbi.nlm.nih.gov/pmc/blobs/21ea/7875275/33ab36fbd41b/jitc-2020-001636f07.jpg

相似文献

1
Combination of vasculature targeting, hypofractionated radiotherapy, and immune checkpoint inhibitor elicits potent antitumor immune response and blocks tumor progression.联合血管靶向、低分割放疗和免疫检查点抑制剂可引发强烈的抗肿瘤免疫反应并阻断肿瘤进展。
J Immunother Cancer. 2021 Feb;9(2). doi: 10.1136/jitc-2020-001636.
2
In situ immunogenic clearance induced by a combination of photodynamic therapy and rho-kinase inhibition sensitizes immune checkpoint blockade response to elicit systemic antitumor immunity against intraocular melanoma and its metastasis.光动力疗法联合 rho 激酶抑制诱导的原位免疫清除增强免疫检查点阻断反应,引发针对眼内黑色素瘤及其转移的系统性抗肿瘤免疫。
J Immunother Cancer. 2021 Jan;9(1). doi: 10.1136/jitc-2020-001481.
3
Differential combination immunotherapy requirements for inflamed (warm) tumors versus T cell excluded (cool) tumors: engage, expand, enable, and evolve.炎症(热)肿瘤与 T 细胞排斥(冷)肿瘤的差异化联合免疫治疗需求:介入、扩增、赋能和进化。
J Immunother Cancer. 2021 Feb;9(2). doi: 10.1136/jitc-2020-001691.
4
Releasing the brakes of tumor immunity with anti-PD-L1 and pushing its accelerator with L19-IL2 cures poorly immunogenic tumors when combined with radiotherapy.用抗 PD-L1 释放肿瘤免疫的刹车,并结合放射治疗用 L19-IL2 推动其加速器,可治愈免疫原性差的肿瘤。
J Immunother Cancer. 2021 Mar;9(3). doi: 10.1136/jitc-2020-001764.
5
Abscopal Effect of Radiotherapy Enhanced with Immune Checkpoint Inhibitors of Triple Negative Breast Cancer in 4T1 Mammary Carcinoma Model.免疫检查点抑制剂增强放疗对 4T1 乳腺癌模型三阴性乳腺癌的远隔效应。
Int J Mol Sci. 2021 Sep 28;22(19):10476. doi: 10.3390/ijms221910476.
6
PD-L1 targeting high-affinity NK (t-haNK) cells induce direct antitumor effects and target suppressive MDSC populations.PD-L1 靶向高亲和力 NK(t-haNK)细胞可诱导直接抗肿瘤作用,并靶向抑制性 MDSC 群体。
J Immunother Cancer. 2020 May;8(1). doi: 10.1136/jitc-2019-000450.
7
Combination of radiation therapy, bempegaldesleukin, and checkpoint blockade eradicates advanced solid tumors and metastases in mice.放疗、贝林妥欧单抗和免疫检查点抑制剂联合治疗可根除小鼠的晚期实体瘤和转移灶。
J Immunother Cancer. 2021 Jun;9(6). doi: 10.1136/jitc-2021-002715.
8
NKTR-214 immunotherapy synergizes with radiotherapy to stimulate systemic CD8 T cell responses capable of curing multi-focal cancer.NKTR-214 免疫疗法与放射疗法协同作用,刺激全身 CD8 T 细胞反应,从而能够治愈多灶性癌症。
J Immunother Cancer. 2020 May;8(1). doi: 10.1136/jitc-2019-000464.
9
immunization of a TLR9 agonist virus-like particle enhances anti-PD1 therapy.TLR9 激动剂病毒样颗粒免疫增强抗 PD-1 治疗。
J Immunother Cancer. 2020 Oct;8(2). doi: 10.1136/jitc-2020-000940.
10
Hypofractionated radiotherapy combined with lenalidomide improves systemic antitumor activity in mouse solid tumor models.低分割放疗联合来那度胺可提高小鼠实体瘤模型中的全身抗肿瘤活性。
Theranostics. 2024 Apr 8;14(6):2573-2588. doi: 10.7150/thno.88864. eCollection 2024.

引用本文的文献

1
Efficacy and safety of radiotherapy combined with immunotherapy and targeted therapy versus immunotherapy plus targeted therapy alone in unresectable hepatocellular carcinoma: a retrospective study.放疗联合免疫治疗与靶向治疗对比单纯免疫治疗加靶向治疗用于不可切除肝细胞癌的疗效与安全性:一项回顾性研究
Front Oncol. 2025 Aug 20;15:1643304. doi: 10.3389/fonc.2025.1643304. eCollection 2025.
2
Pan-cancer analysis identified CD248 as a potential target for multiple tumor types.泛癌分析确定CD248为多种肿瘤类型的潜在靶点。
Front Pharmacol. 2025 Apr 10;16:1554632. doi: 10.3389/fphar.2025.1554632. eCollection 2025.
3

本文引用的文献

1
Ovarian granulosa cell tumor characterization identifies FOXL2 as an immunotherapeutic target.卵巢颗粒细胞瘤的特征分析表明 FOXL2 是免疫治疗的靶点。
JCI Insight. 2020 Aug 20;5(16):136773. doi: 10.1172/jci.insight.136773.
2
Safety and immunogenicity of novel 5T4 viral vectored vaccination regimens in early stage prostate cancer: a phase I clinical trial.新型 5T4 病毒载体疫苗接种方案在早期前列腺癌中的安全性和免疫原性:一项 I 期临床试验。
J Immunother Cancer. 2020 Jun;8(1). doi: 10.1136/jitc-2020-000928.
3
Polymorphonuclear myeloid-derived suppressor cells limit antigen cross-presentation by dendritic cells in cancer.
Chimeric antigen receptor macrophages (CAR-M) sensitize HER2+ solid tumors to PD1 blockade in pre-clinical models.
嵌合抗原受体巨噬细胞(CAR-M)在临床前模型中使HER2阳性实体瘤对PD1阻断敏感。
Nat Commun. 2025 Jan 15;16(1):706. doi: 10.1038/s41467-024-55770-1.
4
Hypofractionated and intensity-modulated radiotherapy combined with systemic therapy in metastatic hepatocellular carcinoma: A case report.转移性肝细胞癌的大分割与调强放疗联合全身治疗:一例报告
World J Clin Oncol. 2024 Oct 24;15(10):1342-1350. doi: 10.5306/wjco.v15.i10.1342.
5
Cold and hot tumors: from molecular mechanisms to targeted therapy.冷肿瘤和热肿瘤:从分子机制到靶向治疗。
Signal Transduct Target Ther. 2024 Oct 18;9(1):274. doi: 10.1038/s41392-024-01979-x.
6
Bidirectional crosstalk between therapeutic cancer vaccines and the tumor microenvironment: Beyond tumor antigens.治疗性癌症疫苗与肿瘤微环境之间的双向串扰:超越肿瘤抗原
Fundam Res. 2022 Mar 26;3(6):1005-1024. doi: 10.1016/j.fmre.2022.03.009. eCollection 2023 Nov.
7
Microwave ablation enhances the systemic immune response in patients with lung cancer.微波消融增强肺癌患者的全身免疫反应。
Oncol Lett. 2024 Jan 18;27(3):106. doi: 10.3892/ol.2024.14239. eCollection 2024 Mar.
8
Screening and Identification of a Prognostic Model of Ovarian Cancer by Combination of Transcriptomic and Proteomic Data.基于转录组学和蛋白质组学数据联合筛选和鉴定卵巢癌的预后模型。
Biomolecules. 2023 Apr 18;13(4):685. doi: 10.3390/biom13040685.
9
Abscopal effect triggered by radiation sequential mono-immunotherapy resulted in a complete remission of PMMR sigmoid colon cancer.辐射序贯单免疫疗法引发的远隔效应导致 PMMR 乙状结肠癌完全缓解。
Front Immunol. 2023 Mar 20;14:1139527. doi: 10.3389/fimmu.2023.1139527. eCollection 2023.
10
Carbon ion irradiation induces DNA damage in melanoma and optimizes the tumor microenvironment based on the cGAS-STING pathway.碳离子辐照通过 cGAS-STING 通路诱导黑色素瘤中的 DNA 损伤并优化肿瘤微环境。
J Cancer Res Clin Oncol. 2023 Aug;149(9):6315-6328. doi: 10.1007/s00432-023-04577-6. Epub 2023 Feb 6.
中性粒细胞髓系来源的抑制性细胞限制了树突状细胞在癌症中的抗原交叉呈递。
JCI Insight. 2020 Aug 6;5(15):138581. doi: 10.1172/jci.insight.138581.
4
NKTR-214 immunotherapy synergizes with radiotherapy to stimulate systemic CD8 T cell responses capable of curing multi-focal cancer.NKTR-214 免疫疗法与放射疗法协同作用,刺激全身 CD8 T 细胞反应,从而能够治愈多灶性癌症。
J Immunother Cancer. 2020 May;8(1). doi: 10.1136/jitc-2019-000464.
5
Combining microenvironment normalization strategies to improve cancer immunotherapy.联合微环境正常化策略以提高癌症免疫治疗效果。
Proc Natl Acad Sci U S A. 2020 Feb 18;117(7):3728-3737. doi: 10.1073/pnas.1919764117. Epub 2020 Feb 3.
6
Gut microbiota modulate dendritic cell antigen presentation and radiotherapy-induced antitumor immune response.肠道微生物群调节树突状细胞抗原呈递和放疗诱导的抗肿瘤免疫反应。
J Clin Invest. 2020 Jan 2;130(1):466-479. doi: 10.1172/JCI124332.
7
Vaccination with synthetic long peptide formulated with CpG in an oil-in-water emulsion induces robust E7-specific CD8 T cell responses and TC-1 tumor eradication.用含有 CpG 的合成长肽与水包油乳剂联合免疫,可诱导强烈的 E7 特异性 CD8 T 细胞应答并清除 TC-1 肿瘤。
BMC Cancer. 2019 Jun 6;19(1):540. doi: 10.1186/s12885-019-5725-y.
8
Tumor-Associated Macrophages as Potential Prognostic Biomarkers of Invasive Breast Cancer.肿瘤相关巨噬细胞作为浸润性乳腺癌潜在的预后生物标志物
J Breast Cancer. 2019 Mar;22(1):38-51. doi: 10.4048/jbc.2019.22.e5.
9
T cell engineered with a novel nanobody-based chimeric antigen receptor against VEGFR2 as a candidate for tumor immunotherapy.基于新型纳米抗体的嵌合抗原受体修饰的 T 细胞作为肿瘤免疫治疗候选物。
IUBMB Life. 2019 Sep;71(9):1259-1267. doi: 10.1002/iub.2019. Epub 2019 Feb 6.
10
A phase I trial of pembrolizumab with hypofractionated radiotherapy in patients with metastatic solid tumours.帕博利珠单抗联合分割放疗治疗转移性实体瘤患者的 I 期临床试验。
Br J Cancer. 2018 Nov;119(10):1200-1207. doi: 10.1038/s41416-018-0281-9. Epub 2018 Oct 15.