Suppr超能文献

用抗 PD-L1 释放肿瘤免疫的刹车,并结合放射治疗用 L19-IL2 推动其加速器,可治愈免疫原性差的肿瘤。

Releasing the brakes of tumor immunity with anti-PD-L1 and pushing its accelerator with L19-IL2 cures poorly immunogenic tumors when combined with radiotherapy.

机构信息

The M-Lab, Department of Precision Medicine, GROW - School for Oncology, Maastricht University, Maastricht, The Netherlands.

Department of Chemistry and Applied Biosciences, Swiss Federal Institute of Technology, Zurich, Switzerland.

出版信息

J Immunother Cancer. 2021 Mar;9(3). doi: 10.1136/jitc-2020-001764.

Abstract

BACKGROUND

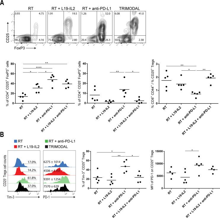
Poorly immunogenic tumors are hardly responsive to immunotherapies such as immune checkpoint blockade (ICB) and are, therefore, a therapeutic challenge. Combination with other immunotherapies and/or immunogenic therapies, such as radiotherapy (RT), could make these tumors more immune responsive. We have previously shown that the immunocytokine L19-IL2 combined with single-dose RT resulted in 75% tumor remission and a 20% curative abscopal effect in the T cell-inflamed C51 colon carcinoma model. This treatment schedule was associated with the upregulation of inhibitory immune checkpoint (IC) molecules on tumor-infiltrating T cells, leading to only tumor growth delay in the poorly immunogenic Lewis lung carcinoma (LLC) model.

METHODS

We aimed to trigger curative therapeutic responses in three tumor models (LLC, C51 and CT26) by "pushing the accelerator" of tumor immunity with L19-IL2 and/or "releasing the brakes" with ICB, such as antibodies directed against cytotoxic T lymphocyte associated protein 4 (CTLA-4), programmed death 1 (PD-1) or its ligand (PD-L1), combined with single-dose RT (10 Gy or 5 Gy). Primary tumor endpoint was defined as time to reach four times the size of tumor volume at start of treatment (4T×SV). Multivariate analysis of 4T×SV was performed using the Cox proportional hazards model comparing each treatment group with controls. Causal involvement of T and natural killer (NK) cells in the anti-tumor effect was assessed by in vivo depletion of T, NK or both cell populations. Immune profiling was performed using flow cytometry on single cell suspensions from spleens, bone marrow, tumors and blood.

RESULTS

Combining RT, anti-PD-L1 and L19-IL2 cured 38% of LLC tumors, which was both CD8 T and NK cell dependent. LLC tumors were resistant to RT +anti-PD-L1 likely explained by the upregulation of other IC molecules and increased T regulatory cell tumor infiltration. RT+L19-IL2 outperformed RT+ICB in C51 tumors; effects were comparable in CT26 tumors. Triple combinations were not superior to RT+L19-IL2 in both these models.

CONCLUSIONS

This study demonstrated that combinatorial strategies rationally designed on biological effects can turn immunotherapy-resistant tumors into immunologically responsive tumors. This hypothesis is currently being tested in the international multicentric randomized phase 2 trial: ImmunoSABR (NCT03705403).

摘要

背景

免疫原性差的肿瘤对免疫疗法(如免疫检查点阻断(ICB))反应不佳,因此是治疗上的挑战。与其他免疫疗法和/或免疫原性疗法(如放射治疗(RT))联合使用,可以使这些肿瘤更具免疫反应性。我们之前已经表明,免疫细胞因子 L19-IL2 与单次剂量 RT 联合使用,可使 T 细胞浸润的 C51 结肠癌细胞模型中 75%的肿瘤消退,并产生 20%的免疫治疗性远隔效应。这种治疗方案与肿瘤浸润 T 细胞上抑制性免疫检查点(IC)分子的上调有关,导致免疫原性差的 Lewis 肺癌(LLC)模型中仅肿瘤生长延迟。

方法

我们旨在通过 L19-IL2 触发肿瘤免疫的“加速”,并通过免疫检查点阻断(如针对细胞毒性 T 淋巴细胞相关蛋白 4(CTLA-4)、程序性死亡 1(PD-1)或其配体(PD-L1)的抗体),联合单次剂量 RT(10 Gy 或 5 Gy),在三种肿瘤模型(LLC、C51 和 CT26)中触发治疗性反应。主要肿瘤终点定义为达到治疗开始时肿瘤体积四倍(4T×SV)的时间。使用 Cox 比例风险模型对 4T×SV 进行多变量分析,将每个治疗组与对照组进行比较。通过体内耗竭 T、NK 或两者的细胞群,评估 T 和自然杀伤(NK)细胞在抗肿瘤作用中的因果关系。使用流式细胞术对来自脾脏、骨髓、肿瘤和血液的单细胞悬液进行免疫分析。

结果

RT、抗 PD-L1 和 L19-IL2 联合治疗可治愈 38%的 LLC 肿瘤,这既依赖于 CD8 T 细胞也依赖于 NK 细胞。LLC 肿瘤对 RT+抗 PD-L1 有抗性,这可能是由于其他 IC 分子的上调和 T 调节细胞肿瘤浸润增加所致。RT+L19-IL2 在 C51 肿瘤中的疗效优于 RT+ICB;在 CT26 肿瘤中效果相当。在这两种模型中,三联疗法并不优于 RT+L19-IL2。

结论

这项研究表明,基于生物学效应合理设计的组合策略可以将免疫治疗抵抗的肿瘤转化为免疫反应性肿瘤。这一假设目前正在国际多中心随机 2 期试验:ImmunoSABR(NCT03705403)中进行测试。

https://cdn.ncbi.nlm.nih.gov/pmc/blobs/a24c/7944996/a005795ad77c/jitc-2020-001764f01.jpg

文献检索

告别复杂PubMed语法,用中文像聊天一样搜索,搜遍4000万医学文献。AI智能推荐,让科研检索更轻松。

立即免费搜索

文件翻译

保留排版,准确专业,支持PDF/Word/PPT等文件格式,支持 12+语言互译。

免费翻译文档

深度研究

AI帮你快速写综述,25分钟生成高质量综述,智能提取关键信息,辅助科研写作。

立即免费体验