Mor Michael, Werbner Michal, Alter Joel, Safra Modi, Chomsky Elad, Lee Jamie C, Hada-Neeman Smadar, Polonsky Ksenia, Nowell Cameron J, Clark Alex E, Roitburd-Berman Anna, Ben-Shalom Noam, Navon Michal, Rafael Dor, Sharim Hila, Kiner Evgeny, Griffis Eric R, Gershoni Jonathan M, Kobiler Oren, Leibel Sandra Lawrynowicz, Zimhony Oren, Carlin Aaron F, Yaari Gur, Dessau Moshe, Gal-Tanamy Meital, Hagin David, Croker Ben A, Freund Natalia T
Sackler Faculty of Medicine, Tel Aviv University, Tel-Aviv, Israel.
Azrieli Faculty of Medicine, Bar Ilan University, Safed, Israel.
PLoS Pathog. 2021 Feb 11;17(2):e1009165. doi: 10.1371/journal.ppat.1009165. eCollection 2021 Feb.
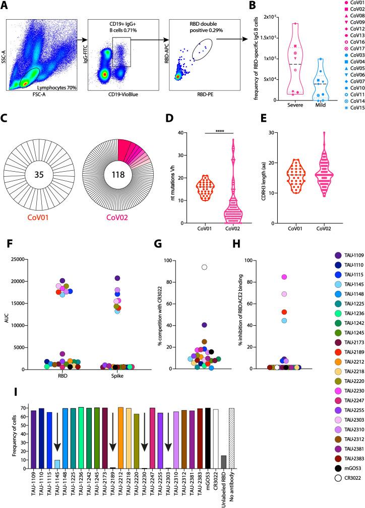
The interactions between antibodies, SARS-CoV-2 and immune cells contribute to the pathogenesis of COVID-19 and protective immunity. To understand the differences between antibody responses in mild versus severe cases of COVID-19, we analyzed the B cell responses in patients 1.5 months post SARS-CoV-2 infection. Severe, and not mild, infection correlated with high titers of IgG against Spike receptor binding domain (RBD) that were capable of ACE2:RBD inhibition. B cell receptor (BCR) sequencing revealed that VH3-53 was enriched during severe infection. Of the 22 antibodies cloned from two severe donors, six exhibited potent neutralization against authentic SARS-CoV-2, and inhibited syncytia formation. Using peptide libraries, competition ELISA and mutagenesis of RBD, we mapped the epitopes of the neutralizing antibodies (nAbs) to three different sites on the Spike. Finally, we used combinations of nAbs targeting different immune-sites to efficiently block SARS-CoV-2 infection. Analysis of 49 healthy BCR repertoires revealed that the nAbs germline VHJH precursors comprise up to 2.7% of all VHJHs. We demonstrate that severe COVID-19 is associated with unique BCR signatures and multi-clonal neutralizing responses that are relatively frequent in the population. Moreover, our data support the use of combination antibody therapy to prevent and treat COVID-19.
抗体、严重急性呼吸综合征冠状病毒2(SARS-CoV-2)与免疫细胞之间的相互作用有助于冠状病毒病2019(COVID-19)的发病机制和保护性免疫。为了解COVID-19轻症与重症病例中抗体反应的差异,我们分析了SARS-CoV-2感染后1.5个月患者的B细胞反应。严重感染而非轻症感染与能够抑制血管紧张素转换酶2(ACE2):刺突受体结合域(RBD)的高滴度抗刺突RBD IgG相关。B细胞受体(BCR)测序显示,VH3-53在严重感染期间富集。从两名重症供体克隆的22种抗体中,有六种对真实的SARS-CoV-2表现出强效中和作用,并抑制了合胞体形成。我们使用肽库、竞争酶联免疫吸附测定(ELISA)和RBD诱变,将中和抗体(nAbs)的表位定位到刺突上的三个不同位点。最后,我们使用靶向不同免疫位点的nAbs组合有效地阻断了SARS-CoV-2感染。对49个健康BCR库的分析显示,nAbs种系VHJH前体占所有VHJHs的比例高达2.7%。我们证明,重症COVID-19与独特的BCR特征和在人群中相对常见的多克隆中和反应相关。此外,我们的数据支持使用联合抗体疗法预防和治疗COVID-19。