Suppr超能文献

酪氨酸激酶抑制剂通过增加 DNA 双链断裂修复来保护唾液腺免受辐射损伤。

Tyrosine kinase inhibitors protect the salivary gland from radiation damage by increasing DNA double-strand break repair.

机构信息

Department of Craniofacial Biology, School of Dental Medicine, University of Colorado Anschutz Medical Campus, Aurora, Colorado, USA.

Department of Cell and Developmental Biology and the Rocky Mountain Taste and Smell Center, School of Medicine, University of Colorado Anschutz Medical Campus, Aurora, Colorado, USA.

出版信息

J Biol Chem. 2021 Jan-Jun;296:100401. doi: 10.1016/j.jbc.2021.100401. Epub 2021 Feb 9.

Abstract

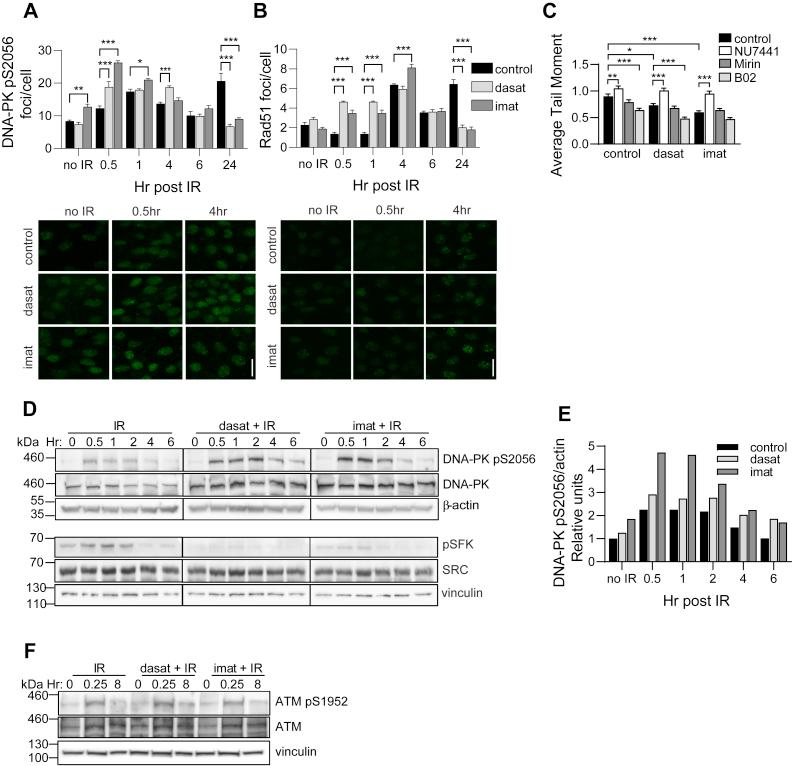
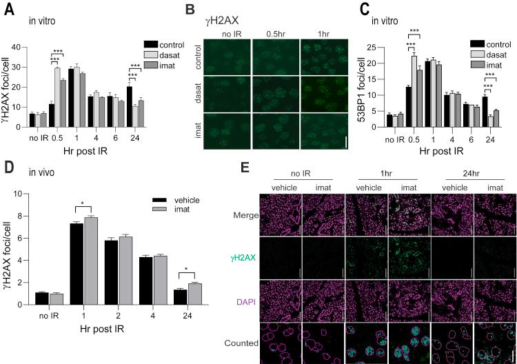
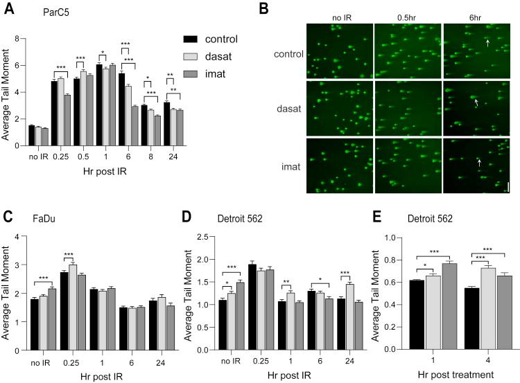
We have previously shown that the tyrosine kinase inhibitors (TKIs) dasatinib and imatinib can protect salivary glands from irradiation (IR) damage without impacting tumor therapy. However, how they induce this protection is unknown. Here we show that TKIs mediate radioprotection by increasing the repair of DNA double-stranded breaks. DNA repair in IR-treated parotid cells, but not oral cancer cells, occurs more rapidly following pretreatment with imatinib or dasatinib and is accompanied by faster formation of DNA damage-induced foci. Similar results were observed in the parotid glands of mice pretreated with imatinib prior to IR, suggesting that TKIs "prime" cells for DNA repair. Mechanistically, we observed that TKIs increased IR-induced activation of DNA-PK, but not ATM. Pretreatment of parotid cells with the DNA-PK inhibitor NU7441 reversed the increase in DNA repair induced by TKIs. Reporter assays specific for homologous recombination (HR) or nonhomologous end joining (NHEJ) verified regulatation of both DNA repair pathways by imatinib. Moreover, TKIs also increased basal and IR-induced expression of genes associated with NHEJ (DNA ligase 4, Artemis, XLF) and HR (Rad50, Rad51 and BRCA1); depletion of DNA ligase 4 or BRCA1 reversed the increase in DNA repair mediated by TKIs. In addition, TKIs increased activation of the ERK survival pathway in parotid cells, and ERK was required for the increased survival of TKI-treated cells. Our studies demonstrate a dual mechanism by which TKIs provide radioprotection of the salivary gland tissues and support exploration of TKIs clinically in head and neck cancer patients undergoing IR therapy.

摘要

我们之前已经表明,酪氨酸激酶抑制剂(TKIs)达沙替尼和伊马替尼可以在不影响肿瘤治疗的情况下保护唾液腺免受辐射(IR)损伤。然而,它们如何诱导这种保护尚不清楚。在这里,我们表明 TKI 通过增加 DNA 双链断裂的修复来介导放射防护。在用伊马替尼或达沙替尼预处理后,IR 处理的腮腺细胞而不是口腔癌细胞中的 DNA 修复更快发生,并且伴随着更快形成 DNA 损伤诱导焦点。在用伊马替尼预处理后再用 IR 处理的小鼠腮腺中观察到类似的结果,表明 TKI“为” DNA 修复“启动”细胞。从机制上讲,我们观察到 TKI 增加了 IR 诱导的 DNA-PK 的激活,但不增加 ATM 的激活。用 DNA-PK 抑制剂 NU7441 预处理腮腺细胞可逆转 TKI 诱导的 DNA 修复增加。针对同源重组(HR)或非同源末端连接(NHEJ)的报告基因分析证实了伊马替尼对两种 DNA 修复途径的调节。此外,TKI 还增加了与 NHEJ(DNA 连接酶 4、Artemis、XLF)和 HR(Rad50、Rad51 和 BRCA1)相关的基因的基础表达和 IR 诱导表达;耗尽 DNA 连接酶 4 或 BRCA1 逆转了 TKI 介导的 DNA 修复增加。此外,TKI 增加了腮腺细胞中 ERK 存活途径的激活,ERK 是 TKI 处理细胞存活增加所必需的。我们的研究表明,TKI 为唾液腺组织提供放射防护有两种机制,并支持在接受 IR 治疗的头颈部癌症患者中临床探索 TKI。

https://cdn.ncbi.nlm.nih.gov/pmc/blobs/1d5f/7973138/4b7cc5668cbe/gr1.jpg

文献AI研究员

20分钟写一篇综述,助力文献阅读效率提升50倍。

立即体验

用中文搜PubMed

大模型驱动的PubMed中文搜索引擎

马上搜索

文档翻译

学术文献翻译模型,支持多种主流文档格式。

立即体验