School of Traditional Chinese Medicine, Capital Medical University, Beijing, 100069, China.
China Military Institute of Chinese Materia, the Fifth Medical Centre, Chinese PLA General Hospital, No. 100 Xisihuan, Beijing, 100039, China.
Cell Commun Signal. 2021 Feb 11;19(1):13. doi: 10.1186/s12964-020-00647-1.
Epimedii Folium (EF) is commonly used for treating bone fractures and joint diseases, but the potential hepatotoxicity of EF limits its clinical application. Our previous study confirms that EF could lead to idiosyncratic drug-induced liver injury (IDILI) and hepatocyte apoptosis, but the mechanism remains unknown. Studies have shown that NLRP3 inflammasome plays an important role in the development of various inflammatory diseases such as IDILI. Specific stimulus-induced NLRP3 inflammasome activation may has been a key strategy for lead to liver injury. Therefore, main compounds derived from EF were chosen to test whether the ingredients in EF could activate the NLRP3 inflammasome and to induce IDILI.
Bone-marrow-derived macrophages (BMDMs) were treated with Icariside I, and then stimulated with inflammasome stimuli and assayed for the production of caspase-1 and interleukin 1β (IL-1β) and the release of lactate dehydrogenase (LDH). Determination of intracellular potassium, ASC oligomerization as well as reactive oxygen species (ROS) production were used to evaluate the stimulative mechanism of Icariside I on inflammasome activation. Mouse models of NLRP3 diseases were used to test whether Icariside I has hepatocyte apoptosis effects and promoted NLRP3 inflammasome activation in vivo.
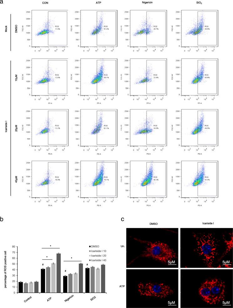
Icariside I specifically enhances NLRP3 inflammasome activation triggered by ATP or nigericin but not SiO2, poly(I:C) or cytosolic LPS. Additionally, Icariside I does not alter the activation of NLRC4 and AIM2 inflammasomes. Mechanically, Icariside I alone does not induce mitochondrial reactive oxygen species (mtROS), which is one of the critical upstream events of NLRP3 inflammasome activation; however, Icariside I increases mtROS production induced by ATP or nigericin but not SiO2. Importantly, Icariside I leads to liver injury and NLRP3 inflammasome activation in an LPS-mediated susceptibility mouse model of IDILI, but the effect of Icariside I is absent in the LPS-mediated mouse model pretreated with MCC950, which is used to mimic knockdown of NLRP3 inflammasome activation.
Our study reveals that Icariside I specifically facilitates ATP or nigericin-induced NLRP3 inflammasome activation and causes idiosyncratic hepatotoxicity. The findings suggest that Icariside I or EF should be avoided in patients with diseases related to ATP or nigericin-induced NLRP3 inflammasome activation, which may be risk factors for IDILI. Video abstract.
淫羊藿被广泛用于治疗骨折和关节疾病,但它的潜在肝毒性限制了其临床应用。我们之前的研究证实,淫羊藿可导致特发性药物性肝损伤(IDILI)和肝细胞凋亡,但具体机制尚不清楚。研究表明,NLRP3 炎性小体在 IDILI 等多种炎症性疾病的发展中起着重要作用。特定刺激诱导的 NLRP3 炎性小体激活可能是导致肝损伤的关键策略。因此,选择淫羊藿中的主要化合物来检测淫羊藿中的成分是否能激活 NLRP3 炎性小体并诱导 IDILI。
骨髓来源的巨噬细胞(BMDMs)用淫羊藿次苷 I 处理,然后用炎性小体刺激物刺激,并检测半胱天冬酶-1 和白细胞介素 1β(IL-1β)的产生以及乳酸脱氢酶(LDH)的释放。通过测定细胞内钾、ASC 寡聚化以及活性氧(ROS)的产生,评估淫羊藿次苷 I 对炎性小体激活的刺激机制。利用 NLRP3 疾病的小鼠模型来检测淫羊藿次苷 I 是否具有肝细胞凋亡作用,并促进体内 NLRP3 炎性小体激活。
淫羊藿次苷 I 特异性增强 ATP 或 Nigericin 触发的 NLRP3 炎性小体激活,但不增强 SiO2、聚(I:C)或胞质 LPS 触发的激活。此外,淫羊藿次苷 I 不改变 NLRC4 和 AIM2 炎性小体的激活。在机制上,淫羊藿次苷 I 本身不会诱导 NLRP3 炎性小体激活的关键上游事件之一——线粒体活性氧(mtROS);然而,淫羊藿次苷 I 会增加 ATP 或 Nigericin 诱导的 mtROS 产生,但不会增加 SiO2 诱导的 mtROS 产生。重要的是,淫羊藿次苷 I 在 LPS 介导的 IDILI 易感小鼠模型中导致肝损伤和 NLRP3 炎性小体激活,但在 LPS 介导的用 MCC950 预处理的小鼠模型中,淫羊藿次苷 I 的作用缺失,MCC950 用于模拟 NLRP3 炎性小体激活的敲低。
我们的研究揭示,淫羊藿次苷 I 特异性促进 ATP 或 Nigericin 诱导的 NLRP3 炎性小体激活,并导致特发性肝毒性。研究结果表明,淫羊藿或淫羊藿中的成分应避免用于与 ATP 或 Nigericin 诱导的 NLRP3 炎性小体激活相关的疾病患者,这可能是 IDILI 的危险因素。视频摘要。