Suppr超能文献

m A 在透明细胞肾细胞癌中的修饰模式和肿瘤免疫全景。

mA modification patterns and tumor immune landscape in clear cell renal carcinoma.

机构信息

Department of Urology, Minimally Invasive Surgery Center, The First Affiliated Hospital of Guangzhou Medical University, and Guangdong Key Laboratory of Urology, Guangzhou, Guangdong, China.

Department of Urology, Minimally Invasive Surgery Center, The First Affiliated Hospital of Guangzhou Medical University, and Guangdong Key Laboratory of Urology, Guangzhou, Guangdong, China

出版信息

J Immunother Cancer. 2021 Feb;9(2). doi: 10.1136/jitc-2020-001646.

Abstract

BACKGROUND

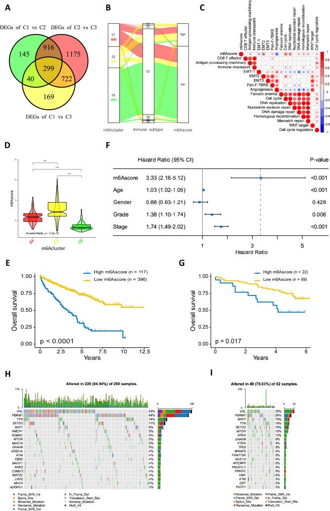
Recent studies have focused on the correlation between N6-methyladenosine (mA) modification and specific tumor-infiltrating immune cells. However, the potential roles of mA modification in the tumor immune landscape remain elusive.

METHODS

We comprehensively evaluated the mA modification patterns and tumor immune landscape of 513 clear cell renal cell carcinoma (ccRCC) patients, and correlated the mA modification patterns with the immune landscape. The m6Ascore was established using principal component analysis. Multivariate Cox regression analysis was performed to evaluate the prognostic value of the m6Ascore.

RESULTS

We identified three m6Aclusters-characterized by differences in Th17 signature, extent of intratumor heterogeneity, overall cell proliferation, aneuploidy, expression of immunomodulatory genes, overall somatic copy number alterations, and prognosis. The m6Ascore was established to quantify the mA modification pattern of individual ccRCC patients. Further analyses revealed that the m6Ascore was an independent prognostic factor of ccRCC. Finally, we verified the prognostic value of the m6Ascore in the programmed cell death protein 1 (PD-1) blockade therapy of patients with advanced ccRCC.

CONCLUSIONS

This study demonstrated the correlation between mA modification and the tumor immune landscape in ccRCC. The comprehensive evaluation of mA modification patterns in individual ccRCC patients enhances our understanding of the tumor immune landscape and provides a new approach toward new and improved immunotherapeutic strategies for ccRCC patients.

摘要

背景

最近的研究集中在 N6-甲基腺苷(mA)修饰与特定肿瘤浸润免疫细胞之间的相关性上。然而,mA 修饰在肿瘤免疫景观中的潜在作用仍不清楚。

方法

我们全面评估了 513 例透明细胞肾细胞癌(ccRCC)患者的 mA 修饰模式和肿瘤免疫景观,并将 mA 修饰模式与免疫景观相关联。使用主成分分析建立 m6A 评分。进行多变量 Cox 回归分析以评估 m6A 评分的预后价值。

结果

我们确定了三个 m6A 簇-其特征在于 Th17 特征、肿瘤内异质性程度、整体细胞增殖、非整倍性、免疫调节基因表达、整体体细胞拷贝数改变和预后的差异。建立 m6A 评分来量化个体 ccRCC 患者的 mA 修饰模式。进一步的分析表明,m6A 评分是 ccRCC 的独立预后因素。最后,我们验证了 m6A 评分在晚期 ccRCC 患者接受程序性细胞死亡蛋白 1(PD-1)阻断治疗中的预后价值。

结论

本研究表明 mA 修饰与 ccRCC 中的肿瘤免疫景观之间存在相关性。对个体 ccRCC 患者 mA 修饰模式的全面评估增强了我们对肿瘤免疫景观的理解,并为 ccRCC 患者的新的和改进的免疫治疗策略提供了一种新方法。

https://cdn.ncbi.nlm.nih.gov/pmc/blobs/7732/7880120/04415353c86b/jitc-2020-001646f01.jpg

文献检索

告别复杂PubMed语法,用中文像聊天一样搜索,搜遍4000万医学文献。AI智能推荐,让科研检索更轻松。

立即免费搜索

文件翻译

保留排版,准确专业,支持PDF/Word/PPT等文件格式,支持 12+语言互译。

免费翻译文档

深度研究

AI帮你快速写综述,25分钟生成高质量综述,智能提取关键信息,辅助科研写作。

立即免费体验