Department of Pathology and Immunology, University of Geneva, Geneva, Switzerland.
Research Division of Immunology, Departments of Biomedical Sciences and Medicine, Samuel Oschin Comprehensive Cancer Institute, Cedars-Sinai Medical Center, Los Angeles, CA, USA.
Nat Commun. 2021 Feb 12;12(1):1009. doi: 10.1038/s41467-021-21109-3.
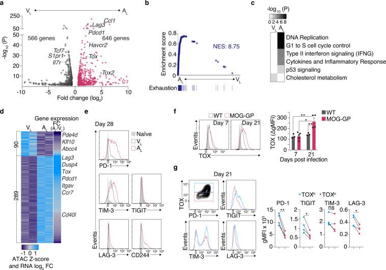
Self-reactive CD8 T cells are important mediators of progressive tissue damage in autoimmune diseases, but the molecular program underlying these cells' functional adaptation is unclear. Here we characterize the transcriptional and epigenetic landscape of self-reactive CD8 T cells in a mouse model of protracted central nervous system (CNS) autoimmunity and compare it to populations of CNS-resident memory CD8 T cells emerging from acute viral infection. We find that autoimmune CD8 T cells persisting at sites of self-antigen exhibit characteristic transcriptional regulation together with distinct epigenetic remodeling. This self-reactive CD8 T cell fate depends on the transcriptional regulation by the DNA-binding HMG-box protein TOX which remodels more than 400 genomic regions including loci such as Tcf7, which is central to stemness of CD8 T cells. Continuous exposure to CNS self-antigen sustains TOX levels in self-reactive CD8 T cells, whereas genetic ablation of TOX in CD8 T cells results in shortened persistence of self-reactive CD8 T cells in the inflamed CNS. Our study establishes and characterizes the genetic differentiation program enabling chronic T cell-driven immunopathology in CNS autoimmunity.
自身反应性 CD8 T 细胞是自身免疫性疾病中进行性组织损伤的重要介质,但这些细胞功能适应性的分子程序尚不清楚。在这里,我们在慢性中枢神经系统(CNS)自身免疫的小鼠模型中描述了自身反应性 CD8 T 细胞的转录组和表观遗传景观,并将其与急性病毒感染后出现的中枢神经系统驻留记忆 CD8 T 细胞群体进行了比较。我们发现,在自身抗原部位持续存在的自身反应性 CD8 T 细胞表现出特征性的转录调控,同时伴有明显的表观遗传重塑。这种自身反应性 CD8 T 细胞命运取决于 DNA 结合 HMG 盒蛋白 TOX 的转录调控,该蛋白重塑了超过 400 个基因组区域,包括 Tcf7 等对 CD8 T 细胞干性至关重要的基因座。持续暴露于 CNS 自身抗原中维持自身反应性 CD8 T 细胞中的 TOX 水平,而在 CD8 T 细胞中基因敲除 TOX 会导致自身反应性 CD8 T 细胞在炎症性 CNS 中的持续时间缩短。我们的研究确立并描述了使中枢神经系统自身免疫中慢性 T 细胞驱动的免疫病理学发生的遗传分化程序。