Immunology and Diabetes Unit, St. Vincent's Institute, Fitzroy, VIC 3065, Australia.
Department of Medicine, St. Vincent's Hospital, University of Melbourne, Fitzroy, VIC 3065, Australia.
Proc Natl Acad Sci U S A. 2024 Feb 6;121(6):e2315419121. doi: 10.1073/pnas.2315419121. Epub 2024 Jan 29.
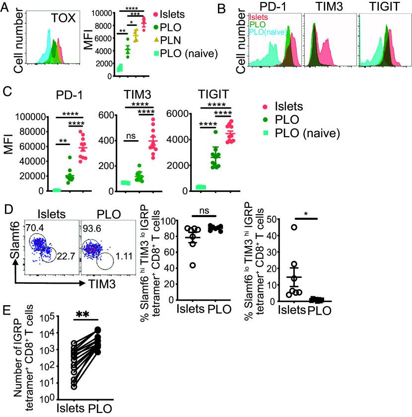
Persistent antigen exposure results in the differentiation of functionally impaired, also termed exhausted, T cells which are maintained by a distinct population of precursors of exhausted T (T) cells. T cell exhaustion is well studied in the context of chronic viral infections and cancer, but it is unclear whether and how antigen-driven T cell exhaustion controls progression of autoimmune diabetes and whether this process can be harnessed to prevent diabetes. Using nonobese diabetic (NOD) mice, we show that some CD8+ T cells specific for the islet antigen, islet-specific glucose-6-phosphatase catalytic subunit-related protein (IGRP) displayed terminal exhaustion characteristics within pancreatic islets but were maintained in the T cell state in peripheral lymphoid organs (PLO). More IGRP-specific T cells resided in the PLO than in islets. To examine the impact of extraislet antigen exposure on T cell exhaustion in diabetes, we generated transgenic NOD mice with inducible IGRP expression in peripheral antigen-presenting cells. Antigen exposure in the extraislet environment induced severely exhausted IGRP-specific T cells with reduced ability to produce interferon (IFN)γ, which protected these mice from diabetes. Our data demonstrate that T cell exhaustion induced by delivery of antigen can be harnessed to prevent autoimmune diabetes.
持续的抗原暴露导致功能受损的 T 细胞(也称为耗竭 T 细胞)分化,这些细胞由耗竭 T 细胞(T)细胞前体的独特群体维持。T 细胞耗竭在慢性病毒感染和癌症的背景下得到了很好的研究,但尚不清楚抗原驱动的 T 细胞耗竭是否以及如何控制自身免疫性糖尿病的进展,以及是否可以利用这一过程来预防糖尿病。使用非肥胖型糖尿病(NOD)小鼠,我们表明,针对胰岛抗原胰岛特异性葡萄糖-6-磷酸酶催化亚基相关蛋白(IGRP)的一些 CD8+T 细胞在胰岛内表现出终末耗竭特征,但在周围淋巴器官(PLO)中仍保持 T 细胞状态。在 PLO 中存在比胰岛中更多的 IGRP 特异性 T 细胞。为了研究胰岛外抗原暴露对糖尿病中 T 细胞耗竭的影响,我们生成了在周围抗原呈递细胞中可诱导表达 IGRP 的转基因 NOD 小鼠。在胰岛外环境中的抗原暴露诱导了严重耗竭的 IGRP 特异性 T 细胞,其产生干扰素(IFN)γ的能力降低,从而保护这些小鼠免受糖尿病的侵害。我们的数据表明,通过抗原传递诱导的 T 细胞耗竭可用于预防自身免疫性糖尿病。