• 文献检索
  • 文档翻译
  • 深度研究
  • 学术资讯
  • Suppr Zotero 插件Zotero 插件
  • 邀请有礼
  • 套餐&价格
  • 历史记录
应用&插件
Suppr Zotero 插件Zotero 插件浏览器插件Mac 客户端Windows 客户端微信小程序
定价
高级版会员购买积分包购买API积分包
服务
文献检索文档翻译深度研究API 文档MCP 服务
关于我们
关于 Suppr公司介绍联系我们用户协议隐私条款
关注我们

Suppr 超能文献

核心技术专利:CN118964589B侵权必究
粤ICP备2023148730 号-1Suppr @ 2026

文献检索

告别复杂PubMed语法,用中文像聊天一样搜索,搜遍4000万医学文献。AI智能推荐,让科研检索更轻松。

立即免费搜索

文件翻译

保留排版,准确专业,支持PDF/Word/PPT等文件格式,支持 12+语言互译。

免费翻译文档

深度研究

AI帮你快速写综述,25分钟生成高质量综述,智能提取关键信息,辅助科研写作。

立即免费体验

FGFR3缺失通过对弱致病性CD117阳性白血病干细胞样细胞进行编程来延迟急性髓系白血病的发生。

Loss of FGFR3 Delays Acute Myeloid Leukemogenesis by Programming Weakly Pathogenic CD117-Positive Leukemia Stem-Like Cells.

作者信息

Guo Chen, Ran Qiuju, Sun Chun, Zhou Tingting, Yang Xi, Zhang Jizhou, Pang Shifeng, Xiao Yechen

机构信息

Department of Biotechnology, Guangdong Medical University, Dongguan, China.

Department of Biochemistry and Molecular Biology, College of Basic Medical Science, Jilin University, Changchun, China.

出版信息

Front Pharmacol. 2021 Jan 29;11:632809. doi: 10.3389/fphar.2020.632809. eCollection 2020.

DOI:10.3389/fphar.2020.632809
PMID:33584313
原文链接:https://pmc.ncbi.nlm.nih.gov/articles/PMC7879375/
Abstract

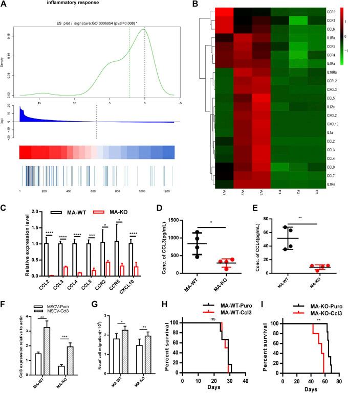
Chemotherapeutic patients with leukemia often relapse and produce drug resistance due to the existence of leukemia stem cells (LSCs). Fibroblast growth factor receptor 3 (FGFR3) signaling mediates the drug resistance of LSCs in chronic myeloid leukemia (CML). However, the function of FGFR3 in acute myeloid leukemia (AML) is less understood. Here, we identified that the loss of FGFR3 reprograms MLL-AF9 (MA)-driven murine AML cells into weakly pathogenic CD117-positive leukemia stem-like cells by activating the FGFR1-ERG signaling pathway. FGFR3 deletion significantly inhibits AML cells engraftment and extends the survival time of leukemic mice. FGFR3 deletion sharply decreased the expression of chemokines and the prolonged survival time in mice receiving FGFR3-deficient MA cells could be neutralized by overexpression of CCL3. Here we firstly found that FGFR3 had a novel regulatory mechanism for the stemness of LSCs in AML, and provided a promising anti-leukemia approach by interrupting FGFR3.

摘要

由于白血病干细胞(LSC)的存在,白血病化疗患者常出现复发并产生耐药性。成纤维细胞生长因子受体3(FGFR3)信号传导介导慢性粒细胞白血病(CML)中LSC的耐药性。然而,FGFR3在急性髓系白血病(AML)中的功能尚不清楚。在此,我们发现FGFR3的缺失通过激活FGFR1-ERG信号通路,将MLL-AF9(MA)驱动的小鼠AML细胞重编程为低致病性CD117阳性白血病干细胞样细胞。FGFR3缺失显著抑制AML细胞植入,并延长白血病小鼠的生存时间。FGFR3缺失显著降低趋化因子的表达,并且通过CCL3的过表达可以中和接受FGFR3缺陷型MA细胞的小鼠延长的生存时间。在此,我们首次发现FGFR3对AML中LSC的干性具有新的调控机制,并通过阻断FGFR3提供了一种有前景的抗白血病方法。

https://cdn.ncbi.nlm.nih.gov/pmc/blobs/be6c/7879375/e5f7dd4aca13/fphar-11-632809-g007.jpg
https://cdn.ncbi.nlm.nih.gov/pmc/blobs/be6c/7879375/ada0fa034000/fphar-11-632809-g001.jpg
https://cdn.ncbi.nlm.nih.gov/pmc/blobs/be6c/7879375/5a18450e7f6e/fphar-11-632809-g002.jpg
https://cdn.ncbi.nlm.nih.gov/pmc/blobs/be6c/7879375/c89bbbcaa782/fphar-11-632809-g003.jpg
https://cdn.ncbi.nlm.nih.gov/pmc/blobs/be6c/7879375/6de1bfe60a11/fphar-11-632809-g004.jpg
https://cdn.ncbi.nlm.nih.gov/pmc/blobs/be6c/7879375/dc0b5fff9f27/fphar-11-632809-g005.jpg
https://cdn.ncbi.nlm.nih.gov/pmc/blobs/be6c/7879375/7d1e55cfb663/fphar-11-632809-g006.jpg
https://cdn.ncbi.nlm.nih.gov/pmc/blobs/be6c/7879375/e5f7dd4aca13/fphar-11-632809-g007.jpg
https://cdn.ncbi.nlm.nih.gov/pmc/blobs/be6c/7879375/ada0fa034000/fphar-11-632809-g001.jpg
https://cdn.ncbi.nlm.nih.gov/pmc/blobs/be6c/7879375/5a18450e7f6e/fphar-11-632809-g002.jpg
https://cdn.ncbi.nlm.nih.gov/pmc/blobs/be6c/7879375/c89bbbcaa782/fphar-11-632809-g003.jpg
https://cdn.ncbi.nlm.nih.gov/pmc/blobs/be6c/7879375/6de1bfe60a11/fphar-11-632809-g004.jpg
https://cdn.ncbi.nlm.nih.gov/pmc/blobs/be6c/7879375/dc0b5fff9f27/fphar-11-632809-g005.jpg
https://cdn.ncbi.nlm.nih.gov/pmc/blobs/be6c/7879375/7d1e55cfb663/fphar-11-632809-g006.jpg
https://cdn.ncbi.nlm.nih.gov/pmc/blobs/be6c/7879375/e5f7dd4aca13/fphar-11-632809-g007.jpg

相似文献

1
Loss of FGFR3 Delays Acute Myeloid Leukemogenesis by Programming Weakly Pathogenic CD117-Positive Leukemia Stem-Like Cells.FGFR3缺失通过对弱致病性CD117阳性白血病干细胞样细胞进行编程来延迟急性髓系白血病的发生。
Front Pharmacol. 2021 Jan 29;11:632809. doi: 10.3389/fphar.2020.632809. eCollection 2020.
2
Atg5-dependent autophagy contributes to the development of acute myeloid leukemia in an MLL-AF9-driven mouse model.在MLL-AF9驱动的小鼠模型中,依赖Atg5的自噬促进急性髓系白血病的发展。
Cell Death Dis. 2016 Sep 8;7(9):e2361. doi: 10.1038/cddis.2016.264.
3
All-trans retinoic acid enhances, and a pan-RAR antagonist counteracts, the stem cell promoting activity of EVI1 in acute myeloid leukemia.全反式维甲酸增强了 EVI1 在急性髓系白血病中的干细胞促进活性,而 pan-RAR 拮抗剂则与之相反。
Cell Death Dis. 2019 Dec 10;10(12):944. doi: 10.1038/s41419-019-2172-2.
4
Phosphoinositide-dependent kinase 1 regulates leukemia stem cell maintenance in MLL-AF9-induced murine acute myeloid leukemia.磷脂酰肌醇依赖性激酶1调节MLL-AF9诱导的小鼠急性髓性白血病中白血病干细胞的维持。
Biochem Biophys Res Commun. 2015 Apr 17;459(4):692-8. doi: 10.1016/j.bbrc.2015.03.007. Epub 2015 Mar 11.
5
[Expression of a tumor related gene fgfr3 mRNA in leukemic cells and its clinical significance].[肿瘤相关基因fgfr3 mRNA在白血病细胞中的表达及其临床意义]
Zhongguo Shi Yan Xue Ye Xue Za Zhi. 2008 Aug;16(4):738-41.
6
Transient potential receptor melastatin-2 (Trpm2) does not influence murine MLL-AF9-driven AML leukemogenesis or in vitro response to chemotherapy.瞬时电位受体褪黑素2(Trpm2)不影响小鼠MLL - AF9驱动的急性髓系白血病(AML)白血病发生或体外化疗反应。
Exp Hematol. 2016 Jul;44(7):596-602.e3. doi: 10.1016/j.exphem.2016.03.006. Epub 2016 Mar 24.
7
Mutated Ptpn11 alters leukemic stem cell frequency and reduces the sensitivity of acute myeloid leukemia cells to Mcl1 inhibition.突变的Ptpn11改变白血病干细胞频率,并降低急性髓系白血病细胞对Mcl1抑制的敏感性。
Leukemia. 2015 Jun;29(6):1290-300. doi: 10.1038/leu.2015.18. Epub 2015 Feb 4.
8
PBX3 is essential for leukemia stem cell maintenance in MLL-rearranged leukemia. PBX3 对于 MLL 重排白血病中的白血病干细胞维持是必需的。
Int J Cancer. 2017 Jul 15;141(2):324-335. doi: 10.1002/ijc.30739. Epub 2017 May 8.
9
Acute myeloid leukemia stem cell markers in prognosis and targeted therapy: potential impact of BMI-1, TIM-3 and CLL-1.急性髓系白血病干细胞标志物在预后及靶向治疗中的作用:BMI-1、TIM-3和CLL-1的潜在影响
Oncotarget. 2016 Sep 6;7(36):57811-57820. doi: 10.18632/oncotarget.11063.
10
[Progress in the studies of acute myelogenous leukemia stem cell].[急性髓系白血病干细胞的研究进展]
Zhongguo Shi Yan Xue Ye Xue Za Zhi. 2003 Oct;11(5):549-52.

引用本文的文献

1
Germline Variant Burden Warrants Universal Genetic Testing in Pediatric Myeloid Leukemia.种系变异负荷表明小儿髓系白血病需进行普遍基因检测。
medRxiv. 2025 Jul 30:2025.07.29.25332166. doi: 10.1101/2025.07.29.25332166.
2
Production of recombinant human long-acting IL-18 binding protein: inhibitory effect on ulcerative colitis in mice.重组人长效白细胞介素-18 结合蛋白的生产:对小鼠溃疡性结肠炎的抑制作用。
Appl Microbiol Biotechnol. 2023 Dec;107(23):7135-7150. doi: 10.1007/s00253-023-12806-8. Epub 2023 Sep 28.
3
targeting miR-181a mimic and saRNA overcome imatinib resistance in BCR-ABL1-independent chronic myeloid leukemia by suppressing leukemia stem cell regeneration.

本文引用的文献

1
Loss of FGFR3 Accelerates Bone Marrow Suppression-Induced Hematopoietic Stem and Progenitor Cell Expansion by Activating FGFR1-ELK1-Cyclin D1 Signaling.成纤维细胞生长因子受体 3 的缺失通过激活 FGFR1-ELK1-Cyclin D1 信号通路加速骨髓抑制诱导的造血干细胞和祖细胞扩增。
Transplant Cell Ther. 2021 Jan;27(1):45.e1-45.e10. doi: 10.1016/j.bbmt.2020.09.019. Epub 2020 Sep 20.
2
PBX homeobox 1 enhances hair follicle mesenchymal stem cell proliferation and reprogramming through activation of the AKT/glycogen synthase kinase signaling pathway and suppression of apoptosis. PBX 同源盒 1 通过激活 AKT/糖原合酶激酶信号通路和抑制细胞凋亡来增强毛囊间充质干细胞的增殖和重编程。
Stem Cell Res Ther. 2019 Aug 23;10(1):268. doi: 10.1186/s13287-019-1382-y.
3
靶向miR-181a模拟物和saRNA通过抑制白血病干细胞再生克服非BCR-ABL1依赖型慢性髓性白血病中的伊马替尼耐药性。
Mol Ther Nucleic Acids. 2023 May 4;32:729-742. doi: 10.1016/j.omtn.2023.04.026. eCollection 2023 Jun 13.
Targeting Tyrosine Kinases in Acute Myeloid Leukemia: Why, Who and How?靶向治疗急性髓系白血病的酪氨酸激酶:为何、针对谁及如何治疗?
Int J Mol Sci. 2019 Jul 12;20(14):3429. doi: 10.3390/ijms20143429.
4
Effect of co-culture with Tetragenococcus halophilus on the physiological characterization and transcription profiling of Zygosaccharomyces rouxii.植物乳杆菌共培养对鲁氏酵母生理特性及转录谱的影响。
Food Res Int. 2019 Jul;121:348-358. doi: 10.1016/j.foodres.2019.03.053. Epub 2019 Mar 26.
5
Downregulation of Sustains the NF-B Pathway by Targeting during the Progression of Colorectal Cancer.Sustained NF-B Pathway by Downregulation of during the Progression of Colorectal Cancer.
Clin Cancer Res. 2017 Nov 15;23(22):7108-7118. doi: 10.1158/1078-0432.CCR-17-0747. Epub 2017 Sep 14.
6
The endothelial transcription factor ERG mediates Angiopoietin-1-dependent control of Notch signalling and vascular stability.内皮转录因子 ERG 通过血管生成素-1 依赖性调控 Notch 信号通路和血管稳定性。
Nat Commun. 2017 Jul 11;8:16002. doi: 10.1038/ncomms16002.
7
Haematopoietic stem and progenitor cells from human pluripotent stem cells.源自人类多能干细胞的造血干细胞和祖细胞。
Nature. 2017 May 25;545(7655):432-438. doi: 10.1038/nature22370. Epub 2017 May 17.
8
Transcription factors regulate GPR91-mediated expression of VEGF in hypoxia-induced retinopathy.转录因子调节低氧诱导性视网膜病变中 GPR91 介导的 VEGF 表达。
Sci Rep. 2017 Apr 4;7:45807. doi: 10.1038/srep45807.
9
Targeting acute myeloid leukemia stem cell signaling by natural products.天然产物靶向急性髓系白血病干细胞信号通路
Mol Cancer. 2017 Jan 30;16(1):13. doi: 10.1186/s12943-016-0571-x.
10
The Hematopoietic Transcription Factors RUNX1 and ERG Prevent AML1-ETO Oncogene Overexpression and Onset of the Apoptosis Program in t(8;21) AMLs.造血转录因子RUNX1和ERG可防止t(8;21)急性髓系白血病(AML)中AML1-ETO致癌基因的过度表达及凋亡程序的启动。
Cell Rep. 2016 Nov 15;17(8):2087-2100. doi: 10.1016/j.celrep.2016.08.082.