• 文献检索
  • 文档翻译
  • 深度研究
  • 学术资讯
  • Suppr Zotero 插件Zotero 插件
  • 邀请有礼
  • 套餐&价格
  • 历史记录
应用&插件
Suppr Zotero 插件Zotero 插件浏览器插件Mac 客户端Windows 客户端微信小程序
定价
高级版会员购买积分包购买API积分包
服务
文献检索文档翻译深度研究API 文档MCP 服务
关于我们
关于 Suppr公司介绍联系我们用户协议隐私条款
关注我们

Suppr 超能文献

核心技术专利:CN118964589B侵权必究
粤ICP备2023148730 号-1Suppr @ 2026

文献检索

告别复杂PubMed语法,用中文像聊天一样搜索,搜遍4000万医学文献。AI智能推荐,让科研检索更轻松。

立即免费搜索

文件翻译

保留排版,准确专业,支持PDF/Word/PPT等文件格式,支持 12+语言互译。

免费翻译文档

深度研究

AI帮你快速写综述,25分钟生成高质量综述,智能提取关键信息,辅助科研写作。

立即免费体验

PBX 同源盒 1 通过激活 AKT/糖原合酶激酶信号通路和抑制细胞凋亡来增强毛囊间充质干细胞的增殖和重编程。

PBX homeobox 1 enhances hair follicle mesenchymal stem cell proliferation and reprogramming through activation of the AKT/glycogen synthase kinase signaling pathway and suppression of apoptosis.

机构信息

The Key Laboratory of Pathobiology, Ministry of Education, Department of Pathology, College of Basic Medical Sciences, Jilin University, 126 Xinmin Avenue, Changchun, 130021, China.

Department of Ophthalmology, The Second Hospital of Jilin University, Changchun, 130021, China.

出版信息

Stem Cell Res Ther. 2019 Aug 23;10(1):268. doi: 10.1186/s13287-019-1382-y.

DOI:10.1186/s13287-019-1382-y
PMID:31443676
原文链接:https://pmc.ncbi.nlm.nih.gov/articles/PMC6708256/
Abstract

BACKGROUND

PBX homeobox 1 (PBX1) is involved in the maintenance of the pluripotency of human embryonic and hematopoietic stem cells; however, the effects of PBX1 in the self-renewal and reprogramming of hair follicle mesenchymal stem cells (HF-MSCs) are unclear. The AKT/glycogen synthase kinase (GSK) 3β pathway regulates cell metabolism, proliferation, apoptosis, and reprogramming, and p16 and p21, which act downstream of this pathway, regulate cell proliferation, cell cycle, and apoptosis induced by reprogramming. Here, we aimed to elucidate the roles of PBX1 in regulating the proliferation and reprogramming of HF-MSCs.

METHODS

A lentiviral vector designed to carry the PBX1 sequence or PBX1 short hairpin RNA sequence was used to overexpress or knock down PBX1. The roles of PBX1 in proliferation and apoptosis were investigated by flow cytometry. Real-time polymerase chain reaction was performed to evaluate pluripotent gene expression. Dual-luciferase reporter assays were performed to examine the transcriptional activity of the NANOG promoter. Western blotting was performed to identify the molecules downstream of PBX1 involved in proliferation and reprogramming. Caspase3 activity was detected to assess HF-MSC reprogramming. The phosphatidylinositol 3-kinase/AKT inhibitor LY294002 was used to inhibit the phosphorylation and activity of AKT.

RESULTS

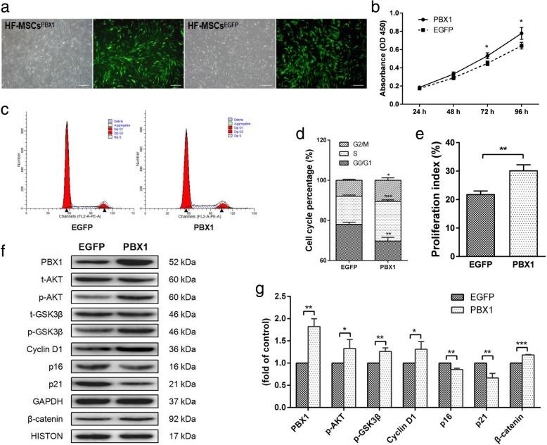
Overexpression of PBX1 in HF-MSCs increased the phosphorylation of AKT and nuclear translocation of β-catenin, resulting in the progression of the cell cycle from G/G to S phase. Moreover, transfection with a combination of five transcription factors (SOMKP) in HF-MSCs enhanced the formation of alkaline phosphatase-stained colonies compared with that in HF-MSCs transfected with a combination of four transcription factors (SOMK). PBX1 upregulated Nanog transcription by activating the promoter and promoted the expression of endogenous SOX2 and OCT4. Furthermore, PBX1 expression activated the AKT/glycogen synthase kinase (GSK) 3β pathway and reduced apoptosis during the early stages of reprogramming. Inhibition of phospho-AKT or knockdown of PBX1 promoted mitochondrion-mediated apoptosis and reduced reprogramming efficiency.

CONCLUSIONS

PBX1 enhanced HF-MSC proliferation, and HF-MSCs induced pluripotent stem cells (iPSC) generation by activating the AKT/GSK3β signaling pathway. During the reprogramming of HF-MSCs into HF-iPSCs, PBX1 activated the NANOG promoter, upregulated NANOG, and inhibited mitochondrion-mediated apoptosis via the AKT/GSK3β pathway during the early stages of reprogramming.

摘要

背景

PBX 同源盒 1(PBX1)参与维持人类胚胎和造血干细胞的多能性;然而,PBX1 在毛囊间充质干细胞(HF-MSCs)自我更新和重编程中的作用尚不清楚。AKT/糖原合成酶激酶(GSK)3β通路调节细胞代谢、增殖、凋亡和重编程,该通路下游的 p16 和 p21 调节重编程诱导的细胞增殖、细胞周期和细胞凋亡。在这里,我们旨在阐明 PBX1 在调节 HF-MSCs 增殖和重编程中的作用。

方法

设计携带 PBX1 序列或 PBX1 短发夹 RNA 序列的慢病毒载体,过表达或敲低 PBX1。通过流式细胞术研究 PBX1 对增殖和凋亡的作用。实时聚合酶链反应评估多能基因表达。双荧光素酶报告基因检测评估 NANOG 启动子的转录活性。Western blot 鉴定参与增殖和重编程的 PBX1 下游分子。检测 caspase3 活性评估 HF-MSC 重编程。使用磷脂酰肌醇 3-激酶/AKT 抑制剂 LY294002 抑制 AKT 的磷酸化和活性。

结果

HF-MSCs 中 PBX1 的过表达增加了 AKT 的磷酸化和 β-catenin 的核转位,导致细胞周期从 G1/G0 期进入 S 期。此外,与转染四个转录因子(SOMK)的 HF-MSCs 相比,转染五个转录因子(SOMKP)的 HF-MSCs 中碱性磷酸酶染色集落的形成增强。PBX1 通过激活启动子上调 Nanog 转录,并促进内源性 SOX2 和 OCT4 的表达。此外,PBX1 表达通过激活 AKT/GSK3β 通路并减少重编程早期的细胞凋亡来促进细胞增殖。磷酸化 AKT 的抑制或 PBX1 的敲低促进了线粒体介导的细胞凋亡并降低了重编程效率。

结论

PBX1 通过激活 AKT/GSK3β 信号通路增强 HF-MSC 增殖,并促进 HF-MSCs 生成诱导多能干细胞(iPSC)。在 HF-MSCs 重编程为 HF-iPSC 的过程中,PBX1 通过 AKT/GSK3β 通路在重编程早期激活 NANOG 启动子,上调 NANOG,并抑制线粒体介导的细胞凋亡。

https://cdn.ncbi.nlm.nih.gov/pmc/blobs/4436/6708256/0f909bfcd094/13287_2019_1382_Fig10_HTML.jpg
https://cdn.ncbi.nlm.nih.gov/pmc/blobs/4436/6708256/a1f1609e8e05/13287_2019_1382_Fig1_HTML.jpg
https://cdn.ncbi.nlm.nih.gov/pmc/blobs/4436/6708256/67e3c37dd616/13287_2019_1382_Fig2_HTML.jpg
https://cdn.ncbi.nlm.nih.gov/pmc/blobs/4436/6708256/b49b97e2ba5b/13287_2019_1382_Fig3_HTML.jpg
https://cdn.ncbi.nlm.nih.gov/pmc/blobs/4436/6708256/0a4a9e2ffbdc/13287_2019_1382_Fig4_HTML.jpg
https://cdn.ncbi.nlm.nih.gov/pmc/blobs/4436/6708256/135e6a6949d0/13287_2019_1382_Fig5_HTML.jpg
https://cdn.ncbi.nlm.nih.gov/pmc/blobs/4436/6708256/f20da6c0fab1/13287_2019_1382_Fig6_HTML.jpg
https://cdn.ncbi.nlm.nih.gov/pmc/blobs/4436/6708256/388e6d22db19/13287_2019_1382_Fig7_HTML.jpg
https://cdn.ncbi.nlm.nih.gov/pmc/blobs/4436/6708256/bae381fd0872/13287_2019_1382_Fig8_HTML.jpg
https://cdn.ncbi.nlm.nih.gov/pmc/blobs/4436/6708256/9783c1376e9b/13287_2019_1382_Fig9_HTML.jpg
https://cdn.ncbi.nlm.nih.gov/pmc/blobs/4436/6708256/0f909bfcd094/13287_2019_1382_Fig10_HTML.jpg
https://cdn.ncbi.nlm.nih.gov/pmc/blobs/4436/6708256/a1f1609e8e05/13287_2019_1382_Fig1_HTML.jpg
https://cdn.ncbi.nlm.nih.gov/pmc/blobs/4436/6708256/67e3c37dd616/13287_2019_1382_Fig2_HTML.jpg
https://cdn.ncbi.nlm.nih.gov/pmc/blobs/4436/6708256/b49b97e2ba5b/13287_2019_1382_Fig3_HTML.jpg
https://cdn.ncbi.nlm.nih.gov/pmc/blobs/4436/6708256/0a4a9e2ffbdc/13287_2019_1382_Fig4_HTML.jpg
https://cdn.ncbi.nlm.nih.gov/pmc/blobs/4436/6708256/135e6a6949d0/13287_2019_1382_Fig5_HTML.jpg
https://cdn.ncbi.nlm.nih.gov/pmc/blobs/4436/6708256/f20da6c0fab1/13287_2019_1382_Fig6_HTML.jpg
https://cdn.ncbi.nlm.nih.gov/pmc/blobs/4436/6708256/388e6d22db19/13287_2019_1382_Fig7_HTML.jpg
https://cdn.ncbi.nlm.nih.gov/pmc/blobs/4436/6708256/bae381fd0872/13287_2019_1382_Fig8_HTML.jpg
https://cdn.ncbi.nlm.nih.gov/pmc/blobs/4436/6708256/9783c1376e9b/13287_2019_1382_Fig9_HTML.jpg
https://cdn.ncbi.nlm.nih.gov/pmc/blobs/4436/6708256/0f909bfcd094/13287_2019_1382_Fig10_HTML.jpg

相似文献

1
PBX homeobox 1 enhances hair follicle mesenchymal stem cell proliferation and reprogramming through activation of the AKT/glycogen synthase kinase signaling pathway and suppression of apoptosis. PBX 同源盒 1 通过激活 AKT/糖原合酶激酶信号通路和抑制细胞凋亡来增强毛囊间充质干细胞的增殖和重编程。
Stem Cell Res Ther. 2019 Aug 23;10(1):268. doi: 10.1186/s13287-019-1382-y.
2
NANOG Attenuates Hair Follicle-Derived Mesenchymal Stem Cell Senescence by Upregulating PBX1 and Activating AKT Signaling.NANOG 通过上调 PBX1 和激活 AKT 信号来减弱毛囊衍生的间充质干细胞衰老。
Oxid Med Cell Longev. 2019 Dec 4;2019:4286213. doi: 10.1155/2019/4286213. eCollection 2019.
3
Epidermal Growth Factor Induces Proliferation of Hair Follicle-Derived Mesenchymal Stem Cells Through Epidermal Growth Factor Receptor-Mediated Activation of ERK and AKT Signaling Pathways Associated with Upregulation of Cyclin D1 and Downregulation of p16.表皮生长因子通过表皮生长因子受体介导的细胞外信号调节激酶(ERK)和蛋白激酶B(AKT)信号通路的激活诱导毛囊间充质干细胞增殖,这与细胞周期蛋白D1的上调和p16的下调相关。
Stem Cells Dev. 2017 Jan 15;26(2):113-122. doi: 10.1089/scd.2016.0234. Epub 2016 Sep 30.
4
CDK1-PDK1-PI3K/Akt signaling pathway regulates embryonic and induced pluripotency.细胞周期蛋白依赖性激酶1-丙酮酸脱氢酶激酶1-磷脂酰肌醇-3-激酶/蛋白激酶B信号通路调控胚胎发育和诱导多能性。
Cell Death Differ. 2017 Jan;24(1):38-48. doi: 10.1038/cdd.2016.84. Epub 2016 Sep 16.
5
Internalization of the TAT-PBX1 fusion protein significantly enhances the proliferation of human hair follicle-derived mesenchymal stem cells and delays their senescence.TAT-PBX1融合蛋白的内化显著增强人毛囊来源间充质干细胞的增殖并延缓其衰老。
Biotechnol Lett. 2020 Oct;42(10):1877-1885. doi: 10.1007/s10529-020-02909-x. Epub 2020 May 20.
6
Downregulating Promotes the Differentiation of Induced Pluripotent Stem Cells into Mesenchymal Stem Cells through the PI3K/Akt/GSK-3β/Wnt Signaling Pathway.下调通过PI3K/Akt/GSK-3β/Wnt信号通路促进诱导多能干细胞向间充质干细胞分化。
Stem Cells Dev. 2022 Apr;31(7-8):181-194. doi: 10.1089/scd.2021.0316. Epub 2022 Mar 11.
7
Overexpression of adrenomedullin protects mesenchymal stem cells against hypoxia and serum deprivation‑induced apoptosis via the Akt/GSK3β and Bcl‑2 signaling pathways.肾上腺髓质素过表达通过 Akt/GSK3β 和 Bcl-2 信号通路保护间充质干细胞免受缺氧和血清剥夺诱导的凋亡。
Int J Mol Med. 2018 Jun;41(6):3342-3352. doi: 10.3892/ijmm.2018.3533. Epub 2018 Mar 5.
8
Suppression of cholangiocarcinoma cell growth by human umbilical cord mesenchymal stem cells: a possible role of Wnt and Akt signaling.人脐带间充质干细胞对胆管癌细胞生长的抑制作用:Wnt 和 Akt 信号通路的可能作用。
PLoS One. 2013 Apr 30;8(4):e62844. doi: 10.1371/journal.pone.0062844. Print 2013.
9
PBX1 attenuates HO-induced oxidant stress in human trabecular meshwork cells via promoting NANOG-mediated PI3K/AKT signaling pathway. PBX1 通过促进 NANOG 介导的 PI3K/AKT 信号通路减弱 HO 诱导的人眼小梁细胞中的氧化应激。
Cell Stress Chaperones. 2022 Nov;27(6):673-684. doi: 10.1007/s12192-022-01304-x. Epub 2022 Oct 18.
10
Omentin-1 effects on mesenchymal stem cells: proliferation, apoptosis, and angiogenesis in vitro.网膜素-1 对间充质干细胞的影响:体外增殖、凋亡和血管生成。
Stem Cell Res Ther. 2017 Oct 10;8(1):224. doi: 10.1186/s13287-017-0676-1.

引用本文的文献

1
BLIMP1 controls GC B cell expansion and exit through regulating cell cycle progression and key transcription factors BCL6 and IRF4.B淋巴细胞诱导成熟蛋白1通过调控细胞周期进程以及关键转录因子B细胞淋巴瘤/白血病-6蛋白和干扰素调节因子4,来控制生发中心B细胞的扩增与迁出。
Cell Rep. 2025 Jul 22;44(7):115977. doi: 10.1016/j.celrep.2025.115977. Epub 2025 Jul 10.
2
Porous metal materials for applications in orthopedic field: A review on mechanisms in bone healing.用于骨科领域的多孔金属材料:骨愈合机制综述
J Orthop Translat. 2024 Oct 11;49:135-155. doi: 10.1016/j.jot.2024.08.003. eCollection 2024 Nov.
3
PBX1 attenuates inflammation and apoptosis of trophoblast cells induced by LPS through downregulating the transcription of TMUB1: PBX1 ameliorates RSA development.

本文引用的文献

1
Chromatin Accessibility Dynamics during Chemical Induction of Pluripotency.化学诱导多能性过程中染色质可及性动态变化。
Cell Stem Cell. 2018 Apr 5;22(4):529-542.e5. doi: 10.1016/j.stem.2018.03.005.
2
Leukemia inhibitory factor regulates marmoset induced pluripotent stem cell proliferation via a PI3K/‌Akt‑dependent Tbx‑3 activation pathway.白血病抑制因子通过 PI3K/Akt 依赖性 Tbx-3 激活途径调节狨猴诱导多能干细胞的增殖。
Int J Mol Med. 2018 Jul;42(1):131-140. doi: 10.3892/ijmm.2018.3610. Epub 2018 Apr 3.
3
Overexpression of adrenomedullin protects mesenchymal stem cells against hypoxia and serum deprivation‑induced apoptosis via the Akt/GSK3β and Bcl‑2 signaling pathways.
PBX1通过下调TMUB1的转录来减轻LPS诱导的滋养层细胞的炎症和凋亡:PBX1改善复发性流产的发展。
J Mol Histol. 2025 Feb 17;56(2):91. doi: 10.1007/s10735-025-10364-z.
4
Deciphering transcriptome patterns in porcine mesenchymal stem cells promoting phenotypic maintenance and differentiation by key driver genes.解析猪间充质干细胞中促进表型维持和关键驱动基因分化的转录组模式。
Front Cell Dev Biol. 2024 Nov 6;12:1478757. doi: 10.3389/fcell.2024.1478757. eCollection 2024.
5
Comprehensive summary: the role of PBX1 in development and cancers.综合总结:PBX1在发育和癌症中的作用。
Front Cell Dev Biol. 2024 Jul 26;12:1442052. doi: 10.3389/fcell.2024.1442052. eCollection 2024.
6
Status of research on the development and regeneration of hair follicles.毛囊的发生和再生研究现状。
Int J Med Sci. 2024 Jan 1;21(1):80-94. doi: 10.7150/ijms.88508. eCollection 2024.
7
Signaling pathways in hair aging.毛发衰老中的信号通路。
Front Cell Dev Biol. 2023 Nov 16;11:1278278. doi: 10.3389/fcell.2023.1278278. eCollection 2023.
8
miR-377-3p Regulates Hippocampal Neurogenesis via the Zfp462-Pbx1 Pathway and Mediates Anxiety-Like Behaviors in Prenatal Hypoxic Offspring.miR-377-3p 通过 Zfp462-Pbx1 通路调节海马神经发生,并介导产前缺氧子代的焦虑样行为。
Mol Neurobiol. 2024 Apr;61(4):1920-1935. doi: 10.1007/s12035-023-03683-3. Epub 2023 Oct 11.
9
Comprehensive overview of the role of PBX1 in mammalian kidneys.PBX1在哺乳动物肾脏中的作用综述
Front Mol Biosci. 2023 Mar 17;10:1106370. doi: 10.3389/fmolb.2023.1106370. eCollection 2023.
10
Water extract of cacumen platycladi promotes hair growth through the Akt/GSK3β/β-catenin signaling pathway.侧柏叶水提取物通过Akt/GSK3β/β-连环蛋白信号通路促进头发生长。
Front Pharmacol. 2023 Feb 20;14:1038039. doi: 10.3389/fphar.2023.1038039. eCollection 2023.
肾上腺髓质素过表达通过 Akt/GSK3β 和 Bcl-2 信号通路保护间充质干细胞免受缺氧和血清剥夺诱导的凋亡。
Int J Mol Med. 2018 Jun;41(6):3342-3352. doi: 10.3892/ijmm.2018.3533. Epub 2018 Mar 5.
4
Replacing reprogramming factors with antibodies selected from combinatorial antibody libraries.用组合抗体文库中筛选出的抗体替代重编程因子。
Nat Biotechnol. 2017 Oct;35(10):960-968. doi: 10.1038/nbt.3963. Epub 2017 Sep 11.
5
NAC1 Regulates Somatic Cell Reprogramming by Controlling Zeb1 and E-cadherin Expression.NAC1 通过调控 Zeb1 和 E-钙黏蛋白的表达来调节体细胞核重编程。
Stem Cell Reports. 2017 Sep 12;9(3):913-926. doi: 10.1016/j.stemcr.2017.07.002. Epub 2017 Aug 3.
6
PHLDA3 impedes somatic cell reprogramming by activating Akt-GSK3β pathway.PHLDA3 通过激活 Akt-GSK3β 通路来阻碍体细胞核重编程。
Sci Rep. 2017 Jun 6;7(1):2832. doi: 10.1038/s41598-017-02982-9.
7
PBX1 as Pioneer Factor: A Case Still Open.作为先驱因子的PBX1:一个仍未定论的案例。
Front Cell Dev Biol. 2017 Feb 14;5:9. doi: 10.3389/fcell.2017.00009. eCollection 2017.
8
Epidermal Growth Factor Induces Proliferation of Hair Follicle-Derived Mesenchymal Stem Cells Through Epidermal Growth Factor Receptor-Mediated Activation of ERK and AKT Signaling Pathways Associated with Upregulation of Cyclin D1 and Downregulation of p16.表皮生长因子通过表皮生长因子受体介导的细胞外信号调节激酶(ERK)和蛋白激酶B(AKT)信号通路的激活诱导毛囊间充质干细胞增殖,这与细胞周期蛋白D1的上调和p16的下调相关。
Stem Cells Dev. 2017 Jan 15;26(2):113-122. doi: 10.1089/scd.2016.0234. Epub 2016 Sep 30.
9
β-Catenin Accumulation Is Associated With Increased Expression of Nanog Protein and Predicts Maintenance of MSC Self-Renewal.β-连环蛋白的积累与Nanog蛋白表达增加相关,并预测间充质干细胞自我更新的维持。
Cell Transplant. 2017 Feb 16;26(2):365-377. doi: 10.3727/096368916X693040. Epub 2016 Sep 27.
10
Parallel Pbx-Dependent Pathways Govern the Coalescence and Fate of Motor Columns.平行的依赖Pbx的信号通路调控运动神经元柱的合并及命运。
Neuron. 2016 Sep 7;91(5):1005-1020. doi: 10.1016/j.neuron.2016.07.043. Epub 2016 Aug 25.