Suppr超能文献

间充质基质细胞通过恢复 SERCA 活性减轻内质网应激来保护肝细胞免受脂肪毒性。

Mesenchymal stromal cells protect hepatocytes from lipotoxicity through alleviation of endoplasmic reticulum stress by restoring SERCA activity.

机构信息

Key Laboratory of Transplant Engineering and Immunology, NHFPC, Regenerative Medicine Research Center, West China Hospital, Sichuan University, Chengdu, China.

Medical College, Guizhou University, Guiyang, China.

出版信息

J Cell Mol Med. 2021 Mar;25(6):2976-2993. doi: 10.1111/jcmm.16338. Epub 2021 Feb 16.

Abstract

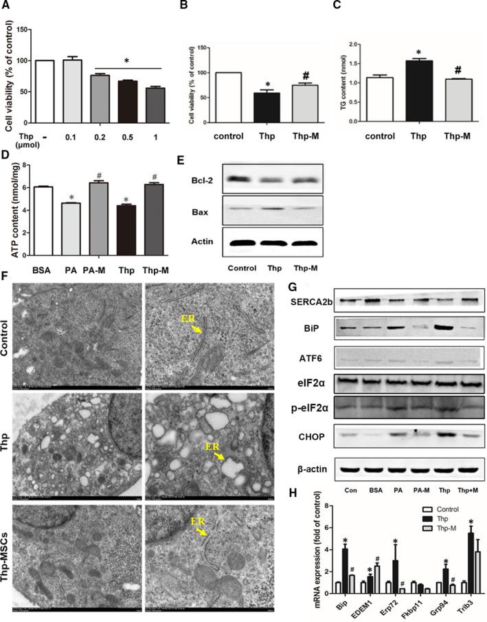
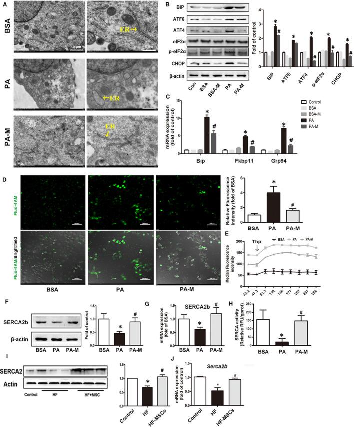
The aim of this study was to investigate how mesenchymal stromal cells (MSCs) modulate metabolic balance and attenuate hepatic lipotoxicity in the context of non-alcoholic fatty liver disease (NAFLD). In vivo, male SD rats were fed with high-fat diet (HFD) to develop NAFLD; then, they were treated twice by intravenous injections of rat bone marrow MSCs. In vitro, HepG2 cells were cocultured with MSCs by transwell and exposed to palmitic acid (PA) for 24 hours. The endoplasmic reticulum (ER) stressor thapsigargin and sarco/ER Ca -ATPase (SERCA2)-specific siRNA were used to explore the regulation of ER stress by MSCs. We found that MSC administration improved hepatic steatosis, restored systemic hepatic lipid and glucose homeostasis, and inhibited hepatic ER stress in HFD-fed rats. In hepatocytes, MSCs effectively alleviated the cellular lipotoxicity. Particularly, MSCs remarkably ameliorated the ER stress and intracellular calcium homeostasis induced by either PA or thapsigargin in HepG2 cells. Additionally, long-term HFD or PA stimulation would activate pyroptosis in hepatocytes, which may contribute to the cell death and liver dysfunction during the process of NAFLD, and MSC treatment effectively ameliorates these deleterious effects. SERCA2 silencing obviously abolished the ability of MSCs against the PA-induced lipotoxicity. Conclusively, our study demonstrated that MSCs were able to ameliorate liver lipotoxicity and metabolic disturbance in the context of NAFLD, in which the regulation of ER stress and the calcium homeostasis via SERCA has played a key role.

摘要

本研究旨在探讨间充质基质细胞 (MSCs) 如何在非酒精性脂肪性肝病 (NAFLD) 背景下调节代谢平衡并减轻肝脂肪毒性。在体内,雄性 SD 大鼠喂食高脂肪饮食 (HFD) 以发展为 NAFLD;然后,通过静脉注射大鼠骨髓间充质基质细胞两次进行治疗。在体外,HepG2 细胞通过 Transwell 与 MSCs 共培养,并暴露于棕榈酸 (PA) 24 小时。内质网应激剂 thapsigargin 和肌浆/内质网 Ca2+-ATP 酶 (SERCA2)-特异性 siRNA 用于探索 MSCs 对 ER 应激的调节。我们发现 MSC 给药可改善肝脂肪变性,恢复全身肝脏脂质和葡萄糖内稳态,并抑制 HFD 喂养大鼠的肝内质网应激。在肝细胞中,MSCs 有效缓解了细胞脂肪毒性。特别是,MSCs 显著改善了 HepG2 细胞中 PA 或 thapsigargin 诱导的 ER 应激和细胞内钙稳态。此外,长期 HFD 或 PA 刺激会激活肝细胞中的细胞焦亡,这可能导致 NAFLD 过程中的细胞死亡和肝功能障碍,而 MSC 治疗可有效改善这些有害影响。SERCA2 沉默明显消除了 MSCs 对抗 PA 诱导的脂肪毒性的能力。总之,我们的研究表明,MSCs 能够改善 NAFLD 背景下的肝脏脂肪毒性和代谢紊乱,其中通过 SERCA 调节 ER 应激和钙稳态发挥了关键作用。

https://cdn.ncbi.nlm.nih.gov/pmc/blobs/bc89/7957164/2608a2754878/JCMM-25-2976-g008.jpg

文献AI研究员

20分钟写一篇综述,助力文献阅读效率提升50倍。

立即体验

用中文搜PubMed

大模型驱动的PubMed中文搜索引擎

马上搜索

文档翻译

学术文献翻译模型,支持多种主流文档格式。

立即体验