Suppr超能文献

人脐带来源间充质干细胞来源的外泌体通过抑制 miR-143 靶向降解 Bcl-2 保护 lncRNA UCA1 的转移对抗缺氧/复氧损伤。

Transfer of lncRNA UCA1 by hUCMSCs-derived exosomes protects against hypoxia/reoxygenation injury through impairing miR-143-targeted degradation of Bcl-2.

机构信息

Department of Thoracic and Cardiovascular Surgery, University of Chinese Academy of Sciences Shenzhen Hospital, Shenzhen 518000, Guangdong, P.R. China.

Department of Cardiovascular Surgery, The Second Affiliated Hospital of Harbin Medical University, Harbin 150086, Heilongjiang, P.R. China.

出版信息

Aging (Albany NY). 2021 Feb 11;13(4):5967-5985. doi: 10.18632/aging.202520.

Abstract

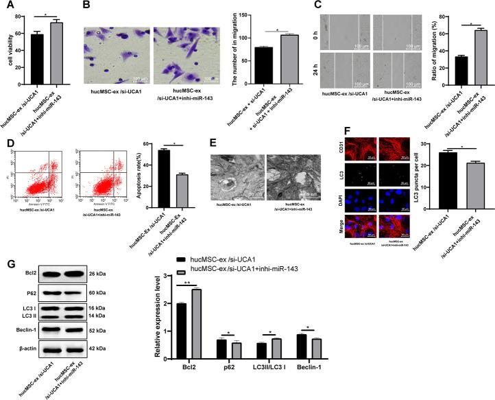
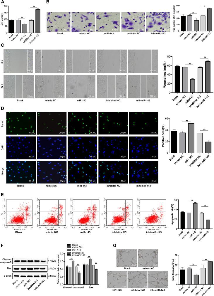
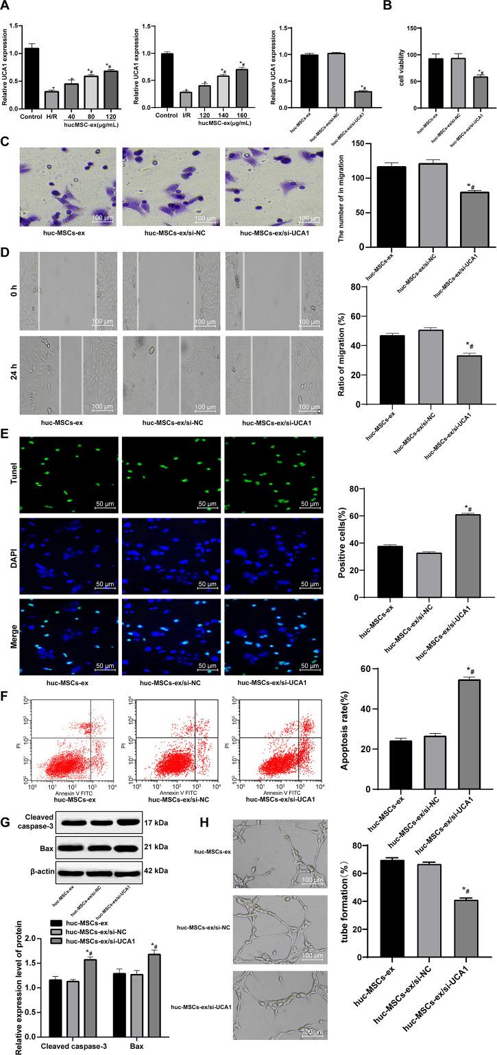
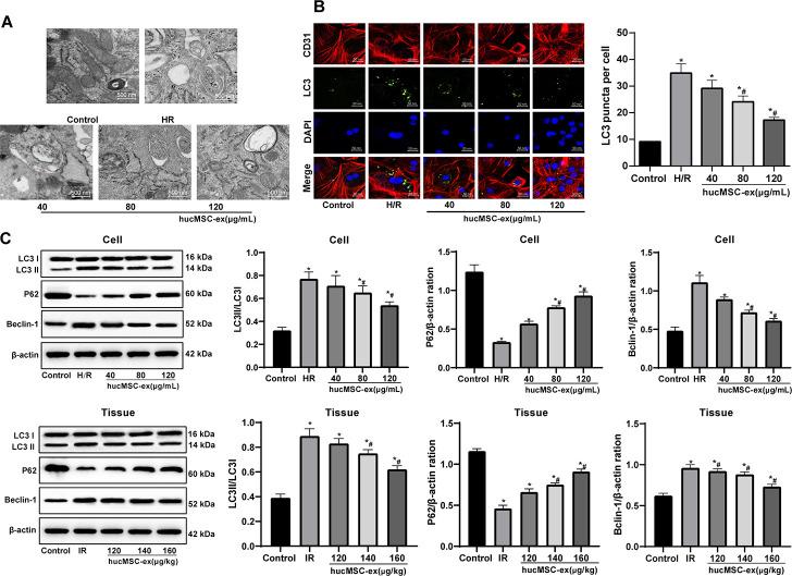
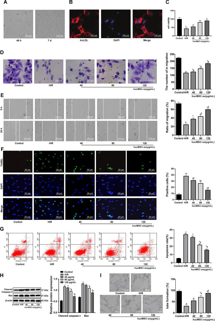
Ischemia results in neuronal damage via alterations in gene transcription and protein expression. Long noncoding RNAs (LncRNAs) are pivotal in the regulation of target protein expression in hypoxia/reoxygenation (H/R). In this study, we observed the function of exosomes-carried lncRNA UCA1 in H/R-induced injury of cardiac microvascular endothelial cells (CMECs). In H/R cell model, CMECs were co-cultured with human umbilical cord mesenchymal stem cell-derived exosomes (hUCMSC-ex). The loss-of-function experiments were conducted to assess the effect of lncRNA UCA1 on H/R injury by assessing the biological behaviors of CMECs. The relationship among lncRNA UCA1, miR-143 and Bcl-2 were verified. An ischemia-reperfusion (I/R) rat model was established. Then hUCMSC-ex was injected into I/R rats to identify its effects on apoptosis and autophagy. Functional rescue experiments were performed to verify the sponge system. and experiments showed that hUCMSC-ex protected I/R rats and H/R CMECs against injury. Silencing UCA1 in hUCMSC-ex or miR-143 overexpression aggravated H/R injury in CMECs. LncRNA UCA1 competitively bound to miR-143 to upregulate Bcl-2. And hUCMSCs-ex/si-UCA1+inhi-miR-143 treatment protected CMECs against H/R injury and inhibited hyperautophagy. Together, hUCMSC-ex-derived lncRNA UCA1 alleviates H/R injury through the miR-143/Bcl-2/Beclin-1 axis. Hence, this study highlights a stem cell-based approach against I/R injury.

摘要

缺血导致基因转录和蛋白质表达改变,从而导致神经元损伤。长链非编码 RNA(lncRNA)在缺氧/复氧(H/R)中靶蛋白表达的调节中起关键作用。在这项研究中,我们观察了外泌体携带的 lncRNA UCA1 在 H/R 诱导的心肌微血管内皮细胞(CMEC)损伤中的作用。在 H/R 细胞模型中,CMEC 与人脐带间充质干细胞衍生的外泌体(hUCMSC-ex)共培养。通过评估 CMEC 生物学行为,进行 lncRNA UCA1 缺失功能实验,以评估 lncRNA UCA1 对 H/R 损伤的影响。验证了 lncRNA UCA1、miR-143 和 Bcl-2 之间的关系。建立了缺血再灌注(I/R)大鼠模型。然后将 hUCMSC-ex 注射到 I/R 大鼠中,以确定其对细胞凋亡和自噬的影响。进行功能挽救实验以验证海绵系统。和 实验表明,hUCMSC-ex 保护 I/R 大鼠和 H/R CMEC 免受损伤。沉默 hUCMSC-ex 中的 UCA1 或过表达 miR-143 加重了 CMEC 中的 H/R 损伤。LncRNA UCA1 竞争性结合 miR-143 以上调 Bcl-2。并且 hUCMSCs-ex/si-UCA1+inhi-miR-143 处理可保护 CMEC 免受 H/R 损伤并抑制过度自噬。总之,hUCMSC-ex 衍生的 lncRNA UCA1 通过 miR-143/Bcl-2/Beclin-1 轴减轻 H/R 损伤。因此,本研究强调了一种基于干细胞的方法来对抗 I/R 损伤。

https://cdn.ncbi.nlm.nih.gov/pmc/blobs/90d4/7950245/9cf3568159e1/aging-13-202520-g001.jpg

文献AI研究员

20分钟写一篇综述,助力文献阅读效率提升50倍。

立即体验

用中文搜PubMed

大模型驱动的PubMed中文搜索引擎

马上搜索

文档翻译

学术文献翻译模型,支持多种主流文档格式。

立即体验