Suppr超能文献

慢性间歇性乙醇暴露后小鼠外侧眶额皮层神经元活动的改变。

Altered Activity of Lateral Orbitofrontal Cortex Neurons in Mice following Chronic Intermittent Ethanol Exposure.

机构信息

Department of Neuroscience, Medical University of South Carolina, Charleston, SC 29425.

Department of Neuroscience, Medical University of South Carolina, Charleston, SC 29425

出版信息

eNeuro. 2021 Mar 3;8(2). doi: 10.1523/ENEURO.0503-20.2021. Print 2021 Mar-Apr.

Abstract

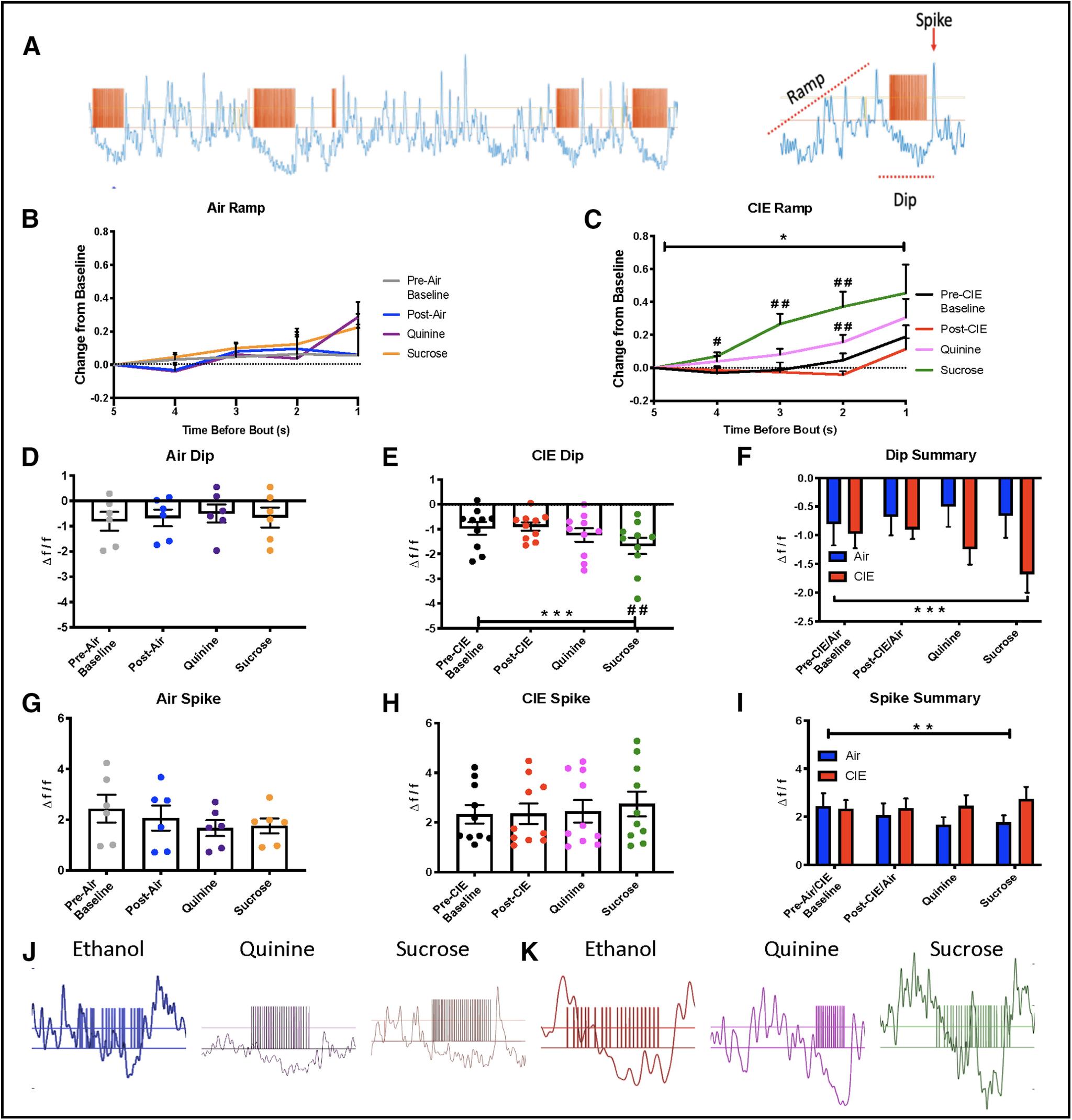
The lateral orbitofrontal cortex (LOFC) is thought to encode information associated with consumption of rewarding substances and is essential for flexible decision-making. Indeed, firing patterns of LOFC neurons are modulated following changes in reward value associated with an action outcome relationship. Damage to the LOFC impairs behavioral flexibility in humans and is associated with suboptimal performance in reward devaluation protocols in rodents. As chronic intermittent ethanol (CIE) exposure also impairs OFC-dependent behaviors, we hypothesized that CIE exposure would alter LOFC neuronal activity during alcohol drinking, especially under conditions when the reward value of ethanol was modulated by aversive or appetitive tastants. To test this hypothesis, we monitored LOFC activity using GCaMP6f fiber photometry in mice receiving acute injections of ethanol and in those trained in operant ethanol self-administration. In naive mice, an acute injection of ethanol caused a dose-dependent decrease in the frequency but not amplitude of GCaMP6f transients. In operant studies, mice were trained on a fixed ratio one schedule of reinforcement and were then separated into CIE or Air groups. Following four cycles of CIE exposure, GCaMP6f activity was recorded during self-administration of alcohol, alcohol+quinine (aversive), or alcohol+sucrose (appetitive) solutions. LOFC neurons showed discrete patterns of activity surrounding lever presses and surrounding drinking bouts. Responding for and consumption of ethanol was greatly enhanced by CIE exposure, was aversion resistant, and was associated with signs of LOFC hyperexcitability. CIE-exposed mice also showed altered patterns of LOFC activity that varied with the ethanol solution consumed.

摘要

外侧眶额皮层(LOFC)被认为编码与消费奖励物质相关的信息,对于灵活的决策至关重要。事实上,LOFC 神经元的放电模式会随着与动作结果关系相关的奖励价值变化而改变。LOFC 的损伤会损害人类的行为灵活性,并与啮齿动物的奖励贬值协议中的表现不佳有关。由于慢性间歇性乙醇(CIE)暴露也会损害 OFC 依赖的行为,我们假设 CIE 暴露会改变酒精摄入期间 LOFC 神经元的活动,尤其是在乙醇的奖励价值由厌恶或开胃味剂调节的情况下。为了验证这一假设,我们使用 GCaMP6f 光纤光度法监测接受急性乙醇注射的小鼠和接受操作性乙醇自我给药训练的小鼠的 LOFC 活性。在未接受处理的小鼠中,急性注射乙醇会导致 GCaMP6f 瞬变的频率但不幅度依赖于剂量的降低。在操作性研究中,将小鼠训练在固定比率一强化方案上,然后将它们分为 CIE 或空气组。在经历了四次 CIE 暴露后,在自我给予酒精、酒精+奎宁(厌恶)或酒精+蔗糖(开胃)溶液期间记录 GCaMP6f 活性。LOFC 神经元在按压杠杆和饮酒回合周围显示出离散的活动模式。CIE 暴露大大增强了对乙醇的反应和消耗,具有抗厌恶性,并与 LOFC 过度兴奋的迹象有关。CIE 暴露的小鼠还表现出 LOFC 活动模式的改变,这些改变与消耗的乙醇溶液有关。

https://cdn.ncbi.nlm.nih.gov/pmc/blobs/ef5d/7932186/3536448e34dc/SN-ENUJ210048F001.jpg

文献检索

告别复杂PubMed语法,用中文像聊天一样搜索,搜遍4000万医学文献。AI智能推荐,让科研检索更轻松。

立即免费搜索

文件翻译

保留排版,准确专业,支持PDF/Word/PPT等文件格式,支持 12+语言互译。

免费翻译文档

深度研究

AI帮你快速写综述,25分钟生成高质量综述,智能提取关键信息,辅助科研写作。

立即免费体验