Suppr超能文献

条件性靶向磷脂酰丝氨酸脱羧酶至脂滴。

Conditional targeting of phosphatidylserine decarboxylase to lipid droplets.

机构信息

Department of Cell Biology, Yale School of Medicine, New Haven, Connecticut 06520, USA

Department of Molecular Metabolism, Harvard T.H. Chan School of Public Health, Boston, MA 02115, USA.

出版信息

Biol Open. 2021 Mar 3;10(3):bio058516. doi: 10.1242/bio.058516.

Abstract

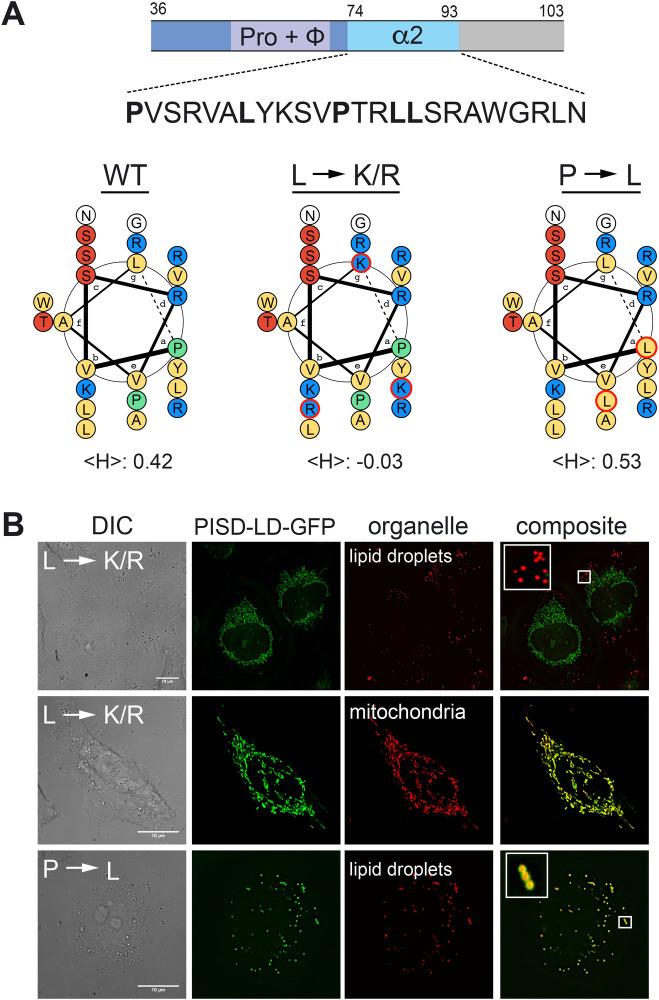
Phosphatidylethanolamine is an abundant component of most cellular membranes whose physical and chemical properties modulate multiple aspects of organelle membrane dynamics. An evolutionarily ancient mechanism for producing phosphatidylethanolamine is to decarboxylate phosphatidylserine and the enzyme catalyzing this reaction, phosphatidylserine decarboxylase, localizes to the inner membrane of the mitochondrion. We characterize a second form of phosphatidylserine decarboxylase, termed PISD-LD, that is generated by alternative splicing of PISD pre-mRNA and localizes to lipid droplets and to mitochondria. Sub-cellular targeting is controlled by a common segment of PISD-LD that is distinct from the catalytic domain and is regulated by nutritional state. Growth conditions that promote neutral lipid storage in lipid droplets favors targeting to lipid droplets, while targeting to mitochondria is favored by conditions that promote consumption of lipid droplets. Depletion of both forms of phosphatidylserine decarboxylase impairs triacylglycerol synthesis when cells are challenged with free fatty acid, indicating a crucial role phosphatidylserine decarboxylase in neutral lipid storage. The results reveal a previously unappreciated role for phosphatidylserine decarboxylase in lipid droplet biogenesis.

摘要

磷脂酰乙醇胺是大多数细胞膜的丰富成分,其物理和化学性质调节细胞器膜动力学的多个方面。产生磷脂酰乙醇胺的一种古老的进化机制是脱羧磷脂酰丝氨酸,催化该反应的酶,磷脂酰丝氨酸脱羧酶,定位于线粒体的内膜。我们描述了第二种形式的磷脂酰丝氨酸脱羧酶,称为 PISD-LD,它是由 PISD 前体 mRNA 的选择性剪接产生的,定位于脂滴和线粒体。亚细胞靶向由 PISD-LD 的共同片段控制,该片段与催化结构域不同,并受营养状态调节。促进脂滴中中性脂质储存的生长条件有利于靶向脂滴,而促进脂滴消耗的条件有利于靶向线粒体。当细胞受到游离脂肪酸的挑战时,两种形式的磷脂酰丝氨酸脱羧酶的耗竭会损害三酰基甘油的合成,表明磷脂酰丝氨酸脱羧酶在中性脂质储存中起着至关重要的作用。研究结果揭示了磷脂酰丝氨酸脱羧酶在脂滴生物发生中的先前未被认识的作用。

https://cdn.ncbi.nlm.nih.gov/pmc/blobs/de24/7938800/519c0a7b881c/biolopen-10-058516-g1.jpg

文献检索

告别复杂PubMed语法,用中文像聊天一样搜索,搜遍4000万医学文献。AI智能推荐,让科研检索更轻松。

立即免费搜索

文件翻译

保留排版,准确专业,支持PDF/Word/PPT等文件格式,支持 12+语言互译。

免费翻译文档

深度研究

AI帮你快速写综述,25分钟生成高质量综述,智能提取关键信息,辅助科研写作。

立即免费体验