Tumor Cell Biology Laboratory, The Francis Crick Institute, London, NW1 1AT, UK.
Metabolomics Science Technology Platform, The Francis Crick Institute, London, NW1 1AT, UK.
Cell Rep. 2021 Feb 16;34(7):108750. doi: 10.1016/j.celrep.2021.108750.
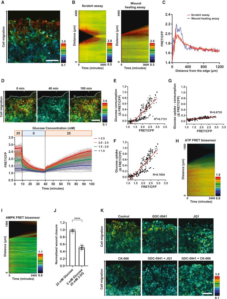
Inter-cellular heterogeneity in metabolic state has been proposed to influence many cancer phenotypes, including responses to targeted therapy. Here, we track the transitions and heritability of metabolic states in single PIK3CA mutant breast cancer cells, identify non-genetic glycolytic heterogeneity, and build on observations derived from methods reliant on bulk analyses. Using fluorescent biosensors in vitro and in tumors, we have identified distinct subpopulations of cells whose glycolytic and mitochondrial metabolism are regulated by combinations of phosphatidylinositol 3-kinase (PI3K) signaling, bromodomain activity, and cell crowding effects. The actin severing protein cofilin, as well as PI3K, regulates rapid changes in glucose metabolism, whereas treatment with the bromodomain inhibitor slowly abrogates a subpopulation of cells whose glycolytic activity is PI3K independent. We show how bromodomain function and PI3K signaling, along with actin remodeling, independently modulate glycolysis and how targeting these pathways affects distinct subpopulations of cancer cells.
细胞间代谢状态的异质性被认为会影响许多癌症表型,包括对靶向治疗的反应。在这里,我们跟踪单个 PIK3CA 突变型乳腺癌细胞代谢状态的转变和遗传性,确定非遗传的糖酵解异质性,并在依赖于批量分析的方法的观察结果的基础上进一步研究。我们使用荧光生物传感器在体外和肿瘤中,鉴定出不同的细胞亚群,其糖酵解和线粒体代谢受到磷酸肌醇 3-激酶(PI3K)信号、溴结构域活性和细胞拥挤效应的组合调节。肌动蛋白切割蛋白丝切蛋白以及 PI3K 调节葡萄糖代谢的快速变化,而用溴结构域抑制剂处理则缓慢消除一部分糖酵解活性不依赖于 PI3K 的细胞。我们展示了溴结构域功能和 PI3K 信号以及肌动蛋白重塑如何独立地调节糖酵解,以及靶向这些途径如何影响不同的癌细胞亚群。