Suppr超能文献

在小鼠胚胎干细胞中,用非端粒序列重塑端粒。

Telomeres reforged with non-telomeric sequences in mouse embryonic stem cells.

机构信息

Department of Biological Sciences, Seoul National University, Seoul, Korea.

Aging Research Center, Korea Research Institute of Bioscience and Biotechnology, Daejeon, Korea.

出版信息

Nat Commun. 2021 Feb 17;12(1):1097. doi: 10.1038/s41467-021-21341-x.

Abstract

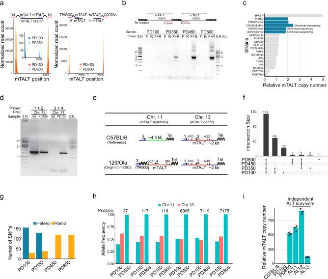
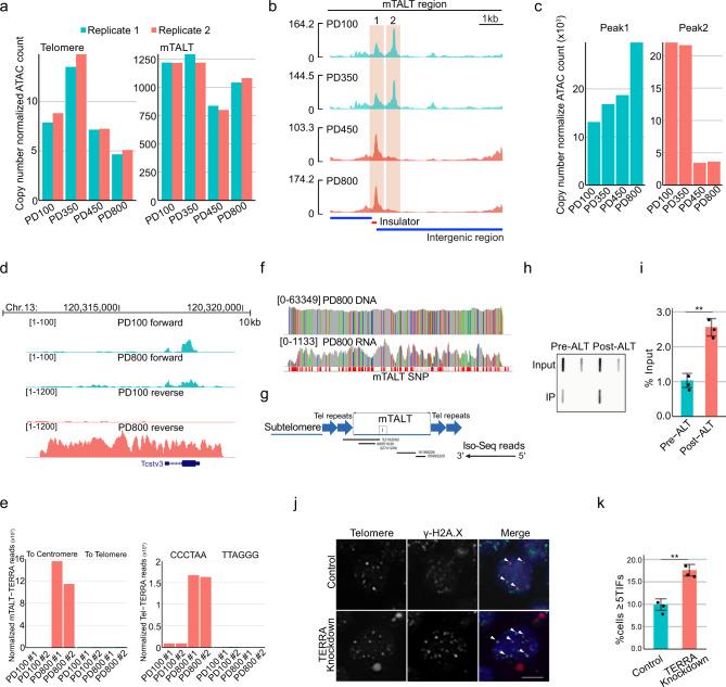
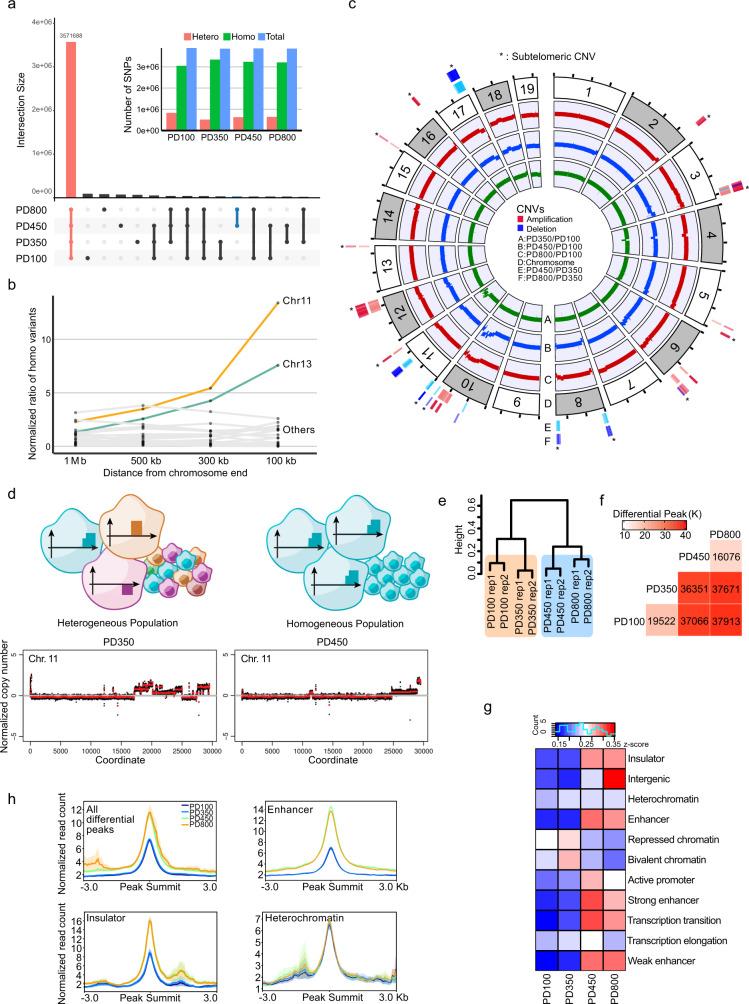
Telomeres are part of a highly refined system for maintaining the stability of linear chromosomes. Most telomeres rely on simple repetitive sequences and telomerase enzymes to protect chromosomal ends; however, in some species or telomerase-defective situations, an alternative lengthening of telomeres (ALT) mechanism is used. ALT mainly utilises recombination-based replication mechanisms and the constituents of ALT-based telomeres vary depending on models. Here we show that mouse telomeres can exploit non-telomeric, unique sequences in addition to telomeric repeats. We establish that a specific subtelomeric element, the mouse template for ALT (mTALT), is used for repairing telomeric DNA damage as well as for composing portions of telomeres in ALT-dependent mouse embryonic stem cells. Epigenomic and proteomic analyses before and after ALT activation reveal a high level of non-coding mTALT transcripts despite the heterochromatic nature of mTALT-based telomeres. After ALT activation, the increased HMGN1, a non-histone chromosomal protein, contributes to the maintenance of telomere stability by regulating telomeric transcription. These findings provide a molecular basis to study the evolution of new structures in telomeres.

摘要

端粒是维持线性染色体稳定性的高度精细系统的一部分。大多数端粒依赖于简单的重复序列和端粒酶酶来保护染色体末端;然而,在一些物种或端粒酶缺陷的情况下,使用了一种替代的端粒延长(ALT)机制。ALT 主要利用基于重组的复制机制,并且基于 ALT 的端粒的成分根据模型而变化。在这里,我们表明,除了端粒重复序列外,小鼠端粒还可以利用非端粒的独特序列。我们确定了一个特定的亚端粒元件,即 ALT 的小鼠模板 (mTALT),它不仅可以用于修复端粒 DNA 损伤,还可以用于组成 ALT 依赖的小鼠胚胎干细胞中端粒的部分。ALT 激活前后的表观基因组和蛋白质组学分析显示,尽管 mTALT 基端粒具有异染色质性质,但仍存在高水平的非编码 mTALT 转录本。在 ALT 激活后,非组蛋白染色体蛋白 HMGN1 的增加通过调节端粒转录来维持端粒稳定性。这些发现为研究端粒中新结构的进化提供了分子基础。

https://cdn.ncbi.nlm.nih.gov/pmc/blobs/944f/7889907/521432ae214b/41467_2021_21341_Fig1_HTML.jpg

文献检索

告别复杂PubMed语法,用中文像聊天一样搜索,搜遍4000万医学文献。AI智能推荐,让科研检索更轻松。

立即免费搜索

文件翻译

保留排版,准确专业,支持PDF/Word/PPT等文件格式,支持 12+语言互译。

免费翻译文档

深度研究

AI帮你快速写综述,25分钟生成高质量综述,智能提取关键信息,辅助科研写作。

立即免费体验