• 文献检索
  • 文档翻译
  • 深度研究
  • 学术资讯
  • Suppr Zotero 插件Zotero 插件
  • 邀请有礼
  • 套餐&价格
  • 历史记录
应用&插件
Suppr Zotero 插件Zotero 插件浏览器插件Mac 客户端Windows 客户端微信小程序
定价
高级版会员购买积分包购买API积分包
服务
文献检索文档翻译深度研究API 文档MCP 服务
关于我们
关于 Suppr公司介绍联系我们用户协议隐私条款
关注我们

Suppr 超能文献

核心技术专利:CN118964589B侵权必究
粤ICP备2023148730 号-1Suppr @ 2026

文献检索

告别复杂PubMed语法,用中文像聊天一样搜索,搜遍4000万医学文献。AI智能推荐,让科研检索更轻松。

立即免费搜索

文件翻译

保留排版,准确专业,支持PDF/Word/PPT等文件格式,支持 12+语言互译。

免费翻译文档

深度研究

AI帮你快速写综述,25分钟生成高质量综述,智能提取关键信息,辅助科研写作。

立即免费体验

一次有氧运动可增强氧化型骨骼肌样本中(此处原文缺失具体内容)的表达。

One Bout of Aerobic Exercise Can Enhance the Expression of in Oxidative Skeletal Muscle Samples.

作者信息

Rovina Rafael L, da Rocha Alisson L, Marafon Bruno B, Pauli José R, de Moura Leandro P, Cintra Dennys E, Ropelle Eduardo R, da Silva Adelino S R

机构信息

School of Physical Education and Sport of Ribeirão Preto, University of São Paulo (USP), Ribeirão Preto, Brazil.

Postgraduate Program in Rehabilitation and Functional Performance, Ribeirão Preto Medical School, University of São Paulo (USP), Ribeirão Preto, Brazil.

出版信息

Front Physiol. 2021 Feb 1;12:626096. doi: 10.3389/fphys.2021.626096. eCollection 2021.

DOI:10.3389/fphys.2021.626096
PMID:33597895
原文链接:https://pmc.ncbi.nlm.nih.gov/articles/PMC7882602/
Abstract

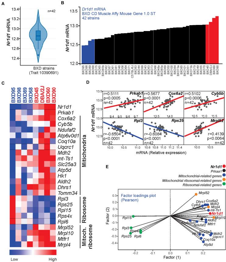
The nuclear receptor subfamily 1, group D member 1 (, plays a role in the skeletal muscle's oxidative capacity, mitochondrial biogenesis, atrophy genes, and muscle fiber size. In light of the effects of physical exercise, the present study investigates the acute response of and genes related to atrophy and mitochondrial biogenesis on endurance and resistance exercise protocols. In this investigation, we observed, after one bout of endurance exercise, an upregulation of in soleus muscle, but not in the gastrocnemius, and some genes related to mitochondrial biogenesis and atrophy were enhanced as well. Also, analysis of muscle transcripts from diverse isogenic BXD mice families revealed that the strains with higher gene expression displayed upregulation of AMPK signaling and mitochondrial-related genes. In summary, a single session of endurance exercise can enhance the mRNA levels in an oxidative muscle.

摘要

核受体亚家族1 D组成员1(在骨骼肌的氧化能力、线粒体生物发生、萎缩基因和肌纤维大小方面发挥作用。鉴于体育锻炼的影响,本研究调查了该基因以及与萎缩和线粒体生物发生相关的基因对耐力和阻力运动方案的急性反应。在这项研究中,我们观察到,单次耐力运动后,比目鱼肌中的该基因上调,但腓肠肌中未上调,并且一些与线粒体生物发生和萎缩相关的基因也得到增强。此外,对来自不同同基因BXD小鼠家族的肌肉转录本分析表明,该基因表达较高的品系中AMPK信号通路和线粒体相关基因上调。总之,单次耐力运动可以提高氧化型肌肉中该基因的mRNA水平。

https://cdn.ncbi.nlm.nih.gov/pmc/blobs/e540/7882602/7d6e367aeb4d/fphys-12-626096-g005.jpg
https://cdn.ncbi.nlm.nih.gov/pmc/blobs/e540/7882602/7f69af6ffd23/fphys-12-626096-g001.jpg
https://cdn.ncbi.nlm.nih.gov/pmc/blobs/e540/7882602/f12b4b1ccf25/fphys-12-626096-g002.jpg
https://cdn.ncbi.nlm.nih.gov/pmc/blobs/e540/7882602/58f36ed6d034/fphys-12-626096-g003.jpg
https://cdn.ncbi.nlm.nih.gov/pmc/blobs/e540/7882602/431b6c527d60/fphys-12-626096-g004.jpg
https://cdn.ncbi.nlm.nih.gov/pmc/blobs/e540/7882602/7d6e367aeb4d/fphys-12-626096-g005.jpg
https://cdn.ncbi.nlm.nih.gov/pmc/blobs/e540/7882602/7f69af6ffd23/fphys-12-626096-g001.jpg
https://cdn.ncbi.nlm.nih.gov/pmc/blobs/e540/7882602/f12b4b1ccf25/fphys-12-626096-g002.jpg
https://cdn.ncbi.nlm.nih.gov/pmc/blobs/e540/7882602/58f36ed6d034/fphys-12-626096-g003.jpg
https://cdn.ncbi.nlm.nih.gov/pmc/blobs/e540/7882602/431b6c527d60/fphys-12-626096-g004.jpg
https://cdn.ncbi.nlm.nih.gov/pmc/blobs/e540/7882602/7d6e367aeb4d/fphys-12-626096-g005.jpg

相似文献

1
One Bout of Aerobic Exercise Can Enhance the Expression of in Oxidative Skeletal Muscle Samples.一次有氧运动可增强氧化型骨骼肌样本中(此处原文缺失具体内容)的表达。
Front Physiol. 2021 Feb 1;12:626096. doi: 10.3389/fphys.2021.626096. eCollection 2021.
2
Exercise alters the circadian rhythm of REV-ERB-α and downregulates autophagy-related genes in peripheral and central tissues.运动改变外周和中枢组织中 REV-ERB-α 的昼夜节律,并下调自噬相关基因。
Sci Rep. 2022 Nov 21;12(1):20006. doi: 10.1038/s41598-022-24277-4.
3
IL-6 deletion decreased REV-ERBα protein and influenced autophagy and mitochondrial markers in the skeletal muscle after acute exercise.IL-6 缺失降低了骨骼肌中 REV-ERBα 蛋白,并影响了急性运动后的自噬和线粒体标志物。
Front Immunol. 2022 Oct 13;13:953272. doi: 10.3389/fimmu.2022.953272. eCollection 2022.
4
Acute exercise modulates Trim63 and Bmal1 in the skeletal muscle of IL-10 knockout mice.急性运动调节 IL-10 基因敲除小鼠骨骼肌中的 Trim63 和 Bmal1。
Cytokine. 2024 Mar;175:156484. doi: 10.1016/j.cyto.2023.156484. Epub 2023 Dec 30.
5
Undaria pinnatifida extract feeding increases exercise endurance and skeletal muscle mass by promoting oxidative muscle remodeling in mice.裙带菜提取物喂养通过促进肌肉氧化重塑增加了小鼠的运动耐力和骨骼肌质量。
FASEB J. 2020 Jun;34(6):8068-8081. doi: 10.1096/fj.201902399RR. Epub 2020 Apr 15.
6
Mitochondrial biogenesis and angiogenesis in skeletal muscle of the elderly.老年人骨骼肌中的线粒体生物发生和血管生成。
Exp Gerontol. 2011 Aug;46(8):670-8. doi: 10.1016/j.exger.2011.03.004. Epub 2011 Apr 13.
7
Cysteine-cysteine Chemokine Receptor Type 5 Plays a Critical Role in Exercise Performance by Regulating Mitochondrial Content in Skeletal Muscle.半胱氨酸-半胱氨酸趋化因子受体5通过调节骨骼肌中的线粒体含量在运动表现中发挥关键作用。
Inflammation. 2023 Dec;46(6):2089-2101. doi: 10.1007/s10753-023-01864-9. Epub 2023 Jul 12.
8
Role of Angptl4/Fiaf in exercise-induced skeletal muscle AMPK activation.Angptl4/Fiaf 在运动诱导的骨骼肌 AMPK 激活中的作用。
J Appl Physiol (1985). 2018 Sep 1;125(3):715-722. doi: 10.1152/japplphysiol.00984.2016. Epub 2018 Jun 28.
9
Thyroid hormone activation by type 2 deiodinase mediates exercise-induced peroxisome proliferator-activated receptor-γ coactivator-1α expression in skeletal muscle.2型脱碘酶介导的甲状腺激素激活作用可调节运动诱导的骨骼肌中过氧化物酶体增殖物激活受体γ共激活因子1α的表达。
J Physiol. 2016 Sep 15;594(18):5255-69. doi: 10.1113/JP272440. Epub 2016 Aug 18.
10
Analysis of global mRNA expression in human skeletal muscle during recovery from endurance exercise.耐力运动恢复期间人类骨骼肌中全局mRNA表达的分析。
FASEB J. 2005 Sep;19(11):1498-500. doi: 10.1096/fj.04-3149fje. Epub 2005 Jun 28.

引用本文的文献

1
Impact of exercise and fasting on mitochondrial regulators in human muscle.运动和禁食对人体肌肉中线粒体调节因子的影响。
Transl Exerc Biomed. 2024 Aug 19;1(3-4):183-194. doi: 10.1515/teb-2024-0014. eCollection 2024 Sep.
2
Endurance Training Inhibits the JAK2/STAT3 Pathway to Alleviate Sarcopenia.耐力训练通过抑制 JAK2/STAT3 通路缓解肌肉减少症。
Physiol Res. 2024 Apr 30;73(2):295-304. doi: 10.33549/physiolres.935234.
3
IL-6 deletion decreased REV-ERBα protein and influenced autophagy and mitochondrial markers in the skeletal muscle after acute exercise.

本文引用的文献

1
The early response of αB-crystallin to a single bout of aerobic exercise in mouse skeletal muscles depends upon fiber oxidative features.αB-晶体蛋白对单次有氧运动的早期反应取决于肌肉纤维的氧化特征。
Redox Biol. 2019 Jun;24:101183. doi: 10.1016/j.redox.2019.101183. Epub 2019 Apr 3.
2
Adaptation of Skeletal Muscles to Contractile Activity of Varying Duration and Intensity: The Role of PGC-1α.骨骼肌对不同时长和强度的收缩活动的适应:PGC-1α 的作用。
Biochemistry (Mosc). 2018 Jun;83(6):613-628. doi: 10.1134/S0006297918060019.
3
Skeletal muscle amino acid transporter and BCAT2 expression prior to and following interval running or resistance exercise in mode-specific trained males.
IL-6 缺失降低了骨骼肌中 REV-ERBα 蛋白,并影响了急性运动后的自噬和线粒体标志物。
Front Immunol. 2022 Oct 13;13:953272. doi: 10.3389/fimmu.2022.953272. eCollection 2022.
4
Time to Train: The Involvement of the Molecular Clock in Exercise Adaptation of Skeletal Muscle.训练时机:分子时钟在骨骼肌运动适应性中的作用
Front Physiol. 2022 Apr 25;13:902031. doi: 10.3389/fphys.2022.902031. eCollection 2022.
5
Muscle fiber type-dependence effect of exercise on genomic networks in aged mice models.运动对衰老小鼠模型基因组网络的肌纤维类型依赖性影响。
Aging (Albany NY). 2022 Apr 19;14(8):3337-3364. doi: 10.18632/aging.204024.
专项训练男性进行间歇跑或抗阻运动前后骨骼肌氨基酸转运体和 BCAT2 的表达。
Amino Acids. 2018 Jul;50(7):961-965. doi: 10.1007/s00726-018-2570-2. Epub 2018 May 3.
4
Branched-Chain Amino Acid Negatively Regulates KLF15 Expression via PI3K-AKT Pathway.支链氨基酸通过PI3K-AKT信号通路负向调控KLF15的表达。
Front Physiol. 2017 Oct 25;8:853. doi: 10.3389/fphys.2017.00853. eCollection 2017.
5
Rev-erb-α regulates atrophy-related genes to control skeletal muscle mass.REV-ERB-α 通过调控萎缩相关基因控制骨骼肌质量。
Sci Rep. 2017 Oct 30;7(1):14383. doi: 10.1038/s41598-017-14596-2.
6
Systems proteomics of liver mitochondria function.肝脏线粒体功能的系统蛋白质组学
Science. 2016 Jun 10;352(6291):aad0189. doi: 10.1126/science.aad0189.
7
Stable atrogin-1 (Fbxo32) and MuRF1 (Trim63) gene expression is involved in the protective mechanism in soleus muscle of hibernating Daurian ground squirrels (Spermophilus dauricus).冬眠达乌尔黄鼠(Spermophilus dauricus)比目鱼肌中稳定的肌萎缩蛋白 1(Fbxo32)和 MuRF1(Trim63)基因表达参与保护机制。
Biol Open. 2016 Jan 6;5(1):62-71. doi: 10.1242/bio.015776.
8
Global deletion of BCATm increases expression of skeletal muscle genes associated with protein turnover.BCATm的整体缺失会增加与蛋白质周转相关的骨骼肌基因的表达。
Physiol Genomics. 2015 Nov;47(11):569-80. doi: 10.1152/physiolgenomics.00055.2015. Epub 2015 Sep 8.
9
Insulin Signaling and Glucose Uptake in the Soleus Muscle of 30-Month-Old Rats After Calorie Restriction With or Without Acute Exercise.30月龄大鼠比目鱼肌在热量限制加或不加急性运动后的胰岛素信号传导与葡萄糖摄取
J Gerontol A Biol Sci Med Sci. 2016 Mar;71(3):323-32. doi: 10.1093/gerona/glv142. Epub 2015 Sep 3.
10
L-Alanylglutamine inhibits signaling proteins that activate protein degradation, but does not affect proteins that activate protein synthesis after an acute resistance exercise.L-丙氨酰谷氨酰胺抑制激活蛋白质降解的信号蛋白,但在急性抗阻运动后不影响激活蛋白质合成的蛋白。
Amino Acids. 2015 Jul;47(7):1389-98. doi: 10.1007/s00726-015-1972-7. Epub 2015 Apr 3.