• 文献检索
  • 文档翻译
  • 深度研究
  • 学术资讯
  • Suppr Zotero 插件Zotero 插件
  • 邀请有礼
  • 套餐&价格
  • 历史记录
应用&插件
Suppr Zotero 插件Zotero 插件浏览器插件Mac 客户端Windows 客户端微信小程序
定价
高级版会员购买积分包购买API积分包
服务
文献检索文档翻译深度研究API 文档MCP 服务
关于我们
关于 Suppr公司介绍联系我们用户协议隐私条款
关注我们

Suppr 超能文献

核心技术专利:CN118964589B侵权必究
粤ICP备2023148730 号-1Suppr @ 2026

文献检索

告别复杂PubMed语法,用中文像聊天一样搜索,搜遍4000万医学文献。AI智能推荐,让科研检索更轻松。

立即免费搜索

文件翻译

保留排版,准确专业,支持PDF/Word/PPT等文件格式,支持 12+语言互译。

免费翻译文档

深度研究

AI帮你快速写综述,25分钟生成高质量综述,智能提取关键信息,辅助科研写作。

立即免费体验

马钱苷通过 AKT 和 Nrf2/HO-1 信号通路减轻脓毒症急性肾损伤。

Loganin Attenuates Septic Acute Renal Injury with the Participation of AKT and Nrf2/HO-1 Signaling Pathways.

机构信息

Department of Critical Care Medicine, The First Affiliated Hospital of Harbin Medical University, Harbin Medical University, Harbin, Heilongjiang 150001, People's Republic of China.

Department of Critical Care Medicine, Harbin Medical University Cancer Hospital, Harbin Medical University, Harbin, Heilongjiang 150081, People's Republic of China.

出版信息

Drug Des Devel Ther. 2021 Feb 11;15:501-513. doi: 10.2147/DDDT.S294266. eCollection 2021.

DOI:10.2147/DDDT.S294266
PMID:33603340
原文链接:https://pmc.ncbi.nlm.nih.gov/articles/PMC7886113/
Abstract

PURPOSE

Sepsis, a destructive inflammatory response syndrome, is the principal reason to induce death in the intensive care unit. Loganin has been proved to possess the property of anti-inflammation, antioxidant, neuroprotection, and sedation. The primary aim of this study was to evaluate whether Loganin could alleviate acute kidney injury (AKI) during sepsis and investigate the latent mechanisms.

METHODS

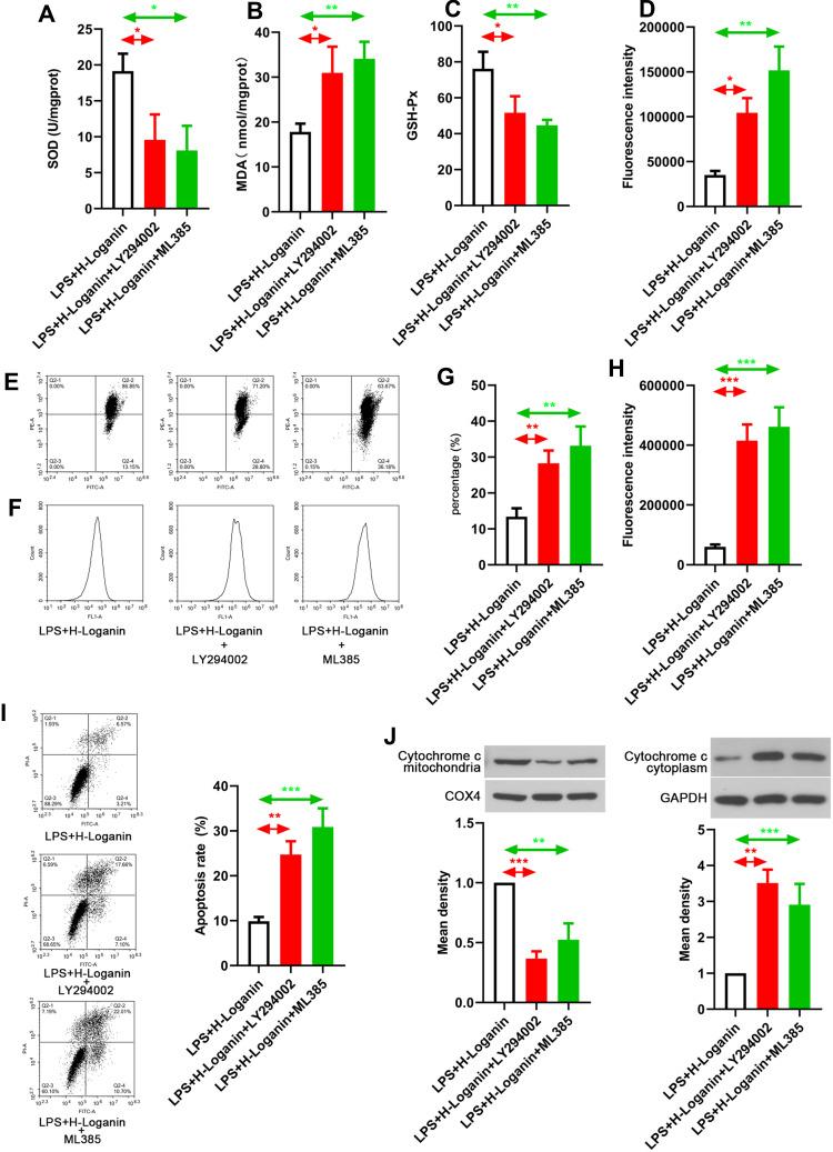
Septic AKI models were established by cecal ligation and puncture (CLP) surgery in mice and given Loganin (20, 40, 80 mg/kg) by gavage. Lipopolysaccharides (LPS)-stimulated human kidney proximal tubular (HK2) cells incubated in Loganin (5, 10, 20 μ M) were used to explore the accurate mechanisms. Survival rate, renal function (creatinine and blood urea nitrogen), and renal pathological changes were detected in septic mice. Oxidative stress markers (SOD, GSH-Px, MDA, and SOD), mitochondrial membrane potential, mitochondrial calcium overload, and nuclear factor E2-related factor 2 (Nrf2)/heme-oxygenase 1 (HO-1) pathway activation in vivo and in vitro were determined by commercial kits and Western blot. Cell apoptosis, apoptotic-related protein (cleaved caspase-3, Bcl-2, and Bax) expression and protein kinase B (AKT) phosphorylation in vivo and in vitro were measured by TUNEL staining and Western blot. Finally, AKT blockage by 10 μM LY294002 or Nrf2 inhibition by10 μ M ML385 were utilized to prove the involvement of AKT and Nrf2/HO-1 pathway in AKI during sepsis.

RESULTS

We found Loganin treatment (20, 40, 80 mg/kg) mitigated septic AKI reflected by elevated renal function and palliative pathological changes. Oxidative stress and apoptosis in the kidney and LPS-treated HK2 cells were also inhibited by Loganin administration, which was accompanied by AKT and Nrf2/HO-1 pathway activation. Besides, the protective effects of Loganin could be diminished by AKT or Nrf2 blockage, indicating the involvement of AKT and Nrf2/HO-1 pathway.

CONCLUSION

The results suggested that the protective effects of Loganin on AKI during sepsis might be mediated by AKT and Nrf2/HO-1 pathway signaling activation in kidney proximal tubular cells.

摘要

目的

脓毒症是一种破坏性的炎症反应综合征,是导致重症监护病房死亡的主要原因。马钱苷已被证明具有抗炎、抗氧化、神经保护和镇静作用。本研究的主要目的是评估马钱苷是否能减轻脓毒症引起的急性肾损伤(AKI),并探讨潜在的机制。

方法

通过盲肠结扎穿孔(CLP)手术建立脓毒症 AKI 模型,并用马钱苷(20、40、80mg/kg)灌胃。用马钱苷(5、10、20μM)孵育脂多糖(LPS)刺激的人肾近端小管(HK2)细胞,探讨确切机制。检测脓毒症小鼠的生存率、肾功能(肌酐和血尿素氮)和肾脏病理变化。采用商业试剂盒和 Western blot 测定体内和体外氧化应激标志物(SOD、GSH-Px、MDA 和 SOD)、线粒体膜电位、线粒体钙超载和核因子 E2 相关因子 2(Nrf2)/血红素加氧酶 1(HO-1)通路的激活。通过 TUNEL 染色和 Western blot 测定体内和体外细胞凋亡、凋亡相关蛋白(cleaved caspase-3、Bcl-2 和 Bax)表达和蛋白激酶 B(AKT)磷酸化。最后,用 10μM LY294002 阻断 AKT 或用 10μM ML385 抑制 Nrf2 来证明 AKT 和 Nrf2/HO-1 通路在脓毒症期间 AKI 中的作用。

结果

我们发现,马钱苷(20、40、80mg/kg)治疗可改善脓毒症 AKI ,表现为肾功能升高和病理变化缓解。马钱苷还可抑制肾脏和 LPS 处理的 HK2 细胞中的氧化应激和凋亡,同时激活 AKT 和 Nrf2/HO-1 通路。此外,AKT 或 Nrf2 阻断可减弱马钱苷的保护作用,表明 AKT 和 Nrf2/HO-1 通路的参与。

结论

结果表明,马钱苷对脓毒症 AKI 的保护作用可能是通过激活肾脏近端小管细胞中的 AKT 和 Nrf2/HO-1 通路信号来介导的。

https://cdn.ncbi.nlm.nih.gov/pmc/blobs/b75f/7886113/637e055a5c77/DDDT-15-501-g0006.jpg
https://cdn.ncbi.nlm.nih.gov/pmc/blobs/b75f/7886113/6c3db4d540d3/DDDT-15-501-g0001.jpg
https://cdn.ncbi.nlm.nih.gov/pmc/blobs/b75f/7886113/0ea704b206fd/DDDT-15-501-g0002.jpg
https://cdn.ncbi.nlm.nih.gov/pmc/blobs/b75f/7886113/ac6810550230/DDDT-15-501-g0003.jpg
https://cdn.ncbi.nlm.nih.gov/pmc/blobs/b75f/7886113/a366e4af5d28/DDDT-15-501-g0004.jpg
https://cdn.ncbi.nlm.nih.gov/pmc/blobs/b75f/7886113/8bd0e1a2385c/DDDT-15-501-g0005.jpg
https://cdn.ncbi.nlm.nih.gov/pmc/blobs/b75f/7886113/637e055a5c77/DDDT-15-501-g0006.jpg
https://cdn.ncbi.nlm.nih.gov/pmc/blobs/b75f/7886113/6c3db4d540d3/DDDT-15-501-g0001.jpg
https://cdn.ncbi.nlm.nih.gov/pmc/blobs/b75f/7886113/0ea704b206fd/DDDT-15-501-g0002.jpg
https://cdn.ncbi.nlm.nih.gov/pmc/blobs/b75f/7886113/ac6810550230/DDDT-15-501-g0003.jpg
https://cdn.ncbi.nlm.nih.gov/pmc/blobs/b75f/7886113/a366e4af5d28/DDDT-15-501-g0004.jpg
https://cdn.ncbi.nlm.nih.gov/pmc/blobs/b75f/7886113/8bd0e1a2385c/DDDT-15-501-g0005.jpg
https://cdn.ncbi.nlm.nih.gov/pmc/blobs/b75f/7886113/637e055a5c77/DDDT-15-501-g0006.jpg

相似文献

1
Loganin Attenuates Septic Acute Renal Injury with the Participation of AKT and Nrf2/HO-1 Signaling Pathways.马钱苷通过 AKT 和 Nrf2/HO-1 信号通路减轻脓毒症急性肾损伤。
Drug Des Devel Ther. 2021 Feb 11;15:501-513. doi: 10.2147/DDDT.S294266. eCollection 2021.
2
Loganin exerts a protective effect on ischemia-reperfusion-induced acute kidney injury by regulating JAK2/STAT3 and Nrf2/HO-1 signaling pathways.毛兰素通过调节 JAK2/STAT3 和 Nrf2/HO-1 信号通路对缺血再灌注诱导的急性肾损伤发挥保护作用。
Drug Dev Res. 2022 Feb;83(1):150-157. doi: 10.1002/ddr.21853. Epub 2021 Jun 30.
3
Loganin Inhibits Lipopolysaccharide-Induced Inflammation and Oxidative Response through the Activation of the Nrf2/HO-1 Signaling Pathway in RAW264.7 Macrophages.毛兰素通过激活 RAW264.7 巨噬细胞中的 Nrf2/HO-1 信号通路抑制脂多糖诱导的炎症和氧化反应。
Biol Pharm Bull. 2021;44(6):875-883. doi: 10.1248/bpb.b21-00176.
4
Dexmedetomidine attenuates ferroptosis by Keap1-Nrf2/HO-1 pathway in LPS-induced acute kidney injury.右美托咪定通过 Keap1-Nrf2/HO-1 通路减轻 LPS 诱导的急性肾损伤中的铁死亡。
Naunyn Schmiedebergs Arch Pharmacol. 2024 Oct;397(10):7785-7796. doi: 10.1007/s00210-024-03125-4. Epub 2024 May 9.
5
Flavonoid fisetin alleviates kidney inflammation and apoptosis via inhibiting Src-mediated NF-κB p65 and MAPK signaling pathways in septic AKI mice.黄酮类化合物非瑟酮通过抑制Src 介导的 NF-κB p65 和 MAPK 信号通路减轻脓毒症 AKI 小鼠的肾脏炎症和细胞凋亡。
Biomed Pharmacother. 2020 Feb;122:109772. doi: 10.1016/j.biopha.2019.109772. Epub 2019 Dec 30.
6
Molecular hydrogen protects mice against polymicrobial sepsis by ameliorating endothelial dysfunction via an Nrf2/HO-1 signaling pathway.分子氢通过Nrf2/HO-1信号通路改善内皮功能障碍,从而保护小鼠免受多微生物败血症的侵害。
Int Immunopharmacol. 2015 Sep;28(1):643-54. doi: 10.1016/j.intimp.2015.07.034. Epub 2015 Aug 4.
7
Diosmetin alleviates acute kidney injury by promoting the TUG1/Nrf2/HO-1 pathway in sepsis rats.地奥司明通过促进脓毒症大鼠 TUG1/Nrf2/HO-1 通路减轻急性肾损伤。
Int Immunopharmacol. 2020 Nov;88:106965. doi: 10.1016/j.intimp.2020.106965. Epub 2020 Sep 18.
8
Alirocumab boosts antioxidant status and halts inflammation in rat model of sepsis-induced nephrotoxicity via modulation of Nrf2/HO-1, PCSK9/HMGB1/NF-ᴋB/NLRP3 and Fractalkine/CX3CR1 hubs.阿利西尤单抗通过调节 Nrf2/HO-1、PCSK9/HMGB1/NF-ᴋB/NLRP3 和 fractalkine/CX3CR1 枢纽,增强抗氧化状态并在脓毒症诱导的肾毒性大鼠模型中抑制炎症。
Biomed Pharmacother. 2024 Aug;177:116929. doi: 10.1016/j.biopha.2024.116929. Epub 2024 Jun 17.
9
The role of miR-199b-3p in regulating Nrf2 pathway by dihydromyricetin to alleviate septic acute kidney injury.二氢杨梅素通过调控 miR-199b-3p 减轻脓毒症急性肾损伤中 Nrf2 通路的作用。
Free Radic Res. 2021 Jul;55(7):842-852. doi: 10.1080/10715762.2021.1962008. Epub 2021 Sep 7.
10
Allicin ameliorates sepsis-induced acute kidney injury through Nrf2/HO-1 signaling pathway.大蒜素通过 Nrf2/HO-1 信号通路改善脓毒症诱导的急性肾损伤。
J Nat Med. 2024 Jan;78(1):53-67. doi: 10.1007/s11418-023-01745-3. Epub 2023 Sep 5.

引用本文的文献

1
Tangeretin suppresses RANKL-induced osteoclastogenesis and alleviates postmenopausal osteoporosis by inhibiting Notch signaling.陈皮素通过抑制Notch信号通路抑制RANKL诱导的破骨细胞生成并减轻绝经后骨质疏松症。
Regen Ther. 2025 Jun 7;30:136-143. doi: 10.1016/j.reth.2025.04.019. eCollection 2025 Dec.
2
Oligomeric proanthocyanidin ameliorates sepsis-associated renal tubular injury: involvement of oxidative stress, inflammation, PI3K/AKT and NFκB signaling pathways.低聚原花青素改善脓毒症相关性肾小管损伤:氧化应激、炎症、PI3K/AKT和NFκB信号通路的参与
Korean J Physiol Pharmacol. 2025 Mar 1;29(2):165-178. doi: 10.4196/kjpp.24.121. Epub 2024 Nov 14.
3

本文引用的文献

1
A novel role for tissue-nonspecific alkaline phosphatase at the blood-brain barrier during sepsis.脓毒症期间组织非特异性碱性磷酸酶在血脑屏障中的新作用。
Neural Regen Res. 2021 Jan;16(1):99-100. doi: 10.4103/1673-5374.286958.
2
FOXO3a accumulation and activation accelerate oxidative stress-induced podocyte injury.FOXO3a 的积累和激活加速了氧化应激诱导的足细胞损伤。
FASEB J. 2020 Oct;34(10):13300-13316. doi: 10.1096/fj.202000783R. Epub 2020 Aug 12.
3
Protective effects of P2X7R antagonist in sepsis-induced acute lung injury in mice via regulation of circ_0001679 and circ_0001212 and downstream Pln, Cdh2, and Nprl3 expression.
Renal Health Through Medicine-Food Homology: A Comprehensive Review of Botanical Micronutrients and Their Mechanisms.
通过药食同源促进肾脏健康:植物性微量营养素及其作用机制的综合综述
Nutrients. 2024 Oct 18;16(20):3530. doi: 10.3390/nu16203530.
4
Circ_001653 alleviates sepsis associated-acute kidney injury by recruiting BUD13 to regulate KEAP1/NRF2/HO-1 signaling pathway.Circ_001653通过招募BUD13调节KEAP1/NRF2/HO-1信号通路来减轻脓毒症相关性急性肾损伤。
J Inflamm (Lond). 2024 Sep 17;21(1):37. doi: 10.1186/s12950-024-00409-7.
5
Obtusifolin inhibits podocyte apoptosis by inactivating NF-κB signaling in acute kidney injury.钝叶决明素通过使急性肾损伤中的核因子κB信号失活来抑制足细胞凋亡。
Cytotechnology. 2024 Oct;76(5):559-569. doi: 10.1007/s10616-024-00638-x. Epub 2024 Jun 21.
6
Dimethyl fumarate ameliorates oxidative stress-induced acute kidney injury after traumatic brain injury by activating Keap1-Nrf2/HO-1 signaling pathway.富马酸二甲酯通过激活Keap1-Nrf2/HO-1信号通路改善创伤性脑损伤后氧化应激诱导的急性肾损伤。
Heliyon. 2024 Jun 4;10(11):e32377. doi: 10.1016/j.heliyon.2024.e32377. eCollection 2024 Jun 15.
7
Human Umbilical Cord-Derived Mesenchymal Stem Cells-Exosomes-Delivered miR-375 Targets HDAC4 to Promote Autophagy and Suppress T Cell Apoptosis in Sepsis-Associated Acute Kidney Injury.人脐带间充质干细胞来源的外泌体递送的miR-375靶向HDAC4以促进自噬并抑制脓毒症相关性急性肾损伤中的T细胞凋亡。
Appl Biochem Biotechnol. 2024 Nov;196(11):7954-7973. doi: 10.1007/s12010-024-04963-x. Epub 2024 Apr 26.
8
Iridoids and active ones in : A review.环烯醚萜及其活性成分综述。
Heliyon. 2023 May 26;9(6):e16518. doi: 10.1016/j.heliyon.2023.e16518. eCollection 2023 Jun.
9
The Iridoid Glycoside Loganin Modulates Autophagic Flux Following Chronic Constriction Injury-Induced Neuropathic Pain.环烯醚萜糖苷鸡屎藤次苷甲通过调控慢性缩窄性损伤诱导的神经病理性疼痛中的自噬流发挥作用。
Int J Mol Sci. 2022 Dec 14;23(24):15873. doi: 10.3390/ijms232415873.
10
Programmed Cell Death in Sepsis Associated Acute Kidney Injury.脓毒症相关性急性肾损伤中的程序性细胞死亡
Front Med (Lausanne). 2022 May 17;9:883028. doi: 10.3389/fmed.2022.883028. eCollection 2022.
P2X7R 拮抗剂通过调节 circ_0001679 和 circ_0001212 及其下游 Pln、Cdh2 和 Nprl3 的表达对脓毒症诱导的小鼠急性肺损伤的保护作用。
J Gene Med. 2020 Dec;22(12):e3261. doi: 10.1002/jgm.3261. Epub 2020 Sep 30.
4
Prevention of P2 Receptor-Dependent Thrombocyte Activation by Pore-Forming Bacterial Toxins Improves Outcome in A Murine Model of Urosepsis.通过形成孔的细菌毒素预防 P2 受体依赖性血小板活化可改善脓毒症小鼠模型的预后。
Int J Mol Sci. 2020 Aug 6;21(16):5652. doi: 10.3390/ijms21165652.
5
Preconditioning with rHMGB1 ameliorates lung ischemia-reperfusion injury by inhibiting alveolar macrophage pyroptosis via the Keap1/Nrf2/HO-1 signaling pathway.rhHMGB1 预处理通过 Keap1/Nrf2/HO-1 信号通路抑制肺泡巨噬细胞焦亡减轻肺缺血再灌注损伤。
J Transl Med. 2020 Aug 5;18(1):301. doi: 10.1186/s12967-020-02467-w.
6
HO-preconditioned human adipose-derived stem cells (HC016) increase their resistance to oxidative stress by overexpressing Nrf2 and bioenergetic adaptation.HO 预处理的人脂肪来源干细胞(HC016)通过过表达 Nrf2 和生物能量适应来增加其对氧化应激的抵抗力。
Stem Cell Res Ther. 2020 Aug 3;11(1):335. doi: 10.1186/s13287-020-01851-z.
7
Csf2 Attenuated Sepsis-Induced Acute Kidney Injury by Promoting Alternative Macrophage Transition.Csf2 通过促进替代型巨噬细胞转化来减轻脓毒症诱导的急性肾损伤。
Front Immunol. 2020 Jul 7;11:1415. doi: 10.3389/fimmu.2020.01415. eCollection 2020.
8
The Vicious Cycle of Renal Lipotoxicity and Mitochondrial Dysfunction.肾脂毒性与线粒体功能障碍的恶性循环
Front Physiol. 2020 Jul 7;11:732. doi: 10.3389/fphys.2020.00732. eCollection 2020.
9
Mushroom Protects Against Sepsis by Alleviating Oxidative and Inflammatory Response.蘑菇通过减轻氧化应激和炎症反应来预防败血症。
Front Immunol. 2020 Jul 1;11:1238. doi: 10.3389/fimmu.2020.01238. eCollection 2020.
10
Ceftriaxone Calcium Crystals Induce Acute Kidney Injury by NLRP3-Mediated Inflammation and Oxidative Stress Injury.头孢曲松钙晶体通过 NLRP3 介导的炎症和氧化应激损伤诱导急性肾损伤。
Oxid Med Cell Longev. 2020 Jul 9;2020:6428498. doi: 10.1155/2020/6428498. eCollection 2020.