Suppr超能文献

柳树基因组的染色体水平组装揭示了 7 号染色体上的雄性异型性别的性别决定系统。

Chromosome-scale assembly of the genome of Salix dunnii reveals a male-heterogametic sex determination system on chromosome 7.

机构信息

Beijing Advanced Innovation Center for Tree Breeding by Molecular Design, National Engineering Laboratory for Tree Breeding, Key Laboratory of Genetics and Breeding in Forest Trees and Ornamental Plants, Ministry of Education, College of Biological Sciences and Technology, Beijing Forestry University, Beijing, China.

College of Forestry, Fujian Agriculture and Forestry University, Fuzhou, China.

出版信息

Mol Ecol Resour. 2021 Aug;21(6):1966-1982. doi: 10.1111/1755-0998.13362. Epub 2021 Mar 16.

Abstract

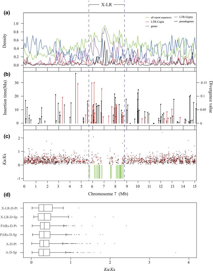
Sex determination systems in plants can involve either female or male heterogamety (ZW or XY, respectively). Here we used Illumina short reads, Oxford Nanopore Technologies (ONT) long reads and Hi-C reads to assemble the first chromosome-scale genome of a female willow tree (Salix dunnii), and to predict genes using transcriptome sequences and available databases. The final genome sequence of 328 Mb in total was assembled in 29 scaffolds, and includes 31,501 predicted genes. Analyses of short-read sequence data that included female and male plants suggested a male heterogametic sex-determining factor on chromosome 7, implying that, unlike the female heterogamety of most species in the genus Salix, male heterogamety evolved in the subgenus Salix. The S. dunnii sex-linked region occupies about 3.21 Mb of chromosome 7 in females (representing its position in the X chromosome), probably within a pericentromeric region. Our data suggest that this region is enriched for transposable element insertions, and about one-third of its 124 protein-coding genes were gained via duplications from other genome regions. We detect purifying selection on the genes that were ancestrally present in the region, though some have been lost. Transcriptome data from female and male individuals show more male- than female-biased genes in catkin and leaf tissues, and indicate enrichment for male-biased genes in the pseudo-autosomal regions. Our study provides valuable genomic resources for further studies of sex-determining regions in the family Salicaceae, and sex chromosome evolution.

摘要

植物的性别决定系统可以涉及雌性或雄性异配性(分别为 ZW 或 XY)。在这里,我们使用 Illumina 短读长、Oxford Nanopore Technologies (ONT) 长读长和 Hi-C 读长来组装第一个雌性柳树(Salix dunnii)的染色体级基因组,并使用转录组序列和现有数据库来预测基因。最终组装得到的基因组序列总大小为 328 Mb,共包含 29 个 scaffolds,其中包含 31501 个预测基因。对包括雌性和雄性植物的短读长序列数据的分析表明,在第 7 号染色体上存在一个雄性异配性性别决定因子,这意味着与柳树属中大多数物种的雌性异配性不同,雄性异配性在柳树亚属中进化而来。S. dunnii 的性连锁区域在雌性中占据了第 7 号染色体约 3.21 Mb(代表其在 X 染色体上的位置),可能位于着丝粒区域内。我们的数据表明,该区域富含转座元件插入,其 124 个编码蛋白的基因中约有三分之一是通过与其他基因组区域的重复获得的。我们检测到在该区域的祖先基因上存在纯化选择,尽管有些基因已经丢失。雌性和雄性个体的转录组数据显示,在柔荑花序和叶片组织中雄性偏向基因多于雌性偏向基因,并表明在假常染色体区域中存在雄性偏向基因富集。我们的研究为进一步研究杨柳科的性别决定区域和性染色体进化提供了有价值的基因组资源。

https://cdn.ncbi.nlm.nih.gov/pmc/blobs/3a52/8359994/ef713088dee5/MEN-21-1966-g004.jpg

文献AI研究员

20分钟写一篇综述,助力文献阅读效率提升50倍。

立即体验

用中文搜PubMed

大模型驱动的PubMed中文搜索引擎

马上搜索

文档翻译

学术文献翻译模型,支持多种主流文档格式。

立即体验