Suppr超能文献

组织型纤溶酶原激活物通过对淋巴细胞和髓样细胞反应的互补作用加重实验性自身免疫性脑脊髓炎。

Tissue plasminogen activator worsens experimental autoimmune encephalomyelitis by complementary actions on lymphoid and myeloid cell responses.

机构信息

UNICAEN, INSERM, GIP Cyceron, Institut Blood and Brain @Caen-Normandie (BB@C), UMR-S U1237, Physiopathology and Imaging of Neurological Disorders (PhIND), Normandie Univ, Caen, France.

Present address: Theodor Kocher Institute, University of Bern, Freiestrasse 1, CH-3012, Bern, Switzerland.

出版信息

J Neuroinflammation. 2021 Feb 20;18(1):52. doi: 10.1186/s12974-021-02102-5.

Abstract

BACKGROUND

Tissue plasminogen activator (tPA) is a serine protease involved in fibrinolysis. It is released by endothelial cells, but also expressed by neurons and glial cells in the central nervous system (CNS). Interestingly, this enzyme also contributes to pathological processes in the CNS such as neuroinflammation by activating microglia and increasing blood-brain barrier permeability. Nevertheless, its role in the control of adaptive and innate immune response remains poorly understood.

METHODS

tPA effects on myeloid and lymphoid cell response were studied in vivo in the mouse model of multiple sclerosis experimental autoimmune encephalomyelitis and in vitro in splenocytes.

RESULTS

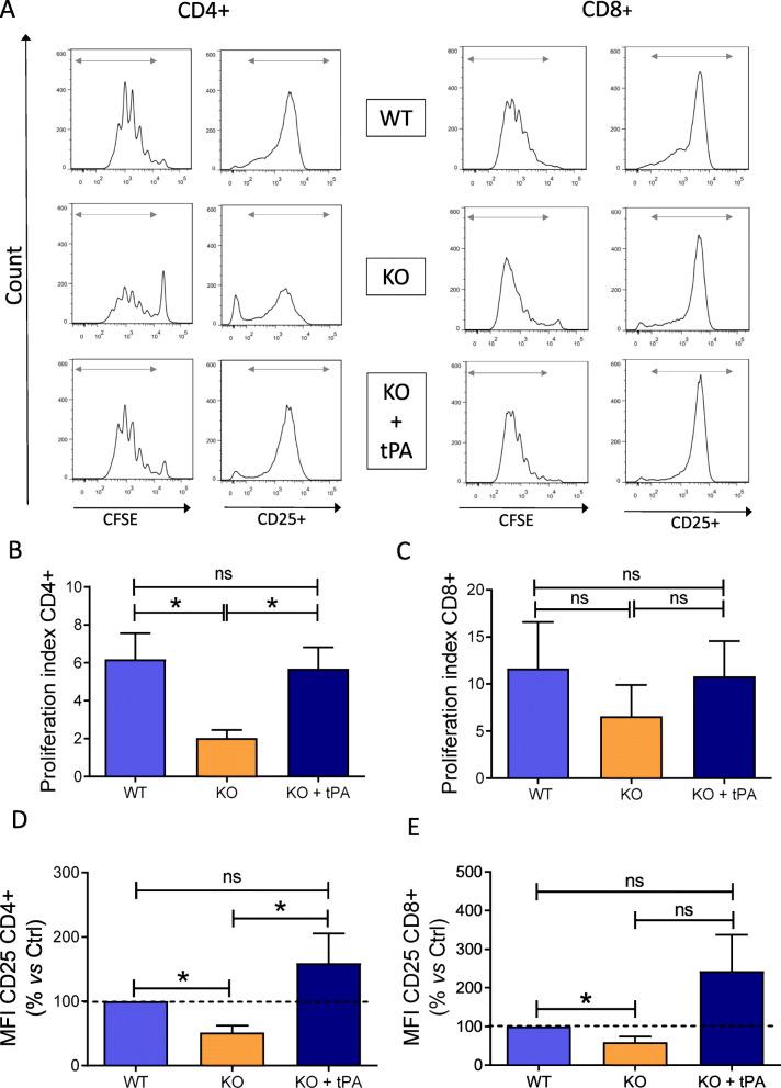
tPA animals exhibited less severe experimental autoimmune encephalomyelitis than their wild-type counterparts. This was accompanied by a reduction in both lymphoid and myeloid cell populations in the spinal cord parenchyma. In parallel, tPA increased T cell activation and proliferation, as well as cytokine production by a protease-dependent mechanism and via plasmin generation. In addition, tPA directly raised the expression of MHC-II and the co-stimulatory molecules CD80 and CD86 at the surface of dendritic cells and macrophages by a direct action dependent of the activation of epidermal growth factor receptor.

CONCLUSIONS

Our study provides new insights into the mechanisms responsible for the harmful functions of tPA in multiple sclerosis and its animal models: tPA promotes the proliferation and activation of both lymphoid and myeloid populations by distinct, though complementary, mechanisms.

摘要

背景

组织型纤溶酶原激活物(tPA)是一种参与纤维蛋白溶解的丝氨酸蛋白酶。它由血管内皮细胞释放,但也由中枢神经系统(CNS)中的神经元和神经胶质细胞表达。有趣的是,这种酶还通过激活小胶质细胞和增加血脑屏障通透性,促进中枢神经系统中的病理过程,如神经炎症。然而,其在控制适应性和先天免疫反应中的作用仍知之甚少。

方法

在多发性硬化实验性自身免疫性脑脊髓炎的小鼠模型中体内和脾细胞中体外研究了 tPA 对髓样和淋巴样细胞反应的影响。

结果

tPA 动物表现出比野生型动物更轻微的实验性自身免疫性脑脊髓炎。这伴随着脊髓实质中淋巴样和髓样细胞群的减少。平行地,tPA 通过依赖于蛋白酶的机制和通过纤溶酶的产生增加 T 细胞的激活和增殖以及细胞因子的产生。此外,tPA 通过表皮生长因子受体的激活依赖性直接作用,直接提高树突状细胞和巨噬细胞表面 MHC-II 以及共刺激分子 CD80 和 CD86 的表达。

结论

我们的研究为 tPA 在多发性硬化及其动物模型中的有害功能的机制提供了新的见解:tPA 通过不同但互补的机制促进淋巴样和髓样细胞群的增殖和激活。

https://cdn.ncbi.nlm.nih.gov/pmc/blobs/52bb/7897384/66ceab1a5a00/12974_2021_2102_Fig1_HTML.jpg

文献检索

告别复杂PubMed语法,用中文像聊天一样搜索,搜遍4000万医学文献。AI智能推荐,让科研检索更轻松。

立即免费搜索

文件翻译

保留排版,准确专业,支持PDF/Word/PPT等文件格式,支持 12+语言互译。

免费翻译文档

深度研究

AI帮你快速写综述,25分钟生成高质量综述,智能提取关键信息,辅助科研写作。

立即免费体验