Suppr超能文献

脉络丛上皮细胞条件培养基通过抑制ROS介导的信号通路减轻高磷诱导的MOVAS细胞钙化

Conditioned Media of Choroid Plexus Epithelium Cells Attenuates High Pi-Induced Calcification of MOVAS Cells by Inhibiting ROS-Mediated Signal Pathways.

作者信息

Hui Xin, Wang Mei, Zhang Lijun, Liu Ji, Wang Mengen, Hu Weiwei, Zhang Tongtong, Zhao Shijun, Geng Shangyong, Wang Xianjun, Zheng Zuncheng

机构信息

Department of Neurology, Linyi People's Hospital, Linyi, China.

Department of Ultrasonography, Taian City Central Hospital, Tai'an, China.

出版信息

Front Physiol. 2021 Feb 5;12:607739. doi: 10.3389/fphys.2021.607739. eCollection 2021.

Abstract

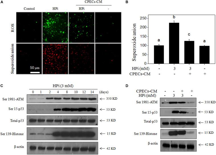
Vascular calcification was an independent risk of cardiovascular and cerebrovascular diseases (CCDs). Studies reported that conditioned media of choroid plexus epithelium cells (CPECs-CM) showed potential neuroprotective effects. However, the protective effect of CPECs-CM against vascular calcification (VC) has not been reported yet. Herein, high phosphate (HPi)-induced calcification model in mouse aortic vascular smooth muscle cells (MOVAS) was established, and the protective effects and underlying mechanism of CPECs-CM against HPi-induced calcification were explored. The results indicated that CPEC cells were successfully isolated and cultured, and CPECs-CM co-treatment significantly inhibited HPi-induced calcification of MOVAS cells through blocking alkaline phosphatase activity and expression. CPECs-CM co-treatment also suppressed reactive oxide species-mediated DNA damage in HPi-treated MOVAS cells. Moreover, dysfunction of MAPKs and PI3K/AKT pathways both contributed to HPi-induced calcification of MOVAS cells, and CPECs-CM co-treatment attenuated HPi-induced calcification by normalizing MAPKs and PI3K/AKT expression. Taken together, our findings provide evidence that CPECs-CM had the potential to inhibit vascular calcification with potent application in chemoprevention and chemotherapy of human CCD.

摘要

血管钙化是心脑血管疾病(CCDs)的独立危险因素。研究报道脉络丛上皮细胞条件培养基(CPECs-CM)具有潜在的神经保护作用。然而,CPECs-CM对血管钙化(VC)的保护作用尚未见报道。在此,建立了高磷(HPi)诱导的小鼠主动脉血管平滑肌细胞(MOVAS)钙化模型,并探讨了CPECs-CM对HPi诱导钙化的保护作用及其潜在机制。结果表明,成功分离培养了CPEC细胞,CPECs-CM联合处理通过阻断碱性磷酸酶活性和表达显著抑制了HPi诱导的MOVAS细胞钙化。CPECs-CM联合处理还抑制了HPi处理的MOVAS细胞中活性氧介导的DNA损伤。此外,MAPKs和PI3K/AKT信号通路功能障碍均促成了HPi诱导的MOVAS细胞钙化,而CPECs-CM联合处理通过使MAPKs和PI3K/AKT表达正常化减轻了HPi诱导的钙化。综上所述,我们的研究结果表明,CPECs-CM具有抑制血管钙化的潜力,在人类CCDs的化学预防和化疗中具有潜在应用价值。

https://cdn.ncbi.nlm.nih.gov/pmc/blobs/ce53/7892975/840fb151c7bb/fphys-12-607739-g001.jpg

相似文献

2
Apelin-13 attenuates high glucose-induced calcification of MOVAS cells by regulating MAPKs and PI3K/AKT pathways and ROS-mediated signals.
Biomed Pharmacother. 2020 Aug;128:110271. doi: 10.1016/j.biopha.2020.110271. Epub 2020 May 22.
6
7
Tannic acid attenuates vascular calcification-induced proximal tubular cells damage through paracrine signaling.
Biomed Pharmacother. 2021 Aug;140:111762. doi: 10.1016/j.biopha.2021.111762. Epub 2021 Jun 12.
8
MOVAS-1 cell line: a new in vitro model of vascular calcification.
Int J Mol Med. 2011 May;27(5):663-8. doi: 10.3892/ijmm.2011.631. Epub 2011 Mar 1.
9
Neurite outgrowth from hippocampal neurons is promoted by choroid plexus ependymal cells in vitro.
J Neurocytol. 2004 Jul;33(4):465-76. doi: 10.1023/B:NEUR.0000046576.70319.3a.
10
Autophagy Protects From Uremic Vascular Media Calcification.
Front Immunol. 2018 Aug 14;9:1866. doi: 10.3389/fimmu.2018.01866. eCollection 2018.

本文引用的文献

1
Mechanisms of Vascular Calcification in Kidney Disease.
Adv Chronic Kidney Dis. 2019 Nov;26(6):417-426. doi: 10.1053/j.ackd.2019.08.014.
2
Intracranial Artery Calcium Burden Predicts Recurrent Cerebrovascular Events in Transient Ischaemic Attack Patients.
J Stroke Cerebrovasc Dis. 2019 Aug;28(8):2332-2336. doi: 10.1016/j.jstrokecerebrovasdis.2019.05.027. Epub 2019 Jun 14.
3
Calcium Signaling and Tissue Calcification.
Cold Spring Harb Perspect Biol. 2019 Oct 1;11(10):a035303. doi: 10.1101/cshperspect.a035303.
4
Role of AGEs in the progression and regression of atherosclerotic plaques.
Glycoconj J. 2018 Oct;35(5):443-450. doi: 10.1007/s10719-018-9831-x. Epub 2018 Jul 10.
5
Fibulin-3 Attenuates Phosphate-Induced Vascular Smooth Muscle Cell Calcification by Inhibition of Oxidative Stress.
Cell Physiol Biochem. 2018;46(4):1305-1316. doi: 10.1159/000489144. Epub 2018 Apr 18.
7
AKT-independent activation of p38 MAP kinase promotes vascular calcification.
Redox Biol. 2018 Jun;16:97-103. doi: 10.1016/j.redox.2018.02.009. Epub 2018 Feb 21.
8
Atherosclerotic intracranial internal carotid artery calcification and intravenous thrombolytic therapy for acute ischemic stroke.
Atherosclerosis. 2018 Mar;270:89-94. doi: 10.1016/j.atherosclerosis.2018.01.035. Epub 2018 Jan 31.

文献AI研究员

20分钟写一篇综述,助力文献阅读效率提升50倍。

立即体验

用中文搜PubMed

大模型驱动的PubMed中文搜索引擎

马上搜索

文档翻译

学术文献翻译模型,支持多种主流文档格式。

立即体验