• 文献检索
  • 文档翻译
  • 深度研究
  • 学术资讯
  • Suppr Zotero 插件Zotero 插件
  • 邀请有礼
  • 套餐&价格
  • 历史记录
应用&插件
Suppr Zotero 插件Zotero 插件浏览器插件Mac 客户端Windows 客户端微信小程序
定价
高级版会员购买积分包购买API积分包
服务
文献检索文档翻译深度研究API 文档MCP 服务
关于我们
关于 Suppr公司介绍联系我们用户协议隐私条款
关注我们

Suppr 超能文献

核心技术专利:CN118964589B侵权必究
粤ICP备2023148730 号-1Suppr @ 2026

文献检索

告别复杂PubMed语法,用中文像聊天一样搜索,搜遍4000万医学文献。AI智能推荐,让科研检索更轻松。

立即免费搜索

文件翻译

保留排版,准确专业,支持PDF/Word/PPT等文件格式,支持 12+语言互译。

免费翻译文档

深度研究

AI帮你快速写综述,25分钟生成高质量综述,智能提取关键信息,辅助科研写作。

立即免费体验

艾地苯醌通过微小RNA-216a/RSK2/核因子κB轴对血管性痴呆大鼠的治疗作用

Therapeutic Effect of Idebenone on Rats with Vascular Dementia via the MicroRNA-216a/RSK2/NF-κB Axis.

作者信息

Qian Xudong, Xu Qianqian, Li Guoyun, Bu Yi, Sun Fan, Zhang Jian

机构信息

Department of Neurology, Affiliated Hospital of Chengde Medical University, Chengde, 067000, Hebei, People's Republic of China.

Department of Respiratory, Affiliated Hospital of Chengde Medical University, Chengde, 067000, Hebei, People's Republic of China.

出版信息

Neuropsychiatr Dis Treat. 2021 Feb 17;17:533-543. doi: 10.2147/NDT.S293614. eCollection 2021.

DOI:10.2147/NDT.S293614
PMID:33628024
原文链接:https://pmc.ncbi.nlm.nih.gov/articles/PMC7898207/
Abstract

BACKGROUND

Vascular dementia (VD) is a brain disease featured by cognitive impairment and cerebrovascular pathologies. Idebenone can treat neurodegenerative diseases. This study evaluated the mechanism of Idebenone in VD.

METHODS

The VD rat model was established by permanent occlusion of bilateral common carotid arteries, followed by intragastrical administration of Idebenone. The learning and spatial memory abilities, and the levels of MDA, SOD, IL-6 and TNF-α were measured. Histological staining was adopted to observe the damage of neurons in the hippocampal cortex and to quantitatively analyze the neuronal damage in CA1 area of hippocampus. Microarray analysis was performed to find out the effect of Idebenone treatment on microRNA (miR) expression in hippocampus of rats. The potential target genes of miR and the pathways regulated by target genes were searched by bioinformatics analysis, and verified by experiments. The mechanism of action behind Idebenone in VD rats was proved by rescue experiment.

RESULTS

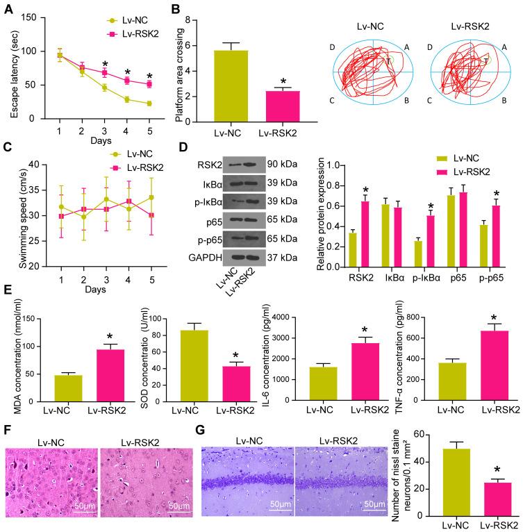
Idebenone treatment improved the learning and spatial memory abilities of VD rats, inhibited neuroinflammation and oxidative stress, and prevented neuronal apoptosis. Idebenone treatment elevated miR-216a expression in hippocampus of rats, but the therapeutic effect of Idebenone was averted by lentivirus inhibition of miR-216a. miR-216a targeted RSK2. Overexpression of RSK2 annulled the therapeutic effect of Idebenone on VD rats by activating the IκBα/NF-κB axis.

CONCLUSION

Idebenone inhibits the activation of RSK2/IκBα/NF-κB axis by increasing miR-216a, thus alleviating oxidative stress and neuroinflammation in VD rats.

摘要

背景

血管性痴呆(VD)是一种以认知障碍和脑血管病变为特征的脑部疾病。艾地苯醌可治疗神经退行性疾病。本研究评估了艾地苯醌在VD中的作用机制。

方法

通过永久性结扎双侧颈总动脉建立VD大鼠模型,随后给予艾地苯醌灌胃。测量学习和空间记忆能力以及丙二醛(MDA)、超氧化物歧化酶(SOD)、白细胞介素-6(IL-6)和肿瘤坏死因子-α(TNF-α)水平。采用组织学染色观察海马皮质神经元损伤情况,并对海马CA1区神经元损伤进行定量分析。进行基因芯片分析以了解艾地苯醌治疗对大鼠海马中微小RNA(miR)表达的影响。通过生物信息学分析寻找miR的潜在靶基因以及靶基因调控的通路,并通过实验进行验证。通过拯救实验证实艾地苯醌在VD大鼠中的作用机制。

结果

艾地苯醌治疗改善了VD大鼠的学习和空间记忆能力,抑制了神经炎症和氧化应激,并防止了神经元凋亡。艾地苯醌治疗提高了大鼠海马中miR-216a的表达,但慢病毒抑制miR-216a可消除艾地苯醌的治疗效果。miR-216a靶向核糖体S6激酶2(RSK2)。RSK2的过表达通过激活IκBα/核因子κB(NF-κB)轴消除了艾地苯醌对VD大鼠的治疗效果。

结论

艾地苯醌通过增加miR-216a抑制RSK2/IκBα/NF-κB轴的激活,从而减轻VD大鼠的氧化应激和神经炎症。

https://cdn.ncbi.nlm.nih.gov/pmc/blobs/4b80/7898207/7a6201f85d38/NDT-17-533-g0006.jpg
https://cdn.ncbi.nlm.nih.gov/pmc/blobs/4b80/7898207/e4516c7275a6/NDT-17-533-g0001.jpg
https://cdn.ncbi.nlm.nih.gov/pmc/blobs/4b80/7898207/d96754ed8279/NDT-17-533-g0002.jpg
https://cdn.ncbi.nlm.nih.gov/pmc/blobs/4b80/7898207/4e4c346c8d16/NDT-17-533-g0003.jpg
https://cdn.ncbi.nlm.nih.gov/pmc/blobs/4b80/7898207/6d1cb7228c9b/NDT-17-533-g0004.jpg
https://cdn.ncbi.nlm.nih.gov/pmc/blobs/4b80/7898207/155d6ce91321/NDT-17-533-g0005.jpg
https://cdn.ncbi.nlm.nih.gov/pmc/blobs/4b80/7898207/7a6201f85d38/NDT-17-533-g0006.jpg
https://cdn.ncbi.nlm.nih.gov/pmc/blobs/4b80/7898207/e4516c7275a6/NDT-17-533-g0001.jpg
https://cdn.ncbi.nlm.nih.gov/pmc/blobs/4b80/7898207/d96754ed8279/NDT-17-533-g0002.jpg
https://cdn.ncbi.nlm.nih.gov/pmc/blobs/4b80/7898207/4e4c346c8d16/NDT-17-533-g0003.jpg
https://cdn.ncbi.nlm.nih.gov/pmc/blobs/4b80/7898207/6d1cb7228c9b/NDT-17-533-g0004.jpg
https://cdn.ncbi.nlm.nih.gov/pmc/blobs/4b80/7898207/155d6ce91321/NDT-17-533-g0005.jpg
https://cdn.ncbi.nlm.nih.gov/pmc/blobs/4b80/7898207/7a6201f85d38/NDT-17-533-g0006.jpg

相似文献

1
Therapeutic Effect of Idebenone on Rats with Vascular Dementia via the MicroRNA-216a/RSK2/NF-κB Axis.艾地苯醌通过微小RNA-216a/RSK2/核因子κB轴对血管性痴呆大鼠的治疗作用
Neuropsychiatr Dis Treat. 2021 Feb 17;17:533-543. doi: 10.2147/NDT.S293614. eCollection 2021.
2
Transcranial direct current stimulation combined with swimming exercise improves the learning and memory abilities of vascular dementia rats by regulating microglia through miR-223-3p/PRMT8.经颅直流电刺激联合游泳运动通过 miR-223-3p/PRMT8 调节小胶质细胞改善血管性痴呆大鼠的学习记忆能力
Neurol Res. 2024 Jun;46(6):525-537. doi: 10.1080/01616412.2024.2337517. Epub 2024 Apr 2.
3
[Effect of moxibustion on learning-memory ability and expression of hippocampal inflammatory factors and microtubule associated proteins in vascular dementia rats].艾灸对血管性痴呆大鼠学习记忆能力及海马炎症因子与微管相关蛋白表达的影响
Zhen Ci Yan Jiu. 2020 Oct 25;45(10):781-8. doi: 10.13702/j.1000-0607.191026.
4
MicroRNA-216a Promotes Endothelial Inflammation by Smad7/IB Pathway in Atherosclerosis.MicroRNA-216a 通过 Smad7/IB 通路促进动脉粥样硬化中的内皮炎症。
Dis Markers. 2020 Nov 17;2020:8864322. doi: 10.1155/2020/8864322. eCollection 2020.
5
MiR-216a-5p ameliorates learning-memory deficits and neuroinflammatory response of Alzheimer's disease mice via regulation of HMGB1/NF-κB signaling.miR-216a-5p 通过调控 HMGB1/NF-κB 信号改善阿尔茨海默病小鼠的学习记忆障碍和神经炎症反应。
Brain Res. 2021 Sep 1;1766:147511. doi: 10.1016/j.brainres.2021.147511. Epub 2021 May 4.
6
Paeoniflorin improves regional cerebral blood flow and suppresses inflammatory factors in the hippocampus of rats with vascular dementia.芍药苷可改善血管性痴呆大鼠的局部脑血流量并抑制海马中的炎症因子。
Chin J Integr Med. 2017 Sep;23(9):696-702. doi: 10.1007/s11655-015-2124-3. Epub 2015 Nov 17.
7
HNSC exosome-derived MIAT improves cognitive disorders in rats with vascular dementia the miR-34b-5p/CALB1 axis.头颈部鳞状细胞癌来源的外泌体中的MIAT通过miR-34b-5p/CALB1轴改善血管性痴呆大鼠的认知障碍
Am J Transl Res. 2021 Sep 15;13(9):10075-10093. eCollection 2021.
8
MicroRNA-216a promotes M1 macrophages polarization and atherosclerosis progression by activating telomerase via the Smad3/NF-κB pathway.微小 RNA-216a 通过 Smad3/NF-κB 通路激活端粒酶促进 M1 巨噬细胞极化和动脉粥样硬化进展。
Biochim Biophys Acta Mol Basis Dis. 2019 Jul 1;1865(7):1772-1781. doi: 10.1016/j.bbadis.2018.06.016. Epub 2018 Jun 27.
9
miR-216a-3p Inhibits the Proliferation, Migration, and Invasion of Human Gastric Cancer Cells via Targeting RUNX1 and Activating the NF-κB Signaling Pathway.miR-216a-3p 通过靶向 RUNX1 并激活 NF-κB 信号通路抑制人胃癌细胞的增殖、迁移和侵袭。
Oncol Res. 2018 Jan 19;26(1):157-171. doi: 10.3727/096504017X15031557924150. Epub 2017 Aug 23.
10
Ginkgolide B Alleviates Learning and Memory Impairment in Rats With Vascular Dementia by Reducing Neuroinflammation Regulating NF-κB Pathway.银杏内酯B通过减轻神经炎症和调节NF-κB通路减轻血管性痴呆大鼠的学习和记忆障碍。
Front Pharmacol. 2021 Jun 17;12:676392. doi: 10.3389/fphar.2021.676392. eCollection 2021.

引用本文的文献

1
Reactive Oxygen Species, a Potential Therapeutic Target for Vascular Dementia.活性氧,血管性痴呆的一个潜在治疗靶点。
Biomolecules. 2024 Dec 25;15(1):6. doi: 10.3390/biom15010006.
2
Effects of idebenone on cognitive function and serum biomarkers in patients with amnestic mild cognitive impairment.艾地苯醌对遗忘型轻度认知障碍患者认知功能及血清生物标志物的影响。
Eur J Med Res. 2024 Dec 19;29(1):600. doi: 10.1186/s40001-024-02184-w.
3
Targeting RSK2 in Cancer Therapy: A Review of Natural Products.癌症治疗中靶向Rsk2:天然产物综述

本文引用的文献

1
Idebenone protects mitochondrial function against amyloid beta toxicity in primary cultured cortical neurons.艾地苯醌可保护原代培养的皮质神经元的线粒体功能免受β-淀粉样蛋白毒性的影响。
Neuroreport. 2020 Oct 14;31(15):1104-1110. doi: 10.1097/WNR.0000000000001526.
2
Estrogen receptor involvement in vascular cognitive impairment and vascular dementia pathogenesis and treatment.雌激素受体在血管性认知障碍和血管性痴呆发病机制及治疗中的作用。
Geroscience. 2021 Feb;43(1):159-166. doi: 10.1007/s11357-020-00263-4. Epub 2020 Sep 9.
3
Tadalafil ameliorates memory deficits, oxidative stress, endothelial dysfunction and neuropathological changes in rat model of hyperhomocysteinemia induced vascular dementia.
Anticancer Agents Med Chem. 2025;25(1):35-41. doi: 10.2174/0118715206329546240830055233.
4
Exploring the Regulatory Landscape of Dementia: Insights from Non-Coding RNAs.探索痴呆症的调控机制:非编码 RNA 的启示。
Int J Mol Sci. 2024 Jun 4;25(11):6190. doi: 10.3390/ijms25116190.
5
Effect of butylphthalide combined with idebenone on vascular dementia: A retrospective observational analysis.丁苯酞联合艾地苯醌治疗血管性痴呆的回顾性观察性分析。
Medicine (Baltimore). 2024 Mar 1;103(9):e37495. doi: 10.1097/MD.0000000000037495.
6
Idebenone reduces sepsis-induced oxidative stress and apoptosis in hepatocytes via RAGE/p38 signaling.艾地苯醌通过晚期糖基化终产物受体(RAGE)/p38信号通路减轻脓毒症诱导的肝细胞氧化应激和细胞凋亡。
Ann Transl Med. 2022 Dec;10(24):1363. doi: 10.21037/atm-22-5758.
7
Nonreceptor Tyrosine Kinase c-Abl-Mediated PHB2 Phosphorylation Aggravates Mitophagy Disorder in Parkinson's Disease Model.非受体酪氨酸激酶 c-Abl 介导的 PHB2 磷酸化加剧帕金森病模型中的线粒体自噬障碍。
Oxid Med Cell Longev. 2022 Nov 9;2022:9233749. doi: 10.1155/2022/9233749. eCollection 2022.
8
Idebenone Regulates Aβ and LPS-Induced Neurogliosis and Cognitive Function Through Inhibition of NLRP3 Inflammasome/IL-1β Axis Activation.依达拉奉通过抑制 NLRP3 炎性小体/IL-1β 轴的激活来调节 Aβ 和 LPS 诱导的神经胶质增生和认知功能。
Front Immunol. 2022 Feb 10;13:749336. doi: 10.3389/fimmu.2022.749336. eCollection 2022.
9
Cytoprotective Effect of Idebenone through Modulation of the Intrinsic Mitochondrial Pathway of Apoptosis in Human Retinal Pigment Epithelial Cells Exposed to Oxidative Stress Induced by Hydrogen Peroxide.艾地苯醌通过调节过氧化氢诱导的氧化应激下人类视网膜色素上皮细胞凋亡的线粒体内在途径发挥细胞保护作用。
Biomedicines. 2022 Feb 21;10(2):503. doi: 10.3390/biomedicines10020503.
10
MiR-322-5p Alleviates Cell Injury and Impairment of Cognitive Function in Vascular Dementia by Targeting TSPAN5.miR-322-5p 通过靶向 TSPAN5 减轻血管性痴呆中的细胞损伤和认知功能障碍。
Yonsei Med J. 2022 Mar;63(3):282-291. doi: 10.3349/ymj.2022.63.3.282.
他达拉非可改善高同型半胱氨酸血症诱导的血管性痴呆大鼠模型中的记忆缺陷、氧化应激、内皮功能障碍和神经病理变化。
Int J Neurosci. 2022 Apr;132(4):384-396. doi: 10.1080/00207454.2020.1817009. Epub 2020 Sep 11.
4
Acupuncture Attenuates Inflammation in Microglia of Vascular Dementia Rats by Inhibiting miR-93-Mediated TLR4/MyD88/NF-B Signaling Pathway.针刺通过抑制 miR-93 介导的 TLR4/MyD88/NF-B 信号通路减轻血管性痴呆大鼠小胶质细胞炎症。
Oxid Med Cell Longev. 2020 Aug 11;2020:8253904. doi: 10.1155/2020/8253904. eCollection 2020.
5
Idebenone attenuates cerebral inflammatory injury in ischemia and reperfusion via dampening NLRP3 inflammasome activity.依达拉奉通过抑制 NLRP3 炎性小体活性减轻脑缺血再灌注后的炎症损伤。
Mol Immunol. 2020 Jul;123:74-87. doi: 10.1016/j.molimm.2020.04.013. Epub 2020 May 18.
6
microRNA-216a protects against human retinal microvascular endothelial cell injury in diabetic retinopathy by suppressing the NOS2/JAK/STAT axis.miRNA-216a 通过抑制 NOS2/JAK/STAT 轴保护糖尿病视网膜病变患者的人视网膜微血管内皮细胞免受损伤。
Exp Mol Pathol. 2020 Aug;115:104445. doi: 10.1016/j.yexmp.2020.104445. Epub 2020 Apr 23.
7
MicroRNA-216a inhibits neuronal apoptosis in a cellular Parkinson's disease model by targeting Bax.MicroRNA-216a 通过靶向 Bax 抑制细胞帕金森病模型中的神经元凋亡。
Metab Brain Dis. 2020 Apr;35(4):627-635. doi: 10.1007/s11011-020-00546-x. Epub 2020 Mar 5.
8
Donepezil attenuates vascular dementia in rats through increasing BDNF induced by reducing HDAC6 nuclear translocation.多奈哌齐通过减少 HDAC6 核转位增加 BDNF 从而减轻大鼠血管性痴呆。
Acta Pharmacol Sin. 2020 May;41(5):588-598. doi: 10.1038/s41401-019-0334-5. Epub 2020 Jan 8.
9
MiR-216a alleviates LPS-induced acute lung injury via regulating JAK2/STAT3 and NF-κB signaling.miR-216a 通过调节 JAK2/STAT3 和 NF-κB 信号通路缓解 LPS 诱导的急性肺损伤。
Hum Cell. 2020 Jan;33(1):67-78. doi: 10.1007/s13577-019-00289-7. Epub 2019 Nov 29.
10
[Effect of triptolide on cognitive dysfunction in vascular dementia rats through SIRT1/NF-κB signaling pathway].雷公藤甲素通过SIRT1/NF-κB信号通路对血管性痴呆大鼠认知功能障碍的影响
Zhongguo Zhong Yao Za Zhi. 2019 Aug;44(16):3423-3428. doi: 10.19540/j.cnki.cjcmm.20180820.003.