Department of Anesthesiology, Shengli Clinical Medical College of Fujian Medical University, Fujian Provincial Hospital, Fuzhou, China.
Department of Anesthesiology, Sun Yat-Sen University Cancer Center, State Key Laboratory of Oncology in South China, Collaborative Innovation Center for Cancer Medicine, Guangzhou, China.
Oxid Med Cell Longev. 2021 Feb 12;2021:6643171. doi: 10.1155/2021/6643171. eCollection 2021.
Perinatal hypoxia is a universal cause of death and neurological deficits in neonates worldwide. Activation of microglial NADPH oxidase 2 (NOX2) leads to oxidative stress and neuroinflammation, which may contribute to hypoxic damage in the developing brain. Dexmedetomidine has been reported to exert potent neuroprotection in several neurological diseases, but the mechanism remains unclear. We investigated whether dexmedetomidine acts through microglial NOX2 to reduce neonatal hypoxic brain damage.
The potential role of microglial NOX2 in dexmedetomidine-mediated alleviation of hypoxic damage was evaluated in cultured BV2 microglia and neonatal rats subjected to hypoxia. , neonatal rats received dexmedetomidine (25 g/kg, i.p.) 30 min before or immediately after hypoxia (5% O, 2 h). Apocynin-mediated NOX inhibition and lentivirus-mediated NOX2 overexpression were applied to further assess the involvement of microglial NOX2 activation.
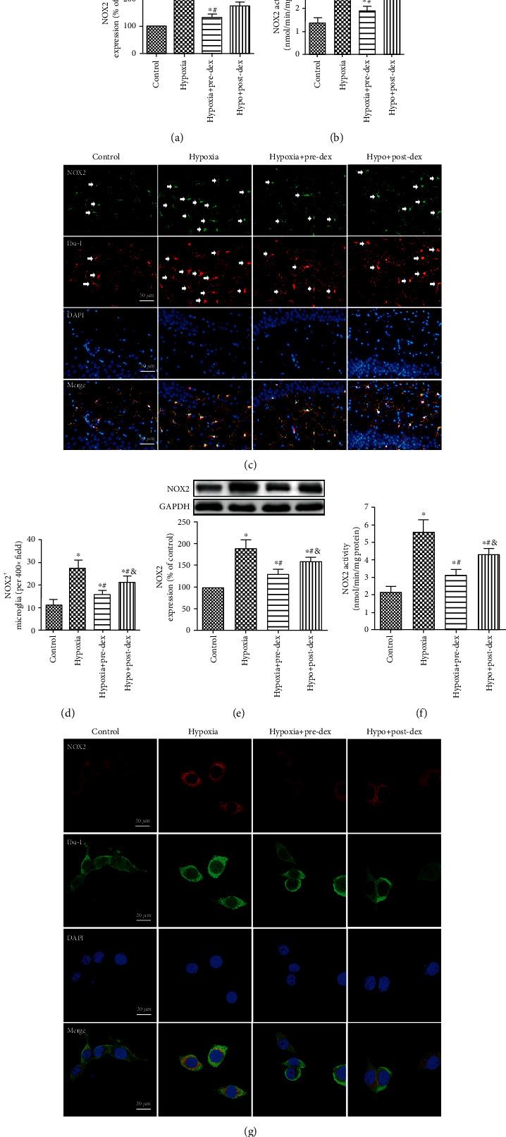
Pre- or posttreatment with dexmedetomidine alleviated hypoxia-induced cognitive impairment, restored damaged synapses, and increased postsynaptic density-95 and synaptophysin protein expression following neonatal hypoxia. Importantly, dexmedetomidine treatment suppressed hypoxia-induced microglial NOX2 activation and subsequent oxidative stress and the neuroinflammatory response, as reflected by reduced 4-hydroxynonenal and ROS accumulation, and decreased nuclear NF-B p65 and proinflammatory cytokine levels in cultured BV2 microglia and the developing hippocampus. In addition, treating primary hippocampal neurons with conditioned medium (CM) from hypoxia-activated BV2 microglia resulted in neuronal damage, which was alleviated by CM from dexmedetomidine-treated microglia. Moreover, the neuroprotective effect of dexmedetomidine was reversed in NOX2-overexpressing BV2 microglia and diminished in apocynin-pretreated neonatal rats.
Dexmedetomidine targets microglial NOX2 to reduce oxidative stress and neuroinflammation and subsequently protects against hippocampal synaptic loss following neonatal hypoxia.
围产期缺氧是全世界新生儿死亡和神经功能缺陷的普遍原因。小胶质细胞 NADPH 氧化酶 2(NOX2)的激活导致氧化应激和神经炎症,这可能导致发育中的大脑缺氧损伤。右美托咪定已被报道在几种神经疾病中发挥强大的神经保护作用,但机制尚不清楚。我们研究了右美托咪定是否通过小胶质细胞 NOX2 来减少新生儿缺氧性脑损伤。
在培养的 BV2 小胶质细胞和新生大鼠缺氧模型中,评估了小胶质细胞 NOX2 在右美托咪定减轻缺氧损伤中的潜在作用。用右美托咪定(25μg/kg,腹腔注射)预处理或缺氧后即刻(5% O2,2 小时)处理新生大鼠。应用 apocynin 介导的 NOX 抑制和慢病毒介导的 NOX2 过表达进一步评估小胶质细胞 NOX2 激活的参与情况。
预先或随后给予右美托咪定可减轻新生大鼠缺氧引起的认知障碍,恢复受损的突触,并增加突触后密度-95 和突触小体蛋白的表达。重要的是,右美托咪定治疗抑制了缺氧诱导的小胶质细胞 NOX2 激活以及随后的氧化应激和神经炎症反应,表现为 4-羟基壬烯醛和 ROS 积累减少,以及培养的 BV2 小胶质细胞和发育中的海马核 NF-B p65 和促炎细胞因子水平降低。此外,用缺氧激活的 BV2 小胶质细胞的条件培养基处理原代海马神经元会导致神经元损伤,而用右美托咪定处理的小胶质细胞的条件培养基可减轻这种损伤。此外,在过表达 NOX2 的 BV2 小胶质细胞中,右美托咪定的神经保护作用被逆转,而在预先用 apocynin 处理的新生大鼠中则减弱。
右美托咪定靶向小胶质细胞 NOX2,以减少氧化应激和神经炎症,随后防止新生大鼠缺氧后海马突触丢失。