• 文献检索
  • 文档翻译
  • 深度研究
  • 学术资讯
  • Suppr Zotero 插件Zotero 插件
  • 邀请有礼
  • 套餐&价格
  • 历史记录
应用&插件
Suppr Zotero 插件Zotero 插件浏览器插件Mac 客户端Windows 客户端微信小程序
定价
高级版会员购买积分包购买API积分包
服务
文献检索文档翻译深度研究API 文档MCP 服务
关于我们
关于 Suppr公司介绍联系我们用户协议隐私条款
关注我们

Suppr 超能文献

核心技术专利:CN118964589B侵权必究
粤ICP备2023148730 号-1Suppr @ 2026

文献检索

告别复杂PubMed语法,用中文像聊天一样搜索,搜遍4000万医学文献。AI智能推荐,让科研检索更轻松。

立即免费搜索

文件翻译

保留排版,准确专业,支持PDF/Word/PPT等文件格式,支持 12+语言互译。

免费翻译文档

深度研究

AI帮你快速写综述,25分钟生成高质量综述,智能提取关键信息,辅助科研写作。

立即免费体验

诱导白细胞介素-1β和抗菌肽作为局部地蒽酚的潜在机制。

Induction of IL-1β and antimicrobial peptides as a potential mechanism for topical dithranol.

机构信息

Department of Dermatology, Medical University of Graz, Graz, Styria, Austria.

Department of Dermatology, Brigham and Women's Hospital, Harvard Medical School, Boston, MA, USA.

出版信息

Exp Dermatol. 2021 Jun;30(6):841-846. doi: 10.1111/exd.14310. Epub 2021 Feb 25.

DOI:10.1111/exd.14310
PMID:33629779
原文链接:https://pmc.ncbi.nlm.nih.gov/articles/PMC8247942/
Abstract

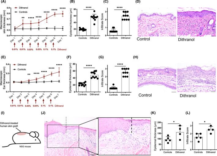
Topical dithranol is effective in autoimmune conditions like alopecia areata, inducing hair regrowth in a high percentage of cases. Exact mechanisms of dithranol in alopecia areata, with seemingly healthy epidermis besides altered hair follicles, are not well understood. To better understand dithranol's mechanisms on healthy skin, we analysed its effect on normal murine as well as xenografted human skin. We found a strong increase in mRNA expression of anti-microbial peptides (AMPs) (eg Lcn2, Defb1, Defb3, S100a8, S100a9), keratinocyte differentiation markers (eg Serpinb3a, Flg, Krt16, Lce3e) and inflammatory cytokines (eg Il1b and Il17) in healthy murine skin. This effect was paralleled by inflammation and disturbed skin barrier, as well as an injury response resulting in epidermal hyperproliferation, as observed in murine and xenografted adult human skin. This contact response and disturbed barrier induced by dithranol might lead via a vicious loop between AMPs such as S100a8/a9 (that led to skin swelling itself after topical application) and cytokines such as IL-1β to an immune suppressive environment in the skin. A better understanding of the skin's physiologic response to dithranol may open up new avenues for the establishment of novel therapeutics (including AMP-related/interfering molecules) for certain skin conditions, such as alopecia areata.

摘要

局部地蒽酚对斑秃等自身免疫性疾病有效,能使大多数病例的毛发再生。除了改变的毛囊外,地蒽酚在斑秃中的确切作用机制尚不清楚。为了更好地了解地蒽酚对健康皮肤的作用机制,我们分析了它对正常小鼠皮肤和异种移植的人皮肤的影响。我们发现正常小鼠皮肤的抗菌肽(AMP)(如 Lcn2、Defb1、Defb3、S100a8、S100a9)、角蛋白细胞分化标志物(如 Serpinb3a、Flg、Krt16、Lce3e)和炎症细胞因子(如 Il1b 和 Il17)的 mRNA 表达显著增加。这种效应伴随着炎症和皮肤屏障紊乱,以及表皮过度增殖的损伤反应,在小鼠和异种移植的成年人类皮肤中均观察到这种现象。地蒽酚引起的这种接触反应和屏障紊乱可能会通过 AMP(如 S100a8/a9,其在局部应用后会导致皮肤肿胀)和细胞因子(如 IL-1β)之间的恶性循环导致皮肤中的免疫抑制环境。更好地了解皮肤对地蒽酚的生理反应可能会为某些皮肤疾病(如斑秃)开辟新的治疗途径(包括与 AMP 相关/干扰的分子)。

https://cdn.ncbi.nlm.nih.gov/pmc/blobs/84d0/8247942/93033d150439/EXD-30-841-g001.jpg
https://cdn.ncbi.nlm.nih.gov/pmc/blobs/84d0/8247942/84755c58ecc7/EXD-30-841-g002.jpg
https://cdn.ncbi.nlm.nih.gov/pmc/blobs/84d0/8247942/2d9bc91d4add/EXD-30-841-g003.jpg
https://cdn.ncbi.nlm.nih.gov/pmc/blobs/84d0/8247942/93033d150439/EXD-30-841-g001.jpg
https://cdn.ncbi.nlm.nih.gov/pmc/blobs/84d0/8247942/84755c58ecc7/EXD-30-841-g002.jpg
https://cdn.ncbi.nlm.nih.gov/pmc/blobs/84d0/8247942/2d9bc91d4add/EXD-30-841-g003.jpg
https://cdn.ncbi.nlm.nih.gov/pmc/blobs/84d0/8247942/93033d150439/EXD-30-841-g001.jpg

相似文献

1
Induction of IL-1β and antimicrobial peptides as a potential mechanism for topical dithranol.诱导白细胞介素-1β和抗菌肽作为局部地蒽酚的潜在机制。
Exp Dermatol. 2021 Jun;30(6):841-846. doi: 10.1111/exd.14310. Epub 2021 Feb 25.
2
Anthralin modulates the expression pattern of cytokeratins and antimicrobial peptides by psoriatic keratinocytes.蒽林通过银屑病角质形成细胞调节细胞角蛋白和抗菌肽的表达模式。
J Dermatol Sci. 2017 Sep;87(3):236-245. doi: 10.1016/j.jdermsci.2017.06.007. Epub 2017 Jun 15.
3
Higher concentrations of dithranol appear to induce hair growth even in severe alopecia areata.即使在严重斑秃的情况下,较高浓度的地蒽酚似乎也能促进头发生长。
Dermatol Ther. 2017 Jul;30(4). doi: 10.1111/dth.12500. Epub 2017 Jun 9.
4
Dithranol targets keratinocytes, their crosstalk with neutrophils and inhibits the IL-36 inflammatory loop in psoriasis.二羟蒽酮作用于角质形成细胞,阻断其与中性粒细胞的相互作用,并抑制银屑病中的 IL-36 炎症级联反应。
Elife. 2020 Jun 2;9:e56991. doi: 10.7554/eLife.56991.
5
Treatment of pediatric alopecia areata with anthralin: A retrospective study of 37 patients.蒽林治疗儿童斑秃:37例患者的回顾性研究
Pediatr Dermatol. 2018 Nov;35(6):817-820. doi: 10.1111/pde.13703. Epub 2018 Oct 18.
6
Restoration of hair growth in mice with an alopecia areata-like disease using topical anthralin.使用外用蒽林恢复患有斑秃样疾病小鼠的毛发生长。
Exp Dermatol. 2004 Jan;13(1):5-10. doi: 10.1111/j.0906-6705.2004.00098.x.
7
Efficacy of topical dithranol (Dithrocream ) in the treatment of alopecia areata: a retrospective case series.外用地蒽酚(地蒽酚乳膏)治疗斑秃的疗效:一项回顾性病例系列研究
Br J Dermatol. 2019 May;180(5):1246-1247. doi: 10.1111/bjd.17515. Epub 2019 Jan 31.
8
Comparison of azelaic acid and anthralin for the therapy of patchy alopecia areata: a pilot study.壬二酸与蒽林治疗斑秃的比较:一项初步研究。
Am J Clin Dermatol. 2005;6(6):403-6. doi: 10.2165/00128071-200506060-00007.
9
Efficacy and safety of diphenylcyclopropenone alone or in combination with anthralin in the treatment of chronic extensive alopecia areata: a retrospective case series.单独使用二苯环丙烯酮或联合蒽林治疗慢性广泛型斑秃的疗效和安全性:一项回顾性病例系列研究。
J Am Acad Dermatol. 2015 Apr;72(4):640-50. doi: 10.1016/j.jaad.2015.01.008. Epub 2015 Feb 1.
10
Dithranol downregulates expression of Id1 mRNA in human keratinocytes in vitro.地蒽酚在体外下调人角质形成细胞中Id1 mRNA的表达。
Genet Mol Res. 2012 Sep 13;11(3):3290-7. doi: 10.4238/2012.September.12.12.

本文引用的文献

1
Dithranol targets keratinocytes, their crosstalk with neutrophils and inhibits the IL-36 inflammatory loop in psoriasis.二羟蒽酮作用于角质形成细胞,阻断其与中性粒细胞的相互作用,并抑制银屑病中的 IL-36 炎症级联反应。
Elife. 2020 Jun 2;9:e56991. doi: 10.7554/eLife.56991.
2
How It Works: The Immunology Underlying Phototherapy.作用机制:光疗的免疫学基础。
Dermatol Clin. 2020 Jan;38(1):37-53. doi: 10.1016/j.det.2019.08.004.
3
Efficacy and safety of anthralin in combination with diphenylcyclopropenone in the treatment of alopecia areata: a retrospective case series.
蒽林联合二苯环丙烯酮治疗斑秃的疗效和安全性:回顾性病例系列。
Arch Dermatol Res. 2019 Oct;311(8):607-613. doi: 10.1007/s00403-019-01940-x. Epub 2019 Jun 5.
4
Blocking IL-1β reverses the immunosuppression in mouse breast cancer and synergizes with anti-PD-1 for tumor abrogation.阻断 IL-1β 可逆转小鼠乳腺癌的免疫抑制作用,并与抗 PD-1 协同作用以消除肿瘤。
Proc Natl Acad Sci U S A. 2019 Jan 22;116(4):1361-1369. doi: 10.1073/pnas.1812266115. Epub 2018 Dec 13.
5
Recalcitrant alopecia areata responsive to leflunomide and anthralin-Potentially undiscovered JAK/STAT inhibitors?对来氟米特和蒽林有反应的顽固性斑秃——潜在的未被发现的JAK/STAT抑制剂?
Pediatr Dermatol. 2018 Nov;35(6):856-858. doi: 10.1111/pde.13688. Epub 2018 Oct 15.
6
A Critical Role of the IL-1β-IL-1R Signaling Pathway in Skin Inflammation and Psoriasis Pathogenesis.IL-1β-IL-1R 信号通路在皮肤炎症和银屑病发病机制中的关键作用。
J Invest Dermatol. 2019 Jan;139(1):146-156. doi: 10.1016/j.jid.2018.07.025. Epub 2018 Aug 16.
7
Alopecia areata: a review of disease pathogenesis.斑秃:疾病发病机制的综述。
Br J Dermatol. 2018 Nov;179(5):1033-1048. doi: 10.1111/bjd.16808. Epub 2018 Sep 9.
8
Alopecia Areata: Review of Epidemiology, Clinical Features, Pathogenesis, and New Treatment Options.斑秃:流行病学、临床特征、发病机制及新治疗选择综述
Int J Trichology. 2018 Mar-Apr;10(2):51-60. doi: 10.4103/ijt.ijt_99_17.
9
Anthralin modulates the expression pattern of cytokeratins and antimicrobial peptides by psoriatic keratinocytes.蒽林通过银屑病角质形成细胞调节细胞角蛋白和抗菌肽的表达模式。
J Dermatol Sci. 2017 Sep;87(3):236-245. doi: 10.1016/j.jdermsci.2017.06.007. Epub 2017 Jun 15.
10
Higher concentrations of dithranol appear to induce hair growth even in severe alopecia areata.即使在严重斑秃的情况下,较高浓度的地蒽酚似乎也能促进头发生长。
Dermatol Ther. 2017 Jul;30(4). doi: 10.1111/dth.12500. Epub 2017 Jun 9.