• 文献检索
  • 文档翻译
  • 深度研究
  • 学术资讯
  • Suppr Zotero 插件Zotero 插件
  • 邀请有礼
  • 套餐&价格
  • 历史记录
应用&插件
Suppr Zotero 插件Zotero 插件浏览器插件Mac 客户端Windows 客户端微信小程序
定价
高级版会员购买积分包购买API积分包
服务
文献检索文档翻译深度研究API 文档MCP 服务
关于我们
关于 Suppr公司介绍联系我们用户协议隐私条款
关注我们

Suppr 超能文献

核心技术专利:CN118964589B侵权必究
粤ICP备2023148730 号-1Suppr @ 2026

文献检索

告别复杂PubMed语法,用中文像聊天一样搜索,搜遍4000万医学文献。AI智能推荐,让科研检索更轻松。

立即免费搜索

文件翻译

保留排版,准确专业,支持PDF/Word/PPT等文件格式,支持 12+语言互译。

免费翻译文档

深度研究

AI帮你快速写综述,25分钟生成高质量综述,智能提取关键信息,辅助科研写作。

立即免费体验

功能性步态可能受噪音影响:年龄和认知功能的作用:一项初步研究

Functional Gait Can Be Affected by Noise: Effects of Age and Cognitive Function: A Pilot Study.

作者信息

Buyle Margot, Azoidou Viktoria, Pavlou Marousa, Van Rompaey Vincent, Bamiou Doris-Eva

机构信息

Experimental Laboratory of Translational Neuroscience, Faculty of Medicine and Health Sciences, University of Antwerp, Antwerp, Belgium.

Faculty of Life Sciences & Medicine, Centre for Human & Applied Physiological Sciences, King's College London, London, United Kingdom.

出版信息

Front Neurol. 2021 Feb 9;12:634395. doi: 10.3389/fneur.2021.634395. eCollection 2021.

DOI:10.3389/fneur.2021.634395
PMID:33633677
原文链接:https://pmc.ncbi.nlm.nih.gov/articles/PMC7900144/
Abstract

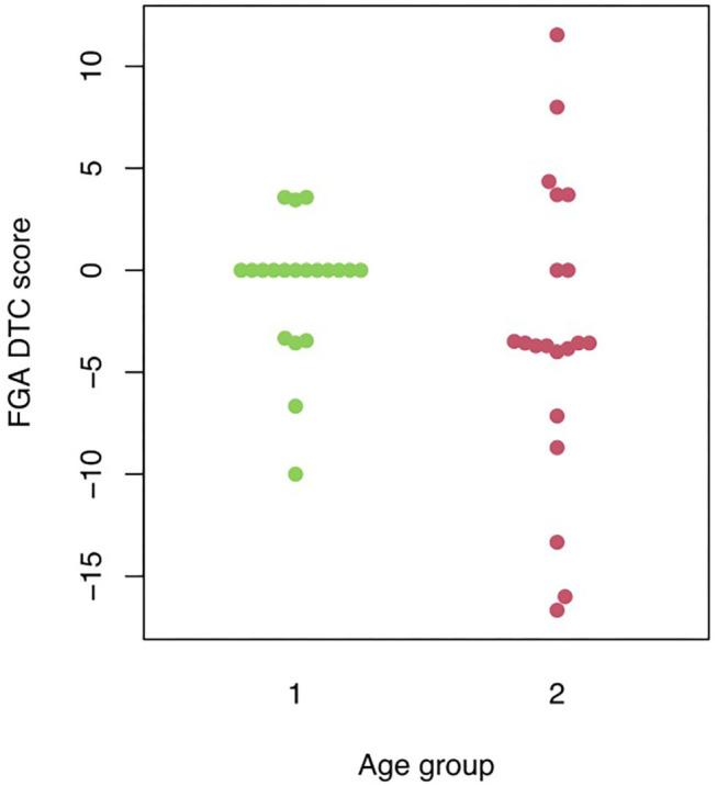
The ageing process may degrade an individual's balance control, hearing capacity, and cognitive function. Older adults perform worse on simultaneously executed balance and secondary tasks (i.e., dual-task performance) than younger adults and may be more vulnerable to auditory distraction. The purpose of this study was to determine the effect of passive listening on functional gait in healthy older vs. younger adults, and to investigate the effect of age, functional gait, hearing ability and cognitive functioning on dual-task performance. Twenty young and 20 older healthy adults were recruited. Functional gait (Functional Gait Assessment in silent and noisy condition), hearing function (audiogram; Speech in Babble test), and cognitive ability (Cambridge Neuropsychological Test Automated Battery) were measured. Overall, a significant difference between functional gait performance in silent vs. noisy conditions was found ( = 0.022), with no significant difference in dual-task cost between the two groups ( = 0.11). Correlations were found between increasing age, worse functional gait performance, poorer hearing capacity and lower performance on cognitive function tasks. Interestingly, worse performance on attention tasks appeared to be associated with a worse functional gait performance in the noisy condition. Passive listening to multi-talker babble noise can affect functional gait in both young and older adults. This effect could result from the cognitive load of the babble noise, due to the engagement of attention networks by the unattended speech.

摘要

衰老过程可能会降低个体的平衡控制能力、听力和认知功能。与年轻人相比,老年人在同时执行平衡任务和次要任务(即双任务表现)时表现更差,并且可能更容易受到听觉干扰。本研究的目的是确定被动聆听对健康老年人和年轻人功能性步态的影响,并研究年龄、功能性步态、听力能力和认知功能对双任务表现的影响。招募了20名年轻和20名老年健康成年人。测量了功能性步态(安静和嘈杂条件下的功能性步态评估)、听力功能(听力图;嘈杂环境中的言语测试)和认知能力(剑桥神经心理测试自动成套测验)。总体而言,发现安静与嘈杂条件下的功能性步态表现存在显著差异( = 0.022),两组之间的双任务成本无显著差异( = 0.11)。发现年龄增长、功能性步态表现变差、听力能力较差和认知功能任务表现较低之间存在相关性。有趣的是,在嘈杂条件下,注意力任务表现较差似乎与功能性步态表现较差有关。被动聆听多说话者的嘈杂噪声会影响年轻人和老年人的功能性步态。这种影响可能是由于嘈杂噪声的认知负荷,因为未被注意的言语会使注意力网络参与其中。

https://cdn.ncbi.nlm.nih.gov/pmc/blobs/1871/7900144/ffff0ef9c7eb/fneur-12-634395-g0001.jpg
https://cdn.ncbi.nlm.nih.gov/pmc/blobs/1871/7900144/ffff0ef9c7eb/fneur-12-634395-g0001.jpg
https://cdn.ncbi.nlm.nih.gov/pmc/blobs/1871/7900144/ffff0ef9c7eb/fneur-12-634395-g0001.jpg

相似文献

1
Functional Gait Can Be Affected by Noise: Effects of Age and Cognitive Function: A Pilot Study.功能性步态可能受噪音影响:年龄和认知功能的作用:一项初步研究
Front Neurol. 2021 Feb 9;12:634395. doi: 10.3389/fneur.2021.634395. eCollection 2021.
2
The Effects of Hearing Aid Directional Microphone and Noise Reduction Processing on Listening Effort in Older Adults with Hearing Loss.助听器定向传声器和降噪处理对老年听力损失患者聆听努力的影响。
J Am Acad Audiol. 2016 Jan;27(1):29-41. doi: 10.3766/jaaa.15030.
3
Speech Perception in Noise and Listening Effort of Older Adults With Nonlinear Frequency Compression Hearing Aids.老年人使用非线性频率压缩助听器的噪声言语感知和聆听努力。
Ear Hear. 2018 Mar/Apr;39(2):215-225. doi: 10.1097/AUD.0000000000000481.
4
EEG activity as an objective measure of cognitive load during effortful listening: A study on pediatric subjects with bilateral, asymmetric sensorineural hearing loss.脑电图活动作为努力聆听时认知负荷的客观指标:一项针对双侧不对称感音神经性听力损失儿童受试者的研究。
Int J Pediatr Otorhinolaryngol. 2017 Aug;99:1-7. doi: 10.1016/j.ijporl.2017.05.006. Epub 2017 May 17.
5
Age-related changes in listening effort for various types of masker noises.不同掩蔽噪声类型下与年龄相关的聆听努力变化。
Ear Hear. 2013 May-Jun;34(3):261-72. doi: 10.1097/AUD.0b013e31826d0ba4.
6
Cognitive Function Prediction of Performance During Dual-Tasks Across Adults With and Without Hearing Loss.有听力损失和无听力损失成年人在双重任务期间表现的认知功能预测
Curr Aging Sci. 2018;11(3):155-164. doi: 10.2174/1874609812666181213103209.
7
Does increasing the intelligibility of a competing sound source interfere more with speech comprehension in older adults than it does in younger adults?与年轻人相比,增加竞争声源的可懂度对老年人言语理解的干扰是否更大?
Atten Percept Psychophys. 2016 Nov;78(8):2655-2677. doi: 10.3758/s13414-016-1193-5.
8
The effect of background babble on working memory in young and middle-aged adults.背景噪音对青年和中年成年人工作记忆的影响。
J Am Acad Audiol. 2015 Mar;26(3):220-8. doi: 10.3766/jaaa.26.3.3.
9
Clinical Assessment of Functional Hearing Deficits: Speech-in-Noise Performance.临床功能性听力缺陷评估:噪声环境下的言语感知能力。
Ear Hear. 2019 Mar/Apr;40(2):426-436. doi: 10.1097/AUD.0000000000000635.
10
Effects of age on listening and postural control during realistic multi-tasking conditions.年龄对真实多任务条件下的听力和姿势控制的影响。
Hum Mov Sci. 2020 Oct;73:102664. doi: 10.1016/j.humov.2020.102664. Epub 2020 Aug 5.

引用本文的文献

1
Non-invasive device to alleviate symptoms in people living with Parkinson's: study protocol for a multicentre phase II double-blind randomised controlled trial.用于缓解帕金森病患者症状的非侵入性装置:一项多中心II期双盲随机对照试验的研究方案
BMJ Open. 2025 Apr 27;15(4):e096051. doi: 10.1136/bmjopen-2024-096051.
2
The interplay between cognition, functional and dual-task gait in persons with a vestibular disorder versus healthy controls.前庭障碍患者与健康对照者认知、功能和双重任务步态之间的相互作用。
Sci Rep. 2023 Jun 22;13(1):10130. doi: 10.1038/s41598-023-35904-z.

本文引用的文献

1
The impact of tinnitus on working memory capacity.耳鸣对工作记忆容量的影响。
Int J Audiol. 2021 Apr;60(4):274-281. doi: 10.1080/14992027.2020.1822550. Epub 2020 Oct 1.
2
Cognitive Performance in Chronic Tinnitus Patients: A Cross-Sectional Study Using the RBANS-H.慢性耳鸣患者的认知表现:使用 RBANS-H 的横断面研究。
Otol Neurotol. 2019 Oct;40(9):e876-e882. doi: 10.1097/MAO.0000000000002403.
3
Cognitive Involvement in Balance, Gait and Dual-Tasking in Aging: A Focused Review From a Neuroscience of Aging Perspective.
衰老过程中认知对平衡、步态及双重任务的影响:基于衰老神经科学视角的重点综述
Front Neurol. 2018 Oct 29;9:913. doi: 10.3389/fneur.2018.00913. eCollection 2018.
4
Effects of Age on Dual-Task Walking While Listening.年龄对边听边进行双任务行走的影响。
J Mot Behav. 2019;51(4):416-427. doi: 10.1080/00222895.2018.1498318. Epub 2018 Sep 21.
5
Differential associations between dual-task walking abilities and usual gait patterns in healthy older adults-Results from the Baltimore Longitudinal Study of Aging.健康老年人双任务步行能力与日常步态模式之间的差异关联——来自巴尔的摩纵向衰老研究的结果
Gait Posture. 2018 Jun;63:63-67. doi: 10.1016/j.gaitpost.2018.04.039. Epub 2018 Apr 27.
6
WHO Environmental Noise Guidelines for the European Region: A Systematic Review on Environmental Noise and Annoyance.世界卫生组织《欧洲区域环境噪声指南》:环境噪声与烦恼的系统评价
Int J Environ Res Public Health. 2017 Dec 8;14(12):1539. doi: 10.3390/ijerph14121539.
7
Association of Age-Related Hearing Loss With Cognitive Function, Cognitive Impairment, and Dementia: A Systematic Review and Meta-analysis.年龄相关性听力损失与认知功能、认知障碍和痴呆的关系:系统评价和荟萃分析。
JAMA Otolaryngol Head Neck Surg. 2018 Feb 1;144(2):115-126. doi: 10.1001/jamaoto.2017.2513.
8
Neuroimaging of an attention demanding dual-task during dynamic postural control.动态姿势控制过程中一项需要注意力的双重任务的神经成像。
Gait Posture. 2017 Sep;57:193-198. doi: 10.1016/j.gaitpost.2017.06.013. Epub 2017 Jun 21.
9
The Effects of Age and Hearing Loss on Dual-Task Balance and Listening.年龄和听力损失对双重任务平衡和听力的影响。
J Gerontol B Psychol Sci Soc Sci. 2019 Jan 10;74(2):275-283. doi: 10.1093/geronb/gbx047.
10
Influence of schooling and age on cognitive performance in healthy older adults.学校教育和年龄对健康老年人认知表现的影响。
Braz J Med Biol Res. 2017 Mar 23;50(4):e5892. doi: 10.1590/1414-431X20165892.