Suppr超能文献

解析果蝇肠道体转位的特征。

Unraveling the features of somatic transposition in the Drosophila intestine.

机构信息

Institut Curie, CNRS, UMR 3215, INSERM U934, Stem Cells and Tissue Homeostasis Group, PSL Research University, Paris, France.

Sorbonne Universités, UPMC Univ Paris 6, Paris, France.

出版信息

EMBO J. 2021 May 3;40(9):e106388. doi: 10.15252/embj.2020106388. Epub 2021 Feb 26.

Abstract

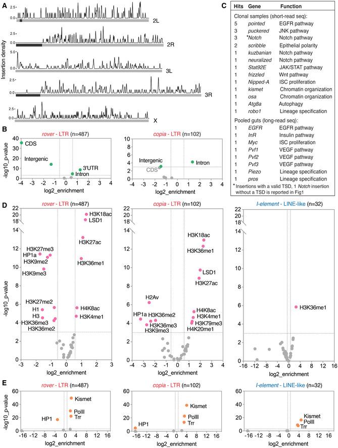
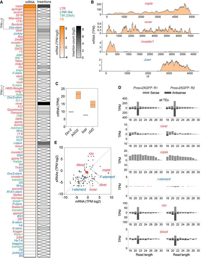
Transposable elements (TEs) play a significant role in evolution, contributing to genetic variation. However, TE mobilization in somatic cells is not well understood. Here, we address the prevalence of transposition in a somatic tissue, exploiting the Drosophila midgut as a model. Using whole-genome sequencing of in vivo clonally expanded gut tissue, we have mapped hundreds of high-confidence somatic TE integration sites genome-wide. We show that somatic retrotransposon insertions are associated with inactivation of the tumor suppressor Notch, likely contributing to neoplasia formation. Moreover, applying Oxford Nanopore long-read sequencing technology we provide evidence for tissue-specific differences in retrotransposition. Comparing somatic TE insertional activity with transcriptomic and small RNA sequencing data, we demonstrate that transposon mobility cannot be simply predicted by whole tissue TE expression levels or by small RNA pathway activity. Finally, we reveal that somatic TE insertions in the adult fly intestine are enriched in genic regions and in transcriptionally active chromatin. Together, our findings provide clear evidence of ongoing somatic transposition in Drosophila and delineate previously unknown features underlying somatic TE mobility in vivo.

摘要

转座元件 (TEs) 在进化中起着重要作用,有助于遗传变异。然而,体细胞中的 TE 调动还不太清楚。在这里,我们利用果蝇肠道作为模型,研究体细胞中转座的普遍性。我们通过对体内克隆扩增的肠道组织进行全基因组测序,在全基因组范围内绘制了数百个高可信度的体细胞 TE 整合位点。我们表明,体细胞逆转录转座子的插入与肿瘤抑制因子 Notch 的失活有关,可能有助于肿瘤的形成。此外,应用牛津纳米孔长读测序技术,我们提供了组织特异性逆转录转座差异的证据。通过将体细胞 TE 插入活性与转录组和小 RNA 测序数据进行比较,我们证明转座子的移动性不能简单地通过整个组织的 TE 表达水平或小 RNA 途径活性来预测。最后,我们揭示了成年果蝇肠道中的体细胞 TE 插入在基因区域和转录活跃的染色质中富集。总之,我们的研究结果为果蝇中持续进行的体细胞转座提供了明确的证据,并描绘了体内体细胞 TE 迁移的未知特征。

https://cdn.ncbi.nlm.nih.gov/pmc/blobs/e263/8090852/adf67546f907/EMBJ-40-e106388-g006.jpg

文献检索

告别复杂PubMed语法,用中文像聊天一样搜索,搜遍4000万医学文献。AI智能推荐,让科研检索更轻松。

立即免费搜索

文件翻译

保留排版,准确专业,支持PDF/Word/PPT等文件格式,支持 12+语言互译。

免费翻译文档

深度研究

AI帮你快速写综述,25分钟生成高质量综述,智能提取关键信息,辅助科研写作。

立即免费体验