• 文献检索
  • 文档翻译
  • 深度研究
  • 学术资讯
  • Suppr Zotero 插件Zotero 插件
  • 邀请有礼
  • 套餐&价格
  • 历史记录
应用&插件
Suppr Zotero 插件Zotero 插件浏览器插件Mac 客户端Windows 客户端微信小程序
定价
高级版会员购买积分包购买API积分包
服务
文献检索文档翻译深度研究API 文档MCP 服务
关于我们
关于 Suppr公司介绍联系我们用户协议隐私条款
关注我们

Suppr 超能文献

核心技术专利:CN118964589B侵权必究
粤ICP备2023148730 号-1Suppr @ 2026

文献检索

告别复杂PubMed语法,用中文像聊天一样搜索,搜遍4000万医学文献。AI智能推荐,让科研检索更轻松。

立即免费搜索

文件翻译

保留排版,准确专业,支持PDF/Word/PPT等文件格式,支持 12+语言互译。

免费翻译文档

深度研究

AI帮你快速写综述,25分钟生成高质量综述,智能提取关键信息,辅助科研写作。

立即免费体验

对近交系亲本和杂种之间的全转录组进行分析,为玉米(Zea mays)穗长杂种优势提供了全面的见解。

Global transcriptional profiling between inbred parents and hybrids provides comprehensive insights into ear-length heterosis of maize (Zea mays).

机构信息

National Key Laboratory of Wheat and Maize Crops Science, College of Agronomy, Henan Agricultural University, Zhengzhou, 450018, China.

Hubei Collaborative Innovation Center for Grain Industry, Yangtze University, Jingzhou, 433200, China.

出版信息

BMC Plant Biol. 2021 Feb 26;21(1):118. doi: 10.1186/s12870-021-02890-1.

DOI:10.1186/s12870-021-02890-1
PMID:33637040
原文链接:https://pmc.ncbi.nlm.nih.gov/articles/PMC7908659/
Abstract

BACKGROUND

Maize (Zea mays) ear length, which is an important yield component, exhibits strong heterosis. Understanding the potential molecular mechanisms of ear-length heterosis is critical for efficient yield-related breeding.

RESULTS

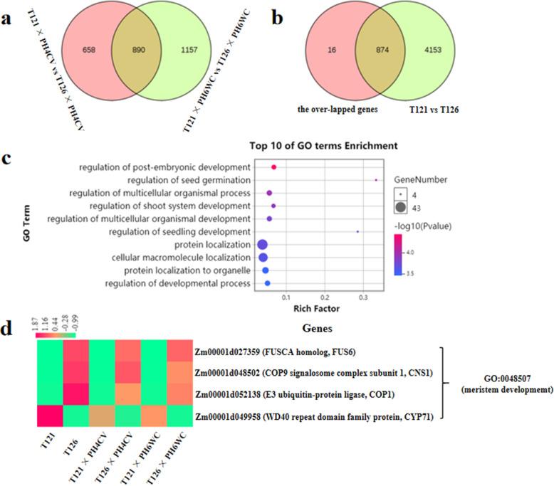
Here, a joint netted pattern, including six parent-hybrid triplets, was designed on the basis of two maize lines harboring long (T121 line) and short (T126 line) ears. Global transcriptional profiling of young ears (containing meristem) was performed. Multiple comparative analyses revealed that 874 differentially expressed genes are mainly responsible for the ear-length variation between T121 and T126 lines. Among them, four key genes, Zm00001d049958, Zm00001d027359, Zm00001d048502 and Zm00001d052138, were identified as being related to meristem development, which corroborated their roles in the superior additive genetic effects on ear length in T121 line. Non-additive expression patterns were used to identify candidate genes related to ear-length heterosis. A non-additively expressed gene (Zm00001d050649) was associated with the timing of meristematic phase transition and was determined to be the homolog of tomato SELF PRUNING, which assists SINGLE FLOWER TRUSS in driving yield-related heterosis, indicating that Zm00001d050649 is a potential contributor to drive heterotic effect on ear length.

CONCLUSION

Our results suggest that inbred parents provide genetic and heterotic effects on the ear lengths of their corresponding F hybrids through two independent pathways. These findings provide comprehensive insights into the transcriptional regulation of ear length and improve the understanding of ear-length heterosis in maize.

摘要

背景

玉米穗长是一个重要的产量构成要素,表现出很强的杂种优势。了解穗长杂种优势的潜在分子机制对于高效的产量相关育种至关重要。

结果

在此,基于两个具有长穗(T121 系)和短穗(T126 系)的玉米系,设计了一个包含六个亲本-杂种三联体的联合网纹模式。对幼穗(含有分生组织)进行了全局转录谱分析。多重比较分析表明,874 个差异表达基因主要负责 T121 和 T126 系之间穗长的变化。其中,鉴定出四个关键基因 Zm00001d049958、Zm00001d027359、Zm00001d048502 和 Zm00001d052138 与分生组织发育有关,这证实了它们在 T121 系中对穗长的超加性遗传效应的作用。非加性表达模式被用来鉴定与穗长杂种优势相关的候选基因。一个非加性表达的基因(Zm00001d050649)与分生组织转换的时间有关,被确定为番茄 SELF PRUNING 的同源物,它有助于 SINGLE FLOWER TRUSS 驱动与产量相关的杂种优势,表明 Zm00001d050649 是一个潜在的驱动穗长杂种优势的基因。

结论

我们的研究结果表明,自交系通过两条独立的途径为其相应的 F1 杂种提供穗长的遗传和杂种优势效应。这些发现为玉米穗长的转录调控提供了全面的见解,并提高了对玉米穗长杂种优势的理解。

https://cdn.ncbi.nlm.nih.gov/pmc/blobs/72e0/7908659/2b987a540889/12870_2021_2890_Fig4_HTML.jpg
https://cdn.ncbi.nlm.nih.gov/pmc/blobs/72e0/7908659/006f6ab947fe/12870_2021_2890_Fig1_HTML.jpg
https://cdn.ncbi.nlm.nih.gov/pmc/blobs/72e0/7908659/6ec3f2af5d2e/12870_2021_2890_Fig3_HTML.jpg
https://cdn.ncbi.nlm.nih.gov/pmc/blobs/72e0/7908659/2b987a540889/12870_2021_2890_Fig4_HTML.jpg
https://cdn.ncbi.nlm.nih.gov/pmc/blobs/72e0/7908659/006f6ab947fe/12870_2021_2890_Fig1_HTML.jpg
https://cdn.ncbi.nlm.nih.gov/pmc/blobs/72e0/7908659/6ec3f2af5d2e/12870_2021_2890_Fig3_HTML.jpg
https://cdn.ncbi.nlm.nih.gov/pmc/blobs/72e0/7908659/2b987a540889/12870_2021_2890_Fig4_HTML.jpg

相似文献

1
Global transcriptional profiling between inbred parents and hybrids provides comprehensive insights into ear-length heterosis of maize (Zea mays).对近交系亲本和杂种之间的全转录组进行分析,为玉米(Zea mays)穗长杂种优势提供了全面的见解。
BMC Plant Biol. 2021 Feb 26;21(1):118. doi: 10.1186/s12870-021-02890-1.
2
Transcriptome profiling and comparison of maize ear heterosis during the spikelet and floret differentiation stages.小穗和小花分化阶段玉米穗杂种优势的转录组分析与比较
BMC Genomics. 2016 Nov 22;17(1):959. doi: 10.1186/s12864-016-3296-8.
3
Comparative transcriptomic analysis of maize ear heterosis during the inflorescence meristem differentiation stage.玉米花序分生组织分化期杂种优势的比较转录组分析。
BMC Plant Biol. 2022 Jul 18;22(1):348. doi: 10.1186/s12870-022-03695-6.
4
Heterosis in early maize ear inflorescence development: a genome-wide transcription analysis for two maize inbred lines and their hybrid.玉米早期雌穗花序发育中的杂种优势:两个玉米自交系及其杂交种的全基因组转录分析
Int J Mol Sci. 2014 Aug 11;15(8):13892-915. doi: 10.3390/ijms150813892.
5
Gene expression analyses in maize inbreds and hybrids with varying levels of heterosis.对具有不同杂种优势水平的玉米自交系和杂交种进行基因表达分析。
BMC Plant Biol. 2008 Apr 10;8:33. doi: 10.1186/1471-2229-8-33.
6
Comparative expression profiling in meristems of inbred-hybrid triplets of maize based on morphological investigations of heterosis for plant height.基于玉米株高杂种优势形态学研究的自交-杂交三元组分生组织中的比较表达谱分析。
Plant Mol Biol. 2007 Jan;63(1):21-34. doi: 10.1007/s11103-006-9069-z. Epub 2006 Sep 28.
7
Relationship between differential gene expression patterns in functional leaves of maize inbreds & hybrids at spikelet differentiation stage and heterosis.玉米自交系和杂交种在小穗分化期功能叶中差异基因表达模式与杂种优势的关系
Yi Chuan Xue Bao. 2003 Feb;30(2):154-62.
8
Relationship Between Differential Gene Expression and Heterosis During Ear Development in Maize (Zea mays L.).玉米(Zea mays L.)穗发育过程中差异基因表达与杂种优势的关系
J Genet Genomics. 2007 Feb;34(2):160-70. doi: 10.1016/S1673-8527(07)60017-4.
9
Comparative transcriptomics analysis at the key stage of maize ear development dissect heterosis.玉米穗发育关键阶段的比较转录组学分析揭示杂种优势。
Plant Genome. 2023 Mar;16(1):e20293. doi: 10.1002/tpg2.20293. Epub 2022 Dec 7.
10
Identification and characterization of a repertoire of genes differentially expressed in developing top ear shoots between a superior hybrid and its parental inbreds in Zea mays L.鉴定和描述玉米中优良杂种与其亲本自交系在发育中的顶端小穗芽间差异表达基因文库。
Mol Genet Genomics. 2013 Dec;288(12):691-705. doi: 10.1007/s00438-013-0781-5. Epub 2013 Oct 22.

引用本文的文献

1
Transcriptome dynamics and allele-specific regulation underlie wheat heterosis at the anthesis and grain-filling stages.转录组动态变化和等位基因特异性调控是小麦花期和灌浆期杂种优势的基础。
BMC Genomics. 2025 Sep 2;26(1):798. doi: 10.1186/s12864-025-11983-2.
2
, Encoding a Heterosis-Related MYB Transcription Factor, Confers Drought Tolerance in .编码杂种优势相关 MYB 转录因子赋予 耐旱性。
Int J Mol Sci. 2023 Mar 12;24(6):5418. doi: 10.3390/ijms24065418.
3
Dissection of the Genetic Basis of Yield Traits in Line per se and Testcross Populations and Identification of Candidate Genes for Hybrid Performance in Maize.

本文引用的文献

1
Revealing biomass heterosis in the allodiploid xBrassicoraphanus, a hybrid between Brassica rapa and Raphanus sativus, through integrated transcriptome and metabolites analysis.通过整合转录组和代谢物分析揭示异源四倍体 xBrassicoraphanus(甘蓝型油菜和萝卜的杂种)中的生物量杂种优势。
BMC Plant Biol. 2020 Jun 3;20(1):252. doi: 10.1186/s12870-020-02470-9.
2
Comparative transcriptome analysis between inbred and hybrids reveals molecular insights into yield heterosis of upland cotton.比较自交系和杂种的转录组分析揭示了陆地棉杂种优势产量的分子基础。
BMC Plant Biol. 2020 May 27;20(1):239. doi: 10.1186/s12870-020-02442-z.
3
自交系和测交群体中产量性状的遗传基础分析及玉米杂种优势相关候选基因的鉴定。
Int J Mol Sci. 2022 May 3;23(9):5074. doi: 10.3390/ijms23095074.
4
Single-parent expression complementation contributes to phenotypic heterosis in maize hybrids.单亲表达互补导致玉米杂种优势的表型杂种优势。
Plant Physiol. 2022 Jun 27;189(3):1625-1638. doi: 10.1093/plphys/kiac180.
The Role of Transcriptional Regulation in Hybrid Vigor.
转录调控在杂种优势中的作用。
Front Plant Sci. 2020 Apr 15;11:410. doi: 10.3389/fpls.2020.00410. eCollection 2020.
4
Genome Sequence and QTL Analyses Using Backcross Recombinant Inbred Lines (BILs) and BILF Lines Uncover Multiple Heterosis-related Loci.利用回交重组自交系(BILs)和 BILF 系进行基因组序列和 QTL 分析揭示了多个杂种优势相关的基因座。
Int J Mol Sci. 2020 Jan 25;21(3):780. doi: 10.3390/ijms21030780.
5
COP9 signalosome: Discovery, conservation, activity, and function.COP9 信号体:发现、保守性、活性和功能。
J Integr Plant Biol. 2020 Jan;62(1):90-103. doi: 10.1111/jipb.12903.
6
Genome-wide association analyses reveal the genetic basis of combining ability in rice.全基因组关联分析揭示了水稻配合力的遗传基础。
Plant Biotechnol J. 2019 Nov;17(11):2211-2222. doi: 10.1111/pbi.13134. Epub 2019 Apr 29.
7
Exploring the molecular basis of heterosis for plant breeding.探索杂种优势的分子基础,用于植物育种。
J Integr Plant Biol. 2020 Mar;62(3):287-298. doi: 10.1111/jipb.12804. Epub 2019 May 9.
8
Patterns of genome-wide allele-specific expression in hybrid rice and the implications on the genetic basis of heterosis.杂种稻全基因组等位基因特异性表达模式及其对杂种优势遗传基础的影响。
Proc Natl Acad Sci U S A. 2019 Mar 19;116(12):5653-5658. doi: 10.1073/pnas.1820513116. Epub 2019 Mar 4.
9
The COP9 signalosome influences the epigenetic landscape of Arabidopsis thaliana.COP9 信号小体影响拟南芥的表观遗传景观。
Bioinformatics. 2019 Aug 15;35(16):2718-2723. doi: 10.1093/bioinformatics/bty1053.
10
Genome-wide proteomic profiling reveals the role of dominance protein expression in heterosis in immature maize ears.全基因组蛋白质组学分析揭示了优势蛋白表达在未成熟玉米穗杂种优势中的作用。
Sci Rep. 2017 Nov 23;7(1):16130. doi: 10.1038/s41598-017-15985-3.