• 文献检索
  • 文档翻译
  • 深度研究
  • 学术资讯
  • Suppr Zotero 插件Zotero 插件
  • 邀请有礼
  • 套餐&价格
  • 历史记录
应用&插件
Suppr Zotero 插件Zotero 插件浏览器插件Mac 客户端Windows 客户端微信小程序
定价
高级版会员购买积分包购买API积分包
服务
文献检索文档翻译深度研究API 文档MCP 服务
关于我们
关于 Suppr公司介绍联系我们用户协议隐私条款
关注我们

Suppr 超能文献

核心技术专利:CN118964589B侵权必究
粤ICP备2023148730 号-1Suppr @ 2026

文献检索

告别复杂PubMed语法,用中文像聊天一样搜索,搜遍4000万医学文献。AI智能推荐,让科研检索更轻松。

立即免费搜索

文件翻译

保留排版,准确专业,支持PDF/Word/PPT等文件格式,支持 12+语言互译。

免费翻译文档

深度研究

AI帮你快速写综述,25分钟生成高质量综述,智能提取关键信息,辅助科研写作。

立即免费体验

硫化氢通过 p53/谷氨酰胺酶 2 通路对谷氨酸诱导的氧化应激的神经保护作用在创伤性脑损伤后发挥作用。

Neuroprotective effect of hydrogen sulfide against glutamate-induced oxidative stress is mediated via the p53/glutaminase 2 pathway after traumatic brain injury.

机构信息

Department of Neurosurgery, The Second Hospital of Hebei Medical University, Shijiazhuang 050000, Hebei, P.R. China.

Department of Thyroid and Breast Surgery, The Second Hospital of Hebei Medical University, Shijiazhuang 050000, Hebei, P.R. China.

出版信息

Aging (Albany NY). 2021 Feb 26;13(5):7180-7189. doi: 10.18632/aging.202575.

DOI:10.18632/aging.202575
PMID:33640879
原文链接:https://pmc.ncbi.nlm.nih.gov/articles/PMC7993660/
Abstract

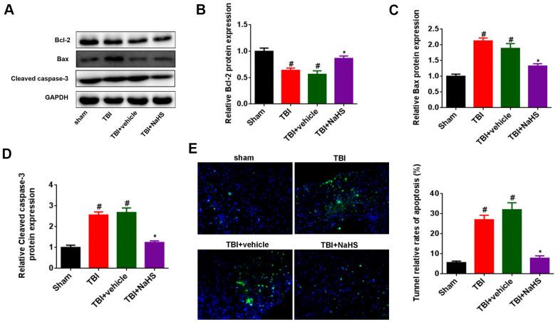
Several reports suggest that hydrogen sulfide (HS) exerts multiple biological and physiological effects on the pathogenesis of traumatic brain injury (TBI). However, the exact molecular mechanism involved in this effect is not yet fully known. In this study, we found that HS alleviated TBI-induced motor and spatial memory deficits, brain pathology, and brain edema. Moreover, sodium hydrosulfide (NaHS), an HS donor, treatment markedly increased the expression of Bcl-2, while inhibited the expression of Bax and Cleaved caspase-3 in TBI-challenged rats. Tunnel staining also demonstrated these results. Treatment with NaHS significantly reduced the glutamate and glutaminase 2 (GLS-2) protein levels, and glutamate-mediated oxidative stress in TBI-challenged rats. Furthermore, we demonstrated that HS treatment inhibited glutamate-mediated oxidative stress through the p53/GLS-2 pathway. Therefore, our results suggested that HS protects brain injury induced by TBI through modulation of the glutamate-mediated oxidative stress in the p53/GLS-2 pathway-dependent manner.

摘要

一些报告表明,硫化氢(HS)对创伤性脑损伤(TBI)的发病机制具有多种生物学和生理学作用。然而,这一效应的确切分子机制尚不完全清楚。在这项研究中,我们发现 HS 减轻了 TBI 引起的运动和空间记忆缺陷、脑病理学和脑水肿。此外,HS 的供体硫氢化钠(NaHS)治疗显著增加了 TBI 大鼠中 Bcl-2 的表达,同时抑制了 Bax 和Cleaved caspase-3 的表达。隧道染色也证明了这些结果。NaHS 治疗显著降低了 TBI 大鼠中谷氨酸和谷氨酰胺酶 2(GLS-2)蛋白水平以及谷氨酸介导的氧化应激。此外,我们证明 HS 通过 p53/GLS-2 途径抑制谷氨酸介导的氧化应激。因此,我们的研究结果表明,HS 通过调节 p53/GLS-2 途径依赖性的谷氨酸介导的氧化应激来保护 TBI 引起的脑损伤。

https://cdn.ncbi.nlm.nih.gov/pmc/blobs/fda5/7993660/7e8cc17b82ce/aging-13-202575-g005.jpg
https://cdn.ncbi.nlm.nih.gov/pmc/blobs/fda5/7993660/dd8566d612c8/aging-13-202575-g001.jpg
https://cdn.ncbi.nlm.nih.gov/pmc/blobs/fda5/7993660/94b685308cd4/aging-13-202575-g002.jpg
https://cdn.ncbi.nlm.nih.gov/pmc/blobs/fda5/7993660/cc48538d60ce/aging-13-202575-g003.jpg
https://cdn.ncbi.nlm.nih.gov/pmc/blobs/fda5/7993660/da961edab764/aging-13-202575-g004.jpg
https://cdn.ncbi.nlm.nih.gov/pmc/blobs/fda5/7993660/7e8cc17b82ce/aging-13-202575-g005.jpg
https://cdn.ncbi.nlm.nih.gov/pmc/blobs/fda5/7993660/dd8566d612c8/aging-13-202575-g001.jpg
https://cdn.ncbi.nlm.nih.gov/pmc/blobs/fda5/7993660/94b685308cd4/aging-13-202575-g002.jpg
https://cdn.ncbi.nlm.nih.gov/pmc/blobs/fda5/7993660/cc48538d60ce/aging-13-202575-g003.jpg
https://cdn.ncbi.nlm.nih.gov/pmc/blobs/fda5/7993660/da961edab764/aging-13-202575-g004.jpg
https://cdn.ncbi.nlm.nih.gov/pmc/blobs/fda5/7993660/7e8cc17b82ce/aging-13-202575-g005.jpg

相似文献

1
Neuroprotective effect of hydrogen sulfide against glutamate-induced oxidative stress is mediated via the p53/glutaminase 2 pathway after traumatic brain injury.硫化氢通过 p53/谷氨酰胺酶 2 通路对谷氨酸诱导的氧化应激的神经保护作用在创伤性脑损伤后发挥作用。
Aging (Albany NY). 2021 Feb 26;13(5):7180-7189. doi: 10.18632/aging.202575.
2
The protective effect of hydrogen sulfide (HS) on traumatic brain injury (TBI) induced memory deficits in rats.硫化氢(HS)对大鼠创伤性脑损伤(TBI)所致记忆障碍的保护作用。
Brain Res Bull. 2017 Sep;134:177-182. doi: 10.1016/j.brainresbull.2017.07.014. Epub 2017 Jul 22.
3
Protective effects of hydrogen sulfide in a rat model of traumatic brain injury via activation of mitochondrial adenosine triphosphate-sensitive potassium channels and reduction of oxidative stress.硫化氢通过激活线粒体三磷酸腺苷敏感性钾通道和减少氧化应激对创伤性脑损伤大鼠模型的保护作用。
J Surg Res. 2013 Oct;184(2):e27-35. doi: 10.1016/j.jss.2013.03.067. Epub 2013 Apr 8.
4
Astrocyte-derived exosomes protect hippocampal neurons after traumatic brain injury by suppressing mitochondrial oxidative stress and apoptosis.星形胶质细胞衍生的外泌体通过抑制线粒体氧化应激和细胞凋亡来保护创伤性脑损伤后的海马神经元。
Aging (Albany NY). 2021 Sep 13;13(17):21642-21658. doi: 10.18632/aging.203508.
5
SIRT1 Mediates HS-Ameliorated Diabetes-Associated Cognitive Dysfunction in Rats: Possible Involvement of Inhibiting Hippocampal Endoplasmic Reticulum Stress and Synaptic Dysfunction.SIRT1 介导 HS 改善大鼠糖尿病相关认知功能障碍:可能涉及抑制海马内质网应激和突触功能障碍。
Neurochem Res. 2021 Mar;46(3):611-623. doi: 10.1007/s11064-020-03196-8. Epub 2021 Feb 3.
6
Exogenous CGRP Regulates Apoptosis and Autophagy to Alleviate Traumatic Brain Injury Through Akt/mTOR Signalling Pathway.外源性 CGRP 通过 Akt/mTOR 信号通路调节细胞凋亡和自噬缓解创伤性脑损伤。
Neurochem Res. 2020 Dec;45(12):2926-2938. doi: 10.1007/s11064-020-03141-9. Epub 2020 Oct 15.
7
Hydrogen sulfide offers neuroprotection on traumatic brain injury in parallel with reduced apoptosis and autophagy in mice.硫化氢对小鼠创伤性脑损伤具有神经保护作用,同时可减少细胞凋亡和自噬。
PLoS One. 2014 Jan 23;9(1):e87241. doi: 10.1371/journal.pone.0087241. eCollection 2014.
8
Hydrogen-rich water attenuates oxidative stress in rats with traumatic brain injury via Nrf2 pathway.富氢水通过Nrf2途径减轻创伤性脑损伤大鼠的氧化应激。
J Surg Res. 2018 Aug;228:238-246. doi: 10.1016/j.jss.2018.03.024. Epub 2018 Apr 11.
9
Hydrogen sulfide protects hippocampal CA1 neurons against lead mediated neuronal damage via reduction oxidative stress in male rats.硫化氢通过减少雄性大鼠氧化应激保护海马 CA1 神经元免受铅介导的神经元损伤。
J Chem Neuroanat. 2021 Mar;112:101917. doi: 10.1016/j.jchemneu.2020.101917. Epub 2021 Jan 12.
10
Hydrogen Sulfide Ameliorates Early Brain Injury Following Subarachnoid Hemorrhage in Rats.硫化氢改善大鼠蛛网膜下腔出血后的早期脑损伤。
Mol Neurobiol. 2016 Aug;53(6):3646-3657. doi: 10.1007/s12035-015-9304-1. Epub 2015 Jun 26.

引用本文的文献

1
Mechanisms and therapeutic potential of hydrogen sulfide in traumatic central nervous system injuries.硫化氢在创伤性中枢神经系统损伤中的作用机制及治疗潜力
Med Gas Res. 2026 Jun 1;16(2):148-155. doi: 10.4103/mgr.MEDGASRES-D-25-00034. Epub 2025 Aug 18.
2
Gasotransmitters and their influence on autism spectrum disorders - a systematic review.气体递质及其对自闭症谱系障碍的影响——一项系统综述
Mol Biol Rep. 2025 Jun 14;52(1):595. doi: 10.1007/s11033-025-10723-9.
3
The Role of Hydrogen Sulfide in the Localization and Structural-Functional Organization of p53 Following Traumatic Brain Injury: Development of a YOLO Model for Detection and Quantification of Apoptotic Nuclei.

本文引用的文献

1
Increase in Seizure Susceptibility After Repetitive Concussion Results from Oxidative Stress, Parvalbumin-Positive Interneuron Dysfunction and Biphasic Increases in Glutamate/GABA Ratio.反复脑震荡后癫痫易感性增加是由于氧化应激、钙结合蛋白阳性中间神经元功能障碍以及谷氨酸/γ-氨基丁酸比值的双相增加所致。
Cereb Cortex. 2020 Nov 3;30(12):6108-6120. doi: 10.1093/cercor/bhaa157.
2
The Detrimental Action of Adenosine on Glutamate-Induced Cytotoxicity in PC12 Cells Can Be Shifted towards a Neuroprotective Role through AAR Positive Allosteric Modulation.通过嘌呤受体 A1(AAR)正向变构调节,可将腺苷对 PC12 细胞谷氨酸诱导的细胞毒性的有害作用转移到神经保护作用。
Cells. 2020 May 18;9(5):1242. doi: 10.3390/cells9051242.
3
硫化氢在创伤性脑损伤后p53的定位及结构-功能组织中的作用:用于检测和定量凋亡细胞核的YOLO模型的开发
Int J Mol Sci. 2025 May 24;26(11):5066. doi: 10.3390/ijms26115066.
4
Hydrogen sulfide alleviates neural degeneration probably by reducing oxidative stress and aldose reductase expression.硫化氢通过降低氧化应激和醛糖还原酶表达来减轻神经变性。
J Cell Mol Med. 2024 Nov;28(21):e70192. doi: 10.1111/jcmm.70192.
5
The role of hydrogen sulfide regulation of ferroptosis in different diseases.硫化氢对不同疾病中铁死亡的调控作用。
Apoptosis. 2024 Oct;29(9-10):1377-1392. doi: 10.1007/s10495-024-01992-z. Epub 2024 Jul 9.
6
Innovative Insights into Traumatic Brain Injuries: Biomarkers and New Pharmacological Targets.创新视角下的创伤性脑损伤:生物标志物和新的药物靶点。
Int J Mol Sci. 2024 Feb 17;25(4):2372. doi: 10.3390/ijms25042372.
7
The Role of Hydrogen Sulfide in the Localization and Expression of p53 and Cell Death in the Nervous Tissue in Traumatic Brain Injury and Axotomy.硫化氢在创伤性脑损伤和轴突切断时神经组织中 p53 定位和表达及细胞死亡中的作用。
Int J Mol Sci. 2023 Oct 28;24(21):15708. doi: 10.3390/ijms242115708.
8
Neuroprotective Effect of Hydrogen Sulfide Subchronic Treatment Against TBI-Induced Ferroptosis and Cognitive Deficits Mediated Through Wnt Signaling Pathway.亚慢性硫化氢处理对 TBI 诱导的铁死亡和认知缺陷的神经保护作用及其通过 Wnt 信号通路介导。
Cell Mol Neurobiol. 2023 Nov;43(8):4117-4140. doi: 10.1007/s10571-023-01399-5. Epub 2023 Aug 25.
9
The Role of Hydrogen Sulfide in Regulation of Cell Death following Neurotrauma and Related Neurodegenerative and Psychiatric Diseases.硫化氢在神经创伤及相关神经退行性和精神疾病细胞死亡调控中的作用。
Int J Mol Sci. 2023 Jun 28;24(13):10742. doi: 10.3390/ijms241310742.
10
Hydrogen sulfide signalling in neurodegenerative diseases.硫化氢信号传导在神经退行性疾病中的作用
Br J Pharmacol. 2023 Jun 20. doi: 10.1111/bph.16170.
Will We Ever Make Headway in Severe Traumatic Brain Injury Treatment Trials?
我们在重度创伤性脑损伤治疗试验中能取得进展吗?
JAMA Neurol. 2020 Apr 1;77(4):411-412. doi: 10.1001/jamaneurol.2019.4672.
4
Long-Term Outcomes after Severe Traumatic Brain Injury in Older Adults. A Registry-based Cohort Study.老年人严重创伤性脑损伤的长期预后。一项基于登记的队列研究。
Am J Respir Crit Care Med. 2020 Jan 15;201(2):167-177. doi: 10.1164/rccm.201903-0673OC.
5
Hydrogen sulfide protects against cell damage through modulation of PI3K/Akt/Nrf2 signaling.硫化氢通过调节 PI3K/Akt/Nrf2 信号来保护细胞免受损伤。
Int J Biochem Cell Biol. 2019 Dec;117:105636. doi: 10.1016/j.biocel.2019.105636. Epub 2019 Oct 22.
6
Presynaptic dopamine deficit in minimally conscious state patients following traumatic brain injury.创伤性脑损伤后最小意识状态患者的前突触多巴胺缺失。
Brain. 2019 Jul 1;142(7):1887-1893. doi: 10.1093/brain/awz118.
7
PDIA3-regulted inflammation and oxidative stress contribute to the traumatic brain injury (TBI) in mice.PDIA3 调控的炎症和氧化应激导致了小鼠创伤性脑损伤 (TBI)。
Biochem Biophys Res Commun. 2019 Oct 22;518(4):657-663. doi: 10.1016/j.bbrc.2019.08.100. Epub 2019 Aug 26.
8
Traumatic brain injury in China.中国的创伤性脑损伤。
Lancet Neurol. 2019 Mar;18(3):286-295. doi: 10.1016/S1474-4422(18)30469-1. Epub 2019 Feb 12.
9
Tachykinin NK1 receptor antagonist L-733,060 and substance P deletion exert neuroprotection through inhibiting oxidative stress and cell death after traumatic brain injury in mice.激肽 NK1 受体拮抗剂 L-733,060 和 P 物质缺失通过抑制创伤性脑损伤后小鼠的氧化应激和细胞死亡发挥神经保护作用。
Int J Biochem Cell Biol. 2019 Feb;107:154-165. doi: 10.1016/j.biocel.2018.12.018. Epub 2018 Dec 26.
10
Isoliquiritigenin Provides Protection and Attenuates Oxidative Stress-Induced Injuries via the Nrf2-ARE Signaling Pathway After Traumatic Brain Injury.异甘草素通过 Nrf2-ARE 信号通路对创伤性脑损伤后氧化应激损伤提供保护作用并减轻其损伤。
Neurochem Res. 2018 Dec;43(12):2435-2445. doi: 10.1007/s11064-018-2671-z. Epub 2018 Nov 16.