Wang Keqi, Chen Yongyan, Gao Shuo, Wang Maosi, Ge Mengmeng, Yang Qian, Liao Mingkai, Xu Lin, Chen Junjie, Zeng Zhiping, Chen Haifeng, Zhang Xiao-Kun, Lin Ting, Zhou Hu
School of Pharmaceutical Sciences, Fujian Provincial Key Laboratory of Innovative Drug Target Research, Xiamen University, Xiamen 361102, China.
High Throughput Drug Screening Platform, Xiamen University, Xiamen 361102, China.
Acta Pharm Sin B. 2021 Feb;11(2):442-455. doi: 10.1016/j.apsb.2020.09.012. Epub 2020 Sep 28.
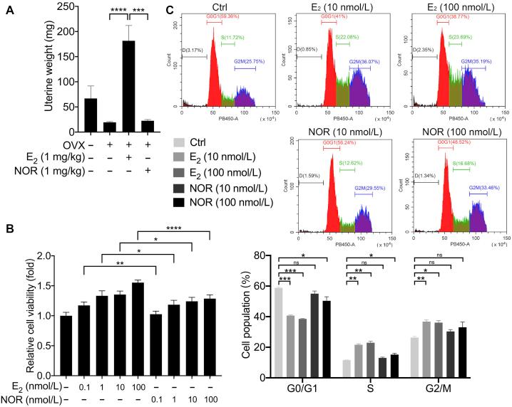
Although different types of drugs are available for postmenopausal osteoporosis, the limitations of the current therapies including drug resistances and adverse effects require identification of novel anti-osteoporosis agents. Here, we defined that norlichexanthone (NOR), a natural product, is a ligand of estrogen receptor-alpha (ER) and revealed its therapeutic potential for postmenopausal osteoporosis. We used mammalian-one hybrid assay to screen for ER modulators from crude extracts of several plant endophytes. As a result, NOR purified from the extract of endophyte ARL-13 was identified as a selective ER modulator. NOR directly bound to ER with an affinity in nanomolar range, revealing that it is a natural ligand of ER. NOR induced osteoblast formation in MC3T3-E1 precursor cells. Conversely, NOR inhibited receptor activator of nuclear factor-kappa B ligand (RANKL)-induced osteoclast formation in both RAW264.7 macrophages and mouse primary monocytes. Mechanistically, NOR inhibited RANKL-induced association of ER and TRAF6 to prevent ER-mediated TRAF6 activation Lys63-linked ubiquitination. Importantly, NOR exhibited potent anti-osteoporosis efficacy in an ovariectomized mouse model. Comparing to estrogen, NOR was of much less capability in stimulating endometrial hyperplasia and promoting mammalian cancer cell proliferation. Taken together, our study identified NOR as a natural and high affinity ligand of ER with substantial anti-osteoporosis but less estrogenic activity.
尽管有不同类型的药物可用于治疗绝经后骨质疏松症,但当前疗法存在局限性,包括耐药性和不良反应,这就需要寻找新型抗骨质疏松药物。在此,我们确定天然产物诺里叶黄素(NOR)是雌激素受体α(ER)的配体,并揭示了其对绝经后骨质疏松症的治疗潜力。我们利用哺乳动物单杂交试验从几种植物内生菌的粗提物中筛选ER调节剂。结果,从内生菌ARL-13提取物中纯化得到的NOR被鉴定为一种选择性ER调节剂。NOR以纳摩尔范围内的亲和力直接与ER结合,表明它是ER的天然配体。NOR在MC3T3-E1前体细胞中诱导成骨细胞形成。相反,NOR在RAW264.7巨噬细胞和小鼠原代单核细胞中均抑制核因子κB受体活化因子配体(RANKL)诱导的破骨细胞形成。从机制上讲,NOR抑制RANKL诱导的ER与TRAF6的结合,以防止ER介导的TRAF6活化和赖氨酸63连接的泛素化。重要的是,NOR在去卵巢小鼠模型中表现出强大的抗骨质疏松功效。与雌激素相比,NOR刺激子宫内膜增生和促进哺乳动物癌细胞增殖的能力要小得多。综上所述,我们的研究确定NOR是一种天然且高亲和力的ER配体,具有显著的抗骨质疏松活性但雌激素活性较低。