• 文献检索
  • 文档翻译
  • 深度研究
  • 学术资讯
  • Suppr Zotero 插件Zotero 插件
  • 邀请有礼
  • 套餐&价格
  • 历史记录
应用&插件
Suppr Zotero 插件Zotero 插件浏览器插件Mac 客户端Windows 客户端微信小程序
定价
高级版会员购买积分包购买API积分包
服务
文献检索文档翻译深度研究API 文档MCP 服务
关于我们
关于 Suppr公司介绍联系我们用户协议隐私条款
关注我们

Suppr 超能文献

核心技术专利:CN118964589B侵权必究
粤ICP备2023148730 号-1Suppr @ 2026

文献检索

告别复杂PubMed语法,用中文像聊天一样搜索,搜遍4000万医学文献。AI智能推荐,让科研检索更轻松。

立即免费搜索

文件翻译

保留排版,准确专业,支持PDF/Word/PPT等文件格式,支持 12+语言互译。

免费翻译文档

深度研究

AI帮你快速写综述,25分钟生成高质量综述,智能提取关键信息,辅助科研写作。

立即免费体验

PKA-RIIβ 自身磷酸化调节小鼠中的 PKA 活性和癫痫表型。

PKA-RIIβ autophosphorylation modulates PKA activity and seizure phenotypes in mice.

机构信息

State Key Laboratory of Natural and Biomimetic Drugs, Department of Molecular and Cellular Pharmacology, School of Pharmaceutical Sciences, Peking University Health Science Center, Beijing, China.

Department of Anatomy, Histology and Embryology, School of Basic Medical Sciences, Peking University Health Science Center, Beijing, China.

出版信息

Commun Biol. 2021 Mar 1;4(1):263. doi: 10.1038/s42003-021-01748-4.

DOI:10.1038/s42003-021-01748-4
PMID:33649504
原文链接:https://pmc.ncbi.nlm.nih.gov/articles/PMC7921646/
Abstract

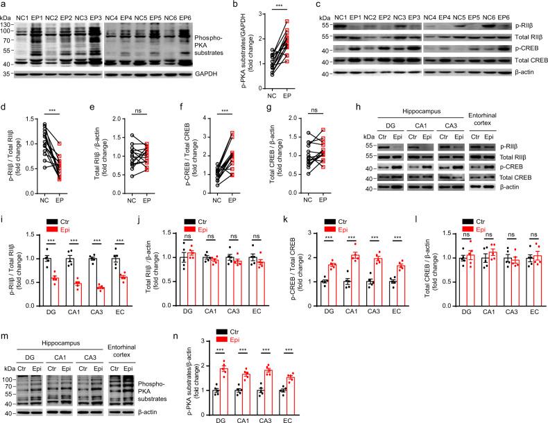
Temporal lobe epilepsy (TLE) is one of the most common and intractable neurological disorders in adults. Dysfunctional PKA signaling is causally linked to the TLE. However, the mechanism underlying PKA involves in epileptogenesis is still poorly understood. In the present study, we found the autophosphorylation level at serine 114 site (serine 112 site in mice) of PKA-RIIβ subunit was robustly decreased in the epileptic foci obtained from both surgical specimens of TLE patients and seizure model mice. The p-RIIβ level was negatively correlated with the activities of PKA. Notably, by using a P-site mutant that cannot be autophosphorylated and thus results in the released catalytic subunit to exert persistent phosphorylation, an increase in PKA activities through transduction with AAV-RIIβ-S112A in hippocampal DG granule cells decreased mIPSC frequency but not mEPSC, enhanced neuronal intrinsic excitability and seizure susceptibility. In contrast, a reduction of PKA activities by RIIβ knockout led to an increased mIPSC frequency, a reduction in neuronal excitability, and mice less prone to experimental seizure onset. Collectively, our data demonstrated that the autophosphorylation of RIIβ subunit plays a critical role in controlling neuronal and network excitabilities by regulating the activities of PKA, providing a potential therapeutic target for TLE.

摘要

颞叶癫痫(TLE)是成人中最常见和最顽固的神经疾病之一。功能失调的 PKA 信号与 TLE 有因果关系。然而,PKA 涉及癫痫发生的机制仍知之甚少。在本研究中,我们发现来自 TLE 患者手术标本和癫痫模型小鼠的癫痫灶中,PKA-RIIβ 亚基的丝氨酸 114 位(小鼠中的丝氨酸 112 位)的自身磷酸化水平显著降低。p-RIIβ 水平与 PKA 的活性呈负相关。值得注意的是,通过使用不能自身磷酸化的 P 位突变体,从而导致释放出持续磷酸化的催化亚基,通过 AAV-RIIβ-S112A 转导增加海马 DG 颗粒细胞中的 PKA 活性会降低 mIPSC 频率但不降低 mEPSC,增强神经元内在兴奋性和癫痫易感性。相比之下,通过 RIIβ 敲除降低 PKA 活性会导致 mIPSC 频率增加、神经元兴奋性降低,并且小鼠不易发生实验性癫痫发作。总之,我们的数据表明,RIIβ 亚基的自身磷酸化通过调节 PKA 的活性在控制神经元和网络兴奋性方面起着关键作用,为 TLE 提供了一个潜在的治疗靶点。

https://cdn.ncbi.nlm.nih.gov/pmc/blobs/d314/7921646/dcbee1ea9216/42003_2021_1748_Fig7_HTML.jpg
https://cdn.ncbi.nlm.nih.gov/pmc/blobs/d314/7921646/b842be93cc45/42003_2021_1748_Fig1_HTML.jpg
https://cdn.ncbi.nlm.nih.gov/pmc/blobs/d314/7921646/38e4f2dcb5bd/42003_2021_1748_Fig2_HTML.jpg
https://cdn.ncbi.nlm.nih.gov/pmc/blobs/d314/7921646/a23e91ba4349/42003_2021_1748_Fig3_HTML.jpg
https://cdn.ncbi.nlm.nih.gov/pmc/blobs/d314/7921646/af8e897e0d12/42003_2021_1748_Fig4_HTML.jpg
https://cdn.ncbi.nlm.nih.gov/pmc/blobs/d314/7921646/2526b4bb252f/42003_2021_1748_Fig5_HTML.jpg
https://cdn.ncbi.nlm.nih.gov/pmc/blobs/d314/7921646/5defc526fe5e/42003_2021_1748_Fig6_HTML.jpg
https://cdn.ncbi.nlm.nih.gov/pmc/blobs/d314/7921646/dcbee1ea9216/42003_2021_1748_Fig7_HTML.jpg
https://cdn.ncbi.nlm.nih.gov/pmc/blobs/d314/7921646/b842be93cc45/42003_2021_1748_Fig1_HTML.jpg
https://cdn.ncbi.nlm.nih.gov/pmc/blobs/d314/7921646/38e4f2dcb5bd/42003_2021_1748_Fig2_HTML.jpg
https://cdn.ncbi.nlm.nih.gov/pmc/blobs/d314/7921646/a23e91ba4349/42003_2021_1748_Fig3_HTML.jpg
https://cdn.ncbi.nlm.nih.gov/pmc/blobs/d314/7921646/af8e897e0d12/42003_2021_1748_Fig4_HTML.jpg
https://cdn.ncbi.nlm.nih.gov/pmc/blobs/d314/7921646/2526b4bb252f/42003_2021_1748_Fig5_HTML.jpg
https://cdn.ncbi.nlm.nih.gov/pmc/blobs/d314/7921646/5defc526fe5e/42003_2021_1748_Fig6_HTML.jpg
https://cdn.ncbi.nlm.nih.gov/pmc/blobs/d314/7921646/dcbee1ea9216/42003_2021_1748_Fig7_HTML.jpg

相似文献

1
PKA-RIIβ autophosphorylation modulates PKA activity and seizure phenotypes in mice.PKA-RIIβ 自身磷酸化调节小鼠中的 PKA 活性和癫痫表型。
Commun Biol. 2021 Mar 1;4(1):263. doi: 10.1038/s42003-021-01748-4.
2
Single Turnover Autophosphorylation Cycle of the PKA RIIβ Holoenzyme.蛋白激酶A RIIβ全酶的单周转自磷酸化循环
PLoS Biol. 2015 Jul 9;13(7):e1002192. doi: 10.1371/journal.pbio.1002192. eCollection 2015 Jul.
3
Deficiency of the RIIβ subunit of PKA affects locomotor activity and energy homeostasis in distinct neuronal populations.PKA 的 RIIβ 亚基缺失会影响不同神经元群体的运动活性和能量稳态。
Proc Natl Acad Sci U S A. 2013 Apr 23;110(17):E1631-40. doi: 10.1073/pnas.1219542110. Epub 2013 Apr 8.
4
Hypothalamic PKA regulates leptin sensitivity and adiposity.下丘脑蛋白激酶A调节瘦素敏感性和肥胖。
Nat Commun. 2015 Sep 18;6:8237. doi: 10.1038/ncomms9237.
5
Altered GABAA receptor expression and seizure threshold following acute ethanol challenge in mice lacking the RIIβ subunit of PKA.缺乏蛋白激酶A RIIβ亚基的小鼠在急性乙醇刺激后GABAA受体表达及癫痫阈值的改变
Neurochem Res. 2014 Jun;39(6):1079-87. doi: 10.1007/s11064-013-1167-0. Epub 2013 Oct 9.
6
The roles of the RIIβ linker and N-terminal cyclic nucleotide-binding domain in determining the unique structures of the type IIβ protein kinase A: a small angle x-ray and neutron scattering study.RIIβ连接子和N端环核苷酸结合结构域在决定IIβ型蛋白激酶A独特结构中的作用:小角X射线和中子散射研究
J Biol Chem. 2014 Oct 10;289(41):28505-12. doi: 10.1074/jbc.M114.584177. Epub 2014 Aug 11.
7
Structural analyses of the PKA RIIβ holoenzyme containing the oncogenic DnaJB1-PKAc fusion protein reveal protomer asymmetry and fusion-induced allosteric perturbations in fibrolamellar hepatocellular carcinoma.结构分析表明,含有致癌因子 DnaJB1-PKAc 融合蛋白的 PKA RIIβ 全酶存在单体不对称性和融合诱导的纤维板层肝细胞癌的别构改变。
PLoS Biol. 2020 Dec 28;18(12):e3001018. doi: 10.1371/journal.pbio.3001018. eCollection 2020 Dec.
8
Plic-1, a new target in repressing epileptic seizure by regulation of GABAAR function in patients and a rat model of epilepsy.Plic-1,一种通过调节癫痫患者和大鼠癫痫模型中的GABAAR功能来抑制癫痫发作的新靶点。
Clin Sci (Lond). 2015 Dec;129(12):1207-23. doi: 10.1042/CS20150202. Epub 2015 Sep 28.
9
ERG3 potassium channel-mediated suppression of neuronal intrinsic excitability and prevention of seizure generation in mice.ERG3 钾通道介导的抑制神经元内在兴奋性和预防小鼠癫痫发作。
J Physiol. 2018 Oct;596(19):4729-4752. doi: 10.1113/JP275970. Epub 2018 Sep 7.
10
cAMP-dependent protein kinase A (PKA) signaling induces TNFR1 exosome-like vesicle release via anchoring of PKA regulatory subunit RIIbeta to BIG2.环磷酸腺苷(cAMP)依赖性蛋白激酶A(PKA)信号传导通过将PKA调节亚基RIIβ锚定到BIG2来诱导肿瘤坏死因子受体1(TNFR1)外泌体样囊泡释放。
J Biol Chem. 2008 Sep 12;283(37):25364-25371. doi: 10.1074/jbc.M804966200. Epub 2008 Jul 14.

引用本文的文献

1
Autism-associated deficiency disrupts cortico-striatal circuitry in human brain assembloids.与自闭症相关的缺陷扰乱了人脑类器官中的皮质-纹状体回路。
bioRxiv. 2025 Jun 3:2025.06.02.657036. doi: 10.1101/2025.06.02.657036.
2
Redox Regulation of cAMP-Dependent Protein Kinase and Its Role in Health and Disease.环磷酸腺苷依赖性蛋白激酶的氧化还原调节及其在健康与疾病中的作用
Life (Basel). 2025 Apr 16;15(4):655. doi: 10.3390/life15040655.
3
Restoration of excitation/inhibition balance enhances neuronal signal-to-noise ratio and rescues social deficits in autism-associated deficiency.

本文引用的文献

1
Deficiency of anti-inflammatory cytokine IL-4 leads to neural hyperexcitability and aggravates cerebral ischemia-reperfusion injury.抗炎细胞因子白细胞介素-4的缺乏会导致神经兴奋性过高,并加重脑缺血再灌注损伤。
Acta Pharm Sin B. 2020 Sep;10(9):1634-1645. doi: 10.1016/j.apsb.2020.05.002. Epub 2020 May 20.
2
Protein Kinase A-Mediated Suppression of the Slow Afterhyperpolarizing KCa3.1 Current in Temporal Lobe Epilepsy.蛋白激酶 A 介导的颞叶癫痫慢后超极化 KCa3.1 电流抑制。
J Neurosci. 2019 Dec 11;39(50):9914-9926. doi: 10.1523/JNEUROSCI.1603-19.2019. Epub 2019 Oct 31.
3
Long-term chemogenetic suppression of spontaneous seizures in a mouse model for temporal lobe epilepsy.
恢复兴奋/抑制平衡可提高神经元信噪比,并挽救自闭症相关缺陷中的社交障碍。
bioRxiv. 2025 Mar 5:2025.03.04.641498. doi: 10.1101/2025.03.04.641498.
4
Modulation of Second Messenger Signaling in the Brain Through PDE4 and PDE5 Inhibition: Therapeutic Implications for Neurological Disorders.通过抑制磷酸二酯酶4和磷酸二酯酶5调节大脑中的第二信使信号传导:对神经系统疾病的治疗意义
Cells. 2025 Jan 9;14(2):86. doi: 10.3390/cells14020086.
5
ADCY3: the pivotal gene in classical ketogenic diet for the treatment of epilepsy.腺苷酸环化酶3:经典生酮饮食治疗癫痫的关键基因。
Front Cell Neurosci. 2024 May 22;18:1305867. doi: 10.3389/fncel.2024.1305867. eCollection 2024.
6
Microglial over-pruning of synapses during development in autism-associated SCN2A-deficient mice and human cerebral organoids.自闭症相关 SCN2A 缺陷型小鼠和人类大脑类器官发育过程中突触的小胶质细胞过度修剪。
Mol Psychiatry. 2024 Aug;29(8):2424-2437. doi: 10.1038/s41380-024-02518-4. Epub 2024 Mar 18.
7
RIIβ-PKA in GABAergic Neurons of Dorsal Median Hypothalamus Governs White Adipose Browning.背内侧下丘脑 GABA 能神经元中的 RIIβ-PKA 调控白色脂肪棕色化。
Adv Sci (Weinh). 2023 Feb;10(5):e2205173. doi: 10.1002/advs.202205173. Epub 2022 Dec 18.
8
Corticotropin Releasing Factor Mediates K3.1 Inhibition, Hyperexcitability, and Seizures in Acquired Epilepsy.促肾上腺皮质素释放因子介导获得性癫痫中的 K3.1 抑制、过度兴奋和癫痫发作。
J Neurosci. 2022 Jul 27;42(30):5843-5859. doi: 10.1523/JNEUROSCI.2475-21.2022. Epub 2022 Jun 22.
长时程化学遗传学抑制颞叶癫痫小鼠模型的自发性癫痫发作。
Epilepsia. 2019 Nov;60(11):2314-2324. doi: 10.1111/epi.16368. Epub 2019 Oct 13.
4
Anticonvulsant effect of dipropofol by enhancing native GABA currents in cortical neurons in mice.丙泊酚通过增强小鼠皮层神经元中内源性γ-氨基丁酸电流产生的抗惊厥作用。
J Neurophysiol. 2018 Sep 1;120(3):1404-1414. doi: 10.1152/jn.00241.2018. Epub 2018 Jun 20.
5
PKA-RII subunit phosphorylation precedes activation by cAMP and regulates activity termination.PKA-RII 亚基磷酸化先于 cAMP 激活,并调节活性终止。
J Cell Biol. 2018 Jun 4;217(6):2167-2184. doi: 10.1083/jcb.201708053. Epub 2018 Apr 3.
6
Electrophysiological Evidence for the Development of a Self-Sustained Large-Scale Epileptic Network in the Kainate Mouse Model of Temporal Lobe Epilepsy.电生理学证据表明在红藻氨酸诱导的颞叶癫痫模型中存在自我维持的大规模癫痫网络的发展。
J Neurosci. 2018 Apr 11;38(15):3776-3791. doi: 10.1523/JNEUROSCI.2193-17.2018. Epub 2018 Mar 19.
7
CDYL suppresses epileptogenesis in mice through repression of axonal Nav1.6 sodium channel expression.CDYL通过抑制轴突Nav1.6钠通道表达来抑制小鼠癫痫发生。
Nat Commun. 2017 Aug 25;8(1):355. doi: 10.1038/s41467-017-00368-z.
8
Liberated PKA Catalytic Subunits Associate with the Membrane via Myristoylation to Preferentially Phosphorylate Membrane Substrates.游离的蛋白激酶A催化亚基通过肉豆蔻酰化与膜结合,优先磷酸化膜底物。
Cell Rep. 2017 Apr 18;19(3):617-629. doi: 10.1016/j.celrep.2017.03.070.
9
Dissection of Different Areas from Mouse Hippocampus.从小鼠海马体中分离不同区域。
Bio Protoc. 2013;3(21). doi: 10.21769/bioprotoc.955. Epub 2013 Nov 5.
10
Suppressing cAMP response element-binding protein transcription shortens the duration of status epilepticus and decreases the number of spontaneous seizures in the pilocarpine model of epilepsy.抑制环磷腺苷效应元件结合蛋白转录可缩短癫痫持续状态的持续时间,并减少匹鲁卡品癫痫模型中自发性癫痫发作的次数。
Epilepsia. 2015 Dec;56(12):1870-8. doi: 10.1111/epi.13211. Epub 2015 Sep 30.