Suppr超能文献

磷酸化的系统发育保守的氨基酸残基将 HBx 局限在人肝癌细胞的不同细胞区室中。

Phosphorylation of Phylogenetically Conserved Amino Acid Residues Confines HBx within Different Cell Compartments of Human Hepatocarcinoma Cells.

机构信息

Laboratorio de Epigenética y Cromatina, Fundación Ciencia y Vida, Avda. Zañartu 1482, Ñuñoa, Santiago 7780272, Chile.

出版信息

Molecules. 2021 Feb 26;26(5):1254. doi: 10.3390/molecules26051254.

Abstract

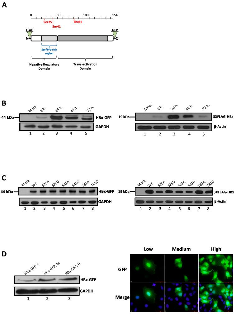
Hepatitis B virus (HBV) is a circular, and partially double-stranded DNA virus. Upon infection, the viral genome is translocated into the cell nucleus, generating the covalently closed circular DNA (cccDNA) intermediate, and forming a mini chromosome. HBV HBx is a small protein displaying multiple roles in HBV-infected cells, and in different subcellular locations. In the nucleus, the HBx protein is required to initiate and maintain viral transcription from the viral mini chromosome. In contrast, HBx also functions in the cytoplasm, where it is able to alter multiple cellular functions such as mitochondria metabolism, apoptosis and signal transduction pathways. It has been reported that in cultured cells, at low expression levels, the HBx protein is localized in the nucleus, whereas at high expression levels, it accumulates in the cytoplasm. This dynamic subcellular distribution of HBx might be essential to exert its multiple roles during viral infection. However, the mechanism that regulates different subcellular localizations of the HBx protein is unknown. We have previously taken a bioinformatics approach to investigate whether HBx might be regulated via post-translational modification, and we have proposed that the multiple nucleocytoplasmic functions of HBx might be regulated by an evolutionarily conserved mechanism via phosphorylation. In the current study, phylogenetically conserved amino acids of HBx with a high potential of phosphorylation were targeted for site-directed mutagenesis. Two conserved serine (Ser25 and Ser41), and one conserved threonine (Thr81) amino acids were replaced by either alanine or aspartic acid residues to simulate an unphosphorylated or phosphorylated state, respectively. Human hepatoma cells were transfected with increasing amounts of the HBx DNA constructs, and the cells were analyzed by fluorescence microscopy. Together, our results show that the nucleocytoplasmic distribution of the HBx protein could be regulated by phosphorylation since some of the modified proteins were mainly confined to distinct subcellular compartments. Remarkably, both HBx Ser41A, and HBx Thr81D proteins were predominantly localized within the nuclear compartment throughout the different expression levels of HBx mutants.

摘要

乙型肝炎病毒(HBV)是一种环状、部分双链 DNA 病毒。感染后,病毒基因组被转位到细胞核内,生成共价闭合环状 DNA(cccDNA)中间体,并形成微小染色体。HBV HBx 是一种小蛋白,在 HBV 感染细胞中具有多种作用,并在不同的亚细胞位置发挥作用。在细胞核内,HBx 蛋白是从病毒微小染色体启动和维持病毒转录所必需的。相比之下,HBx 也在细胞质中发挥作用,能够改变多种细胞功能,如线粒体代谢、细胞凋亡和信号转导途径。据报道,在培养细胞中,HBx 蛋白在低表达水平时定位于细胞核内,而在高表达水平时则积累在细胞质中。HBx 的这种动态亚细胞分布可能对其在病毒感染过程中发挥多种作用至关重要。然而,调节 HBx 蛋白不同亚细胞定位的机制尚不清楚。我们之前采用生物信息学方法研究了 HBx 是否可能通过翻译后修饰来调节,我们提出 HBx 的多种核质功能可能通过磷酸化作用通过一种进化上保守的机制来调节。在本研究中,针对 HBx 的具有高磷酸化潜力的进化上保守氨基酸进行了定点突变。用丙氨酸或天冬氨酸取代两个保守的丝氨酸(Ser25 和 Ser41)和一个保守的苏氨酸(Thr81)氨基酸,分别模拟未磷酸化或磷酸化状态。用递增量的 HBx DNA 构建体转染人肝癌细胞,并通过荧光显微镜分析细胞。结果表明,HBx 蛋白的核质分布可以通过磷酸化来调节,因为一些修饰蛋白主要局限于不同的亚细胞区室。值得注意的是,HBx Ser41A 和 HBx Thr81D 蛋白在不同表达水平的 HBx 突变体中主要定位于核内区室。

https://cdn.ncbi.nlm.nih.gov/pmc/blobs/b633/7956559/e1024fd80c88/molecules-26-01254-g001.jpg

文献AI研究员

20分钟写一篇综述,助力文献阅读效率提升50倍。

立即体验

用中文搜PubMed

大模型驱动的PubMed中文搜索引擎

马上搜索

文档翻译

学术文献翻译模型,支持多种主流文档格式。

立即体验