Suppr超能文献

先天性心脏病新生儿心脏手术后代谢和炎症转录组的改变。

Altered metabolic and inflammatory transcriptomics after cardiac surgery in neonates with congenital heart disease.

机构信息

Baylor College of Medicine and Texas Children's Hospital, Houston, TX, USA.

Baylor College of Medicine, Houston, TX, USA.

出版信息

Sci Rep. 2021 Mar 2;11(1):4965. doi: 10.1038/s41598-021-83882-x.

Abstract

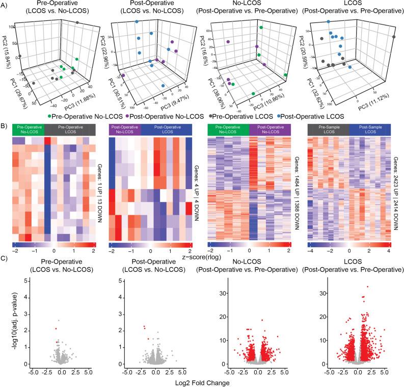
The study examines the whole blood transcriptome profile before and after cardiopulmonary bypass (CPB) in neonates with hypoplastic left heart syndrome (HLHS), a severe form of congenital heart disease, that can develop low cardiac output syndrome (LCOS). Whole blood mRNA transcriptome profiles of 13 neonates with HLHS before and after their first palliative surgery were analyzed to determine differentially expressed genes and pathways. The median age and weight at surgery were 4 days and 3.2 kg, respectively. Of the 13 patients, 8 developed LCOS. There was no significant difference between CPB, aortic cross clamp, deep hypothermic cardiac arrest times between patients that develop LCOS and those that do not. Upon comparing differential gene expression profiles between patients that develop LCOS and those that do not in pre-operative samples, 1 gene was up-regulated and 13 were down regulated. In the post-operative samples, 4 genes were up-regulated, and 4 genes were down regulated when patients that develop LCOS were compared to those that do not. When comparing post-operative samples to pre-operative samples in the patients that do not develop LCOS, 1484 genes were up-regulated, and 1388 genes were down regulated; while patients that developed LCOS had 2423 up-regulated genes, and 2414 down regulated genes for the same pre to post-operative comparison. Pathway analysis revealed differential regulation of inflammatory pathways (IL signaling, PDGF, NOTCH1, NGF, GPCR) and metabolic pathways (heme metabolism, oxidative phosphorylation, protein metabolism including amino acid and derivatives, fatty acid metabolism, TCA cycle and respiratory electron transport chain). By identifying altered transcriptome profiles related to inflammation and metabolism in neonates with HLHS who develop LCOS after CPB, this study opens for exploration novel pathways and potential therapeutic targets to improve outcomes in this high-risk population.

摘要

该研究分析了患有左心发育不全综合征(HLHS)的新生儿在体外循环(CPB)前后的全血转录组谱,HLHS 是一种严重的先天性心脏病,可能发展为低心输出量综合征(LCOS)。对 13 名接受 HLHS 首次姑息性手术的新生儿进行全血 mRNA 转录组谱分析,以确定差异表达的基因和途径。手术时的中位年龄和体重分别为 4 天和 3.2 公斤。在 13 例患者中,有 8 例发生了 LCOS。在 LCOS 患者和非 LCOS 患者中,CPB、主动脉阻断钳夹、深低温心脏停搏时间没有显著差异。在术前样本中比较 LCOS 患者和非 LCOS 患者的差异基因表达谱时,有 1 个基因上调,13 个基因下调。在术后样本中,与非 LCOS 患者相比,LCOS 患者有 4 个基因上调,4 个基因下调。在非 LCOS 患者中,与术前样本相比,术后样本有 1484 个基因上调,1388 个基因下调;而发生 LCOS 的患者,在进行前后比较时,有 2423 个基因上调,2414 个基因下调。通路分析显示炎症途径(IL 信号、PDGF、NOTCH1、NGF、GPCR)和代谢途径(血红素代谢、氧化磷酸化、蛋白质代谢包括氨基酸和衍生物、脂肪酸代谢、三羧酸循环和呼吸电子传递链)的差异调节。通过识别与 CPB 后发生 LCOS 的 HLHS 新生儿中与炎症和代谢相关的改变转录组谱,本研究为探索新的途径和潜在的治疗靶点提供了依据,以改善这一高危人群的预后。

https://cdn.ncbi.nlm.nih.gov/pmc/blobs/70e1/7925649/11438fc9139e/41598_2021_83882_Fig1_HTML.jpg

文献检索

告别复杂PubMed语法,用中文像聊天一样搜索,搜遍4000万医学文献。AI智能推荐,让科研检索更轻松。

立即免费搜索

文件翻译

保留排版,准确专业,支持PDF/Word/PPT等文件格式,支持 12+语言互译。

免费翻译文档

深度研究

AI帮你快速写综述,25分钟生成高质量综述,智能提取关键信息,辅助科研写作。

立即免费体验