Department of Neurobiology, Harvard Medical School, Boston, United States.
Elife. 2021 Mar 3;10:e66638. doi: 10.7554/eLife.66638.
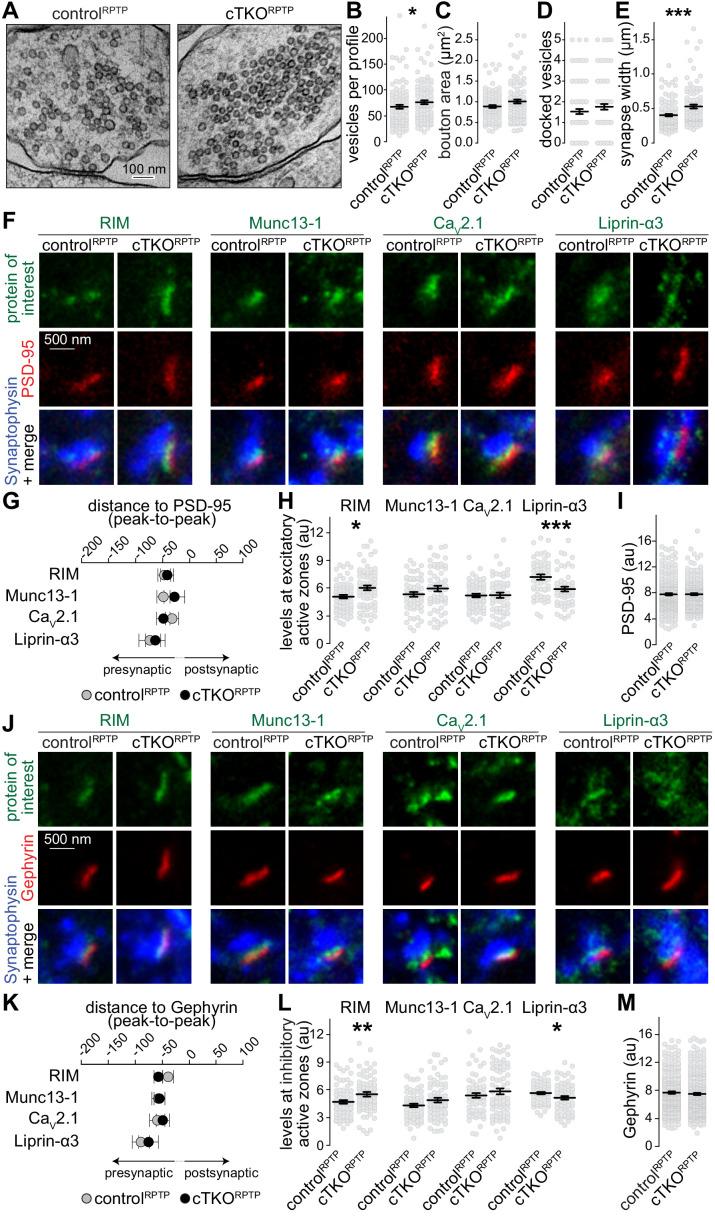
It has long been proposed that leukocyte common antigen-related receptor protein tyrosine phosphatases (LAR-RPTPs) are cell-adhesion proteins that control synapse assembly. Their synaptic nanoscale localization, however, is not established, and synapse fine structure after knockout of the three vertebrate LAR-RPTPs (PTPδ, PTPσ, and LAR) has not been tested. Here, superresolution microscopy reveals that PTPδ localizes to the synaptic cleft precisely apposed to postsynaptic scaffolds of excitatory and inhibitory synapses. We next assessed synapse structure in newly generated triple-conditional-knockout mice for PTPδ, PTPσ, and LAR, complementing a recent independent study of synapse function after LAR-RPTP ablation (Sclip and Südhof, 2020). While mild effects on synaptic vesicle clustering and active zone architecture were detected, synapse numbers and their overall structure were unaffected, membrane anchoring of the active zone persisted, and vesicle docking and release were normal. Hence, despite their localization at synaptic appositions, LAR-RPTPs are dispensable for presynapse structure and function.
长期以来,人们一直认为白细胞共同抗原相关受体蛋白酪氨酸磷酸酶(LAR-RPTPs)是控制突触组装的细胞粘附蛋白。然而,它们在突触处的纳米尺度定位尚未确定,并且在敲除三种脊椎动物 LAR-RPTPs(PTPδ、PTPσ 和 LAR)后,突触的精细结构也尚未得到测试。在这里,超分辨率显微镜显示 PTPδ 精确定位于突触裂隙,与兴奋性和抑制性突触的突触后支架紧密相邻。接下来,我们评估了 PTPδ、PTPσ 和 LAR 的三重条件性敲除小鼠中新生成的突触结构,这是对 LAR-RPTP 消融后突触功能的最近一项独立研究的补充(Sclip 和 Südhof,2020)。虽然检测到突触小泡聚类和活性区结构的轻微影响,但突触数量及其整体结构不受影响,活性区的膜锚定持续存在,囊泡 docking 和释放正常。因此,尽管 LAR-RPTPs 定位于突触接触部位,但它们对于突触前结构和功能并非不可或缺。